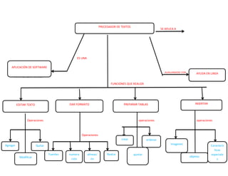
PRECESADOR DE TEXTOS
                                                                                                               SE APLICA A




                                                ES UNA

    APLICACIÓN DE SOFTWARE
                                                                                                                 AUXILIANDOSE CON       AYUDA EN LINEA
    FUCIONES QUE REALIZA

                                                                           FUNCIONES QUE REALIZA




          EDITAR TEXTO                      DAR FORMATO                            PREPARAR TABLAS                                      INSERTAR




                 Operaciones                                                                   operaciones                               operaciones



                                                     Operaciones
                                                                                  crear              ordenar
Agregar                  Quitar                                                                                       imagenes                     Caracterís
                                                                                                                                                     ticas
                                  Fuentes   numera       alineaci        Realce            ajustar                                                 especiale
            Modificar                                                                                                               objetos
                                             ción           ón                                                                                         s
¿QUE ES UN DOCUMENTO?
Es un texto en donde se plantea un tema en especial y para que el texto cubre sus necesidades y
logre sus objetivos se necesita: definir el propósito que tendrá el texto, que tipo de documento se
elaborara, a quienes serán los posibles lectores del documento, tener un cálculo de la extensión del
documento.
¿QUE ES UN PROCESADOR DE TEXTOS?
Es un a aplicación de software que permite la creación, edición, diseño e impresión de documentos de
textos con la computadora.

¿CUAL CREES QUE SEA LA FUNCION PRINCIPAL DE UN PROCESADOR DE TEXTOS?
La creación de documentos para la vida cotidiana y en escuelas y trabajos

¿DE QUE MANERA CREES QUE PUEDA AYUDARTE UN PROCESADOR DE TEXTOS EN TU VIDA COTIDIANA (ACTIVIDADES
ESCOLARES Y/O PERSONALES)?
Ay mucha maneras en las que un procesador de textos ayuda en la vida cotidiana algunos ejemplos
serian en la escuela cuando nos dejan trabajos en la computadora para entender mejor los temas y en
los personales para solicitudes de empleo para contratos etc.



             NOMBRE DEL PROCESADOR                                           CARACTERISTICAS


                       wordpad                            Sencillos programa que viene incluido en accesorios
                                                          gratuitos de Windows.
                   Microsoft Word                         Creado por Microsoft

                openOffice.org writer                     Forma parte de las aplicaciones libres de oficina
                                                          openOffice.org writer
                     Wordperfect                          Tuvo su máxima popularid en finales de los años
                                                          ochenta pero en la actualidad ha sido de ser popular.
                      pagemaker                           Programa ideal para profesionales que deseen crear
                                                          aplicaciones de alta calidad.
                     Quark apress                         Programa de autoedición para computadoras con
                                                          plataformas Mac OS X y Windows.

¿QUE VENTAJAS TIENE UTILIZAR UN PROCESADOR DE TEXTOS RESPECTO A UNA MAQUINA DE ESCRIBIR?
Que se pueden editar documentos y cambiar el contenido de algunos textos y si alguien se equivoca se puede
borrar sin ningún problema y ay programas que corrigen las faltas de ortografía.

PROCESADOR DE TEXTO: un procesador de texto es una aplicación de software que permite escribir
documentos y modificar en general todo en contenido si se desea y imprimir el archivo
Estudiantes                Para realizar las actividades que les deja realizar en la escuela

profesores                 Para crear actividades para los alumnos y para crear los exámenes cundo se va a evaluar

Contadores                 Para hacer cálculos y para crear graficas

empresarios                Para crear contratos

doctores                   Para crear las recetas médicas y para escribir lo que se va a estudiar.


MENCIONA TRES ACTIVIDADES QUE HAYAS PLANEADO EN TU VIDA COTIDIANA.
1. Cuando voy a la escuela planeo mi día para que no se me complique todo
2. actividadeseen el hogar como cuando me toca lavar trastes
3. en el futbol las jugadas que se juegan.


PLANEA UN FIN DE SEMANA CON TUS AMIGOS, FUERA DEL LUGAR DONDE VIVES. REGISTRA EN ORDEN LAS
ACTIVIDADES A DESARROLLAR:
Para el día viernes que no ay clases no vamos a ver en el puente de san pablo ala 3 para llegar a la
disco en Tlaxcala en buen tiempo y que nos toque buen lugar y salir a buena hora para que el
trasporte no este saturado


ESCRIBE CON TUS PROPIAS PALABRAS QUE ES PLANEAR
Cuando se va a realizar una actividad para que salga bien todo tenemos que hacer las cosas bien


¿POR QUE ES IMPORTANTE PLANEAR?
Para que en la vida no andemos alas carreras
DEFINIR EL PROPOSITO                                     DEFINIR CUAL ES EL PROBLEMA Y DELIMITARLO
                                                         IDENTIFICAR LA INFORMACION NECESARIA PARA
                                                         COMPLEMENTAR LA TAREA



IDENTIFICAR LAS FUENTES DE INFORMACION                   BUSCAR TODAS LAS FUENTES DE INFORMACION POSIBLES
                                                         ENCONTRAR LA INFORMACION NECESARIA DENTRO DE LA
                                                         FUENTE
                                                         ESCOGER LAS MAS CONVENIENTES


SINTESIS DE LA INFORMACION                               SELECCIONAR QUE ES LO IMPORTANTE
                                                         CLASIFICAR QUE ENCONTRE
                                                         ORGANIZAR LA INFORMACION EN INSTRUMENTOS COMO
                                                         ANDAMIOS

CREACION DEL DOCUMENTO                                   EDITAR(INSERTAR, BORRAR, CORTAR, COPIAR, PEGAR,
                                                         BUSCAR, REEMPLAZAR, Y REVISAR LA ORTOGRAFIA DEL
                                                         TEXTO)
                                                         DAR FORMATO DE TEXTO Y PARRAFO
                                                         IMPRIMIR(OBTENER LA INFORMACION EN PAPEL)




ABRIR EL PROGRAMA DE WORD:

1. dar clic en inicio
2. seleccionar todos los programas
3. seleccionar la carpeta de microsoft office
4. dar clic en microsoft word.

CAMBIAR LA ORIENTACION DE UNA PAGINA

1. ya abierto el programa de word dar clic en la barra de arriba
2. seleccionar diseño de página
3. dar clic en orientacion
4. clic en las la orientacion que quiera.
CAMBIAR LOS MARGENES DE UNA HOJA

1. ya abierto el programa de word dar clic en la barra de arriba
2. seleccionar diseño de página
3. clic en margenes
4. seleccionar margenes personalisados
GUARGAR UN DOCUMENTO POR PRIMERA VEZ
   1. Dar clic en archivo
   2. Guardar como
   3. Seleccionar el medio de almacenamiento en el que desea guardar

Practica iii de informatica

  • 1.
    PRECESADOR DE TEXTOS SE APLICA A ES UNA APLICACIÓN DE SOFTWARE AUXILIANDOSE CON AYUDA EN LINEA FUCIONES QUE REALIZA FUNCIONES QUE REALIZA EDITAR TEXTO DAR FORMATO PREPARAR TABLAS INSERTAR Operaciones operaciones operaciones Operaciones crear ordenar Agregar Quitar imagenes Caracterís ticas Fuentes numera alineaci Realce ajustar especiale Modificar objetos ción ón s
  • 2.
    ¿QUE ES UNDOCUMENTO? Es un texto en donde se plantea un tema en especial y para que el texto cubre sus necesidades y logre sus objetivos se necesita: definir el propósito que tendrá el texto, que tipo de documento se elaborara, a quienes serán los posibles lectores del documento, tener un cálculo de la extensión del documento. ¿QUE ES UN PROCESADOR DE TEXTOS? Es un a aplicación de software que permite la creación, edición, diseño e impresión de documentos de textos con la computadora. ¿CUAL CREES QUE SEA LA FUNCION PRINCIPAL DE UN PROCESADOR DE TEXTOS? La creación de documentos para la vida cotidiana y en escuelas y trabajos ¿DE QUE MANERA CREES QUE PUEDA AYUDARTE UN PROCESADOR DE TEXTOS EN TU VIDA COTIDIANA (ACTIVIDADES ESCOLARES Y/O PERSONALES)? Ay mucha maneras en las que un procesador de textos ayuda en la vida cotidiana algunos ejemplos serian en la escuela cuando nos dejan trabajos en la computadora para entender mejor los temas y en los personales para solicitudes de empleo para contratos etc. NOMBRE DEL PROCESADOR CARACTERISTICAS wordpad Sencillos programa que viene incluido en accesorios gratuitos de Windows. Microsoft Word Creado por Microsoft openOffice.org writer Forma parte de las aplicaciones libres de oficina openOffice.org writer Wordperfect Tuvo su máxima popularid en finales de los años ochenta pero en la actualidad ha sido de ser popular. pagemaker Programa ideal para profesionales que deseen crear aplicaciones de alta calidad. Quark apress Programa de autoedición para computadoras con plataformas Mac OS X y Windows. ¿QUE VENTAJAS TIENE UTILIZAR UN PROCESADOR DE TEXTOS RESPECTO A UNA MAQUINA DE ESCRIBIR? Que se pueden editar documentos y cambiar el contenido de algunos textos y si alguien se equivoca se puede borrar sin ningún problema y ay programas que corrigen las faltas de ortografía. PROCESADOR DE TEXTO: un procesador de texto es una aplicación de software que permite escribir documentos y modificar en general todo en contenido si se desea y imprimir el archivo
  • 3.
    Estudiantes Para realizar las actividades que les deja realizar en la escuela profesores Para crear actividades para los alumnos y para crear los exámenes cundo se va a evaluar Contadores Para hacer cálculos y para crear graficas empresarios Para crear contratos doctores Para crear las recetas médicas y para escribir lo que se va a estudiar. MENCIONA TRES ACTIVIDADES QUE HAYAS PLANEADO EN TU VIDA COTIDIANA. 1. Cuando voy a la escuela planeo mi día para que no se me complique todo 2. actividadeseen el hogar como cuando me toca lavar trastes 3. en el futbol las jugadas que se juegan. PLANEA UN FIN DE SEMANA CON TUS AMIGOS, FUERA DEL LUGAR DONDE VIVES. REGISTRA EN ORDEN LAS ACTIVIDADES A DESARROLLAR: Para el día viernes que no ay clases no vamos a ver en el puente de san pablo ala 3 para llegar a la disco en Tlaxcala en buen tiempo y que nos toque buen lugar y salir a buena hora para que el trasporte no este saturado ESCRIBE CON TUS PROPIAS PALABRAS QUE ES PLANEAR Cuando se va a realizar una actividad para que salga bien todo tenemos que hacer las cosas bien ¿POR QUE ES IMPORTANTE PLANEAR? Para que en la vida no andemos alas carreras
  • 4.
    DEFINIR EL PROPOSITO DEFINIR CUAL ES EL PROBLEMA Y DELIMITARLO IDENTIFICAR LA INFORMACION NECESARIA PARA COMPLEMENTAR LA TAREA IDENTIFICAR LAS FUENTES DE INFORMACION BUSCAR TODAS LAS FUENTES DE INFORMACION POSIBLES ENCONTRAR LA INFORMACION NECESARIA DENTRO DE LA FUENTE ESCOGER LAS MAS CONVENIENTES SINTESIS DE LA INFORMACION SELECCIONAR QUE ES LO IMPORTANTE CLASIFICAR QUE ENCONTRE ORGANIZAR LA INFORMACION EN INSTRUMENTOS COMO ANDAMIOS CREACION DEL DOCUMENTO EDITAR(INSERTAR, BORRAR, CORTAR, COPIAR, PEGAR, BUSCAR, REEMPLAZAR, Y REVISAR LA ORTOGRAFIA DEL TEXTO) DAR FORMATO DE TEXTO Y PARRAFO IMPRIMIR(OBTENER LA INFORMACION EN PAPEL) ABRIR EL PROGRAMA DE WORD: 1. dar clic en inicio 2. seleccionar todos los programas 3. seleccionar la carpeta de microsoft office 4. dar clic en microsoft word. CAMBIAR LA ORIENTACION DE UNA PAGINA 1. ya abierto el programa de word dar clic en la barra de arriba 2. seleccionar diseño de página 3. dar clic en orientacion 4. clic en las la orientacion que quiera. CAMBIAR LOS MARGENES DE UNA HOJA 1. ya abierto el programa de word dar clic en la barra de arriba 2. seleccionar diseño de página 3. clic en margenes 4. seleccionar margenes personalisados
  • 5.
    GUARGAR UN DOCUMENTOPOR PRIMERA VEZ 1. Dar clic en archivo 2. Guardar como 3. Seleccionar el medio de almacenamiento en el que desea guardar