PRACTICA 1

CONTESTA LAS SIGUIENTES PREGUNTAS DE ACUERO DE LO QUE LO
SABES:

1.- ¿Qué es un documento?

Un documento es el papel que contiene una información que es muy importante para un ser
humano de acuerdo con la importancia del documento.
2.- ¿Qué es un procesador de textos?

Nos permiten expresar deseos y necesidades ya se hablado o escrito de acuerdo al receptor lo
que remos comunicar.
3.- ¿Cuál crees que sea la función principal de un procesador de textos?

 La importancia del mismo es que por que con este funcionamiento es que nos podemos
comunicar a través del escrito o ya sea hablado.
4.- ¿De que manera crees que pueda ayudarte un procesador de textos en tu vida cotidiana
(actividades escolares y/o personales)?
De la manera más simple es que lo utilizo de manera para comunicarse con otros tipos de
personas por ejemplo en la escuela por medio de que envió mis trabajos a través de correo
electrónico y muchas cosas más importantes.
          NOMBRE DEL PROCESADOR                                CARACTERISTICAS
                  WordPad                      Sencillo programa de procesamiento de texto
                                               que viene incluido en la lista de accesos
                                               gratuitos de Windows.
               Microsoft Word                  Creado por Microsoft y actualmente integrado
                                               en la suite ofimática Microsoft office.
            OpenOffice.org Writer              Es procesador de textos que forman parte del
                                               conjunto de aplicaciones libres de oficina
                                               OpenOffice.org, que se puede descargar desde
                                               http://es.openoffice.org/.
                WordPerfect                    Tuvo su máxima popularidad a finales de los
                                               años ochenta y a principios de los años
                                               noventa. Fue el estándar durante muchos
                                               años, pero en la actualidad ha sido eclipsado,
                                               tanto e ventas como en popularidad.
                 PageMaker                     Programa de maquetación de páginas ideal
                                               como para profesionales que deseen crear
                                               publicaciones de alta calidad como folletos y
                                               boletines.
                Quark Xpress                   Programa de autoedición para computadoras
con plataformas Mac OS X y Windows.


REALIZA UNA INVESTIGA EN DIFERENTES FUENTES: (LIBRO,
INTERNET) Y CONTESTA LAS SIGUIENTES PREGUNTAS:
¿Qué ventajas tiene utilizar un procesador de textos respecto a una maquina de escribir?

Las ventajas que pueden existir es que es mas fácil y facilita los trabajos que antes se asían, es decir, que hoy
en día en esta vida es mas fácil que en las mas épocas pospuesto a las nuevas tecnologías que gustamos de
ellas.

DEFINICION DEL PROCESADOR DE TEXTO: El procesador tiene grandes ventajas una de ellas es que son muy
importantes en la vida cotidiana para facilitar las cosas mas ocurrentes de la vida de trabajo para un mejor
trabajo y al mismo tiempo un mejor sistema de computo es decir que hay sabes usar adecuadamente los
procesadores para un mejor uso de la misma


ESTUDIANTES                                               Para los estudiantes sirve para hacer sus tareas
                                                          trabajos etc.
PROFESORES                                                Sirve para imprimir y crear actividades para los
                                                          estudiantes.
CONTADORES                                                Sirve para hacer crear documentos relacionados con
                                                          sus trabajos.
EMPRESARIOS                                               Sirve para realizar documentos que necesitan o
                                                          utiliza en su trabajo.
DOCTORES                                                 Sirve para llevar un orden de acuerdo a sus labores.

MENCIONA TRES ACTIVIDADES QUE HAYAS PLANEADO EN TU VIDA COTIDIANA.
1.- hacer tarea.2.- ayudar en los labores del hogar. 3.-ir ala escuela diariamente.

PLANEA UN FIN DE SEMANA CON TUS AMIGOS, FUERA DEL LUGAR DONDE VIVES. REGISTRA EN ORDEN
LAS ACTIVIDADES A DESARROLLAR:
UNA DISCO CON LOS AMIGOS.
1.-Encontrarnos en un lugar determinado y hora determinada.
2.-Esperar a todos los que falten por llegar por un tiempo determinado (tiempo de tolerancia)
3.-Abordar el autobús y juntar el pasaje de todos. Al bajar del autobús pagar al conductor y darle las gracias.
4.-Ingresar a la disco todos juntos.
5.-Bailar juntos o con alguien que conozcamos y presentar a los amigos y amigas de todos nosotros.
6.-Cuando llegue una hora para irnos nos vamos a retirar todos juntos.
7.-Al llegar al lugar donde nos habíamos encontrado, todos nos iremos a nuestra casa.
8.-Llegar temprano a nuestras casas.

ESCRIBE CON TUS PROPIAS PALABRAS QUE ES PLANEAR
Es anticipar todo lo que queremos que pase en un momento, por ejemplo todo lo que se va a hacer en una
salida al cine o una salida al parque.

¿POR QUE ES IMPORTANTE PLANEAR?
Es importante para todos para llevar un orden al tiempo necesario de divertirse.


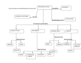
CREA EL SIGUIENTE MAPA Y CUADRO DE INFORMACIÓN:

                       PLANEACION DE UN DOCUMENTO.
PROCESADOR DE TEXTOS                         DOCUMENTO
 https://dl.dropbox.com/u/94433018/practica-bloqueiii.pdf                             Se aplica



              APLICACION DE SOFTWARE
                                                  Es una
                                                                                                              AYUDA EN LINEA
                                                                                      Auxiliándose con

                                                    Funciones que realiza



    EDITOR DE TEXTOS                             DAR FORMATO                         PREPARAR TABLAS           INSERTAR




                                                                                          Operaciones
                 Operaciones                                                                               operaciones


AGREGAR                 QUITAR                                            CREAR                ARDENAR      IMÁGENES
                                                                                                                               CARACTERES
                                                                                                                               ESPECIALES


            MODIFICAR
                                                            Operaciones
                                                                                                                     OBJETOS
                                                                                   AJUSTAR


                      FUENTES                               ALINEACION      REALCE
                                       NUMERACION
                                       Y VIÑETAS
REALIZA UN CUADRO DE ACUERDO A LA PLANEACCION DE UN
DOCUMENTO.

DEFINIR EL PROPOPSITO.        >Identificar el problema y delimitarlo
                              >Identificar la información necesaria para
                              complementar la tarea.
IDENIFICAR LAS FUENTES DE     >Buscar todas las fuentes de información
INFORMACION.                  posibles.
                              >Encontrar la información necesaria dentro
                              de la fuente.
                              >Escoger las más convenientes.
SINTESIS DE LA INFORMACION.   >Seleccionar que es lo más importante.
                              >Clasificar que encontré.
                              >Organizar la información en documentos
                              como andamios.
CREACION DEL DOCUMENTO.       >Editar (insertar, copiar, borrar, pegar, cortar,
                              buscar, reemplazar y revisar la ortografía del
                              texto)
                              >Dar formato de texto y párrafo.
                              >Imprimir (obtener la información en papel)
DISEÑA UN ALGORITMO QUE EXPLIQUE COMO:

 ABRIR EL PROGRAMA DE WORD
INICIO
1.-Abre el botón de inicio.
2.-Selecciona “todos los programas”.
3.-Selecciona el grupo Microsoft Office.
4.- Al final da clip en Microsoft Office Word 2007.

 CAMBIAR LA ORIENTACION DE UNA PÁGINA.
INICIO
1.-Ya abierto el programa Microsoft
2.-Selecciona diseño de pagina.
3.-Encuentra orientación (lado de márgenes).
4.-Da clip en orientación.
5.- Elige ya sea el caso (horizontal y/o vertical).

 CAMBIAR LOS MARGENES DE UNA HOJA.
INICIO:
1.-Ya abierto el programa Microsoft
2.-Selecciona diseño de página.
 3.-Encuentra márgenes (lado de orientación)
4.-Da clic en márgenes.
5.-Elige que tipo de margen quieres.


 GUARDAR UN DOCUMENTO POR PRIMERA VEZ.
INICIO
1.-Ya abierto el programa de Microsoft.
2.-Hay un boto de referencia a Microsoft (lado izquierdo)
3.-Da clip en el botón.
4.-Elige (GUARDAR COMO/GUARDAR) el caso del que dese guardar.
5.-Elija y guarde el documento.
6.-Verifique que el documento se guardo correctamente de lo deseado.


 ABRIR UN DOCUMENTO EXISTENTE.
INICIO
1.- Abre el botón de inicio
2.- Selecciona documentos o mi PC
3.- Busca le documento deseado y/o busca lo que deseas.
4.-Pulsa el botón lado derecho del ratón
5.- selecciona abrir
6.- podrás ver lo aguardado y no visto.

Practica 1

  • 1.
    PRACTICA 1 CONTESTA LASSIGUIENTES PREGUNTAS DE ACUERO DE LO QUE LO SABES: 1.- ¿Qué es un documento? Un documento es el papel que contiene una información que es muy importante para un ser humano de acuerdo con la importancia del documento. 2.- ¿Qué es un procesador de textos? Nos permiten expresar deseos y necesidades ya se hablado o escrito de acuerdo al receptor lo que remos comunicar. 3.- ¿Cuál crees que sea la función principal de un procesador de textos? La importancia del mismo es que por que con este funcionamiento es que nos podemos comunicar a través del escrito o ya sea hablado. 4.- ¿De que manera crees que pueda ayudarte un procesador de textos en tu vida cotidiana (actividades escolares y/o personales)?
  • 2.
    De la maneramás simple es que lo utilizo de manera para comunicarse con otros tipos de personas por ejemplo en la escuela por medio de que envió mis trabajos a través de correo electrónico y muchas cosas más importantes. NOMBRE DEL PROCESADOR CARACTERISTICAS WordPad Sencillo programa de procesamiento de texto que viene incluido en la lista de accesos gratuitos de Windows. Microsoft Word Creado por Microsoft y actualmente integrado en la suite ofimática Microsoft office. OpenOffice.org Writer Es procesador de textos que forman parte del conjunto de aplicaciones libres de oficina OpenOffice.org, que se puede descargar desde http://es.openoffice.org/. WordPerfect Tuvo su máxima popularidad a finales de los años ochenta y a principios de los años noventa. Fue el estándar durante muchos años, pero en la actualidad ha sido eclipsado, tanto e ventas como en popularidad. PageMaker Programa de maquetación de páginas ideal como para profesionales que deseen crear publicaciones de alta calidad como folletos y boletines. Quark Xpress Programa de autoedición para computadoras
  • 3.
    con plataformas MacOS X y Windows. REALIZA UNA INVESTIGA EN DIFERENTES FUENTES: (LIBRO, INTERNET) Y CONTESTA LAS SIGUIENTES PREGUNTAS: ¿Qué ventajas tiene utilizar un procesador de textos respecto a una maquina de escribir? Las ventajas que pueden existir es que es mas fácil y facilita los trabajos que antes se asían, es decir, que hoy en día en esta vida es mas fácil que en las mas épocas pospuesto a las nuevas tecnologías que gustamos de ellas. DEFINICION DEL PROCESADOR DE TEXTO: El procesador tiene grandes ventajas una de ellas es que son muy importantes en la vida cotidiana para facilitar las cosas mas ocurrentes de la vida de trabajo para un mejor trabajo y al mismo tiempo un mejor sistema de computo es decir que hay sabes usar adecuadamente los procesadores para un mejor uso de la misma ESTUDIANTES Para los estudiantes sirve para hacer sus tareas trabajos etc. PROFESORES Sirve para imprimir y crear actividades para los estudiantes. CONTADORES Sirve para hacer crear documentos relacionados con sus trabajos. EMPRESARIOS Sirve para realizar documentos que necesitan o utiliza en su trabajo.
  • 4.
    DOCTORES Sirve para llevar un orden de acuerdo a sus labores. MENCIONA TRES ACTIVIDADES QUE HAYAS PLANEADO EN TU VIDA COTIDIANA. 1.- hacer tarea.2.- ayudar en los labores del hogar. 3.-ir ala escuela diariamente. PLANEA UN FIN DE SEMANA CON TUS AMIGOS, FUERA DEL LUGAR DONDE VIVES. REGISTRA EN ORDEN LAS ACTIVIDADES A DESARROLLAR: UNA DISCO CON LOS AMIGOS. 1.-Encontrarnos en un lugar determinado y hora determinada. 2.-Esperar a todos los que falten por llegar por un tiempo determinado (tiempo de tolerancia) 3.-Abordar el autobús y juntar el pasaje de todos. Al bajar del autobús pagar al conductor y darle las gracias. 4.-Ingresar a la disco todos juntos. 5.-Bailar juntos o con alguien que conozcamos y presentar a los amigos y amigas de todos nosotros. 6.-Cuando llegue una hora para irnos nos vamos a retirar todos juntos. 7.-Al llegar al lugar donde nos habíamos encontrado, todos nos iremos a nuestra casa. 8.-Llegar temprano a nuestras casas. ESCRIBE CON TUS PROPIAS PALABRAS QUE ES PLANEAR Es anticipar todo lo que queremos que pase en un momento, por ejemplo todo lo que se va a hacer en una salida al cine o una salida al parque. ¿POR QUE ES IMPORTANTE PLANEAR? Es importante para todos para llevar un orden al tiempo necesario de divertirse. CREA EL SIGUIENTE MAPA Y CUADRO DE INFORMACIÓN: PLANEACION DE UN DOCUMENTO.
  • 5.
    PROCESADOR DE TEXTOS DOCUMENTO https://dl.dropbox.com/u/94433018/practica-bloqueiii.pdf Se aplica APLICACION DE SOFTWARE Es una AYUDA EN LINEA Auxiliándose con Funciones que realiza EDITOR DE TEXTOS DAR FORMATO PREPARAR TABLAS INSERTAR Operaciones Operaciones operaciones AGREGAR QUITAR CREAR ARDENAR IMÁGENES CARACTERES ESPECIALES MODIFICAR Operaciones OBJETOS AJUSTAR FUENTES ALINEACION REALCE NUMERACION Y VIÑETAS
  • 6.
    REALIZA UN CUADRODE ACUERDO A LA PLANEACCION DE UN DOCUMENTO. DEFINIR EL PROPOPSITO. >Identificar el problema y delimitarlo >Identificar la información necesaria para complementar la tarea. IDENIFICAR LAS FUENTES DE >Buscar todas las fuentes de información INFORMACION. posibles. >Encontrar la información necesaria dentro de la fuente. >Escoger las más convenientes. SINTESIS DE LA INFORMACION. >Seleccionar que es lo más importante. >Clasificar que encontré. >Organizar la información en documentos como andamios. CREACION DEL DOCUMENTO. >Editar (insertar, copiar, borrar, pegar, cortar, buscar, reemplazar y revisar la ortografía del texto) >Dar formato de texto y párrafo. >Imprimir (obtener la información en papel)
  • 7.
    DISEÑA UN ALGORITMOQUE EXPLIQUE COMO:  ABRIR EL PROGRAMA DE WORD INICIO 1.-Abre el botón de inicio. 2.-Selecciona “todos los programas”. 3.-Selecciona el grupo Microsoft Office. 4.- Al final da clip en Microsoft Office Word 2007.  CAMBIAR LA ORIENTACION DE UNA PÁGINA. INICIO 1.-Ya abierto el programa Microsoft 2.-Selecciona diseño de pagina. 3.-Encuentra orientación (lado de márgenes). 4.-Da clip en orientación. 5.- Elige ya sea el caso (horizontal y/o vertical).  CAMBIAR LOS MARGENES DE UNA HOJA. INICIO: 1.-Ya abierto el programa Microsoft 2.-Selecciona diseño de página. 3.-Encuentra márgenes (lado de orientación)
  • 8.
    4.-Da clic enmárgenes. 5.-Elige que tipo de margen quieres.  GUARDAR UN DOCUMENTO POR PRIMERA VEZ. INICIO 1.-Ya abierto el programa de Microsoft. 2.-Hay un boto de referencia a Microsoft (lado izquierdo) 3.-Da clip en el botón. 4.-Elige (GUARDAR COMO/GUARDAR) el caso del que dese guardar. 5.-Elija y guarde el documento. 6.-Verifique que el documento se guardo correctamente de lo deseado.  ABRIR UN DOCUMENTO EXISTENTE. INICIO 1.- Abre el botón de inicio 2.- Selecciona documentos o mi PC 3.- Busca le documento deseado y/o busca lo que deseas. 4.-Pulsa el botón lado derecho del ratón 5.- selecciona abrir 6.- podrás ver lo aguardado y no visto.