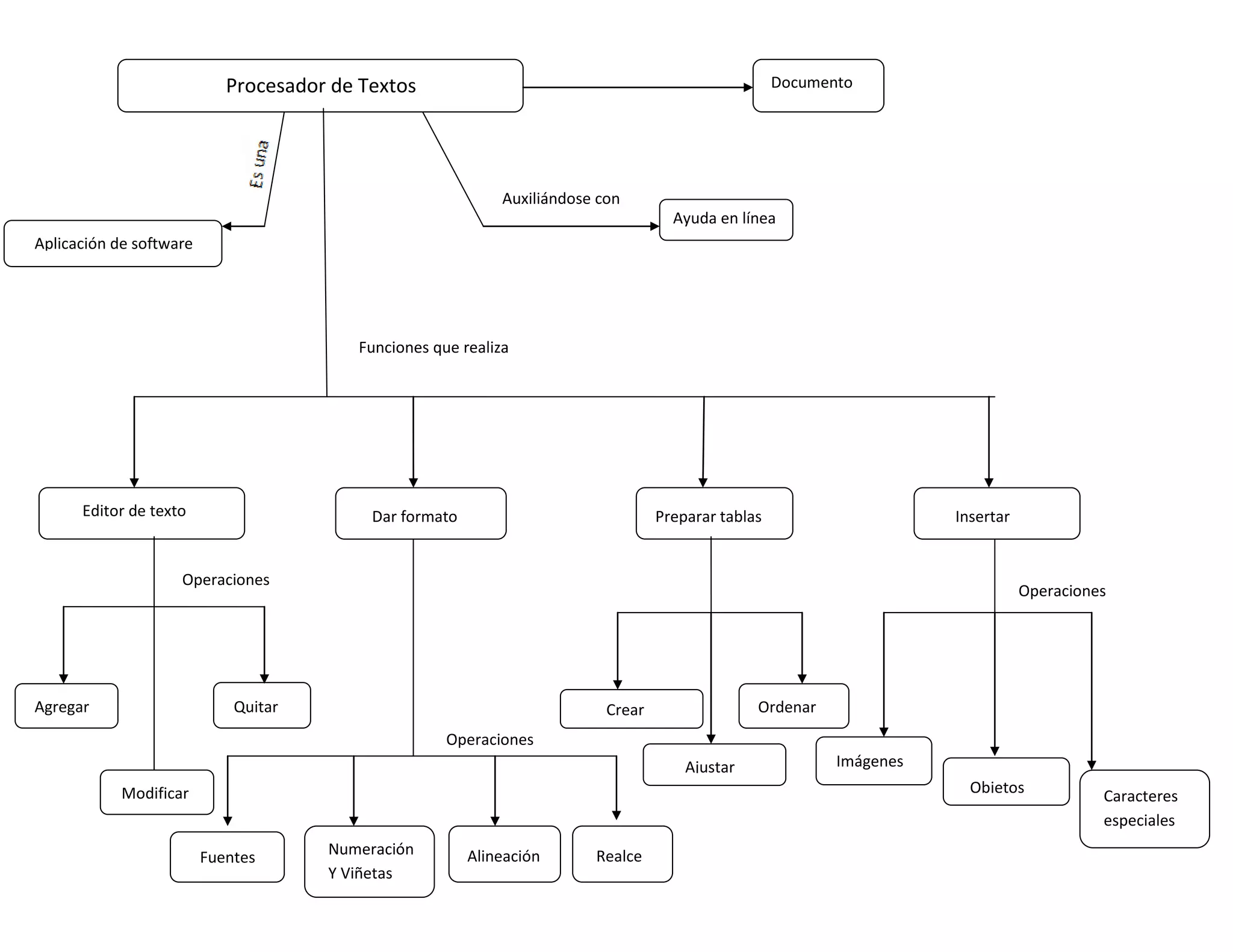
Procesador de Textos                                                     Documento




                                                             Auxiliándose con
                                                                                     Ayuda en línea
Aplicación de software




                                         Funciones que realiza




      Editor de texto                      Dar formato                             Preparar tablas                     Insertar


                    Operaciones
                                                                                                                                  Operaciones




Agregar                      Quitar                                        Crear                 Ordenar
                                                     Operaciones
                                                                                       Ajustar              Imágenes
            Modificar                                                                                                    Objetos            Caracteres
                                                                                                                                            especiales

                         Fuentes      Numeración         Alineación      Realce
                                      Y Viñetas
 ¿QUÉ ES UN DOCUMENTO?



     Un documento es un escrito que contiene información. Es el testimonio de una
     actividad (del hombre o de la naturaleza: género documental) fijado en un
     soporte. Las instituciones o las personas físicas, jurídicas, públicas o privadas
     registran su información en cualquier tipo de soporte (papel, cintas, discos
     magnéticos, películas, fotografías, etcétera) a través de un lenguaje natural o
     convencional. La información recogida en ese soporte es la fuente documental,
     término con el que también se designa al origen de esa información.




¿QUÉ ES UN PROCESADOR DE TEXTOS?

     Es una aplicación que permite la creación, edición, diseño de la impresión de
     documentos de texto con la computadora. Los cuales son herramientas
     indispensables para cubrir necesidades comunicativas, ya que nos permiten
     mejorar la presentación y ortografía de la información.

   ¿CUÁL CREES QUE SEA LA FUNCIÓN PRINCIPAL DE UN PROCESADOR DE
    TEXTOS?
    Agregar y formatear texto, capacidad de incluir elementos gráficos u otros tipos
    de datos, algunos asociados incluso con el diseño de publicaciones impresas
    como revistas, folletos, o periódicos.

   ¿DE QUÉ MANERA CREES QUE PUEDA AYUDARTE UN PROCESADOR DE
    TEXTOS EN TU VIDA COTIDIANA (ACTIVIDADES ESCOLARES Y/O
    PERSONALES?
    Al realizar algunos trabajos de presentación electrónica o impresa, como por
    medio de diseños personalizados. Así como también para crear nuevos
    documentos que sean necesarios e indispensables para nosotros y que siempre
    hacemos uso de ellos como el periódico, el cual forma parte de un documento
    que nos permite estar en comunicación.

   NOMBRE Y CARACTERÍSTICAS DE DIFERENTES PROCESADORES DE TEXTOS

     NOMBRE DE PROCESADOR                          CARACTERÍSTICAS
Sencillo programa de procesamiento de texto
   WordPad                         que viene incluido en la lista de accesorios de
                                   Windows.

                                   Creado por Microsoft y actualmente integrado
   Microsoft Word                  en la suite ofimática Microsoft Office


                                   Es un procesador de textos que forma parte del
   OpenOffice.org Writer           conjunto de aplicaciones libres de oficina
                                   OpenOffice.org, que se puede descargar desde
                                   http://es.openoffice.org/.
                                   Tuvo su máxima popularidad a finales de los
                                   años ochenta y a principios de los años
   Wordperfec                      noventa. Fue el estándar durante muchos años,
                                   pero en la actualidad a sido eclipsado, tanto en
                                   ventas como popularidad.


                                   Programa de mauqetación de páginas ideales
                                   para profesionales que deseen crear
   PageMaker                       publicaciones de alta calidad como folletos y
                                   boletines.
                                   Programa de autoedición para computadoras
   Quark Xpress                    con plataformas Mac OS X y Windows.


 ¿QUÉ VENTAJAS TIENE UTILIZAR UN PROCESADOR DE TEXTOS RESPECTO A
  UNA MÁQUINA DE ESCRIBIR?
  Que se puede mover la hoja de la forma que se desee y sin tener que hacer
  gráficos para permitir escribir.


 CON LAS SIGUIENTES PALABRAS FORMA LA DEFINICIÓN DEL PROCESADOR
  DE TEXTOS: GUARDAR, GENERAL, ESCRIBIR, APLICACIÓN, IMPRIMIR,
  SOFTWARE, DOCUMENTOS, MODIFICAR.
  El procesador de textos es una aplicación del software que nos permite escribir,
  modificar, guardar e imprimir documentos en general.
 ¿QUÉ APLICACIÓN TIENE EL USO DEL PROCESADOR DE TEXTOS PARA…?
  ESTUDIANTES        Al realizar algunos trabajos como diapositivas, impresiones,
                     copias etc. Los cuales son necesarios para tareas que den
                     una mejor presentación.
   PROFESORES               Con ellos realizan un control de las actividades que van a
                            realizar en un determinado tiempo así como presentaciones
                            con información necesaria para explicar un tema que se va a
                            tratar. Además de la elaboración de listas de cada grupo.
   CONTADORES               Cuando hacen gráficas para ver como se van comportando
                            ciertos porcentajes de dinero y así tener un control y orden de
                            sus trabajos y así poder entregar cuentas exactas.
   EMPRESARIOS              Para ellos es muy importante porque también hacen uso de
                            gráficas, que les ayuden controlar ciertos datos. Además de
                            presentaciones electrónicas en reuniones.
   DOCTORES                 Las utilizan al tener documentos importantes que sirvan para
                            tener una información más clara y precisa de ciertas cosas.



 ESCRIBE TRES ACTIVIDADES QUE HAYAS PLANEADO EN TU VIDA
  COTIDIANA.
  Las actividades que voy a realizar en todo el día (correr, bañarme, hacer tarea, etc.)
  Visitar a amigos lejanos
  Realizar una salida de viaje con mi familia

 ESCRIBE CON TUS PROPIAS PALABRAS QUE ES PLANEAR
  Significa tener un control en las actividades que se va a realizar en un determinado
  tiempo bajo acciones que se piensan hacer ya sea personalmente o con un grupo.

 ¿POR QUÉ ES IMPORTANTE PLANEAR?
  Porque así va a ver un orden en las cosas que se hacen en nuestra vida diaria y de
  esta forma podemos actuar de una manera segura y no improvisada.
 CREA EL SIGUIENTE MAPA Y CUADRO DE INFORMACIÓN.



                      PLANEACIÓN DE UN DOCUMENTO



               ETAPAS PARA ELABORAR UN DOCUMENTO DE CALIDAD




                                  DEFINIR

                               EL PROPÓSITO

                                                      IDENTIFICAR LAS
CREACIÓN DEL                                          FUENTES DE
DOCUMENTO                                             INFORMACIÓN


                              SÍNTESIS DE LA
                            INFORMACIÓN
DEFINIR CUAL ES EL PROBLEMA Y DELIMITARLO
                          IDENTIFICAR LA INFORMACIÓN NECESARIA PARA
DEFINIR EL PROPÓSITO      COMPLEMENTAR LA TAREA

                          BUSCAR TODAS LAS FUENTES DE INFORMACIÓN
IDENTIFICAR LAS FUENTES   POSIBLES
DE INFORMACIÓN            ENCONTRAR LA INFORMACIÓN NECESARIA
                          DENTRO DE LA FUENTE
                          ESCOGER LAS MÁS CONVENIENTES
                          SELECCINAR QUE ES LO MÁS IMPORTANTE
SÍNTESIS DE LA            CLASIFICAR QUE ENCONTRE
INFORMACIÓN               ORGANIZAR LA INFORMACIÓN EN INSTRUMENTOS
                          COMO ANDAMIOS

                          EDITAR (INSERTAR, BORRAR, CORTAR, COPIAR,
CREACIÓN DEL              PEGAR, BUSCAR, REEMPLAZAR Y REVISAR LA
DOCUMENTO                 ORTOGRAFÍA DEL TEXTO)
                          DAR FORMATO DE TEXTO Y PÁRRAFO
                          IMPRIMIR (OBTENER LA INFORMACIÓN EN PAPEL)
¿Cómo abrir el programa de Word?

1.- Abre el botón de inicio

2.- Selecciona todos los programas

3.- Selecciona el grupo Microsoft Office

4.- Clic en Microsoft Office Word 2007



¿Cómo cambiar la orientación de una página?

1.-Dar clic en la pestaña de diseño de página

2.- Dar clic en orientación

3.-Seleccionar la forma de la orientación deseada



¿Cómo cambiar la orientación de la siguiente página a la anterior?

1.-Dar clic en la pestaña de diseño de página

2.- Seleccionar la opción de saltos

3.- Dar clic en página siguiente

4.- por último cambiar la orientación



¿Cómo cambiar los márgenes de una hoja?

1.- Dar clic en el diseño de página

2.-Elegir la opción de márgenes

3.- Seleccionar el margen deseado
¿Cómo guardar un documento por primera vez?

1.-Dar clic en el botón Office

2.-Elegir la opción guardar o guardar como.

3.- En caso de elegir guardar como poner nombre al documento y abrir el archivo en el que
se va a guardar

4.- Dar clic en el botón guardar



¿Cómo abrir un documento existente?

1.- Primero dar clic en el botón Office

2.- Seleccionar la opción abrir

3.- Seleccionar el documento deseado.



Integrantes:

Sara Galicia Matlalcuatzi

Roberto de Jesús Garita Acoltzi

Practica bloqueiii

  • 1.
    Procesador de Textos Documento Auxiliándose con Ayuda en línea Aplicación de software Funciones que realiza Editor de texto Dar formato Preparar tablas Insertar Operaciones Operaciones Agregar Quitar Crear Ordenar Operaciones Ajustar Imágenes Modificar Objetos Caracteres especiales Fuentes Numeración Alineación Realce Y Viñetas
  • 2.
     ¿QUÉ ESUN DOCUMENTO? Un documento es un escrito que contiene información. Es el testimonio de una actividad (del hombre o de la naturaleza: género documental) fijado en un soporte. Las instituciones o las personas físicas, jurídicas, públicas o privadas registran su información en cualquier tipo de soporte (papel, cintas, discos magnéticos, películas, fotografías, etcétera) a través de un lenguaje natural o convencional. La información recogida en ese soporte es la fuente documental, término con el que también se designa al origen de esa información. ¿QUÉ ES UN PROCESADOR DE TEXTOS? Es una aplicación que permite la creación, edición, diseño de la impresión de documentos de texto con la computadora. Los cuales son herramientas indispensables para cubrir necesidades comunicativas, ya que nos permiten mejorar la presentación y ortografía de la información.  ¿CUÁL CREES QUE SEA LA FUNCIÓN PRINCIPAL DE UN PROCESADOR DE TEXTOS? Agregar y formatear texto, capacidad de incluir elementos gráficos u otros tipos de datos, algunos asociados incluso con el diseño de publicaciones impresas como revistas, folletos, o periódicos.  ¿DE QUÉ MANERA CREES QUE PUEDA AYUDARTE UN PROCESADOR DE TEXTOS EN TU VIDA COTIDIANA (ACTIVIDADES ESCOLARES Y/O PERSONALES? Al realizar algunos trabajos de presentación electrónica o impresa, como por medio de diseños personalizados. Así como también para crear nuevos documentos que sean necesarios e indispensables para nosotros y que siempre hacemos uso de ellos como el periódico, el cual forma parte de un documento que nos permite estar en comunicación.  NOMBRE Y CARACTERÍSTICAS DE DIFERENTES PROCESADORES DE TEXTOS NOMBRE DE PROCESADOR CARACTERÍSTICAS
  • 3.
    Sencillo programa deprocesamiento de texto WordPad que viene incluido en la lista de accesorios de Windows. Creado por Microsoft y actualmente integrado Microsoft Word en la suite ofimática Microsoft Office Es un procesador de textos que forma parte del OpenOffice.org Writer conjunto de aplicaciones libres de oficina OpenOffice.org, que se puede descargar desde http://es.openoffice.org/. Tuvo su máxima popularidad a finales de los años ochenta y a principios de los años Wordperfec noventa. Fue el estándar durante muchos años, pero en la actualidad a sido eclipsado, tanto en ventas como popularidad. Programa de mauqetación de páginas ideales para profesionales que deseen crear PageMaker publicaciones de alta calidad como folletos y boletines. Programa de autoedición para computadoras Quark Xpress con plataformas Mac OS X y Windows.  ¿QUÉ VENTAJAS TIENE UTILIZAR UN PROCESADOR DE TEXTOS RESPECTO A UNA MÁQUINA DE ESCRIBIR? Que se puede mover la hoja de la forma que se desee y sin tener que hacer gráficos para permitir escribir.  CON LAS SIGUIENTES PALABRAS FORMA LA DEFINICIÓN DEL PROCESADOR DE TEXTOS: GUARDAR, GENERAL, ESCRIBIR, APLICACIÓN, IMPRIMIR, SOFTWARE, DOCUMENTOS, MODIFICAR. El procesador de textos es una aplicación del software que nos permite escribir, modificar, guardar e imprimir documentos en general.
  • 4.
     ¿QUÉ APLICACIÓNTIENE EL USO DEL PROCESADOR DE TEXTOS PARA…? ESTUDIANTES Al realizar algunos trabajos como diapositivas, impresiones, copias etc. Los cuales son necesarios para tareas que den una mejor presentación. PROFESORES Con ellos realizan un control de las actividades que van a realizar en un determinado tiempo así como presentaciones con información necesaria para explicar un tema que se va a tratar. Además de la elaboración de listas de cada grupo. CONTADORES Cuando hacen gráficas para ver como se van comportando ciertos porcentajes de dinero y así tener un control y orden de sus trabajos y así poder entregar cuentas exactas. EMPRESARIOS Para ellos es muy importante porque también hacen uso de gráficas, que les ayuden controlar ciertos datos. Además de presentaciones electrónicas en reuniones. DOCTORES Las utilizan al tener documentos importantes que sirvan para tener una información más clara y precisa de ciertas cosas.  ESCRIBE TRES ACTIVIDADES QUE HAYAS PLANEADO EN TU VIDA COTIDIANA. Las actividades que voy a realizar en todo el día (correr, bañarme, hacer tarea, etc.) Visitar a amigos lejanos Realizar una salida de viaje con mi familia  ESCRIBE CON TUS PROPIAS PALABRAS QUE ES PLANEAR Significa tener un control en las actividades que se va a realizar en un determinado tiempo bajo acciones que se piensan hacer ya sea personalmente o con un grupo.  ¿POR QUÉ ES IMPORTANTE PLANEAR? Porque así va a ver un orden en las cosas que se hacen en nuestra vida diaria y de esta forma podemos actuar de una manera segura y no improvisada.
  • 5.
     CREA ELSIGUIENTE MAPA Y CUADRO DE INFORMACIÓN. PLANEACIÓN DE UN DOCUMENTO ETAPAS PARA ELABORAR UN DOCUMENTO DE CALIDAD DEFINIR EL PROPÓSITO IDENTIFICAR LAS CREACIÓN DEL FUENTES DE DOCUMENTO INFORMACIÓN SÍNTESIS DE LA INFORMACIÓN
  • 6.
    DEFINIR CUAL ESEL PROBLEMA Y DELIMITARLO IDENTIFICAR LA INFORMACIÓN NECESARIA PARA DEFINIR EL PROPÓSITO COMPLEMENTAR LA TAREA BUSCAR TODAS LAS FUENTES DE INFORMACIÓN IDENTIFICAR LAS FUENTES POSIBLES DE INFORMACIÓN ENCONTRAR LA INFORMACIÓN NECESARIA DENTRO DE LA FUENTE ESCOGER LAS MÁS CONVENIENTES SELECCINAR QUE ES LO MÁS IMPORTANTE SÍNTESIS DE LA CLASIFICAR QUE ENCONTRE INFORMACIÓN ORGANIZAR LA INFORMACIÓN EN INSTRUMENTOS COMO ANDAMIOS EDITAR (INSERTAR, BORRAR, CORTAR, COPIAR, CREACIÓN DEL PEGAR, BUSCAR, REEMPLAZAR Y REVISAR LA DOCUMENTO ORTOGRAFÍA DEL TEXTO) DAR FORMATO DE TEXTO Y PÁRRAFO IMPRIMIR (OBTENER LA INFORMACIÓN EN PAPEL)
  • 7.
    ¿Cómo abrir elprograma de Word? 1.- Abre el botón de inicio 2.- Selecciona todos los programas 3.- Selecciona el grupo Microsoft Office 4.- Clic en Microsoft Office Word 2007 ¿Cómo cambiar la orientación de una página? 1.-Dar clic en la pestaña de diseño de página 2.- Dar clic en orientación 3.-Seleccionar la forma de la orientación deseada ¿Cómo cambiar la orientación de la siguiente página a la anterior? 1.-Dar clic en la pestaña de diseño de página 2.- Seleccionar la opción de saltos 3.- Dar clic en página siguiente 4.- por último cambiar la orientación ¿Cómo cambiar los márgenes de una hoja? 1.- Dar clic en el diseño de página 2.-Elegir la opción de márgenes 3.- Seleccionar el margen deseado
  • 8.
    ¿Cómo guardar undocumento por primera vez? 1.-Dar clic en el botón Office 2.-Elegir la opción guardar o guardar como. 3.- En caso de elegir guardar como poner nombre al documento y abrir el archivo en el que se va a guardar 4.- Dar clic en el botón guardar ¿Cómo abrir un documento existente? 1.- Primero dar clic en el botón Office 2.- Seleccionar la opción abrir 3.- Seleccionar el documento deseado. Integrantes: Sara Galicia Matlalcuatzi Roberto de Jesús Garita Acoltzi