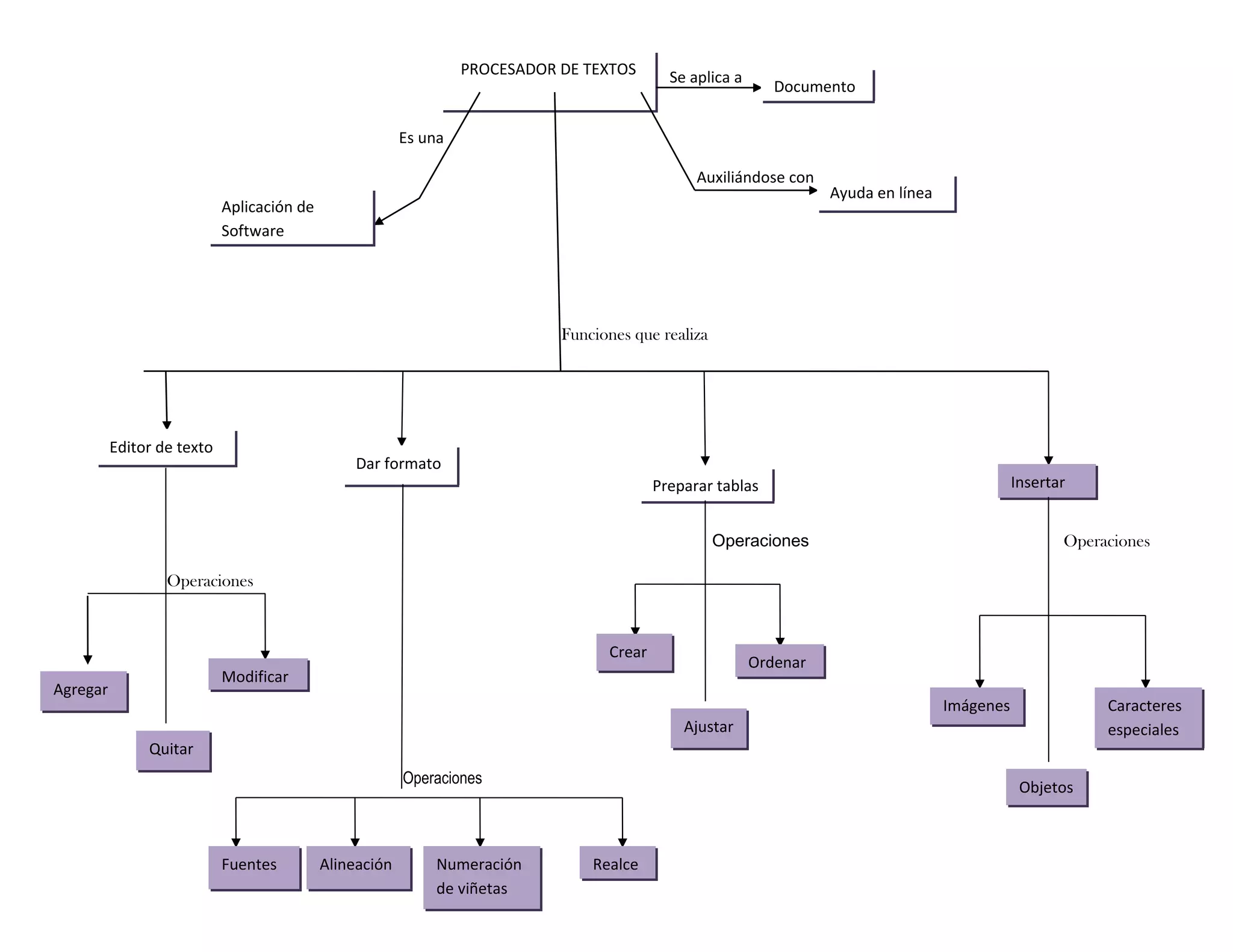
PROCESADOR DE TEXTOS       Se aplica a
                                                                                                              Documento

                                                         Es una

                                                                                                 Auxiliándose con
                                                                                                                     Ayuda en línea
                            Aplicación de
                            Software




                                                                             Funciones que realiza




          Editor de texto
                                                Dar formato
                                                                                           Preparar tablas                                       Insertar


                                                                                                     Operaciones                                        Operaciones

                  Operaciones



                                                                                   Crear
                                                                                                           Ordenar
                            Modificar
Agregar
                                                                                                                                      Imágenes               Caracteres
                                                                                               Ajustar                                                       especiales
               Quitar
                                                         Operaciones
                                                                                                                                                  Objetos



                            Fuentes         Alineación       Numeración          Realce
                                                             de viñetas
1._ ¿QUE ES UN DOCUMENTO?

-Es un documento cuyo soporte material es algún tipo de dispositivo electrónico o magnético, y en el
que el contenido está codificado mediante algún tipo de código digital, que puede ser leído,
interpretado, o reproducido, mediante el auxilio de detectores de magnetización.

2. ¿QUE ES UN PRCOCESADOR DE TEXTOS?

-Un procesador de textos es una aplicación informática destinada a la creación o modificación de
documentos escritos por medio de una computadora.

3. ¿Cuál CREES QUE SEA LA FUNCION PRINCIPAL DE UN PROCESADOR DE TEXTOS?

-Textos personalizados de acuerdo a la necesidad o gusto de cada usuario.

4. ¿DE QUE MANERA CREES QUE PUEDA AYUDARTE UN PROCESADOR DE TEXTOS
EN TU VIDA COTIDIANA (ANTIVIDADES ESCOLARES Y/O PERSONALES)?

-En que puedo crear distintos tipos de documentos de acuerdo a la necesidad que tenga (formal-
informal) en una computadora de manera más fácil y rápida.

5. TIPOS DE PROCESADORES DE TEXTO

     Nombre del procesador            Características

              WordPad                           Programa sencillo y vienen incluidos los programas gratuitos de Windows

                                                Creado por Microsoft e integrado ala suite ofimática Microsoft Office

              Microsoft Word

                                                Forma parte del conjunto de aplicaciones libres de oficina.

                                            Fue el estándar durante muchos años pero en la actualidad ha sido eclipsado.
              OpenOffice.org Writer



                                      Programa de maquetación de páginas, para publicaciones de alta calidad como folletos y boletines.
              WordPerfect



                                      Programa de autoedición para computadoras con plataformas Mac OS X y Windows.
     PageMaker




                                      Programa de autoedición para programadores.
     Quark Xpress
6. ¿QUE VENTAJAS TIENE UTILIZAR UN PROCESADOR DE TEXTOS
RESPECTO A UNA MAQUINA DE ESCRIBIR?

-Que el procesador de textos permite personalizar he incluso añadir color a los
formatos, mientras que en la maquina todo el texto es en negro.



7. con las siguientes palabras forma la definición de procesador de
textos, guardar, general, escribir, aplicación, imprimir, software, documentos,
mejorar

Un procesador de textos es una aplicación general que sirve para escribir y mejorar
documentos del software para guardar o imprimir




8. ¿qué aplicación tiene el uso del procesador de textos para…?



                    Estudiantes                 Realizar trabajos y tareas a computadora para
                                                              facilitar el estudio

                    Profesores                   Crear tablas de calificaciones para facilitar la
                                                        evaluación o otra calificaciones

                    Contadores                  Llevar un orden en los archivos de sus ingresos

                   Empresarios                 Tener un orden sobre su producción de la que son
                                                                trabajadores

                     Doctores                  Facilitar la creación de documentos para recetas
                                                 medicas para clientes que estén mal de salud



     8.- Menciona tres actividades que hayas planeado en tu vida

     1.- acabar una carrera

     2.- sacar buena buenas calificaciones

     3.- ir de visita a algún lugar
9.- planea un fin de semana con tus amigos fuera del lugar donde vives
registra en orden las actividades que realizaron

   •   Salimos de Santa Ana las 9:30 para dirigirnos hacia el zoológico

   •   Compramos

   •   Caminamos hacia las albercas y nos metimos a nadar

   •   Después de un buen rato de nadar nos salimos y nos vestimos

   •   Fuimos a comer a un restaurant de por hay

   •   Finalmente regresamos a casa como a las 5 de la tarde

9 escribe con tus propias palabras que es planear

Planear es llevar una idea o un orden de las actividades que uno mismo va a hacer en
un futuro

¿Por qué es importante planear?

Por qué así llevamos un orden en nuestras actividades y es más fácil realizarlas



Cuadro de información
                                    Planeación de un documento




                            Etapas para elaborar un documento de calidad




                                      Definir el propósito



                                                                           Identificar fuentes de
                                                                                información
             Creación del
              documento

                                       Síntesis de la in formación
Definir el propósito        1.- definir cuál es el problema y delimitarlo

                            2.- identificar la información necesaria para completar la tarea



Identificar      las 1.- buscar las fuentes de información posible
fuentes           de 2.-enontrar la información necesaria dentro de la fuente
información
                       3.- escoger las más convenientes

Síntesis de       la 1.- seleccionar lo que es importante
información            2.-clasificar que encontré

                       3.- organizar la información en instrumentos como andamios



Creación         del 1.- editar(insertar, borrar, copiar, copiar, pegar, buscar, remplazar, y revisar la ortografía del texto)
documento              2.- dar formato del texto y párrafo

                       3.- imprimir( obtener la información en papel )



Diseña un algoritmo que explique como

               1.- abrir el programa de Word

               2.- cambiar la orientación de la página

               3.- cambiar los márgenes de la hoja

               4.- guardar un documento por primera vez

               5.-habrir un documento existente
Practica bloque iii

Practica bloque iii

  • 1.
    PROCESADOR DE TEXTOS Se aplica a Documento Es una Auxiliándose con Ayuda en línea Aplicación de Software Funciones que realiza Editor de texto Dar formato Preparar tablas Insertar Operaciones Operaciones Operaciones Crear Ordenar Modificar Agregar Imágenes Caracteres Ajustar especiales Quitar Operaciones Objetos Fuentes Alineación Numeración Realce de viñetas
  • 2.
    1._ ¿QUE ESUN DOCUMENTO? -Es un documento cuyo soporte material es algún tipo de dispositivo electrónico o magnético, y en el que el contenido está codificado mediante algún tipo de código digital, que puede ser leído, interpretado, o reproducido, mediante el auxilio de detectores de magnetización. 2. ¿QUE ES UN PRCOCESADOR DE TEXTOS? -Un procesador de textos es una aplicación informática destinada a la creación o modificación de documentos escritos por medio de una computadora. 3. ¿Cuál CREES QUE SEA LA FUNCION PRINCIPAL DE UN PROCESADOR DE TEXTOS? -Textos personalizados de acuerdo a la necesidad o gusto de cada usuario. 4. ¿DE QUE MANERA CREES QUE PUEDA AYUDARTE UN PROCESADOR DE TEXTOS EN TU VIDA COTIDIANA (ANTIVIDADES ESCOLARES Y/O PERSONALES)? -En que puedo crear distintos tipos de documentos de acuerdo a la necesidad que tenga (formal- informal) en una computadora de manera más fácil y rápida. 5. TIPOS DE PROCESADORES DE TEXTO Nombre del procesador Características WordPad Programa sencillo y vienen incluidos los programas gratuitos de Windows Creado por Microsoft e integrado ala suite ofimática Microsoft Office Microsoft Word Forma parte del conjunto de aplicaciones libres de oficina. Fue el estándar durante muchos años pero en la actualidad ha sido eclipsado. OpenOffice.org Writer Programa de maquetación de páginas, para publicaciones de alta calidad como folletos y boletines. WordPerfect Programa de autoedición para computadoras con plataformas Mac OS X y Windows. PageMaker Programa de autoedición para programadores. Quark Xpress
  • 3.
    6. ¿QUE VENTAJASTIENE UTILIZAR UN PROCESADOR DE TEXTOS RESPECTO A UNA MAQUINA DE ESCRIBIR? -Que el procesador de textos permite personalizar he incluso añadir color a los formatos, mientras que en la maquina todo el texto es en negro. 7. con las siguientes palabras forma la definición de procesador de textos, guardar, general, escribir, aplicación, imprimir, software, documentos, mejorar Un procesador de textos es una aplicación general que sirve para escribir y mejorar documentos del software para guardar o imprimir 8. ¿qué aplicación tiene el uso del procesador de textos para…? Estudiantes Realizar trabajos y tareas a computadora para facilitar el estudio Profesores Crear tablas de calificaciones para facilitar la evaluación o otra calificaciones Contadores Llevar un orden en los archivos de sus ingresos Empresarios Tener un orden sobre su producción de la que son trabajadores Doctores Facilitar la creación de documentos para recetas medicas para clientes que estén mal de salud 8.- Menciona tres actividades que hayas planeado en tu vida 1.- acabar una carrera 2.- sacar buena buenas calificaciones 3.- ir de visita a algún lugar
  • 4.
    9.- planea unfin de semana con tus amigos fuera del lugar donde vives registra en orden las actividades que realizaron • Salimos de Santa Ana las 9:30 para dirigirnos hacia el zoológico • Compramos • Caminamos hacia las albercas y nos metimos a nadar • Después de un buen rato de nadar nos salimos y nos vestimos • Fuimos a comer a un restaurant de por hay • Finalmente regresamos a casa como a las 5 de la tarde 9 escribe con tus propias palabras que es planear Planear es llevar una idea o un orden de las actividades que uno mismo va a hacer en un futuro ¿Por qué es importante planear? Por qué así llevamos un orden en nuestras actividades y es más fácil realizarlas Cuadro de información Planeación de un documento Etapas para elaborar un documento de calidad Definir el propósito Identificar fuentes de información Creación del documento Síntesis de la in formación
  • 5.
    Definir el propósito 1.- definir cuál es el problema y delimitarlo 2.- identificar la información necesaria para completar la tarea Identificar las 1.- buscar las fuentes de información posible fuentes de 2.-enontrar la información necesaria dentro de la fuente información 3.- escoger las más convenientes Síntesis de la 1.- seleccionar lo que es importante información 2.-clasificar que encontré 3.- organizar la información en instrumentos como andamios Creación del 1.- editar(insertar, borrar, copiar, copiar, pegar, buscar, remplazar, y revisar la ortografía del texto) documento 2.- dar formato del texto y párrafo 3.- imprimir( obtener la información en papel ) Diseña un algoritmo que explique como 1.- abrir el programa de Word 2.- cambiar la orientación de la página 3.- cambiar los márgenes de la hoja 4.- guardar un documento por primera vez 5.-habrir un documento existente