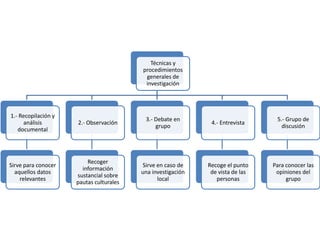
Técnicas y
                                         procedimientos
                                          generales de
                                          investigación




1.- Recopilación y
                                          3.- Debate en                          5.- Grupo de
     análisis        2.- Observación                          4.- Entrevista
                                              grupo                                discusión
   documental




                         Recoger
Sirve para conocer                       Sirve en caso de    Recoge el punto    Para conocer las
                       información
  aquellos datos                         una investigación    de vista de las    opiniones del
                     sustancial sobre
    relevantes                                 local            personas             grupo
                     pautas culturales
6.- Encuesta o                                 8.- Coloquio o     9.- Observatorio de     10.- Evaluación
                     7.- Historias de vida
                                               conversación            la realidad         comunitaria
 cuestionario



                       Para conocer como                          Realizar un análisis   Generar planes de
                                             Conocer la opinión
                        los individuos se                            de la realidad          actuación
  Para conocer el                            de un conjunto de
                          adaptan a la                            juvenil, mas allá de    participativos y
 punto de vista de                               personas
                             sociedad                                 los estudios          propuestas
   las personas
11.- Consulta a colectivos y
                                  12.- Debates abiertos         13.- Seminarios
    a personas expertas




                                                              Que un conjunto de
     Recoger puntos de          Facilitar el planteamiento
                                                               personas puedan
vista, opiniones, ideas, etc.             de dudas
                                                             profundizar en el tema

Presentación1

  • 1.
    Técnicas y procedimientos generales de investigación 1.- Recopilación y 3.- Debate en 5.- Grupo de análisis 2.- Observación 4.- Entrevista grupo discusión documental Recoger Sirve para conocer Sirve en caso de Recoge el punto Para conocer las información aquellos datos una investigación de vista de las opiniones del sustancial sobre relevantes local personas grupo pautas culturales
  • 2.
    6.- Encuesta o 8.- Coloquio o 9.- Observatorio de 10.- Evaluación 7.- Historias de vida conversación la realidad comunitaria cuestionario Para conocer como Realizar un análisis Generar planes de Conocer la opinión los individuos se de la realidad actuación Para conocer el de un conjunto de adaptan a la juvenil, mas allá de participativos y punto de vista de personas sociedad los estudios propuestas las personas
  • 3.
    11.- Consulta acolectivos y 12.- Debates abiertos 13.- Seminarios a personas expertas Que un conjunto de Recoger puntos de Facilitar el planteamiento personas puedan vista, opiniones, ideas, etc. de dudas profundizar en el tema