Asistente Virtual:
Ventas y Soporte
al cliente
¿Qué es un Chatbot?
Un asistente virtual es un robot entrenado
con inteligencia artificial que es capaz de
conversar con tus clientes.
Disponible 24/ 7 los 365 días al año para
atender a más de un cliente al mismo
tiempo.
1.
El problema
y su solución
¿Cómo atender mejor
a nuestros clientes?
Problemas
Estoy invirtiendo en pauta pero
no consigo más ventas
Tengo varios canales de atención
pero mis clientes no están
satisfechos
Mis clientes desean atención
inmediata y no tengo cómo
hacerlo
Mi negocio está creciendo, pero no
quiero crecer en más personas
La solución
Un asistente virtual (un robot
entrenado) puede ayudarte en la
atención de tus clientes.
Los atiende 24/7 y puede conversar con
miles de clientes al mismo tiempo.
Resuelve en tiempo real las preguntas
frecuentes y temas especializados.
Funciona en varios canales al mismo
tiempo con el mismo nivel de respuestas
2.
Nuestro
producto
¿Qué solucionan
nuestros asistentes
virtuales?
¿Dónde
funcionan?
El asistente virtual
puede funcionar en:
⬩ Fanpage de Facebook
⬩ Página Web
⬩ Whatsapp*
⬩ SMS*
⬩ Canal de Voz IP
⬩ Google Assistant
Chatbot externo
Responde a tus
clientes sobre los
canales que elijas.
Marketing
y ventas
Operaciones
Información
Soporte
Califica los contactos convirtiéndolos
en leads calificados y los asiste en los
procesos comerciales.
Puede generar links de pagos,
certificaciones, etc.
Se conecta a tus bases de datos y
sistemas (ERP, CRM) para entregar
información en tiempo real.
Responde preguntas frecuentes y
recibe peticiones, quejas y reclamos.
Así se ven
nuestros
asistentes
3.
Casos de
éxito en
inmobiliarias
1. Atención leads en tiempo real
El asistente virtual identifica el inmueble y lo
asigna al ejecutivo correspondiente.
El lead puede interactuar con los ejecutivos de la
inmobiliaria de una manera centralizada mediante
una consola multiagente.
En el caso de Whatsapp en un mismo número se
conectan varios agentes al mismo tiempo para
conversar con clientes.
¿Valor?
Más clientes atendidos, asignación en tiempo real,
menos costos de call center, posicionamiento de marca.
1. Consola multiagente
El asistente virtual identifica el inmueble, luego
de validar datos lo asigna al ejecutivo.
El lead puede interactuar con los ejecutivos de la
inmobiliaria de una manera centralizada mediante
una consola multiagente.
En el caso de Whatsapp en un mismo número se
conectan varios agentes al mismo tiempo para
conversar con clientes.
¿Valor?
Más clientes atendidos, asignación en tiempo real,
menos costos de call center, posicionamiento de marca.
1. Consola multiagente
2-3. Asistencia en búsquedas +
Agendamiento
1. El lead ingresa a la web de la inmobiliaria
2. Conversa con el asistente, quien define los
criterios de búsqueda y muestra los inmuebles que
hacen match con las necesidades.
3. Una vez seleccionado el inmueble le invita a
hacer la cita.
Los leads se envían en tiempo real al ejecutivo
encargado o dan la opción de contactar al ejecutivo
mediante llamada o whatsapp.
2-3. Asistencia en búsquedas +
Agendamiento
Los agendamientos quedan registrados en los
calendarios de los usuarios y clientes.
Si el usuario no concreta la cita se depositan en una
base de datos para gestiones de re-marketing o
gestión humana.
¿Valor?
Aprovechar cada visita a la web de la inmobiliaria
y realizar agendamiento automático
4. Respuesta de preguntas
frecuentes
Los clientes podrán comunicarse con el chatbot
a través de la página web para resolver sus dudas
más frecuentes en tiempo real.
El chatbot funcionará 24 horas al día, 7 días a la
semana.
¿Valor? Agilidad y flexibilidad. Reconocimiento de soporte.
Los clientes podrán solicitar reparaciones o cualquier
otro asunto relacionado a su contrato.
El robot se encargará de entender la solicitud, enviar
una petición a un sistema de la empresa (web service
o API) y entregar la respuesta al cliente en tiempo real.
Se solicita una fotografia que se registra en BBDD
Si el cliente no tiene un web service o API, el robot
podrá comunicarse con una hoja electrónica Google
Sheets.
5. Solicitudes de Post-venta
y reparaciones
¿Valor?
+ Clientes atendidos, - Costos en contact center,
Posicionamiento de marca.
6. Fabricar Links de Pago
Los clientes podrán solicitar un link de pago para
cancelar cuotas de administración, cánones de
arrendamiento u otros.
El robot se encargará de crear el link de pago con la
pasarela de pagos (a elección de la inmobiliaria) y
enviarlo por correo, SMS o Whatsapp** al cliente.
La inmobiliaria recibe el estado del pago en tiempo
real.
**Whatsapp tiene condiciones particulares.
¿Valor?
+ Clientes atendidos, - Costos en contact center,
Posicionamiento de marca.
1. Un tiempo despues de las citas agendadas, el robot
envia una encuesta al cliente solicitando
retroalimentaicon de satisfacción
2. El robot registra estos insumos en una base de
datos para análisis.
Cuando se detecta algo fuera de lo normal, un
supervisor recibe una alerta automática a su correo
o por SMS.
7. Feedback de Citas
¿Valor?
+ Clientes atendidos, + Retroalimentacion
Posicionamiento de marca.
1. Un cliente potencial puede comunicarse con el robot
para solicitar que la inmobiliaria lo apoye con un
inmueble
2. El robot registra la informacion completa del cliente y
puede contestar preguntas frecuentes
3. Finalmente puede enviar a asesor o coordinar
visita para avaluo.
7. Vender/arrendar inmueble
¿Valor?
+ Clientes atendidos, + Automatizacion de procesos,
Posicionamiento de mAarca.
4.
Modelo
de negocio
¿Cómo hacer posible la
transformación digital
de tu empresa?
Implementación
Los asistentes virtuales de acuerdo
a su complejidad tienen un fee de
implementación.
(1 sola vez)
Mantenimiento
De acuerdo al nivel de
conversaciones e interacciones
se estima un nivel de soporte y
acompañamiento.
Los asistentes requieren ser
re-entrenados.
Inversión necesaria
Ideación
Construcción
Validación
Mejora
contínua
Proceso de co-creación del asistente
virtual
Construcción en conjunto con FR y B4B
Se pone a prueba el asistente y es
enviado a producción de forma
progresiva
Mes a mes se revisa el asistente y se
mejora su entrenamiento además de
incluir funcionalidades.
Implementación
5.
Propuesta
Comercial
Bot Whatsapp en FincaRaiz
+ Bot de Whatsapp que recepciona en
tiempo real los leads recibidos
+ Conectado al Whatsapp de Fincaraiz
+ Colección y confirmación de datos de lead y
envío automático a consola multiagente
+ Notificación de tiempos de atención
+ Acceso a consola multi-agente para
revisión de comunicación entre asesores y
leads
Bot en Pagina Web Inmobiliaria
+ Este bot está diseñado para:
+ Asesorar en búsquedas
+ Brindar más info de inmuebles
+ Agendar citas
+ Contestar preguntas frecuentes
¡Gracias!

Presentacion Chatbot FR.pptx.pdf

  • 1.
    Asistente Virtual: Ventas ySoporte al cliente
  • 2.
    ¿Qué es unChatbot? Un asistente virtual es un robot entrenado con inteligencia artificial que es capaz de conversar con tus clientes. Disponible 24/ 7 los 365 días al año para atender a más de un cliente al mismo tiempo.
  • 3.
    1. El problema y susolución ¿Cómo atender mejor a nuestros clientes?
  • 4.
    Problemas Estoy invirtiendo enpauta pero no consigo más ventas Tengo varios canales de atención pero mis clientes no están satisfechos Mis clientes desean atención inmediata y no tengo cómo hacerlo Mi negocio está creciendo, pero no quiero crecer en más personas La solución Un asistente virtual (un robot entrenado) puede ayudarte en la atención de tus clientes. Los atiende 24/7 y puede conversar con miles de clientes al mismo tiempo. Resuelve en tiempo real las preguntas frecuentes y temas especializados. Funciona en varios canales al mismo tiempo con el mismo nivel de respuestas
  • 5.
  • 6.
    ¿Dónde funcionan? El asistente virtual puedefuncionar en: ⬩ Fanpage de Facebook ⬩ Página Web ⬩ Whatsapp* ⬩ SMS* ⬩ Canal de Voz IP ⬩ Google Assistant
  • 7.
    Chatbot externo Responde atus clientes sobre los canales que elijas. Marketing y ventas Operaciones Información Soporte Califica los contactos convirtiéndolos en leads calificados y los asiste en los procesos comerciales. Puede generar links de pagos, certificaciones, etc. Se conecta a tus bases de datos y sistemas (ERP, CRM) para entregar información en tiempo real. Responde preguntas frecuentes y recibe peticiones, quejas y reclamos.
  • 8.
  • 9.
  • 10.
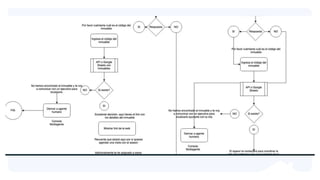
    1. Atención leadsen tiempo real El asistente virtual identifica el inmueble y lo asigna al ejecutivo correspondiente. El lead puede interactuar con los ejecutivos de la inmobiliaria de una manera centralizada mediante una consola multiagente. En el caso de Whatsapp en un mismo número se conectan varios agentes al mismo tiempo para conversar con clientes. ¿Valor? Más clientes atendidos, asignación en tiempo real, menos costos de call center, posicionamiento de marca.
  • 11.
    1. Consola multiagente Elasistente virtual identifica el inmueble, luego de validar datos lo asigna al ejecutivo. El lead puede interactuar con los ejecutivos de la inmobiliaria de una manera centralizada mediante una consola multiagente. En el caso de Whatsapp en un mismo número se conectan varios agentes al mismo tiempo para conversar con clientes. ¿Valor? Más clientes atendidos, asignación en tiempo real, menos costos de call center, posicionamiento de marca.
  • 12.
  • 13.
    2-3. Asistencia enbúsquedas + Agendamiento 1. El lead ingresa a la web de la inmobiliaria 2. Conversa con el asistente, quien define los criterios de búsqueda y muestra los inmuebles que hacen match con las necesidades. 3. Una vez seleccionado el inmueble le invita a hacer la cita. Los leads se envían en tiempo real al ejecutivo encargado o dan la opción de contactar al ejecutivo mediante llamada o whatsapp.
  • 14.
    2-3. Asistencia enbúsquedas + Agendamiento Los agendamientos quedan registrados en los calendarios de los usuarios y clientes. Si el usuario no concreta la cita se depositan en una base de datos para gestiones de re-marketing o gestión humana. ¿Valor? Aprovechar cada visita a la web de la inmobiliaria y realizar agendamiento automático
  • 15.
    4. Respuesta depreguntas frecuentes Los clientes podrán comunicarse con el chatbot a través de la página web para resolver sus dudas más frecuentes en tiempo real. El chatbot funcionará 24 horas al día, 7 días a la semana. ¿Valor? Agilidad y flexibilidad. Reconocimiento de soporte.
  • 16.
    Los clientes podránsolicitar reparaciones o cualquier otro asunto relacionado a su contrato. El robot se encargará de entender la solicitud, enviar una petición a un sistema de la empresa (web service o API) y entregar la respuesta al cliente en tiempo real. Se solicita una fotografia que se registra en BBDD Si el cliente no tiene un web service o API, el robot podrá comunicarse con una hoja electrónica Google Sheets. 5. Solicitudes de Post-venta y reparaciones ¿Valor? + Clientes atendidos, - Costos en contact center, Posicionamiento de marca.
  • 17.
    6. Fabricar Linksde Pago Los clientes podrán solicitar un link de pago para cancelar cuotas de administración, cánones de arrendamiento u otros. El robot se encargará de crear el link de pago con la pasarela de pagos (a elección de la inmobiliaria) y enviarlo por correo, SMS o Whatsapp** al cliente. La inmobiliaria recibe el estado del pago en tiempo real. **Whatsapp tiene condiciones particulares. ¿Valor? + Clientes atendidos, - Costos en contact center, Posicionamiento de marca.
  • 18.
    1. Un tiempodespues de las citas agendadas, el robot envia una encuesta al cliente solicitando retroalimentaicon de satisfacción 2. El robot registra estos insumos en una base de datos para análisis. Cuando se detecta algo fuera de lo normal, un supervisor recibe una alerta automática a su correo o por SMS. 7. Feedback de Citas ¿Valor? + Clientes atendidos, + Retroalimentacion Posicionamiento de marca.
  • 19.
    1. Un clientepotencial puede comunicarse con el robot para solicitar que la inmobiliaria lo apoye con un inmueble 2. El robot registra la informacion completa del cliente y puede contestar preguntas frecuentes 3. Finalmente puede enviar a asesor o coordinar visita para avaluo. 7. Vender/arrendar inmueble ¿Valor? + Clientes atendidos, + Automatizacion de procesos, Posicionamiento de mAarca.
  • 20.
    4. Modelo de negocio ¿Cómo hacerposible la transformación digital de tu empresa?
  • 21.
    Implementación Los asistentes virtualesde acuerdo a su complejidad tienen un fee de implementación. (1 sola vez) Mantenimiento De acuerdo al nivel de conversaciones e interacciones se estima un nivel de soporte y acompañamiento. Los asistentes requieren ser re-entrenados. Inversión necesaria
  • 22.
    Ideación Construcción Validación Mejora contínua Proceso de co-creacióndel asistente virtual Construcción en conjunto con FR y B4B Se pone a prueba el asistente y es enviado a producción de forma progresiva Mes a mes se revisa el asistente y se mejora su entrenamiento además de incluir funcionalidades. Implementación
  • 23.
  • 24.
    Bot Whatsapp enFincaRaiz + Bot de Whatsapp que recepciona en tiempo real los leads recibidos + Conectado al Whatsapp de Fincaraiz + Colección y confirmación de datos de lead y envío automático a consola multiagente + Notificación de tiempos de atención + Acceso a consola multi-agente para revisión de comunicación entre asesores y leads
  • 25.
    Bot en PaginaWeb Inmobiliaria + Este bot está diseñado para: + Asesorar en búsquedas + Brindar más info de inmuebles + Agendar citas + Contestar preguntas frecuentes
  • 27.