Mérida, noviembre 2011 CTI - CPTMMérida, noviembre 2011 CTI - CPTM
DSPACE Y SU USO EN EL RI DEDSPACE Y SU USO EN EL RI DE
LA ULALA ULA
Repositorio InstitucionalRepositorio Institucional
SABER-ULASABER-ULA
Centro de Teleinformación (CTI)Centro de Teleinformación (CTI)
Rodrigo TorrénsRodrigo Torréns
Yolibeth LópezYolibeth López
1
Mérida, noviembre 2011 CTI - CPTMMérida, noviembre 2011 CTI - CPTM
DSPACE Y SU USO EN EL RI DE LA
ULA
2
Mérida, noviembre 2011 CTI - CPTMMérida, noviembre 2011 CTI - CPTM
¿Qué es Dspace?
• Plataforma de Software Libre para construir
repositorios digitales
• Desarrollada inicialmente por el MIT y HP (1999-
2002)
• Puede gestionar cualquier tipo de información
digital: texto, imagenes, videos, colecciones de
datos, etc.
• Programado en Java, usa SMBD PostgreSQL
• Soporta protocolos de interoperabilidad (METS,
OAI-PMH, SWORD, etc.)
• Creciente comunidad de usuarios y desarrolladores
3
Mérida, noviembre 2011 CTI - CPTMMérida, noviembre 2011 CTI - CPTM
Quiénes usan Dspace
http://www.dspace.org/index.php?option=com_formdashboard&orderby=InstNameASC&page=23&Itemid=151 4
Mérida, noviembre 2011 CTI - CPTMMérida, noviembre 2011 CTI - CPTM
http://maps.repository66.org/
5
…Quiénes usan Dspace
Mérida, noviembre 2011 CTI - CPTMMérida, noviembre 2011 CTI - CPTM
Historial de versiones Dspace
https://wiki.duraspace.org/display/DSDOC18/History
http://libraries.mit.edu/dspace-mit/info/case-study.pdf
Marzo 2010 a Noviembre 2011
Marzo 2008. Cambios mayores en
estructura y funcionamiento de Dspace
Noviembre 2002
Mayo 2007
6
Mérida, noviembre 2011 CTI - CPTMMérida, noviembre 2011 CTI - CPTM 7
Mérida, noviembre 2011 CTI - CPTMMérida, noviembre 2011 CTI - CPTM
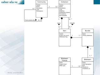
Estructura de BD de Dspace
8
Mérida, noviembre 2011 CTI - CPTMMérida, noviembre 2011 CTI - CPTM 9
Mérida, noviembre 2011 CTI - CPTMMérida, noviembre 2011 CTI - CPTM 10
Mérida, noviembre 2011 CTI - CPTMMérida, noviembre 2011 CTI - CPTM
Dspace para el RI SABER-ULA
• Migramos a Dspace desde Alejandría en
septiembre de 2008 (proceso de migración
duro +1 año).
• Incorporamos módulos externos para manejo
de estadísticas.
• Se incorporaron funcionalidades nuevas y
otras no se pudieron replicar.
• Se implementó nueva interfaz gráfica.
11
Mérida, noviembre 2011 CTI - CPTMMérida, noviembre 2011 CTI - CPTM
Esquemas de metadatos en Dspace
• Usa Dublin Core como esquema base (15
elementos).
• Se pueden especializar los elementos base
Dublin Core mediante “calificadores”.
• Se pueden incorporar cualquier otro esquema.
• Se crean “tipos de documentos” con campos
de metadatos personalizados.
• Se incorporó “parche” para que vinculara
campo “autor” con sus publicaciones.
12
Mérida, noviembre 2011 CTI - CPTMMérida, noviembre 2011 CTI - CPTM
Estructura
Comunidad-Colección para
producción de Facultades
13
Mérida, noviembre 2011 CTI - CPTMMérida, noviembre 2011 CTI - CPTM
Vista de un Ítem en SABER (artículo de revista)
Estructura Comunidad-Colección
Vista resumida metadatos
del Item
Archivos del item
14
Mérida, noviembre 2011 CTI - CPTMMérida, noviembre 2011 CTI - CPTM
Vista completa de metadatos de un Item
15
…Vista de un Ítem en SABER
Mérida, noviembre 2011 CTI - CPTMMérida, noviembre 2011 CTI - CPTM
Estadísticas de uso
• Modulo (Add-on) desarrollado por U. de Minhho-
Portugal
• Compatible hasta versión Dspace 1.5-1.6
(parcialmente)
• En Dspace 1.6 se introdujo nuevo sistema de
estadísticas, pero aún básico con respecto al
módulo de U. de Minho
• Otras instituciones han implementado otros
sistemas de estadísticas para Dspace
16
Mérida, noviembre 2011 CTI - CPTMMérida, noviembre 2011 CTI - CPTM 17
Mérida, noviembre 2011 CTI - CPTMMérida, noviembre 2011 CTI - CPTM
Ranking Autores
18
Mérida, noviembre 2011 CTI - CPTMMérida, noviembre 2011 CTI - CPTM
Ranking Artículos
19
Mérida, noviembre 2011 CTI - CPTMMérida, noviembre 2011 CTI - CPTM
Características de usabilidad
• Esquema de metadatos no genera relaciones entre
elementos (sólo algunas ya predefinidas)
• No existe un sistema de identificación de autores
(autoridad de nombres), ni ninguna otra autoridad para
lenguajes controlados
• Nosotros implementamos como tipos de documentos:
– Ficha de autor
– Ficha de Unidad de Investigación
• Sólo algunas de las instancias de tipos de documentos
anteriores están relacionados entre si a través de sus
metadatos
20
Mérida, noviembre 2011 CTI - CPTMMérida, noviembre 2011 CTI - CPTM
Características Futuras de Dspace 2.0
21
Mérida, noviembre 2011 CTI - CPTMMérida, noviembre 2011 CTI - CPTM 22
Mérida, noviembre 2011 CTI - CPTMMérida, noviembre 2011 CTI - CPTM
DSPACE 2.0
23
Mérida, noviembre 2011 CTI - CPTMMérida, noviembre 2011 CTI - CPTM
Del diseño original del Repositorio SABER
InvestigadorInvestigador
Unidad deUnidad de
InvestigaciónInvestigación
PublicacionesPublicaciones
24
Mérida, noviembre 2011 CTI - CPTMMérida, noviembre 2011 CTI - CPTM
Inv
Pub U. Inv
DSPACE 2.0
25
Mérida, noviembre 2011 CTI - CPTMMérida, noviembre 2011 CTI - CPTM
Temas de Investigación y Desarrollo
• Identificadores únicos para autores de un repositorio (uso de autoridad global de
nombres en el RI, uso de KOS - Web semántico).
• Uso de servidores de temas controlados (tesauros) para catalogación de
contenidos (Ej: tematres)
• Mejoras en el Workflow de publicación de contenidos
• Implementación de fichas de identificación de investigadores y centros de
investigación vinculadas con contenidos
• Replicación de contenidos entre repositorios
• Servicios de repositorios en “la nube” (DuraCloud)
• Búsquedas inteligentes/semánticas en Repositorios Institucionales
• Servicios mejorados de búsqueda en redes de repositorios
• Integración de redes sociales y repositorios
• Personalización y mejoras en sistema de estadísticas para RI
• Modelos de repositorios de colecciones de datos científicos (implementación de
iniciativas Linked Data)
• Análisis estadístico de indicadores de repositorios
26
Mérida, noviembre 2011 CTI - CPTMMérida, noviembre 2011 CTI - CPTM
Implementación de iniciativas de Acceso
Abierto como fuente de temas de I+D
• Operacion y sostenimiento de Redes de RI
• Servicios de valor agregado sobre Redes de RI
• Modelos de implementación y operación para RI
nacionales e internacionales
• Definición e implementación de políticas,
directrices y mandatos nacionales de Acceso
Abierto
27
Mérida, noviembre 2011 CTI - CPTMMérida, noviembre 2011 CTI - CPTM
Cómo incorporarse a desarrollo Dspace
• Proponer ideas para Dspace GSoC:
– https://wiki.duraspace.org/display/GSOC/GSoC+2011+Projects
– https://wiki.duraspace.org/display/GSOC/DSpace+Summer
+of+Code+Ideas+2010
– https://wiki.duraspace.org/display/GSOC/DSpace+Summer
+of+Code+Ideas
• Incorporación a trabajo de grupos de desarrollo de
plataformas de RI (Dspace:
– https://lists.sourceforge.net/lists/listinfo/dspace-devel)
• Participación en reuniones de usuarios y desarrolladores:
– http://www.dspacedev2.org/user-group-meetings
28
Mérida, noviembre 2011 CTI - CPTMMérida, noviembre 2011 CTI - CPTM
Dspace: How can I help? How do I
volunteer?
• The best way to help out is to volunteer to lead or help with
one (or more) of the development projects listed under the
DSPACE:What are the Plans for Integrating the DSpace
Application with the Fedora Repository Platform? question.
• As you can tell, several initiatives have already begun. If you
want to help out with one of the existing initiatives, contact
the person(s) in charge or send an email to the dspace-devel
listserv. If you'd like to lead a new initiative (which hasn't yet
started), please announce your intentions on the dspace-devel
listserv so that we can send other volunteers your way!
• At this time, we are mostly looking for volunteer
developers/architects. As the initiative gets further along, we
will put out additional calls for volunteer testers, etc.
29
Mérida, noviembre 2011 CTI - CPTMMérida, noviembre 2011 CTI - CPTM
Trabajo con Escuela de Sistemas ULA
• Crear línea de investigación sobre el tema (o
incorporarlo a una existente).
• Crear banco de proyectos de tesis
pregrado/postgrado.
• Aplicar investigación/desarrollo a solucionar
problemas reales .
• Contribuir con comunidad Acceso
Abierto/Dspace a desarrollo de herramientas /
protocolos / procedimientos.
30
Mérida, noviembre 2011 CTI - CPTMMérida, noviembre 2011 CTI - CPTM
Gracias!!
• Contacto: Rodrigo Torrens
• E-mail: rodrigotorrens@gmail.com, torrens@ula.ve
31

Uso de Dspace en la Universidad de Los Andes, Venezuela

  • 1.
    Mérida, noviembre 2011CTI - CPTMMérida, noviembre 2011 CTI - CPTM DSPACE Y SU USO EN EL RI DEDSPACE Y SU USO EN EL RI DE LA ULALA ULA Repositorio InstitucionalRepositorio Institucional SABER-ULASABER-ULA Centro de Teleinformación (CTI)Centro de Teleinformación (CTI) Rodrigo TorrénsRodrigo Torréns Yolibeth LópezYolibeth López 1
  • 2.
    Mérida, noviembre 2011CTI - CPTMMérida, noviembre 2011 CTI - CPTM DSPACE Y SU USO EN EL RI DE LA ULA 2
  • 3.
    Mérida, noviembre 2011CTI - CPTMMérida, noviembre 2011 CTI - CPTM ¿Qué es Dspace? • Plataforma de Software Libre para construir repositorios digitales • Desarrollada inicialmente por el MIT y HP (1999- 2002) • Puede gestionar cualquier tipo de información digital: texto, imagenes, videos, colecciones de datos, etc. • Programado en Java, usa SMBD PostgreSQL • Soporta protocolos de interoperabilidad (METS, OAI-PMH, SWORD, etc.) • Creciente comunidad de usuarios y desarrolladores 3
  • 4.
    Mérida, noviembre 2011CTI - CPTMMérida, noviembre 2011 CTI - CPTM Quiénes usan Dspace http://www.dspace.org/index.php?option=com_formdashboard&orderby=InstNameASC&page=23&Itemid=151 4
  • 5.
    Mérida, noviembre 2011CTI - CPTMMérida, noviembre 2011 CTI - CPTM http://maps.repository66.org/ 5 …Quiénes usan Dspace
  • 6.
    Mérida, noviembre 2011CTI - CPTMMérida, noviembre 2011 CTI - CPTM Historial de versiones Dspace https://wiki.duraspace.org/display/DSDOC18/History http://libraries.mit.edu/dspace-mit/info/case-study.pdf Marzo 2010 a Noviembre 2011 Marzo 2008. Cambios mayores en estructura y funcionamiento de Dspace Noviembre 2002 Mayo 2007 6
  • 7.
    Mérida, noviembre 2011CTI - CPTMMérida, noviembre 2011 CTI - CPTM 7
  • 8.
    Mérida, noviembre 2011CTI - CPTMMérida, noviembre 2011 CTI - CPTM Estructura de BD de Dspace 8
  • 9.
    Mérida, noviembre 2011CTI - CPTMMérida, noviembre 2011 CTI - CPTM 9
  • 10.
    Mérida, noviembre 2011CTI - CPTMMérida, noviembre 2011 CTI - CPTM 10
  • 11.
    Mérida, noviembre 2011CTI - CPTMMérida, noviembre 2011 CTI - CPTM Dspace para el RI SABER-ULA • Migramos a Dspace desde Alejandría en septiembre de 2008 (proceso de migración duro +1 año). • Incorporamos módulos externos para manejo de estadísticas. • Se incorporaron funcionalidades nuevas y otras no se pudieron replicar. • Se implementó nueva interfaz gráfica. 11
  • 12.
    Mérida, noviembre 2011CTI - CPTMMérida, noviembre 2011 CTI - CPTM Esquemas de metadatos en Dspace • Usa Dublin Core como esquema base (15 elementos). • Se pueden especializar los elementos base Dublin Core mediante “calificadores”. • Se pueden incorporar cualquier otro esquema. • Se crean “tipos de documentos” con campos de metadatos personalizados. • Se incorporó “parche” para que vinculara campo “autor” con sus publicaciones. 12
  • 13.
    Mérida, noviembre 2011CTI - CPTMMérida, noviembre 2011 CTI - CPTM Estructura Comunidad-Colección para producción de Facultades 13
  • 14.
    Mérida, noviembre 2011CTI - CPTMMérida, noviembre 2011 CTI - CPTM Vista de un Ítem en SABER (artículo de revista) Estructura Comunidad-Colección Vista resumida metadatos del Item Archivos del item 14
  • 15.
    Mérida, noviembre 2011CTI - CPTMMérida, noviembre 2011 CTI - CPTM Vista completa de metadatos de un Item 15 …Vista de un Ítem en SABER
  • 16.
    Mérida, noviembre 2011CTI - CPTMMérida, noviembre 2011 CTI - CPTM Estadísticas de uso • Modulo (Add-on) desarrollado por U. de Minhho- Portugal • Compatible hasta versión Dspace 1.5-1.6 (parcialmente) • En Dspace 1.6 se introdujo nuevo sistema de estadísticas, pero aún básico con respecto al módulo de U. de Minho • Otras instituciones han implementado otros sistemas de estadísticas para Dspace 16
  • 17.
    Mérida, noviembre 2011CTI - CPTMMérida, noviembre 2011 CTI - CPTM 17
  • 18.
    Mérida, noviembre 2011CTI - CPTMMérida, noviembre 2011 CTI - CPTM Ranking Autores 18
  • 19.
    Mérida, noviembre 2011CTI - CPTMMérida, noviembre 2011 CTI - CPTM Ranking Artículos 19
  • 20.
    Mérida, noviembre 2011CTI - CPTMMérida, noviembre 2011 CTI - CPTM Características de usabilidad • Esquema de metadatos no genera relaciones entre elementos (sólo algunas ya predefinidas) • No existe un sistema de identificación de autores (autoridad de nombres), ni ninguna otra autoridad para lenguajes controlados • Nosotros implementamos como tipos de documentos: – Ficha de autor – Ficha de Unidad de Investigación • Sólo algunas de las instancias de tipos de documentos anteriores están relacionados entre si a través de sus metadatos 20
  • 21.
    Mérida, noviembre 2011CTI - CPTMMérida, noviembre 2011 CTI - CPTM Características Futuras de Dspace 2.0 21
  • 22.
    Mérida, noviembre 2011CTI - CPTMMérida, noviembre 2011 CTI - CPTM 22
  • 23.
    Mérida, noviembre 2011CTI - CPTMMérida, noviembre 2011 CTI - CPTM DSPACE 2.0 23
  • 24.
    Mérida, noviembre 2011CTI - CPTMMérida, noviembre 2011 CTI - CPTM Del diseño original del Repositorio SABER InvestigadorInvestigador Unidad deUnidad de InvestigaciónInvestigación PublicacionesPublicaciones 24
  • 25.
    Mérida, noviembre 2011CTI - CPTMMérida, noviembre 2011 CTI - CPTM Inv Pub U. Inv DSPACE 2.0 25
  • 26.
    Mérida, noviembre 2011CTI - CPTMMérida, noviembre 2011 CTI - CPTM Temas de Investigación y Desarrollo • Identificadores únicos para autores de un repositorio (uso de autoridad global de nombres en el RI, uso de KOS - Web semántico). • Uso de servidores de temas controlados (tesauros) para catalogación de contenidos (Ej: tematres) • Mejoras en el Workflow de publicación de contenidos • Implementación de fichas de identificación de investigadores y centros de investigación vinculadas con contenidos • Replicación de contenidos entre repositorios • Servicios de repositorios en “la nube” (DuraCloud) • Búsquedas inteligentes/semánticas en Repositorios Institucionales • Servicios mejorados de búsqueda en redes de repositorios • Integración de redes sociales y repositorios • Personalización y mejoras en sistema de estadísticas para RI • Modelos de repositorios de colecciones de datos científicos (implementación de iniciativas Linked Data) • Análisis estadístico de indicadores de repositorios 26
  • 27.
    Mérida, noviembre 2011CTI - CPTMMérida, noviembre 2011 CTI - CPTM Implementación de iniciativas de Acceso Abierto como fuente de temas de I+D • Operacion y sostenimiento de Redes de RI • Servicios de valor agregado sobre Redes de RI • Modelos de implementación y operación para RI nacionales e internacionales • Definición e implementación de políticas, directrices y mandatos nacionales de Acceso Abierto 27
  • 28.
    Mérida, noviembre 2011CTI - CPTMMérida, noviembre 2011 CTI - CPTM Cómo incorporarse a desarrollo Dspace • Proponer ideas para Dspace GSoC: – https://wiki.duraspace.org/display/GSOC/GSoC+2011+Projects – https://wiki.duraspace.org/display/GSOC/DSpace+Summer +of+Code+Ideas+2010 – https://wiki.duraspace.org/display/GSOC/DSpace+Summer +of+Code+Ideas • Incorporación a trabajo de grupos de desarrollo de plataformas de RI (Dspace: – https://lists.sourceforge.net/lists/listinfo/dspace-devel) • Participación en reuniones de usuarios y desarrolladores: – http://www.dspacedev2.org/user-group-meetings 28
  • 29.
    Mérida, noviembre 2011CTI - CPTMMérida, noviembre 2011 CTI - CPTM Dspace: How can I help? How do I volunteer? • The best way to help out is to volunteer to lead or help with one (or more) of the development projects listed under the DSPACE:What are the Plans for Integrating the DSpace Application with the Fedora Repository Platform? question. • As you can tell, several initiatives have already begun. If you want to help out with one of the existing initiatives, contact the person(s) in charge or send an email to the dspace-devel listserv. If you'd like to lead a new initiative (which hasn't yet started), please announce your intentions on the dspace-devel listserv so that we can send other volunteers your way! • At this time, we are mostly looking for volunteer developers/architects. As the initiative gets further along, we will put out additional calls for volunteer testers, etc. 29
  • 30.
    Mérida, noviembre 2011CTI - CPTMMérida, noviembre 2011 CTI - CPTM Trabajo con Escuela de Sistemas ULA • Crear línea de investigación sobre el tema (o incorporarlo a una existente). • Crear banco de proyectos de tesis pregrado/postgrado. • Aplicar investigación/desarrollo a solucionar problemas reales . • Contribuir con comunidad Acceso Abierto/Dspace a desarrollo de herramientas / protocolos / procedimientos. 30
  • 31.
    Mérida, noviembre 2011CTI - CPTMMérida, noviembre 2011 CTI - CPTM Gracias!! • Contacto: Rodrigo Torrens • E-mail: rodrigotorrens@gmail.com, torrens@ula.ve 31