UNIVERSIDAD AGRARIA DEL ECUADOR
CURSO: A
CARRERA: ING. SISTEMA COMPUTACIONALES
PROYECTO DE VIDA
ING. AMADA TORRES PEÑAFIEL
NOMBRE: JORGE MOISES RAMIREZ ZAVALA
AÑO: 2016-2S
DEDICATORIA
Dedico este trabajo a DIOS porque es el que
me da la fuerza necesaria para continuar
adelante también a mis seres queridos a las
personas que siempre me han estado
apoyando cada día para no desfallecer en
mis tareas y obligaciones a las personas que
creyeron en mí en espacia a mis padres
porque ellos son el soporte en mi vida.
AGRADECIMIENTO
Agradezco a DIOS por darme la vida que necesito para seguir a delante,
avanzando cada día más y más también agradezco a mi padre por apoyarme en
mis decisiones y por estar ciento hay cuando los necesito a las personas que
creyeron en mí y alas mis amigos confiables que siempre estuvieron allí
dándome la nana para seguir adelante para cada día superarme y no dejarme
vencer por la pereza agradezco a aquellas personas y a mi familia por darme lo
necesario con lo es la confianza y el apoyo no solo económico también
emocional para seguir esforzándome cada día y superarme y alcanzar mis
objetivos y metas.
Bibliografía
Soy Jorge Moisés Ramírez Zavala tengo nací el 16 de abril de 1997 19 años,
chico alto de pelo negro y ojos negros de piel mestiza y contextura intermedia,
estudio en la universidad agraria de milagro, escogí la carrera de ingeniería en
informática y computación, porque me gusto esa carrear, adema me gusta
intercambiar mi idea con otras personas para aprender ms de ellas. Mis anhelos
en el futuro son pasar e pre universitario, conseguir mi título en sistemas y
computación y establecerme en un trabajo que se acomode mis justos, en donde
me paguen más por trabajar menos.
INDICE
Capítulo I………………………………………………………………
¿Quién soy yo? ……………………….……………………………..
CAPITULO II …………………………………………………………….
Línea de Vida……………………………………………………….
Historia genética ……………………………………………………….
Acontecimientos …………………………………………………….
Experiencias ………………………………………………………….
Árbol genealógico ………………………………………………….
CAPITULO III
¿Hacia dónde voy? …………………………………………………..
Misión de Vida y visión de futuro ……………………………….
CAPITULO IV
¿Cómo lo voy a hacer?.........................................................
Árbol de Potencialidades………………………………………….
¿Cuáles son las realidades que favorecen mis sueños?......
Como puedo superar los impedimentos que la realidad me plantea para realizar
mis sueños…………………………………….
¿Cómo puedo enfrentar las condiciones que obstaculizan mis sueños?
..........................................................................................
¿Cuáles serán las soluciones?.......................................................
¿Cuál será el plan de acción a seguir?.............................................
que tengo……………………………………………………………….
CAPITULO V …………………………………………………………….
Mi contrato de vida………………………………………………….
CAPITULO I
¿Quién soy yo?
Rasgo personal… Soy Jorge Moisés Ramírez Zavala, tengo 19 años, Chico
alto, cabello negro, piel mestiza, ojos negros, de contextura intermedia, no me
gusta ni abdomen, ni mi espalada. Necesito hace ejercicio. 
Relación social… Me gusta compartir mucho con la gente cercana a mí,
socializar con mi familia con todos sin excepciones, me gusta compartir tiempo
con mis amigos, salir de paseo con mi perro.
Aspectointelectual… Me gusta leer muchos los libros de acertijos y libros de
civilizaciones antiguos, pero me gusta más leer los libres de terror y ciencia
ficción en especial los de STIFFEN KING.
Vida espiritual… Soy muy feliz con mi religión, pese a que no me gusta ir tan
seguido a la iglesia, pero creo en DIOS.
Vida emocional… Al igual que todas las personas, tengo mis altos y bajos en
el transcurso de mi vida, aprendiendo a ser fuerte en momentos difíciles, y ser
feliz en los momentos que la vida me regale.
FODA
F… Mis fortalezas son mi Dios, mi familia y todas las personas que sé que
cuento con el apoyo de ellas, también mi personalidad, mis actitudes y mi
carisma.
*ser sincero * seguir adelante * cumplir con los deberes
*luchar por lo que quiero conseguir * ser humilde * ser honesto
O… Unas de las mejores oportunidades que he tenido es de tener e mi padre
con vida y se lo agradezco a Dios por permitir eso, también la oportunidad de
educarme y de ser feliz.
*estudiar en la U. *tener un trabajo *conseguir un titulo
*ser un profesional *tener una casa propia * tener un negocio
D… Soy demasiado confiado con personas o acciones que conozco mucho o
corto tiempo.
*hacer tarde las tareas *dormir tarde *no pasar el pre
*levantarme tarde *confiarme de alguna persona *no estudia la lección
A… La peor amenaza que estoy expuesto a que me asaltan a las afuera de mi
casa o caminado por la calle.
*hacer muchas tereas *viajar de noche *drogas
*alcohol *que me roben en la calle *caminar solo en la calle de noche
Capitulo II
¿De dónde vengo?
LINE DE TIEMPO
16/6/97 8/1/02 17/2/05 20/10/07 4/5/08 18/2/9 30/8/12 22/1/15 18/10/15 7/11/16
Yo
Nací
Conocí
a mi tía
Que
vino de
España
y me
dio
regalos
Fui al
odontól
ogo
Para
que me
limpie
los
dientes
y mi
revisión
Me
enferm
e de
varicela
Por
juntarm
e con
otros
niños
Fui a
conoce
r la
playa
Me
compra
ron mi
primer
consola
de
videoju
egos
Gane
el
primer
lugar
en
dibujo
artísti
co
Mis
padre
hicieron
muestr
a
propia
casa
para
vivir y
nos
cambia
mos
Me fui de
vacacion
es ala
cierra
con mi
tía
Entre
a la
univer
sidad
y hice
muy
bueno
s
amigo
s
Historia genética… Vengo de Milagro - Guayas - Ecuador en una casa
pequeña pero humilde y acogedora rodado de las personas que más quiero las
cuales son mis padres, los padres de mi madre son de la sierra, pero ella nació
en la costa y los padres de mi padre son de la costa y él es de la costa eso
significa que soy de la costa. soy costeño y eso me gusta.
Peso… yo peso 1.70 kilos tendré que hacer ejercicio si quiero mantenerme a
raya.
Estatura… mi estatura es de 1,65 m ni más ni menos pero todavía me falta
crecer más.
Apariencia genética… mis amigos y vecinos dicen que me parezco más a mi
madre y ellos tienes razón no solo en lo físico sino también en lo emocional.
Inteligencia… me gusta mucho resolver problemas estratégicos y me gusta el
ajedrez y también resolver acertijos en los videojuegos.
Personas… mis padres que siempre han estado conmigo apoyándome, mis
amigos y a mi familia.
Ambiente…Siempreme ha gustado dibujar, la música, leer, ver películas, pero
lo que más me gusta es relajarme y jugar una partida de ajedrez.
Experiencias
hace 2 años atrás cundo fui a conocer la casa de mi tío por primera vez, me perdí
en Guayaquil y no sabía cómo llegar camine y camine, pero no conocía las
calles, pero por suerte un patrullero policial paso cerca mío y les pedí ayuda para
llegar a la casa de mi tío.
Hace 1 atrás viajé con mi tía a la cierra a conocer a la familia que nunca a vía
fisto ese día fue la primera vez que veía a la familia reunida, familia que nunca a
vía visto en mi vida y que no sabía que tenía, pero me sentí muy emocionado
por conocerlos y ellos también quería conocer.
Durante mis pasantías del colegio tuve que ir a trabajar a un taller mecánico,
pero no me gustaba porque casi no iba ni un carro y casi no había mucho trabajo
así que tuve que irme a otro taller para conseguir pasar las pasantías en un taller
mecánico.
Había una chica que me gustaba, pero no sabía cómo decírselo como cualquier
chico tímido intentaba decirle lo que sentí, pero no sabía cómo me ponía a
temblar cuando la veía así que decidí ir poco a poco conociéndola para saber lo
que le guata y lo que no le gusta pasaron los días y la invité a salir, ella no
aspecto, pero seguí insistiendo hasta que por fin me dijo que no, porque ya tenía
novio.
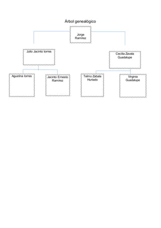
Árbol genealógico
Jorge
Ramírez
Cecilia Zavala
Guadalupe
Julio Jacinto torres
Agustina torres Jacinto Ernesto
Ramírez
Telmo Zabala
Hurtado
Virginia
Guadalupe
CAPITULO III
¿HACIA DONDE VOY?
MISION… soy una persona muy enfocada en mis derechos y obligaciones,
comprometido y ejerciendo funciones esenciales y fundamentales que día a día
hacen una mejor persona, me gusta mucho también ver por las personas que
me demuestran su apoyo.
VISION… concluir y finalizar mi carrera universitaria para logar ejercer una
presión digna, perfeccionar mis conocimientos en cursos, posteriormente tomar
mi lugar en la familia siendo un ejemplo para mi posterior generación.
Objetivos y metas por años.
Trabajo: año 1 buscar Título:año 1 buscara la universidad
año 4 ser el jefe año 2 iniciar el pre
año 2 obtener trabajadores año 3 posgrado
año 7 tener mi propia empresa año 5 presenta mi tesis
año8 expandir mi empresa año 6 graduarme
año 11 jubilarme año 7 fiesta con las panas
Familia: año 1 enamorarme
año 2 pedirle que se mi novia
año 3 llevarla de paseo a Europa
año 4 pediré que se case conmigo
año 5 tener 2 hijos
año 10 jubilarme
Cuáles sonmis sueños…mis sueños a cumplir son muchos, pero lo que más
quiero se entra en un campeonato gamer y desafiar a jugadores de alto nivel de
experiencia así podría a prender unas cuantas cosas de ellos y ellos podrán
aprender algo de mí, también quisiera tener el título de tercer nivel de la carrera
de Ing. En sistemas computacionales en mis manos e irme de viaje a Europa
Como me veo en el futuro…me veo como un profesional de sistemas
computacionales gracias al conocimiento adquirido en la universidad, tendría un
trabajo en donde me paguen más por trabajar menos, tener una familia amorosa
con buenos valores.
Como quiero que me vean en un futro… que me vean como una persona
honesta y trabajadora que nunca se ha dejado vencer por las adversidades, dar
un buen ejemplo a mi familia para que mis hijos sigan mis pasos y salgan
adelante en sus vidas.
.
CAPITULO IV
¿Cómo lo voy hacer?
Árbol de potencialidades.
Cuáles son las realidades que favorecenmis sueños… la realidad que
favorecen mis sueños son 2 sueños que tengo los cuales son conseguir mi título
de tercer nivel, y viajar a España a trabajar, mis padres me apoyan para que o
sea un profesional en el cargo que quiera.
Como puedo superar los impedimentos que la realidad me plantea
para realizar mis sueños… nunca dándome por vencido, siempre luchando
¿Qué capacidad
tengo a nivel
artístico?
Tengo la
capacidad
normal de nivel
artista, y soy
muy creativo.
¿Qué proyecto y meta
puedo realizar a base de
mis emociones?
Compartirtiempocon mi
familia porque os quiero
muchosalirde paseocon
mis amigos.
¿Qué personashayen mi vida?
Los primeros son mis padres
por ellos me han apoyado en
todasmis decisionesmi familia
y mis amigos.
¿Cuáles son ms anhelos?
Mi anhelo es conseguir mi
título de tercer nivel y
tener un trabajo estable.
¿Cuáles son mis inicios?
Ser un buen hijo para sentir
orgulloso a mis padres y
conseguirmi propósitoque es
la universidad.
¿Qué cosas bonitas
tengo para dar?
Mis conocimientos en
la excelencia y mi
talento artístico en el
dibujo artístico.
por conseguir lo que me propongo y si cago me evento, “PORQUE LA CARRERA
NO LA GANA EL QUE COMIENZA SINO EL QUE LA TERMINA”.
Como puedo enfrentarlas condicione que obstaculizan mis sueños…
teniendo mi mente mis ojos puestos en la meta así nada de lo que me pase me
va desanimar todo depende de mí.
Cuáles serán las soluciones… la solución será luchar por lo que quiero y
nunca darme provenido, siempre tener una meta en la vida para conseguir mis
objetivos y nuca dejarse caer.
Cuál será el plan de acción a seguir… el plan de acción a seguir es ser
disciplinado con los deber y seguir el camino del bien alcanzar mis metas,
fortalecer mis habilidades mis conocimientos y no dejar que os obstáculos me
detengan en mi desarrollo personal.
Analizar mi realidad para realizar un plan de acción:
¿Cuál es mi realidad?
Mi realidad es todo lo que tengo con persona todo lo que me estoy esforzando
para llegar hacer alguien en la vida un gran profesional, mi realidad es todo lo
que tengo a mi alrededor.
¿Que tengo?
Tengo ganas de realizar lo que quiero, tengo mucho esfuerzo para mi vida quiero
aprender nuevas cosas, nuevos conocimientos, nueva gente con la que puedo
compartir ideas y sobre todo tengo decisiones que debe tomar para obtener
buenas cosas para mi vida.
¿Que necesito?
Necesito la fortaleza, una buena disposiciónfísica, mental y necesito a mi familia
apoyándome, necesito cocimiento para poder ser alguien en la vida.
¿Qué puedo hacer?
Puedo realizar todo lo que me propongo en la vida tener seguridad de mí mismo,
puedo realizar mis sueños y mis metas, desarrollándome como persona
inteligente que soy.
¿Qué voy hacer?
Cumplir todas mis metas, seguir nuevos conocimientos que adquiero realizare lo
que siempre me he propuesto para mi vida y seré alguien profesional con buenos
conocimientos en la vida.
CAPITULO :V
CONTRATO DE VIDA.
Me propongo a cambiar mi vida, hacer un mejor estudiante a superarme en el
nivel académico a cumplir con mis deberes y tareas en los trabajos y en las
practicas académicas, me comprometo hacer un mejor hijo y que mis padres se
sientan orgullosos, a que mi familia se sienta feliz de mi porque voy a cambiar,
de lo mejor de mi par lograr mis objetivos, a seguir adelante en mmi carera para
tener un futuro próspero y sentirme feliz por lo que he logrado en mi pasado,
sentirme orgulloso de mi esfuerzo y de las experiencias de la vida, me
comprometo a ser un mejor amigo con aquellos que han compartidos momentos
únicos, aquellos que siempre han estado hay apoyándome en las buenas y en
las malas, a aquellos que me han dicho que siga adelante y nunca mire hacia
atrás, aquellos que me han dicho que nunca tire la toalla y luche por conseguir
mis metas en la vida.
ANEXO

proyecto de vida jorge ramirez zavala

  • 1.
    UNIVERSIDAD AGRARIA DELECUADOR CURSO: A CARRERA: ING. SISTEMA COMPUTACIONALES PROYECTO DE VIDA ING. AMADA TORRES PEÑAFIEL NOMBRE: JORGE MOISES RAMIREZ ZAVALA AÑO: 2016-2S
  • 2.
    DEDICATORIA Dedico este trabajoa DIOS porque es el que me da la fuerza necesaria para continuar adelante también a mis seres queridos a las personas que siempre me han estado apoyando cada día para no desfallecer en mis tareas y obligaciones a las personas que creyeron en mí en espacia a mis padres porque ellos son el soporte en mi vida.
  • 3.
    AGRADECIMIENTO Agradezco a DIOSpor darme la vida que necesito para seguir a delante, avanzando cada día más y más también agradezco a mi padre por apoyarme en mis decisiones y por estar ciento hay cuando los necesito a las personas que creyeron en mí y alas mis amigos confiables que siempre estuvieron allí dándome la nana para seguir adelante para cada día superarme y no dejarme vencer por la pereza agradezco a aquellas personas y a mi familia por darme lo necesario con lo es la confianza y el apoyo no solo económico también emocional para seguir esforzándome cada día y superarme y alcanzar mis objetivos y metas.
  • 4.
    Bibliografía Soy Jorge MoisésRamírez Zavala tengo nací el 16 de abril de 1997 19 años, chico alto de pelo negro y ojos negros de piel mestiza y contextura intermedia, estudio en la universidad agraria de milagro, escogí la carrera de ingeniería en informática y computación, porque me gusto esa carrear, adema me gusta intercambiar mi idea con otras personas para aprender ms de ellas. Mis anhelos en el futuro son pasar e pre universitario, conseguir mi título en sistemas y computación y establecerme en un trabajo que se acomode mis justos, en donde me paguen más por trabajar menos.
  • 5.
    INDICE Capítulo I……………………………………………………………… ¿Quién soyyo? ……………………….…………………………….. CAPITULO II ……………………………………………………………. Línea de Vida………………………………………………………. Historia genética ………………………………………………………. Acontecimientos ……………………………………………………. Experiencias …………………………………………………………. Árbol genealógico …………………………………………………. CAPITULO III ¿Hacia dónde voy? ………………………………………………….. Misión de Vida y visión de futuro ………………………………. CAPITULO IV ¿Cómo lo voy a hacer?......................................................... Árbol de Potencialidades…………………………………………. ¿Cuáles son las realidades que favorecen mis sueños?...... Como puedo superar los impedimentos que la realidad me plantea para realizar mis sueños……………………………………. ¿Cómo puedo enfrentar las condiciones que obstaculizan mis sueños? .......................................................................................... ¿Cuáles serán las soluciones?....................................................... ¿Cuál será el plan de acción a seguir?............................................. que tengo………………………………………………………………. CAPITULO V ……………………………………………………………. Mi contrato de vida………………………………………………….
  • 6.
    CAPITULO I ¿Quién soyyo? Rasgo personal… Soy Jorge Moisés Ramírez Zavala, tengo 19 años, Chico alto, cabello negro, piel mestiza, ojos negros, de contextura intermedia, no me gusta ni abdomen, ni mi espalada. Necesito hace ejercicio.  Relación social… Me gusta compartir mucho con la gente cercana a mí, socializar con mi familia con todos sin excepciones, me gusta compartir tiempo con mis amigos, salir de paseo con mi perro. Aspectointelectual… Me gusta leer muchos los libros de acertijos y libros de civilizaciones antiguos, pero me gusta más leer los libres de terror y ciencia ficción en especial los de STIFFEN KING. Vida espiritual… Soy muy feliz con mi religión, pese a que no me gusta ir tan seguido a la iglesia, pero creo en DIOS. Vida emocional… Al igual que todas las personas, tengo mis altos y bajos en el transcurso de mi vida, aprendiendo a ser fuerte en momentos difíciles, y ser feliz en los momentos que la vida me regale.
  • 7.
    FODA F… Mis fortalezasson mi Dios, mi familia y todas las personas que sé que cuento con el apoyo de ellas, también mi personalidad, mis actitudes y mi carisma. *ser sincero * seguir adelante * cumplir con los deberes *luchar por lo que quiero conseguir * ser humilde * ser honesto O… Unas de las mejores oportunidades que he tenido es de tener e mi padre con vida y se lo agradezco a Dios por permitir eso, también la oportunidad de educarme y de ser feliz. *estudiar en la U. *tener un trabajo *conseguir un titulo *ser un profesional *tener una casa propia * tener un negocio D… Soy demasiado confiado con personas o acciones que conozco mucho o corto tiempo. *hacer tarde las tareas *dormir tarde *no pasar el pre *levantarme tarde *confiarme de alguna persona *no estudia la lección A… La peor amenaza que estoy expuesto a que me asaltan a las afuera de mi casa o caminado por la calle. *hacer muchas tereas *viajar de noche *drogas *alcohol *que me roben en la calle *caminar solo en la calle de noche
  • 8.
    Capitulo II ¿De dóndevengo? LINE DE TIEMPO 16/6/97 8/1/02 17/2/05 20/10/07 4/5/08 18/2/9 30/8/12 22/1/15 18/10/15 7/11/16 Yo Nací Conocí a mi tía Que vino de España y me dio regalos Fui al odontól ogo Para que me limpie los dientes y mi revisión Me enferm e de varicela Por juntarm e con otros niños Fui a conoce r la playa Me compra ron mi primer consola de videoju egos Gane el primer lugar en dibujo artísti co Mis padre hicieron muestr a propia casa para vivir y nos cambia mos Me fui de vacacion es ala cierra con mi tía Entre a la univer sidad y hice muy bueno s amigo s Historia genética… Vengo de Milagro - Guayas - Ecuador en una casa pequeña pero humilde y acogedora rodado de las personas que más quiero las cuales son mis padres, los padres de mi madre son de la sierra, pero ella nació en la costa y los padres de mi padre son de la costa y él es de la costa eso significa que soy de la costa. soy costeño y eso me gusta. Peso… yo peso 1.70 kilos tendré que hacer ejercicio si quiero mantenerme a raya. Estatura… mi estatura es de 1,65 m ni más ni menos pero todavía me falta crecer más. Apariencia genética… mis amigos y vecinos dicen que me parezco más a mi madre y ellos tienes razón no solo en lo físico sino también en lo emocional.
  • 9.
    Inteligencia… me gustamucho resolver problemas estratégicos y me gusta el ajedrez y también resolver acertijos en los videojuegos. Personas… mis padres que siempre han estado conmigo apoyándome, mis amigos y a mi familia. Ambiente…Siempreme ha gustado dibujar, la música, leer, ver películas, pero lo que más me gusta es relajarme y jugar una partida de ajedrez. Experiencias hace 2 años atrás cundo fui a conocer la casa de mi tío por primera vez, me perdí en Guayaquil y no sabía cómo llegar camine y camine, pero no conocía las calles, pero por suerte un patrullero policial paso cerca mío y les pedí ayuda para llegar a la casa de mi tío. Hace 1 atrás viajé con mi tía a la cierra a conocer a la familia que nunca a vía fisto ese día fue la primera vez que veía a la familia reunida, familia que nunca a vía visto en mi vida y que no sabía que tenía, pero me sentí muy emocionado por conocerlos y ellos también quería conocer. Durante mis pasantías del colegio tuve que ir a trabajar a un taller mecánico, pero no me gustaba porque casi no iba ni un carro y casi no había mucho trabajo así que tuve que irme a otro taller para conseguir pasar las pasantías en un taller mecánico. Había una chica que me gustaba, pero no sabía cómo decírselo como cualquier chico tímido intentaba decirle lo que sentí, pero no sabía cómo me ponía a temblar cuando la veía así que decidí ir poco a poco conociéndola para saber lo que le guata y lo que no le gusta pasaron los días y la invité a salir, ella no aspecto, pero seguí insistiendo hasta que por fin me dijo que no, porque ya tenía novio.
  • 10.
    Árbol genealógico Jorge Ramírez Cecilia Zavala Guadalupe JulioJacinto torres Agustina torres Jacinto Ernesto Ramírez Telmo Zabala Hurtado Virginia Guadalupe
  • 11.
    CAPITULO III ¿HACIA DONDEVOY? MISION… soy una persona muy enfocada en mis derechos y obligaciones, comprometido y ejerciendo funciones esenciales y fundamentales que día a día hacen una mejor persona, me gusta mucho también ver por las personas que me demuestran su apoyo. VISION… concluir y finalizar mi carrera universitaria para logar ejercer una presión digna, perfeccionar mis conocimientos en cursos, posteriormente tomar mi lugar en la familia siendo un ejemplo para mi posterior generación. Objetivos y metas por años. Trabajo: año 1 buscar Título:año 1 buscara la universidad año 4 ser el jefe año 2 iniciar el pre año 2 obtener trabajadores año 3 posgrado año 7 tener mi propia empresa año 5 presenta mi tesis año8 expandir mi empresa año 6 graduarme año 11 jubilarme año 7 fiesta con las panas Familia: año 1 enamorarme año 2 pedirle que se mi novia año 3 llevarla de paseo a Europa año 4 pediré que se case conmigo año 5 tener 2 hijos año 10 jubilarme
  • 12.
    Cuáles sonmis sueños…missueños a cumplir son muchos, pero lo que más quiero se entra en un campeonato gamer y desafiar a jugadores de alto nivel de experiencia así podría a prender unas cuantas cosas de ellos y ellos podrán aprender algo de mí, también quisiera tener el título de tercer nivel de la carrera de Ing. En sistemas computacionales en mis manos e irme de viaje a Europa Como me veo en el futuro…me veo como un profesional de sistemas computacionales gracias al conocimiento adquirido en la universidad, tendría un trabajo en donde me paguen más por trabajar menos, tener una familia amorosa con buenos valores. Como quiero que me vean en un futro… que me vean como una persona honesta y trabajadora que nunca se ha dejado vencer por las adversidades, dar un buen ejemplo a mi familia para que mis hijos sigan mis pasos y salgan adelante en sus vidas. .
  • 13.
    CAPITULO IV ¿Cómo lovoy hacer? Árbol de potencialidades. Cuáles son las realidades que favorecenmis sueños… la realidad que favorecen mis sueños son 2 sueños que tengo los cuales son conseguir mi título de tercer nivel, y viajar a España a trabajar, mis padres me apoyan para que o sea un profesional en el cargo que quiera. Como puedo superar los impedimentos que la realidad me plantea para realizar mis sueños… nunca dándome por vencido, siempre luchando ¿Qué capacidad tengo a nivel artístico? Tengo la capacidad normal de nivel artista, y soy muy creativo. ¿Qué proyecto y meta puedo realizar a base de mis emociones? Compartirtiempocon mi familia porque os quiero muchosalirde paseocon mis amigos. ¿Qué personashayen mi vida? Los primeros son mis padres por ellos me han apoyado en todasmis decisionesmi familia y mis amigos. ¿Cuáles son ms anhelos? Mi anhelo es conseguir mi título de tercer nivel y tener un trabajo estable. ¿Cuáles son mis inicios? Ser un buen hijo para sentir orgulloso a mis padres y conseguirmi propósitoque es la universidad. ¿Qué cosas bonitas tengo para dar? Mis conocimientos en la excelencia y mi talento artístico en el dibujo artístico.
  • 14.
    por conseguir loque me propongo y si cago me evento, “PORQUE LA CARRERA NO LA GANA EL QUE COMIENZA SINO EL QUE LA TERMINA”. Como puedo enfrentarlas condicione que obstaculizan mis sueños… teniendo mi mente mis ojos puestos en la meta así nada de lo que me pase me va desanimar todo depende de mí. Cuáles serán las soluciones… la solución será luchar por lo que quiero y nunca darme provenido, siempre tener una meta en la vida para conseguir mis objetivos y nuca dejarse caer. Cuál será el plan de acción a seguir… el plan de acción a seguir es ser disciplinado con los deber y seguir el camino del bien alcanzar mis metas, fortalecer mis habilidades mis conocimientos y no dejar que os obstáculos me detengan en mi desarrollo personal. Analizar mi realidad para realizar un plan de acción: ¿Cuál es mi realidad? Mi realidad es todo lo que tengo con persona todo lo que me estoy esforzando para llegar hacer alguien en la vida un gran profesional, mi realidad es todo lo que tengo a mi alrededor. ¿Que tengo? Tengo ganas de realizar lo que quiero, tengo mucho esfuerzo para mi vida quiero aprender nuevas cosas, nuevos conocimientos, nueva gente con la que puedo compartir ideas y sobre todo tengo decisiones que debe tomar para obtener buenas cosas para mi vida. ¿Que necesito? Necesito la fortaleza, una buena disposiciónfísica, mental y necesito a mi familia apoyándome, necesito cocimiento para poder ser alguien en la vida.
  • 15.
    ¿Qué puedo hacer? Puedorealizar todo lo que me propongo en la vida tener seguridad de mí mismo, puedo realizar mis sueños y mis metas, desarrollándome como persona inteligente que soy. ¿Qué voy hacer? Cumplir todas mis metas, seguir nuevos conocimientos que adquiero realizare lo que siempre me he propuesto para mi vida y seré alguien profesional con buenos conocimientos en la vida.
  • 16.
    CAPITULO :V CONTRATO DEVIDA. Me propongo a cambiar mi vida, hacer un mejor estudiante a superarme en el nivel académico a cumplir con mis deberes y tareas en los trabajos y en las practicas académicas, me comprometo hacer un mejor hijo y que mis padres se sientan orgullosos, a que mi familia se sienta feliz de mi porque voy a cambiar, de lo mejor de mi par lograr mis objetivos, a seguir adelante en mmi carera para tener un futuro próspero y sentirme feliz por lo que he logrado en mi pasado, sentirme orgulloso de mi esfuerzo y de las experiencias de la vida, me comprometo a ser un mejor amigo con aquellos que han compartidos momentos únicos, aquellos que siempre han estado hay apoyándome en las buenas y en las malas, a aquellos que me han dicho que siga adelante y nunca mire hacia atrás, aquellos que me han dicho que nunca tire la toalla y luche por conseguir mis metas en la vida.
  • 17.