E n el Interior de las Computadoras HARDWARE  1
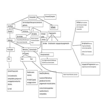
Hardware Palabra en inglés, que identifica a la parte física de un computador. Conjunto de componentes   mecánicos, eléctricos y electrónicos que forman un computador.
Computador  Funciones básicas Recibir entradas. Procesar información. Almacenar información. Producir salidas.
Computador Personal  PC Torre Teclado Mouse CD-ROM Unidad de  Diskette Monitor Chasis Tipo  Torre Unidad de  Disco Duro
Computador Personal  PC Escritorio Teclado Monitor Mouse Chasis Tipo Escritorio Unidad de Disco Duro Unidad de Diskette
Componentes de Hardware PERIFÉRICOS DE ENTRADA UNIDAD CENTRAL DE PROCESAMIENTO PERIFÉRICOS DE SALIDA ALMACENAMIENTO MEMORIA
Almacenamiento de Datos Digitales Almacenamiento Primario Memoria ROM Memoria RAM Memoria Caché Almacenamiento Secundario* Disco Duro Disquetes CD-ROM Unidades de Cinta Etc. *Visto al detalle en la siguiente sesión.
Almacenamiento Primario Memoria ROM Read Only Memory. Almacena permanentemente los datos de fábrica.  Contiene las instrucciones de arranque y otra información crítica del computador.
Almacenamiento Primario Memoria RAM Random Access Memory. Almacena temporalmente los datos e instrucciones de los Programas.
Almacenamiento Primario Memoria Caché Tipo de memoria RAM pero del tipo estático. Actúa entre el Procesador y la Memoria RAM.
Procesador La unidad de procesamiento central (CPU) es donde se manipulan los datos.
Tarjeta Madre o Principal También llamada Motherboard o Mainboard (ambos en inglés), es donde se encuentran las conexiones básicas para todos los componentes de la computadora, los cuales giran en torno al microprocesador.
Puertos Definición Son puntos de conexión en la parte exterior del chasis de la computadora a los que se conectan algunos canales.  Tipos Seriales Paralelos
Bus (Canal) El bus vincula la CPU con la placa madre y/o con las tarjetas de expansión

Sem2 En El Interior De Las Computadoras Hardware I

  • 1.
    E n elInterior de las Computadoras HARDWARE 1
  • 2.
    Hardware Palabra eninglés, que identifica a la parte física de un computador. Conjunto de componentes mecánicos, eléctricos y electrónicos que forman un computador.
  • 3.
    Computador Funcionesbásicas Recibir entradas. Procesar información. Almacenar información. Producir salidas.
  • 4.
    Computador Personal PC Torre Teclado Mouse CD-ROM Unidad de Diskette Monitor Chasis Tipo Torre Unidad de Disco Duro
  • 5.
    Computador Personal PC Escritorio Teclado Monitor Mouse Chasis Tipo Escritorio Unidad de Disco Duro Unidad de Diskette
  • 6.
    Componentes de HardwarePERIFÉRICOS DE ENTRADA UNIDAD CENTRAL DE PROCESAMIENTO PERIFÉRICOS DE SALIDA ALMACENAMIENTO MEMORIA
  • 7.
    Almacenamiento de DatosDigitales Almacenamiento Primario Memoria ROM Memoria RAM Memoria Caché Almacenamiento Secundario* Disco Duro Disquetes CD-ROM Unidades de Cinta Etc. *Visto al detalle en la siguiente sesión.
  • 8.
    Almacenamiento Primario MemoriaROM Read Only Memory. Almacena permanentemente los datos de fábrica. Contiene las instrucciones de arranque y otra información crítica del computador.
  • 9.
    Almacenamiento Primario MemoriaRAM Random Access Memory. Almacena temporalmente los datos e instrucciones de los Programas.
  • 10.
    Almacenamiento Primario MemoriaCaché Tipo de memoria RAM pero del tipo estático. Actúa entre el Procesador y la Memoria RAM.
  • 11.
    Procesador La unidadde procesamiento central (CPU) es donde se manipulan los datos.
  • 12.
    Tarjeta Madre oPrincipal También llamada Motherboard o Mainboard (ambos en inglés), es donde se encuentran las conexiones básicas para todos los componentes de la computadora, los cuales giran en torno al microprocesador.
  • 13.
    Puertos Definición Sonpuntos de conexión en la parte exterior del chasis de la computadora a los que se conectan algunos canales. Tipos Seriales Paralelos
  • 14.
    Bus (Canal) Elbus vincula la CPU con la placa madre y/o con las tarjetas de expansión