SEMINARIO – TALLER REANIMACIÓN
CARDIOPULMONAR
Algunos datos
sobre RCP
El Paro Cardiaco (PC) es la principal
causa de muerte en adultos.
El 75% de PC ocurren en casa
La probabilidad de sobrevivir a un PC
se duplica con el uso del RCP
Algunos datos
sobre RCP
Los hombres tienen el doble de
posibilidades de sufrir un PC que las
mujeres
Si la RCP se inicia durante los 4
minutos después del PC y la
desfibrilación en los 10 minutos
posteriores, hay un 40% más de
posibilidades de supervivencia
Famosos que
sufrieron un PC
50 años
PC por sobredosis de Propofol
Christian Eriksen
◦ La reanimación cardiopulmonar constituye una técnica fundamental a
ser aprendida y desarrollada por todos los profesionales de la salud,
debido a que estarán frente a situaciones en donde deben actuar con
prontitud y de manera efectiva
PLAN DE
ESTUDIO Y
DESARROLLO
ANATOMÍA DEL CORAZÓN
LOCALIZACIÓN
• Cavidad torácica
• Mediastino inferior y medio
• Entre ambos pulmones
• Delante del esófago
• Retroesternal
ANATOMÍA DEL
CORAZÓN
LOCALIZACIÓN
◦ Arriba del diafragma
◦ T5 – T8 (supina)
◦ T6 – T9 (bipedestación)
◦ Ápice: línea medio clavicular, 5to espacio
intercostal
ANATOMÍ
A DEL
CORAZÓN
FORMA
◦ Forma de cono ligeramente
aplastado de delante a atrás.
◦ Pesa 300 gramos
ANATOMÍA DEL CORAZÓN
Órgano muscular
Forma piramidal
Base: posterior – aurículas
Vértice: anterior – ventrículos
Sentido oblicuo
Atrás a delante
Arriba abajo
Derecha a izquierda
ANATOMÍA DEL CORAZÓN
4 cámaras
Corazón derecho: sangre
desoxigenada
Corazón izquierdo: sangre
oxigenada
ANATOMÍA DEL CORAZÓN
Configuración interna
IRRIGACIÓN CARDIACA
Arteria Coronaria izquierda:
interventricular anterior
circunfleja
Arteria Coronaria derecha:
rama marginal derecha
interventricular posterior
IRRIGACIÓN CARDIACA
DRENAJE VENOSO DEL CORAZÓN
INERVACIÓN
◦ Parasimpática: (X par craneal)
◦ Disminución de la Fc
◦ Disminución de la fuerza de
contracción
◦ Simpática: (fibras simpáticas de T1-T4)
◦ Aumenta la Fc
◦ Aumenta la fuerza de
contracción
SISTEMA DE CONDUCCIÓN CARDIACA
◦ Origen: nódulo sinusal: 60-100 lpm
◦ El impulse se dirige al nódulo atrio
ventricular.
◦ Se distribuye a través del fascículo de His
◦ Se divide en dos ramas: derecha e
izquierda
◦ La rama izquierda se divide en: anterior y
posterior
◦ Las fibras terminales (fibras de Purkinje)
se distribuyen por el miocardio ventricular.
CICLO CARDIACO
Manifestaciones electrocardiográficas del ciclo cardiaco
• Onda P: sístole atrial (auricular)
• Segmento: PR: conducción eléctrica por fibras atrio-
ventriculares
• QRS: sístole ventricular
• Tracto ST y onda T: repolarización ventricular
CICLO CARDIACO Duración: 0.8 seg.
Sístole auricular: 0,1 segundos
Sístole ventricular: 0,3 segundos
Diástole: 0,4 segundos.
REANIMACI
ÓN CARDIO-
PULMONAR
CADENA DE
SUPERVIVENCIA
CADENA DE
SUPERVIVENCIA
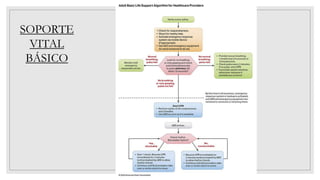
SOPORTE
VITAL
BÁSICO
VERIFICAR LA SEGURIDAD DE
LA ESCENA
(primero yo, segundo yo y
tercero yo)
◦ Vehículos inestables o con riesgo de
incendio.
◦ Accidentes donde encontremos
estructuras eléctricas de alta tensión.
◦ Siempre que estén implicados
materiales peligrosos.
◦ Acceso a vías sin tener la seguridad de
que esté cortado el tráfico.
Verificación de paro cardiorrespiratorio
Comprobar que la
persona no
responde
• Sacudiéndolo por los
hombros
• Llamándolo: Señor,
Señor, se encuentra
bien
Verificación pulso
carotídeo
• Borde superior del
cartílago tiroideo
• Lateralmente
Verificación de la
respiración
• Mirar elevación y
descenso del tórax
• Escuchando ruidos
respiratorios.
Escenarios Respiración normal, se siente el pulso
Monitorizar hasta el arribo del sistema
de emergencia
Respiración anormal, se siente el pulso
Proveer rescate respiratorio: 1
respiración cada 6 segundos
Tomar el pulso cada 2 minutos, si no
hay pulso iniciar RCP
Si se sospecha sobredosis de opioides,
administrar naloxona.
No respira y no se siente el pulso Iniciar RCP de alta calidad
COMPRESION
ES DE ALTA
CALIDAD
◦ Inicie las compresiones
torácicas lo antes posible.
◦ Realice las compresiones en la
mitad inferior del esternón
("en el centro del pecho").
◦ Comprima hasta una
profundidad de al menos 5 cm
pero no más de 6 cm.
◦ Comprima el tórax a un ritmo
de 100-120 min con el menor
número de interrupciones
posible.
◦ Deje que el tórax se reexpanda
completamente después de
cada compresión; no
permanezca apoyado en el
tórax.
◦ Realice las compresiones
torácicas sobre una superficie
firme siempre que sea posible
VENTILACIÓN
Técnicas de apertura de vía aérea
◦ Maniobra frente – mentón
◦ Colocar una mano sobre la frente e inclinar
suavemente la cabeza hacia atrás
◦ Con la yema de los dedos de la otra mano
bajo el mentón de la víctima, se eleva el
mentón para abrir la vía aérea
VENTILACIÓN
◦ Técnicas de apertura de vía aérea
◦ Maniobra de tracción mandibular
◦ Colóquese en la cabecera del paciente y con una mano a cada
lado de la cabeza del paciente
◦ Sujete con sus dedos ambos ángulos de la mandíbula y
realice una tracción hacia arriba
◦ Use esta maniobra si sospecha de lesión cervical
◦ IDEALMENTE SI
◦ Pero si no se cuenta con mascarilla
ventilatoria de bolsillo, protector y se
duda la propia seguridad se puede
obviar.
¿Es necesario hacer ventilaciones?
Como usar la mascarilla de bolsillo
Técnica de ventilación con bolsa mascarilla
Técnica de ventilación con bolsa mascarilla
DEA
PASOS PARA EL USO CORRECTO DEL
DEA
PASOS PARA EL USO CORRECTO DEL
DEA
PASOS PARA EL USO CORRECTO DEL
DEA
COMO FUNCIONA
Detecta el ritmo (si es que hay) de la victima y administra una descarga
eléctrica para restablecer el ritmo normal del corazón.
Ritmos desfibrilables:
Fibrilación ventricular
Taquicardia ventricular sin pulso
Ritmos NO desfibrilables:
Asistolia
Actividad eléctrica sin pulso
¿CUÁNDO DEBO PARAR LA RCP?
•Si el paciente muestra signos de vida (respira, se mueve).
•Por agotamiento del reanimador.
•Cuando nos releva el equipo de soporte vital avanzado.
ALGORITMO EN CASO DE SOBREDOSIS DE
OPIÁCEOS
REANIMACIÓN CARDIOPULMONAR BÁSICA EN
NIÑOS
CADENA DE
SUPERVIVENCIA
COMPRESION
ES DE ALTA
CALIDAD
◦ Inicie las compresiones
torácicas lo antes posible.
◦ Realice las compresiones en la
mitad inferior del esternón
("en el centro del pecho").
◦ Comprima hasta una
profundidad de 1/3 del
diámetro el tórax.
◦ Comprima el tórax a un ritmo
de 100-120 min con el menor
número de interrupciones
posible.
◦ Deje que el tórax se reexpanda
completamente después de
cada compresión; no
permanezca apoyado en el
tórax.
◦ Realice las compresiones
torácicas sobre una superficie
firme siempre que sea posible
◦ Inicie las compresiones torácicas lo antes
posible.
◦ Realice las compresiones en la mitad
inferior del esternón ("en el centro del
pecho").
◦ Comprima hasta una profundidad de 1/3
del diámetro el tórax.
◦ Comprima el tórax a un ritmo de 100-120
min con el menor número de
interrupciones posible.
◦ Deje que el tórax se reexpanda
completamente después de cada
compresión; no permanezca apoyado en el
tórax.
◦ Realice las compresiones torácicas sobre
una superficie firme siempre que sea
posible

Seminario RCP

  • 1.
    SEMINARIO – TALLERREANIMACIÓN CARDIOPULMONAR
  • 2.
    Algunos datos sobre RCP ElParo Cardiaco (PC) es la principal causa de muerte en adultos. El 75% de PC ocurren en casa La probabilidad de sobrevivir a un PC se duplica con el uso del RCP
  • 3.
    Algunos datos sobre RCP Loshombres tienen el doble de posibilidades de sufrir un PC que las mujeres Si la RCP se inicia durante los 4 minutos después del PC y la desfibrilación en los 10 minutos posteriores, hay un 40% más de posibilidades de supervivencia
  • 4.
    Famosos que sufrieron unPC 50 años PC por sobredosis de Propofol
  • 5.
  • 6.
    ◦ La reanimacióncardiopulmonar constituye una técnica fundamental a ser aprendida y desarrollada por todos los profesionales de la salud, debido a que estarán frente a situaciones en donde deben actuar con prontitud y de manera efectiva
  • 7.
  • 8.
    ANATOMÍA DEL CORAZÓN LOCALIZACIÓN •Cavidad torácica • Mediastino inferior y medio • Entre ambos pulmones • Delante del esófago • Retroesternal
  • 9.
    ANATOMÍA DEL CORAZÓN LOCALIZACIÓN ◦ Arribadel diafragma ◦ T5 – T8 (supina) ◦ T6 – T9 (bipedestación) ◦ Ápice: línea medio clavicular, 5to espacio intercostal
  • 10.
    ANATOMÍ A DEL CORAZÓN FORMA ◦ Formade cono ligeramente aplastado de delante a atrás. ◦ Pesa 300 gramos
  • 11.
    ANATOMÍA DEL CORAZÓN Órganomuscular Forma piramidal Base: posterior – aurículas Vértice: anterior – ventrículos Sentido oblicuo Atrás a delante Arriba abajo Derecha a izquierda
  • 12.
    ANATOMÍA DEL CORAZÓN 4cámaras Corazón derecho: sangre desoxigenada Corazón izquierdo: sangre oxigenada
  • 13.
  • 14.
    IRRIGACIÓN CARDIACA Arteria Coronariaizquierda: interventricular anterior circunfleja Arteria Coronaria derecha: rama marginal derecha interventricular posterior
  • 15.
  • 16.
  • 17.
    INERVACIÓN ◦ Parasimpática: (Xpar craneal) ◦ Disminución de la Fc ◦ Disminución de la fuerza de contracción ◦ Simpática: (fibras simpáticas de T1-T4) ◦ Aumenta la Fc ◦ Aumenta la fuerza de contracción
  • 18.
    SISTEMA DE CONDUCCIÓNCARDIACA ◦ Origen: nódulo sinusal: 60-100 lpm ◦ El impulse se dirige al nódulo atrio ventricular. ◦ Se distribuye a través del fascículo de His ◦ Se divide en dos ramas: derecha e izquierda ◦ La rama izquierda se divide en: anterior y posterior ◦ Las fibras terminales (fibras de Purkinje) se distribuyen por el miocardio ventricular.
  • 19.
    CICLO CARDIACO Manifestaciones electrocardiográficasdel ciclo cardiaco • Onda P: sístole atrial (auricular) • Segmento: PR: conducción eléctrica por fibras atrio- ventriculares • QRS: sístole ventricular • Tracto ST y onda T: repolarización ventricular
  • 21.
    CICLO CARDIACO Duración:0.8 seg. Sístole auricular: 0,1 segundos Sístole ventricular: 0,3 segundos Diástole: 0,4 segundos.
  • 22.
  • 23.
  • 24.
  • 25.
  • 26.
    VERIFICAR LA SEGURIDADDE LA ESCENA (primero yo, segundo yo y tercero yo) ◦ Vehículos inestables o con riesgo de incendio. ◦ Accidentes donde encontremos estructuras eléctricas de alta tensión. ◦ Siempre que estén implicados materiales peligrosos. ◦ Acceso a vías sin tener la seguridad de que esté cortado el tráfico.
  • 27.
    Verificación de parocardiorrespiratorio Comprobar que la persona no responde • Sacudiéndolo por los hombros • Llamándolo: Señor, Señor, se encuentra bien Verificación pulso carotídeo • Borde superior del cartílago tiroideo • Lateralmente Verificación de la respiración • Mirar elevación y descenso del tórax • Escuchando ruidos respiratorios.
  • 28.
    Escenarios Respiración normal,se siente el pulso Monitorizar hasta el arribo del sistema de emergencia Respiración anormal, se siente el pulso Proveer rescate respiratorio: 1 respiración cada 6 segundos Tomar el pulso cada 2 minutos, si no hay pulso iniciar RCP Si se sospecha sobredosis de opioides, administrar naloxona. No respira y no se siente el pulso Iniciar RCP de alta calidad
  • 29.
    COMPRESION ES DE ALTA CALIDAD ◦Inicie las compresiones torácicas lo antes posible. ◦ Realice las compresiones en la mitad inferior del esternón ("en el centro del pecho"). ◦ Comprima hasta una profundidad de al menos 5 cm pero no más de 6 cm. ◦ Comprima el tórax a un ritmo de 100-120 min con el menor número de interrupciones posible. ◦ Deje que el tórax se reexpanda completamente después de cada compresión; no permanezca apoyado en el tórax. ◦ Realice las compresiones torácicas sobre una superficie firme siempre que sea posible
  • 30.
    VENTILACIÓN Técnicas de aperturade vía aérea ◦ Maniobra frente – mentón ◦ Colocar una mano sobre la frente e inclinar suavemente la cabeza hacia atrás ◦ Con la yema de los dedos de la otra mano bajo el mentón de la víctima, se eleva el mentón para abrir la vía aérea
  • 31.
    VENTILACIÓN ◦ Técnicas deapertura de vía aérea ◦ Maniobra de tracción mandibular ◦ Colóquese en la cabecera del paciente y con una mano a cada lado de la cabeza del paciente ◦ Sujete con sus dedos ambos ángulos de la mandíbula y realice una tracción hacia arriba ◦ Use esta maniobra si sospecha de lesión cervical
  • 32.
    ◦ IDEALMENTE SI ◦Pero si no se cuenta con mascarilla ventilatoria de bolsillo, protector y se duda la propia seguridad se puede obviar. ¿Es necesario hacer ventilaciones?
  • 33.
    Como usar lamascarilla de bolsillo
  • 34.
    Técnica de ventilacióncon bolsa mascarilla
  • 35.
    Técnica de ventilacióncon bolsa mascarilla
  • 36.
  • 37.
    PASOS PARA ELUSO CORRECTO DEL DEA
  • 38.
    PASOS PARA ELUSO CORRECTO DEL DEA
  • 39.
    PASOS PARA ELUSO CORRECTO DEL DEA
  • 40.
    COMO FUNCIONA Detecta elritmo (si es que hay) de la victima y administra una descarga eléctrica para restablecer el ritmo normal del corazón. Ritmos desfibrilables: Fibrilación ventricular Taquicardia ventricular sin pulso Ritmos NO desfibrilables: Asistolia Actividad eléctrica sin pulso
  • 41.
    ¿CUÁNDO DEBO PARARLA RCP? •Si el paciente muestra signos de vida (respira, se mueve). •Por agotamiento del reanimador. •Cuando nos releva el equipo de soporte vital avanzado.
  • 42.
    ALGORITMO EN CASODE SOBREDOSIS DE OPIÁCEOS
  • 43.
  • 44.
  • 47.
    COMPRESION ES DE ALTA CALIDAD ◦Inicie las compresiones torácicas lo antes posible. ◦ Realice las compresiones en la mitad inferior del esternón ("en el centro del pecho"). ◦ Comprima hasta una profundidad de 1/3 del diámetro el tórax. ◦ Comprima el tórax a un ritmo de 100-120 min con el menor número de interrupciones posible. ◦ Deje que el tórax se reexpanda completamente después de cada compresión; no permanezca apoyado en el tórax. ◦ Realice las compresiones torácicas sobre una superficie firme siempre que sea posible
  • 48.
    ◦ Inicie lascompresiones torácicas lo antes posible. ◦ Realice las compresiones en la mitad inferior del esternón ("en el centro del pecho"). ◦ Comprima hasta una profundidad de 1/3 del diámetro el tórax. ◦ Comprima el tórax a un ritmo de 100-120 min con el menor número de interrupciones posible. ◦ Deje que el tórax se reexpanda completamente después de cada compresión; no permanezca apoyado en el tórax. ◦ Realice las compresiones torácicas sobre una superficie firme siempre que sea posible