Incrustar presentación
Descargar para leer sin conexión

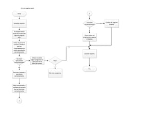
El documento describe los pasos para resolver un error al cerrar páginas web en un equipo. Primero se verifica que los controladores se estén ejecutando correctamente y que no haya programas en ejecución que causen el problema. Si esto no resuelve el error, se reinicia el equipo. Finalmente, si el problema persiste, se levanta un reporte.
