Incrustar presentación
Descargar para leer sin conexión

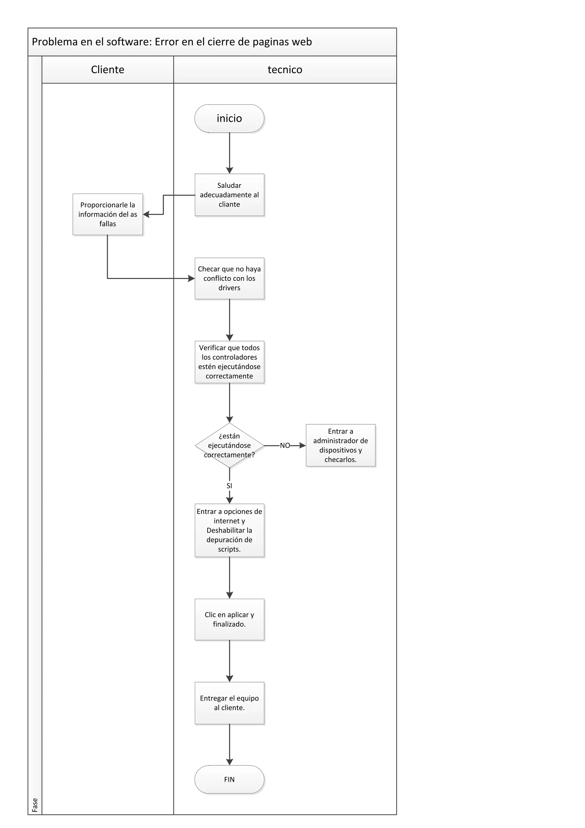
El documento describe los pasos a seguir para resolver un error en el cierre de páginas web en el software de un cliente técnico. Estos pasos incluyen saludar al cliente, proporcionar información sobre el problema, verificar que no haya conflictos con los controladores, comprobar que todos los controladores se ejecuten correctamente y deshabilitar la depuración de scripts si es necesario.
