3)
Provincias mujeres varones total porcentaje Provincias
mendoza 1265 1496 2761 27% mendoza
san juan 1005 1201 2206 21% san juan
san luis 1900 1002 2902 28% san luis
la rioja 798 1620 2418 24% la rioja
total 4968 5319 10287 total
porcentaje 48% 52%
Provincias
mendoza
san juan
san luis
Provincias habitantes la rioja
mendoza 122255 total
san juan 122465
san luis 15575
la rioja 14445
total 274740
Provincias
mendoza
san juan
mendoza
san juan
san luis
la rioja
total
porcentaje
0
2000
4000
6000
8000
10000
12000
habitantes de cuyo
mujeres
varones
total
porcentaje
provincias
habitantes
justicialismo
122255
122465
15575 14445
274740
habitantes
mendoza
san juan
san luis
la rioja
total
mendoza san juan san luis la rioja
0
50000
100000
150000
200000
250000
300000
habitantes
justicialismo radicalismo
1104.4 1656.6
1213.3 992.7
1451 1451
725.4 1692.6
4494.1 5792.9
habitantes
122255
122465
15575
14445
274740
mujeres varones
1265 1496
1005 1201
justicialismo
mendoza
san juan
san luis
la rioja
total
mendoza san juan san luis la rioja total
habitantes
habitantes
san luis
la rioja
total
4)
lunes martes miércoles jueves viernes sábado
Transporte $12,00 $14,50 $23,50 $12,00 $15,00 $5,00
Kiosco $5,00 $3,00 $4,50 $7,50 $3,00 $2,00
Comida $150,00 $75,00 $23,00 $34,00 $56,00 $24,00
Ropa $354,00 $254,00 $132,00 $48,00 $98,00 $36,00
total dia 521 346.5 183 101.5 172 67
miercoles viernes domingo total
$ 366 $ 172 $ 118.80 $ 657
mujeres y varones
lunes
martes
miércoles
jueves
$0,00
$200,00
$400,00
$600,00
$800,00
$1.000,00
$1.200,00
14%
17%
28%
14%
18%
6%3%
Título del gráfico
lunes martes miércoles jueves
viernes sábado domingo
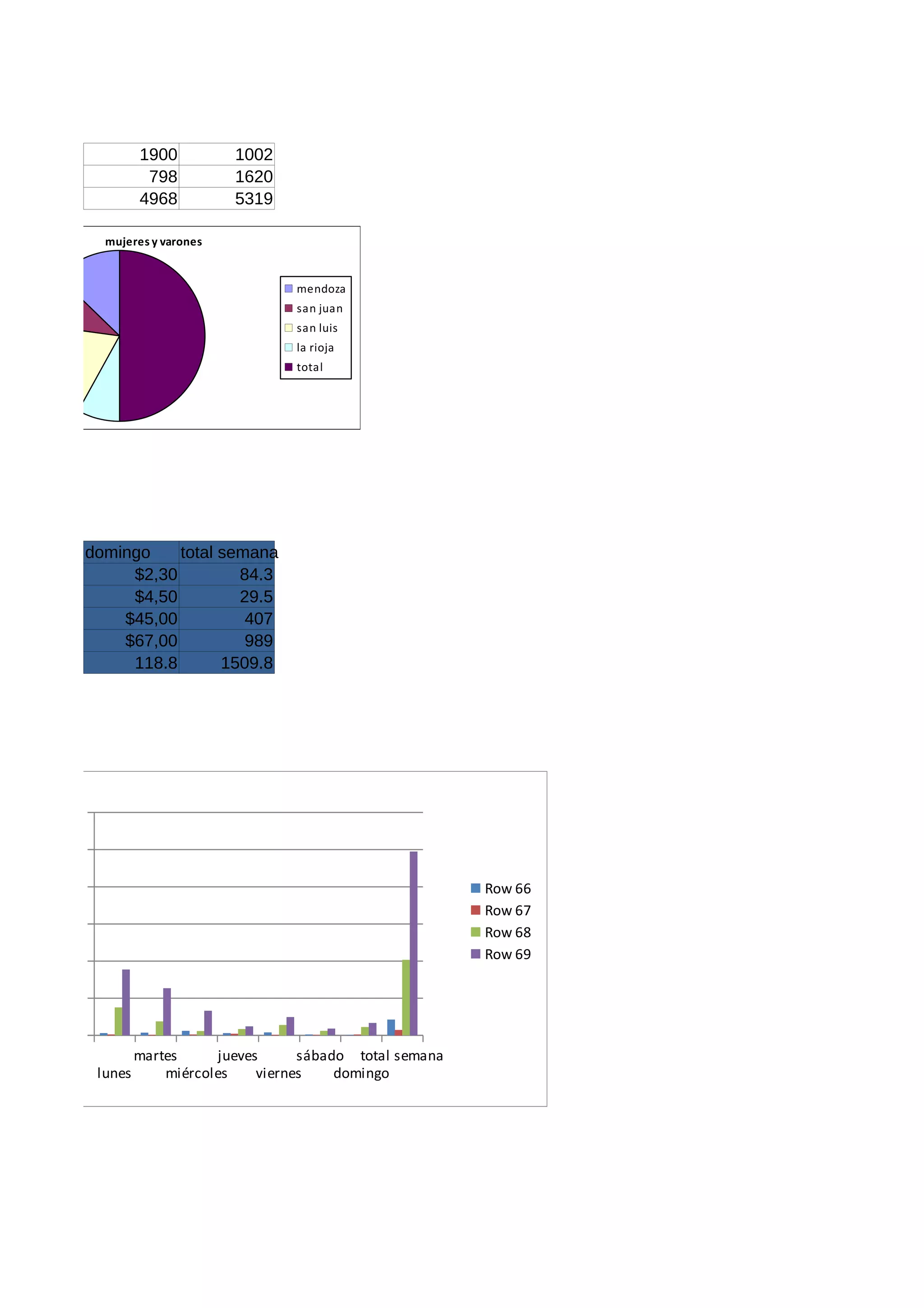
1900 1002
798 1620
4968 5319
domingo total semana
$2,30 84.3
$4,50 29.5
$45,00 407
$67,00 989
118.8 1509.8
mujeres y varones
mendoza
san juan
san luis
la rioja
total
lunes
martes
miércoles
jueves
viernes
sábado
domingo
total semana
$0,00
$200,00
$400,00
$600,00
$800,00
$1.000,00
$1.200,00
Row 66
Row 67
Row 68
Row 69

T p n 3

  • 1.
    3) Provincias mujeres varonestotal porcentaje Provincias mendoza 1265 1496 2761 27% mendoza san juan 1005 1201 2206 21% san juan san luis 1900 1002 2902 28% san luis la rioja 798 1620 2418 24% la rioja total 4968 5319 10287 total porcentaje 48% 52% Provincias mendoza san juan san luis Provincias habitantes la rioja mendoza 122255 total san juan 122465 san luis 15575 la rioja 14445 total 274740 Provincias mendoza san juan mendoza san juan san luis la rioja total porcentaje 0 2000 4000 6000 8000 10000 12000 habitantes de cuyo mujeres varones total porcentaje provincias habitantes justicialismo 122255 122465 15575 14445 274740 habitantes mendoza san juan san luis la rioja total mendoza san juan san luis la rioja 0 50000 100000 150000 200000 250000 300000 habitantes
  • 2.
    justicialismo radicalismo 1104.4 1656.6 1213.3992.7 1451 1451 725.4 1692.6 4494.1 5792.9 habitantes 122255 122465 15575 14445 274740 mujeres varones 1265 1496 1005 1201 justicialismo mendoza san juan san luis la rioja total mendoza san juan san luis la rioja total habitantes habitantes
  • 3.
    san luis la rioja total 4) lunesmartes miércoles jueves viernes sábado Transporte $12,00 $14,50 $23,50 $12,00 $15,00 $5,00 Kiosco $5,00 $3,00 $4,50 $7,50 $3,00 $2,00 Comida $150,00 $75,00 $23,00 $34,00 $56,00 $24,00 Ropa $354,00 $254,00 $132,00 $48,00 $98,00 $36,00 total dia 521 346.5 183 101.5 172 67 miercoles viernes domingo total $ 366 $ 172 $ 118.80 $ 657 mujeres y varones lunes martes miércoles jueves $0,00 $200,00 $400,00 $600,00 $800,00 $1.000,00 $1.200,00 14% 17% 28% 14% 18% 6%3% Título del gráfico lunes martes miércoles jueves viernes sábado domingo
  • 4.
    1900 1002 798 1620 49685319 domingo total semana $2,30 84.3 $4,50 29.5 $45,00 407 $67,00 989 118.8 1509.8 mujeres y varones mendoza san juan san luis la rioja total lunes martes miércoles jueves viernes sábado domingo total semana $0,00 $200,00 $400,00 $600,00 $800,00 $1.000,00 $1.200,00 Row 66 Row 67 Row 68 Row 69