‘’TABLAS Y ESQUEMAS EN
     POWER POINT’’
 Flor Dalia García Maldonado.
MEDIOS                   PROFESORES                ALUMNOS
Casos clínicos           31                        201
Videos                   30                        107
didácticos
Simulaciones             30                        113
Anécdotas                17                        105
Power Point              12                        40
Maquetas                 7                         27
Otros                    1                         23

 ‘’Profesores y Estudiantes según medios considerados como mas atractivos e
 interesantes para los estudiantes’’
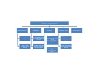
ERRORES EN EL DISEÑO DE DIAPOSITIVAS




Demasiada información         Pocas imágenes                  Mala calidad                No respetar los espacios           Falta de preparación




                                                                                               No diseñes diapositivas con
                              No uses imágenes estándar
       No estas haciendo un                                                                     mucho contenido ,pues
                              que no tengan nada que ver      No uses imágenes o textos
           documento                                                                                resultan difícil de
                                      con el tema                      difícil de                      interpretar
                                                              leer:pequeño,pixeleado,de
                                                                     mala calidad


         Escribe un punto      Las imágenes ayudan a que                                         Ordena tus diseños con
       importante en cada       las personas interpreten                                       poco espaciado justo, buena
            diapositiva           mejor ciertos detalles                                               alineación
                                                              Utiliza imágenes de buena
                                                                        calidad .
                                                                Incluye tipo de letras
                                                                      llamativos

Tablas y esquemas en power point’’

  • 1.
    ‘’TABLAS Y ESQUEMASEN POWER POINT’’ Flor Dalia García Maldonado.
  • 2.
    MEDIOS PROFESORES ALUMNOS Casos clínicos 31 201 Videos 30 107 didácticos Simulaciones 30 113 Anécdotas 17 105 Power Point 12 40 Maquetas 7 27 Otros 1 23 ‘’Profesores y Estudiantes según medios considerados como mas atractivos e interesantes para los estudiantes’’
  • 3.
    ERRORES EN ELDISEÑO DE DIAPOSITIVAS Demasiada información Pocas imágenes Mala calidad No respetar los espacios Falta de preparación No diseñes diapositivas con No uses imágenes estándar No estas haciendo un mucho contenido ,pues que no tengan nada que ver No uses imágenes o textos documento resultan difícil de con el tema difícil de interpretar leer:pequeño,pixeleado,de mala calidad Escribe un punto Las imágenes ayudan a que Ordena tus diseños con importante en cada las personas interpreten poco espaciado justo, buena diapositiva mejor ciertos detalles alineación Utiliza imágenes de buena calidad . Incluye tipo de letras llamativos