Incrustar presentación
Descargar para leer sin conexión


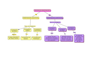
La investigación puede clasificarse en cuatro tipos principales: investigación básica, aplicada, acción y evaluativa. La investigación básica busca generar conocimiento sin una aplicación específica, mientras que la investigación aplicada se enfoca en resolver problemas prácticos. La investigación de acción busca mejorar procesos o situaciones, e involucra a quienes se ven afectados. La investigación evaluativa examina programas y proyectos para medir su efectividad.

