República Bolivariana de Venezuela
Ministerio de Educación Superior
I.U.P. “Santiago Mariño”
Barcelona – Edo. Anzoátegui
Trabajo de programación
Nombre alumno: Rosangel Rendón
CI: 20.359.125
Ejercicio 1:
Diseñar un diagrama de flujo que reciba 3 valores y muestre cuál de estos es el mayor y el menor.
Pseudocodigo:
1. Inicio
2. Iniciar variables A,B,C
3. Leer los 3 valores
4. Acopiar la variables A,B,C
5. Si A > B y A > C entonces
6. Escribir “A es el mayor”
7. Sino
8. Si B > A y B > C entonces
9. Escribir “B es el mayor”
10. Sino
11. Escribir “C es mayor”
12. Fin_si
13. Fin_si
14. Fin
Diagrama de flujo ejercicio 1:
NO SI
Inicio
A,B,C
A>B y B>C
B>A y B>C
B “es el mayor”
A “es el mayor”
C “es el mayor”
FIN
Ejercicio 2:
Diseñar un diagrama de flujo que sume 3 valores siempre que sean mayores a 10.
Pseudocodigo:
1. Inicio
2. Iniciar variables A,B,C
3. Leer los 3 valores
4. Acopiar las variables A,B,C
5. Si A < B y A < C entonces
6. Escribir a “es el mayor”
7. Sino
8. Si B > A y B > C entonces
9. Escribir B “es el mayor”
10. Sino
11. Escribir “ el mayor es C”
12. Fin_si
13. Fin_si
14. Fin.
Diagrama de lujo ejercicio 2
NO
SI
Inicio
A = 0, b = 0, c = 0
Suma = 0
Introduzca 3 valores
mayores de 10
Leer a,b,c
A>10 and
b>10 and
c>10
Suma = a+b+c
Mostrar suma
Fin
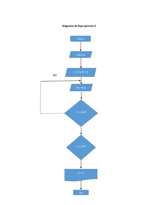
Ejercicio 3:
Diseñe un diagrama de flujo que sume 2 valores en un ciclo de 3 repeticiones y diga cuantas veces
el resultado fue positivo.
Pseudocodigo:
1. Inicio
2. Inicio de variables A,B,C,N
3. Leer los 4 valores
4. Si C = 0 y N = 3 entonces
5. Escribir N “ N+1”
6. Sino
7. Si C = A+B entonces
8. C = A+B entonces
9. Sino C < 0
10. Si C > 0
11. Fin_si
12. Fin
Diagrama de flujo ejercicio 3
NO
A,B,C,N
fin
C = 0 y N = 3
N = N+1
C = A+B
C = C+N
C > 0

trabajo programación.

  • 1.
    República Bolivariana deVenezuela Ministerio de Educación Superior I.U.P. “Santiago Mariño” Barcelona – Edo. Anzoátegui Trabajo de programación Nombre alumno: Rosangel Rendón CI: 20.359.125
  • 2.
    Ejercicio 1: Diseñar undiagrama de flujo que reciba 3 valores y muestre cuál de estos es el mayor y el menor. Pseudocodigo: 1. Inicio 2. Iniciar variables A,B,C 3. Leer los 3 valores 4. Acopiar la variables A,B,C 5. Si A > B y A > C entonces 6. Escribir “A es el mayor” 7. Sino 8. Si B > A y B > C entonces 9. Escribir “B es el mayor” 10. Sino 11. Escribir “C es mayor” 12. Fin_si 13. Fin_si 14. Fin
  • 3.
    Diagrama de flujoejercicio 1: NO SI Inicio A,B,C A>B y B>C B>A y B>C B “es el mayor” A “es el mayor” C “es el mayor” FIN
  • 4.
    Ejercicio 2: Diseñar undiagrama de flujo que sume 3 valores siempre que sean mayores a 10. Pseudocodigo: 1. Inicio 2. Iniciar variables A,B,C 3. Leer los 3 valores 4. Acopiar las variables A,B,C 5. Si A < B y A < C entonces 6. Escribir a “es el mayor” 7. Sino 8. Si B > A y B > C entonces 9. Escribir B “es el mayor” 10. Sino 11. Escribir “ el mayor es C” 12. Fin_si 13. Fin_si 14. Fin.
  • 5.
    Diagrama de lujoejercicio 2 NO SI Inicio A = 0, b = 0, c = 0 Suma = 0 Introduzca 3 valores mayores de 10 Leer a,b,c A>10 and b>10 and c>10 Suma = a+b+c Mostrar suma Fin
  • 6.
    Ejercicio 3: Diseñe undiagrama de flujo que sume 2 valores en un ciclo de 3 repeticiones y diga cuantas veces el resultado fue positivo. Pseudocodigo: 1. Inicio 2. Inicio de variables A,B,C,N 3. Leer los 4 valores 4. Si C = 0 y N = 3 entonces 5. Escribir N “ N+1” 6. Sino 7. Si C = A+B entonces 8. C = A+B entonces 9. Sino C < 0 10. Si C > 0 11. Fin_si 12. Fin
  • 7.
    Diagrama de flujoejercicio 3 NO A,B,C,N fin C = 0 y N = 3 N = N+1 C = A+B C = C+N C > 0