S.E.P. S.N.E.S.T. D.G.E.S.T.
INSTITUTO TECNOLÓGICO
Del Istmo.
ASIGNATURA:
SISTEMAS OPERATIVOS 1
TEMAS:
DIAGRAMA DE ESTADO DE UN PROCESO
CATEDRÁTICO:
JACINTO TOLEDO TORRES
PRESENTA:
GENESIS RASGADO CASTILLO
GRUPO: “S”.SEMESTRE: 4º
INGENIERÍA INFORMATICA.
HEROICA CIUDAD DEJUCHITÁNDEZARAGOZA OAXACA,A 22 DEMARZO
DEL 2015.
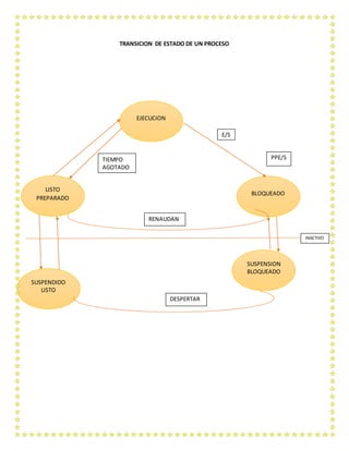
TRANSICION DE ESTADO DE UN PROCESO
EJECUCION
LISTO
PREPARADO
BLOQUEADO
SUSPENDIDO
LISTO
SUSPENSION
BLOQUEADO
DESPERTAR
RENAUDAN
TIEMPO
AGOTADO
E/S
PPE/S
INACTIVO
EXPLICA QUE SIGNIFICA CADA ESTADO.
EJECUCION:El proceso está empleandolaCPU,por tanto, está ejecutándose.Puedenhaber
tantos procesos activos como procesadoreshaya disponibles
LISTO PREPARADO: El proceso no está ejecutándose pero escandidato a pasar a estado activo.
Es el planificadorel que,en base a un criterio de planificación,decide qué procesoseleccionade
la lista de procesos preparados para pasar a estado activo.
BLOQUEADO: El procesoestá pendiente de uneventoexterno que le ha hecho bloquear,tales
como una operación de lectura/escritura, la espera de finalizaciónde un proceso hijo,una señal
o una operaciónsobre un semáforo.
SUSPENDIDO BLOQUEADO: El programa o la aplicaciónse encuentranen memoriasecundaria
esperandosuceso.
SUSPENDIDO LISTO: El programa o la aplicaciónse encuentranen memoriasecundaria
disponible para ejecuciónal cargar a memoria principal
¿POR QUE CAUSA UNPROCESO CAMBIA DE ESTADO? Un proceso cambia de estadocuando se
detienenala esperade que se complete alguna operación,o El procesoha sidomovido de la
memoria principal a la memoriasecundaria
¿QUE ES UN PROCESO ACTIVO? El procesoque se encuentra enel estado activo hace una
llamada al sistema que,por su naturaleza, resultaen una transición al estado bloqueado
¿QUE ES UN PROCESO INACTIVO? El proceso que se encuentraen estadoinactivo no se está
empleandoenel CPU por lo tanto no está ejecutándose.
CUANTASTRANSICIONES DE ESTADOS PUEDE HACER UN PROCESO.
Transición Nuevo-Preparado:Es la transicióndel SO para admitir un nuevoproceso siempre y
cuando cumpla con la capacidad de memoriay que no hayan muchosprocesos enejecucióny así
pueda llevarse a cabo el proceso
Transición Preparado – Ejecución:Es un paso que se ocurre en el SO cuando se tiene un nuevo
proceso para ejecutar teniendoencuenta las políticasde planificación.
Transición Ejecución- Preparado: En este procesoel sistemadeterminael tiempomáximo
permitidode ejecuciónpara dar ejecucióna otro proceso.Transición Ejecución– Bloqueo:Es
cuando queda enespera por falta de un recurso o por los tiemposestablecidosque determinan
el suceso.
Transición Bloqueo- Preparado: Es cuando el proceso estábloqueadopor un agente externoy
se vuelve a concedercuando el recurso este completoy dará entrada a la ejecución.
Transición Preparada - Terminado: Es cuando el procesoPadre se terminanpor factores de
almacenamientoque conllevaríana la finalizaciónde los sub procesosque se enlazanal Padre
Transición Bloqueo- Terminado:En este caso el procesohijo puede finalizarel procesopor
superar el límite máximo de ejecucióny por almacenamientoenmemoria.
CONCLUSIONES.
Ya conocimos que es un proceso,ya sabemosquiéncontrola los procesosde nuestro
computador pero tambiénpodemosdecir que:Lo procesosson creados y destruidospor el
sistemaoperativo, así como tambiéneste se debe hacer cargo de la comunicación entre
procesos.El mecanismo por el cual un proceso crea otro procesose denominabifurcación.El
sistemaoperativo esel responsable de determinarlas pautas de intercaladoy asignaciónde
recursos a cada proceso.

Transicion de estado de un proceso s.o

  • 1.
    S.E.P. S.N.E.S.T. D.G.E.S.T. INSTITUTOTECNOLÓGICO Del Istmo. ASIGNATURA: SISTEMAS OPERATIVOS 1 TEMAS: DIAGRAMA DE ESTADO DE UN PROCESO CATEDRÁTICO: JACINTO TOLEDO TORRES PRESENTA: GENESIS RASGADO CASTILLO GRUPO: “S”.SEMESTRE: 4º INGENIERÍA INFORMATICA. HEROICA CIUDAD DEJUCHITÁNDEZARAGOZA OAXACA,A 22 DEMARZO DEL 2015.
  • 2.
    TRANSICION DE ESTADODE UN PROCESO EJECUCION LISTO PREPARADO BLOQUEADO SUSPENDIDO LISTO SUSPENSION BLOQUEADO DESPERTAR RENAUDAN TIEMPO AGOTADO E/S PPE/S INACTIVO
  • 3.
    EXPLICA QUE SIGNIFICACADA ESTADO. EJECUCION:El proceso está empleandolaCPU,por tanto, está ejecutándose.Puedenhaber tantos procesos activos como procesadoreshaya disponibles LISTO PREPARADO: El proceso no está ejecutándose pero escandidato a pasar a estado activo. Es el planificadorel que,en base a un criterio de planificación,decide qué procesoseleccionade la lista de procesos preparados para pasar a estado activo. BLOQUEADO: El procesoestá pendiente de uneventoexterno que le ha hecho bloquear,tales como una operación de lectura/escritura, la espera de finalizaciónde un proceso hijo,una señal o una operaciónsobre un semáforo. SUSPENDIDO BLOQUEADO: El programa o la aplicaciónse encuentranen memoriasecundaria esperandosuceso. SUSPENDIDO LISTO: El programa o la aplicaciónse encuentranen memoriasecundaria disponible para ejecuciónal cargar a memoria principal ¿POR QUE CAUSA UNPROCESO CAMBIA DE ESTADO? Un proceso cambia de estadocuando se detienenala esperade que se complete alguna operación,o El procesoha sidomovido de la memoria principal a la memoriasecundaria ¿QUE ES UN PROCESO ACTIVO? El procesoque se encuentra enel estado activo hace una llamada al sistema que,por su naturaleza, resultaen una transición al estado bloqueado ¿QUE ES UN PROCESO INACTIVO? El proceso que se encuentraen estadoinactivo no se está empleandoenel CPU por lo tanto no está ejecutándose. CUANTASTRANSICIONES DE ESTADOS PUEDE HACER UN PROCESO. Transición Nuevo-Preparado:Es la transicióndel SO para admitir un nuevoproceso siempre y cuando cumpla con la capacidad de memoriay que no hayan muchosprocesos enejecucióny así pueda llevarse a cabo el proceso Transición Preparado – Ejecución:Es un paso que se ocurre en el SO cuando se tiene un nuevo proceso para ejecutar teniendoencuenta las políticasde planificación. Transición Ejecución- Preparado: En este procesoel sistemadeterminael tiempomáximo permitidode ejecuciónpara dar ejecucióna otro proceso.Transición Ejecución– Bloqueo:Es cuando queda enespera por falta de un recurso o por los tiemposestablecidosque determinan el suceso. Transición Bloqueo- Preparado: Es cuando el proceso estábloqueadopor un agente externoy se vuelve a concedercuando el recurso este completoy dará entrada a la ejecución.
  • 4.
    Transición Preparada -Terminado: Es cuando el procesoPadre se terminanpor factores de almacenamientoque conllevaríana la finalizaciónde los sub procesosque se enlazanal Padre Transición Bloqueo- Terminado:En este caso el procesohijo puede finalizarel procesopor superar el límite máximo de ejecucióny por almacenamientoenmemoria. CONCLUSIONES. Ya conocimos que es un proceso,ya sabemosquiéncontrola los procesosde nuestro computador pero tambiénpodemosdecir que:Lo procesosson creados y destruidospor el sistemaoperativo, así como tambiéneste se debe hacer cargo de la comunicación entre procesos.El mecanismo por el cual un proceso crea otro procesose denominabifurcación.El sistemaoperativo esel responsable de determinarlas pautas de intercaladoy asignaciónde recursos a cada proceso.