CONTENIDO




• Problemática

• Propuesta de terreno

• Programa arquitectónico general del área común

• Programa arquitectónico particular del área común

• Programa arquitectónico general de departamento

• Programa arquitectónico particular de departamento

• Diagramas de flujos general del área común

• Diagramas de flujos particular del área común

• Diagramas de flujos general del departamento

• Diagramas de flujos particular del departamento

• Estudio de áreas

• Propuestas del departamento

• Reglamentación
PROBLEMÁTICA



En Cd. Victoria existen una escolaridad en distintos niveles, los cuales se deben de cursar a lo largo
de la vida en una persona, eso niveles escolares van desde el Jardín de Niños hasta un nivel en el
cual podrás alcanzar una profesión.

Para alcanzar ese grado de profesión de una persona , en la Ciudad se cuentan con una variedad
interesante de instituciones escolares que te pueden ofrecer este servicio .
Una de las muchas opciones es la Universidad Autónoma de Tamaulipas (UAT). Es una de las
Universidades mas populares en el Estado de Tamaulipas por los servicios que proporciona así
como su calidad de las personas que egresan de ella.

Por ser la Universidad con mayor numero de alumnos en la capital del Estado, al contar con 9703
alumnos solo aquí en Victoria de los cuales 2,403 alumnos están registrados con un domicilio
diferente o que no corresponde a esta ciudad, es decir, son foráneos y no cuentan con una lugar en
donde poder asistir mientras su trascurso en la Universidad .

Es por eso que se decidió realizar un Complejo Habitacional para Estudiantes de la UAT , el cual
estará diseñado exclusivamente para estudiantes foráneos facilitándoles un lugar de asistencia
durante su estancia en la Universidad.
En el se podrá contar con todos los servicios necesarios para que cumpla con las necesidades que
se requieren y la infraestructura adecuada.
El Complejo Habitacional con áreas de las cuales van a podre disfrutar todos los que vivan en el, asi
como su espacio personal en un departamento.




                                         Acceso a la Universidad Autónoma de Tamaulipas.
PROPUESTA DE TERRENO




                       EL TERRENO SE ENCUENTRA LOCALIZADO EN
                       EL BOULEVARD LUIS ECHEVERRIA. A
                       ESPALDAS DE LA UNIVERSIDAD AUTOMA DE
                       TAMAULIPAS
PROPUESTA DE TERRENO




Arborización del terreno
                           AVENIDA DE L ESTUDIANTE
PROGRAMA ARQUITECTONICO GENERAL DE DEPARTAMENTO


    o Área social

    o   Área intima

    o   Área de servicios



PROGRAMA ARQUITECTONICO PARTICULAR DE DEPARTAMENTO



o Área social
   - sala
   - comedor
   - baño
   - terraza

o    Área intima
    - recamara principal con baño completo
    - recamara
    - recamara / estudio
    - baño completo

o    Área de servicios
    - patio de servicio
    - lavandería
    - cocina
PROGRAMA ARQUITECTONICO GENERAL DE AREA COMUN


    o Área de Esparcimiento

    o   Área Deportiva

    o   Área de Servicios




PROGRAMA ARQUITECTONICO PARTICULAR DE AREA COMUN



o Área Esparcimiento
   - área de palapa
   - área de asadores
   - área verde

o    Área deportiva
    - cancha de basquetbol/ futbol
    - gym

o    Área de servicios
    - caseta de vigilancia con oficina administrativa
    - estacionamiento
    - cuarto de maquinas
    - sanitarios
DIAGRAMA DE FLUJOS GENERAL DEL DEPARTAMENTO




           ACCESO




         AREA SOCIAL



                                        AREA INTIMA



       AREA DE SERVICIO
DIAGRAMA DE FLUJOS PARTICULAR DEL DEPARTAMENTO




                           ACCESO
      BAÑO




    RECAMARA
                            SALA
    PRINCIPAL


                                                 COCINA



    RECAMARA              COMEDOR


                                                 PATIO DE
                                                 SERVICIO
      BAÑO
                           TERRAZA


                                            LAVANADERIA
    RECAMARA
DIAGRAMA DE FLUJOS GENERAL DEL AREA COMUN




                      ACCESO




                      AREA DE
                   ESPARCIMIENTO



AREA DE SERVICIO                   AREA DEPORTIVA
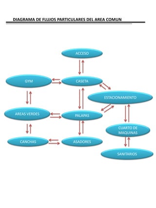
DIAGRAMA DE FLUJOS PARTICULARES DEL AREA COMUN




                          ACCESO




     GYM                  CASETA



                                      ESTACIONAMIENTO



AREAS VERDES              PALAPAS


                                            CUARTO DE
                                            MAQUINAS

   CANCHAS               ASADORES


                                            SANITARIOS
ESTUDIO DE AREAS DEL DEPARTAMENTO TIPO



AREA SOCIAL




Espacio   Mobiliario         L      x      L    Cantidad   Total   Circulación

Comedor        Mesa         0.90         0.90      1       .81
               Sillas       0.65         0.55      4       1.43
                                                           2.25       5.60


 Sala         Mueble 1      1.70         0.80      1       1.36

              Mueble 2        1          0.80      1       0.80

               Mesa         0.70         0.70      1       0.50

                                                           2.24       6.65

                         Total de área social                        12.30
ESTUDIO DE AREAS DEL DEPARTAMENTO TIPO



AREA DE SERVICIO




 Espacio     Mobiliario         L       x      L      cantidad   Total   Circulación

 Cocina      Refrigerador       0.65        0.65         1       0.42

                Estufa          0.95        0.70         1       0.66

               Mueble           0.50        0.70         1       0.35

                Tarja           1.15        0.70         1       0.80

                                                                 2.25       5.60



lavandería    Lavadora          0.80        0.70         1       0.56

               Tallador         0.65        0.65         1       0.42

                                                                  1         2.5

                          Total de área de servicio                         8.10
ESTUDIO DE AREAS DEL DEPARTAMENTO TIPO



AREA INTIMA


 Espacio      Mobiliario       L       x     L    Cantidad   Total   Circulación

Recamara      Cama inv.       0.90           2       6       10.80

                Closet        0.70           2       3        4.3
                Buro          0.60         0.45      3       0.81

                 Silla        0.65         0.55      3        1.1

              Escritorio      1.20         0.90      3       3.30

                                                             14.90     50.80



  Baño           WC           0.70         0.50      2       0.70
               Lavabo         0.45         0.50      2       0.45

              Regadera        1.20         0.90      2       2.20
                                                             3.40       8.50

                           Total de área intima                        59.30
ESTUDIO DE AREAS DEL DEPARTAMENTO TIPO




                 Área                    Total


                 Social                  12.30

                Servicio                 8.10

                Intima                   59.30

                                         79.70
5.43                     5.43
                                  3.80                                                         3.80
                                          recamara            recamara
                                  2.21
PROPUESTA DE DEPARTAMENTO TIPO




                                                                            terraza
                                                                                               4.66
                                                      sala-comedor
                                         recamara
                                  5.43   principal
                                                                                      cocina   2.33
                                                     acceso
                                 plata arquitectonica del departamento tipo
REGLAMENTACION
Uat

Uat

  • 2.
    CONTENIDO • Problemática • Propuestade terreno • Programa arquitectónico general del área común • Programa arquitectónico particular del área común • Programa arquitectónico general de departamento • Programa arquitectónico particular de departamento • Diagramas de flujos general del área común • Diagramas de flujos particular del área común • Diagramas de flujos general del departamento • Diagramas de flujos particular del departamento • Estudio de áreas • Propuestas del departamento • Reglamentación
  • 3.
    PROBLEMÁTICA En Cd. Victoriaexisten una escolaridad en distintos niveles, los cuales se deben de cursar a lo largo de la vida en una persona, eso niveles escolares van desde el Jardín de Niños hasta un nivel en el cual podrás alcanzar una profesión. Para alcanzar ese grado de profesión de una persona , en la Ciudad se cuentan con una variedad interesante de instituciones escolares que te pueden ofrecer este servicio . Una de las muchas opciones es la Universidad Autónoma de Tamaulipas (UAT). Es una de las Universidades mas populares en el Estado de Tamaulipas por los servicios que proporciona así como su calidad de las personas que egresan de ella. Por ser la Universidad con mayor numero de alumnos en la capital del Estado, al contar con 9703 alumnos solo aquí en Victoria de los cuales 2,403 alumnos están registrados con un domicilio diferente o que no corresponde a esta ciudad, es decir, son foráneos y no cuentan con una lugar en donde poder asistir mientras su trascurso en la Universidad . Es por eso que se decidió realizar un Complejo Habitacional para Estudiantes de la UAT , el cual estará diseñado exclusivamente para estudiantes foráneos facilitándoles un lugar de asistencia durante su estancia en la Universidad. En el se podrá contar con todos los servicios necesarios para que cumpla con las necesidades que se requieren y la infraestructura adecuada. El Complejo Habitacional con áreas de las cuales van a podre disfrutar todos los que vivan en el, asi como su espacio personal en un departamento. Acceso a la Universidad Autónoma de Tamaulipas.
  • 4.
    PROPUESTA DE TERRENO EL TERRENO SE ENCUENTRA LOCALIZADO EN EL BOULEVARD LUIS ECHEVERRIA. A ESPALDAS DE LA UNIVERSIDAD AUTOMA DE TAMAULIPAS
  • 5.
    PROPUESTA DE TERRENO Arborizacióndel terreno AVENIDA DE L ESTUDIANTE
  • 6.
    PROGRAMA ARQUITECTONICO GENERALDE DEPARTAMENTO o Área social o Área intima o Área de servicios PROGRAMA ARQUITECTONICO PARTICULAR DE DEPARTAMENTO o Área social - sala - comedor - baño - terraza o Área intima - recamara principal con baño completo - recamara - recamara / estudio - baño completo o Área de servicios - patio de servicio - lavandería - cocina
  • 7.
    PROGRAMA ARQUITECTONICO GENERALDE AREA COMUN o Área de Esparcimiento o Área Deportiva o Área de Servicios PROGRAMA ARQUITECTONICO PARTICULAR DE AREA COMUN o Área Esparcimiento - área de palapa - área de asadores - área verde o Área deportiva - cancha de basquetbol/ futbol - gym o Área de servicios - caseta de vigilancia con oficina administrativa - estacionamiento - cuarto de maquinas - sanitarios
  • 8.
    DIAGRAMA DE FLUJOSGENERAL DEL DEPARTAMENTO ACCESO AREA SOCIAL AREA INTIMA AREA DE SERVICIO
  • 9.
    DIAGRAMA DE FLUJOSPARTICULAR DEL DEPARTAMENTO ACCESO BAÑO RECAMARA SALA PRINCIPAL COCINA RECAMARA COMEDOR PATIO DE SERVICIO BAÑO TERRAZA LAVANADERIA RECAMARA
  • 10.
    DIAGRAMA DE FLUJOSGENERAL DEL AREA COMUN ACCESO AREA DE ESPARCIMIENTO AREA DE SERVICIO AREA DEPORTIVA
  • 11.
    DIAGRAMA DE FLUJOSPARTICULARES DEL AREA COMUN ACCESO GYM CASETA ESTACIONAMIENTO AREAS VERDES PALAPAS CUARTO DE MAQUINAS CANCHAS ASADORES SANITARIOS
  • 12.
    ESTUDIO DE AREASDEL DEPARTAMENTO TIPO AREA SOCIAL Espacio Mobiliario L x L Cantidad Total Circulación Comedor Mesa 0.90 0.90 1 .81 Sillas 0.65 0.55 4 1.43 2.25 5.60 Sala Mueble 1 1.70 0.80 1 1.36 Mueble 2 1 0.80 1 0.80 Mesa 0.70 0.70 1 0.50 2.24 6.65 Total de área social 12.30
  • 13.
    ESTUDIO DE AREASDEL DEPARTAMENTO TIPO AREA DE SERVICIO Espacio Mobiliario L x L cantidad Total Circulación Cocina Refrigerador 0.65 0.65 1 0.42 Estufa 0.95 0.70 1 0.66 Mueble 0.50 0.70 1 0.35 Tarja 1.15 0.70 1 0.80 2.25 5.60 lavandería Lavadora 0.80 0.70 1 0.56 Tallador 0.65 0.65 1 0.42 1 2.5 Total de área de servicio 8.10
  • 14.
    ESTUDIO DE AREASDEL DEPARTAMENTO TIPO AREA INTIMA Espacio Mobiliario L x L Cantidad Total Circulación Recamara Cama inv. 0.90 2 6 10.80 Closet 0.70 2 3 4.3 Buro 0.60 0.45 3 0.81 Silla 0.65 0.55 3 1.1 Escritorio 1.20 0.90 3 3.30 14.90 50.80 Baño WC 0.70 0.50 2 0.70 Lavabo 0.45 0.50 2 0.45 Regadera 1.20 0.90 2 2.20 3.40 8.50 Total de área intima 59.30
  • 15.
    ESTUDIO DE AREASDEL DEPARTAMENTO TIPO Área Total Social 12.30 Servicio 8.10 Intima 59.30 79.70
  • 16.
    5.43 5.43 3.80 3.80 recamara recamara 2.21 PROPUESTA DE DEPARTAMENTO TIPO terraza 4.66 sala-comedor recamara 5.43 principal cocina 2.33 acceso plata arquitectonica del departamento tipo
  • 17.