UNIVERSIDAD NACIONAL ABIERTA Y A DISTANCIA – UNAD
    FACULTAD DE CIENCIAS BASICAS E INGENIERIA
    Lenguaje de Modelado Unificado UML


                  TRABAJO FINAL UML




       LENGUAJE DE MODELADO UNIFICADO UML




                  PRESENTADO POR:

              JOSE DARIO BEDOYA ORTIZ
                    COD.10770623
             GUSTAVO ZULUAGA BURITICA
                    COD. 9816098
           JHON JAIRO MUÑOZ DE LOS REYES
                    COD. 8644366



                    Grupo: 200609_2




                    PRESENTADO A:
           ING. HAROLD EMILIO CABRERA MEZA
                   UNAD CEAD PASTO




 UNIVERSIDAD NACIONAL ABIERTA Y A DISTANCIA – UNAD
ESCUELA DE CIENCIAS BASICAS TECNOLOGIA E INGENIERIA
                       2011-II
UNIVERSIDAD NACIONAL ABIERTA Y A DISTANCIA – UNAD
            FACULTAD DE CIENCIAS BASICAS E INGENIERIA
            Lenguaje de Modelado Unificado UML




                               INTRODUCCION



El lenguaje modelado unificado (UML) es un lenguaje gráfico para visualizar,
especificar, construir y documentar un sistema, pondremos en práctica lo
aprendido a través del curso de UML con un ejercicio aplicable a un ejemplo de
una tienda de venta de productos electrónicos llamada souvenir, aplicaremos este
ejemplo desde un blog que debemos crear simulando un sistema distribuido junto
a la respectiva pagina web de la empresa y pondremos en práctica todo lo
aprendido de UML además de muchos conocimientos y creatividad que ha
infundido nuestra respetada universidad.
UNIVERSIDAD NACIONAL ABIERTA Y A DISTANCIA – UNAD
              FACULTAD DE CIENCIAS BASICAS E INGENIERIA
              Lenguaje de Modelado Unificado UML




                                  OBJETIVOS

General

Desarrollar un modelo aplicando los conceptos de UML y aplicarlos a un caso real.

Específicos


   Desarrollar habilidades de análisis mediante el estudio de los modelos
   orientados a objetos utilizando herramientas adaptadas al uso de UML.

   Presentar el ejercicio propuesto como trabajo final del curso de UML.
UNIVERSIDAD NACIONAL ABIERTA Y A DISTANCIA – UNAD
                FACULTAD DE CIENCIAS BASICAS E INGENIERIA
                Lenguaje de Modelado Unificado UML


                                Planteamiento del Problema

La tienda SOUVENIR es una empresa que maneja su inventario, ventas y proveedores por medio
de Internet, además, es una tienda especializada en componentes electrónicos que compra sus
existencias a una serie de proveedores, vendiéndolas posteriormente a sus clientes, a la vez lleva
el control del almacén para controlar sus existencias en todo momento.

Los proveedores se controlan manteniendo su información principal al día como es: teléfono, NIT,
dirección, ciudad a esto se le suma la información de los componentes que cada proveedor vende.
El modulo de proveedores, además del típico mantenimiento de los datos relacionados, se encarga
de generar los listados de las piezas vendidas por un determinado proveedor.

Cuando un cliente solicita un determinado componente, se comprueba que haya existencias del
producto y se le informa de su precio. Si el cliente adquiere el producto, se actualizará el inventario
del almacén y se le emitirá una factura. Si no hay existencias del componente pero si el cliente está
interesado se procederá a almacenar la petición, con objeto de realizar el correspondiente pedido
al proveedor.

El control de almacén se encarga de tener actualizado el almacén de existencias, dando de alta los
componentes que llegan, eliminando componentes defectuosos, eliminando componentes
vendidos y realizando los listados de componentes disponibles en el almacén y de los
componentes pendientes de ser pedidos a un proveedor.



Realizar la Siguiente Actividad

    1. Crear un BLOG que simule el portal web de la empresa SOUVENIR que contenga
       los aspectos antes mencionados. Inventario, Manejo de proveedores, manejo de
       componentes o productos, clientes, ventas, etc (NO HAY QUE CREAR NINGUNA
       BASE DE DATOS es una SIMULACION DE CÓMO USTED CREARIA EL
       PORTAL PARA LA EMPRESA)
    2. Cree el portafolio de servicios de la empresa SOUVENIR en un documento de
       Word y súbalo a la pagina http://www.slideshare.net/.
    3. El portafolio debe tener: logos de la empresa, diagramas de casos de uso,
       diagrama de actividades, diagrama de clases y diagramas de secuencia que
       indique como funciona la empresa. ES DECIR LOS DIAGRAMAS QUE
       RESUELVEN EL PROBLEMA PLANTEADO.
    4. Enlace el portafolio creado en http://www.slideshare.net/. al blog que simula la
       pagina Web de la empresa SOUVENIR



    1. Crear un Blog
UNIVERSIDAD NACIONAL ABIERTA Y A DISTANCIA – UNAD
                  FACULTAD DE CIENCIAS BASICAS E INGENIERIA
                  Lenguaje de Modelado Unificado UML

Pagina de presentación: A                   esta     Podemos        Ir    mediante       el     siguiente     Link:
http://ortosalud.com.co/souvenir




Pagina de registro de administrador




Estos formularios fueron posibles gracias a la tecnología Applet JAVA con Netbeans 7.0 , Macromedia DreamWeaver 8.0.
UNIVERSIDAD NACIONAL ABIERTA Y A DISTANCIA – UNAD
                  FACULTAD DE CIENCIAS BASICAS E INGENIERIA
                  Lenguaje de Modelado Unificado UML

Modulo para compra de mercancías




Modulo remisión de mercancía




Estos formularios fueron posibles gracias a la tecnología Applet JAVA con Netbeans 7.0 , Macromedia DreamWeaver 8.0.
UNIVERSIDAD NACIONAL ABIERTA Y A DISTANCIA – UNAD
                   FACULTAD DE CIENCIAS BASICAS E INGENIERIA
                   Lenguaje de Modelado Unificado UML

Modulo devolución mercancía a proveedores




Modulo detalle del articulo




Estos formularios fueron posibles gracias a la tecnología Applet JAVA con Netbeans 7.0 , Macromedia DreamWeaver 8.0.
UNIVERSIDAD NACIONAL ABIERTA Y A DISTANCIA – UNAD
                   FACULTAD DE CIENCIAS BASICAS E INGENIERIA
                   Lenguaje de Modelado Unificado UML

Modulo de proveedores




Modulo de registro de clientes




Estos formularios fueron posibles gracias a la tecnología Applet JAVA con Netbeans 7.0 , Macromedia DreamWeaver 8.0.
UNIVERSIDAD NACIONAL ABIERTA Y A DISTANCIA – UNAD
       FACULTAD DE CIENCIAS BASICAS E INGENIERIA
       Lenguaje de Modelado Unificado UML

3. El portafolio debe tener: logos de la empresa, diagramas de casos de uso,
   diagrama de actividades, diagrama de clases y diagramas de secuencia que
   indique como funciona la empresa. ES DECIR LOS DIAGRAMAS QUE
   RESUELVEN EL PROBLEMA PLANTEADO.

 LOGO PORTAFOLIO DE SERVICIOS (Para incluir en el Blog.)




                                      Gerencia Comercial y Publicitaria
                                                      Diciembre/2011
UNIVERSIDAD NACIONAL ABIERTA Y A DISTANCIA – UNAD
             FACULTAD DE CIENCIAS BASICAS E INGENIERIA
             Lenguaje de Modelado Unificado UML


Presentación

SOUVENIR: Es una empresa dedicada al servicio de suministro de componentes
necesarios para la construcción de Circuitos electrónicos o eléctricos.


En el marco de una estrategia global y descentralizada de la información para el
abastecimiento de una serie de componentes básicos en electrónica y electricidad;
la cual es básica para el mantenimientos de equipos de tecnología de la
información y comunicación, desarrollo e implementación de todo tipo de sistemas
Hombre maquina; en general todas aquellas invenciones que nos han
transformado nuestra forma de vida.


También ofrecemos capacitación y auditoria continuas de nuestros productos.


Mediante este Portafolio de Servicios ponemos a su disposición nuestra
experiencia técnica, orientada a lograr una administración óptima de sus recursos.
Nuestro objetivo, más allá de ofrecer un buen servicio, es el compromiso continuo
en la búsqueda constante de nuevas alternativas para su prestación,
contribuyendo de esta manera, en la competitividad de su negocio.




                                             Gerencia Comercial y Publicitaria
                                                             Diciembre/2011
UNIVERSIDAD NACIONAL ABIERTA Y A DISTANCIA – UNAD
                       FACULTAD DE CIENCIAS BASICAS E INGENIERIA
                       Lenguaje de Modelado Unificado UML


Nuestros Productos y Servicios

Conozca y utilice las múltiples productos en electrónica de alta calidad que le
ofrecemos con valor agregado.


1. Amplio               inventario      de          Componentes       de       muy   buena        calidad.
BATERIAS       &     PILAS,     TRANSISTORS (FETS           CONDESADOR                SW.SENSITIVE
LITHIUM                         VENTILADOR      &    FANS   RESISTENCIAS              TAPA METAL
CABLES               PARA       TRIFASICO                   SOCKET                    TAPA PLASTICO
INSTRUMENTACIÓN          Y      IGBT,        THYRISTOR,     LAMPARA                   CONECTOR T. MET
TE                              POWER MODULO PI             POTENCIOMETRO             CAPUCHA NEGRA
CADENA PORTA CABLE              EQUIPAMENT             &    RESISTENCIAS 1/4          TAPAS
CAPACITOR                &      COMPUTERS                   RESISTENCIA7W             PINES EXTRACC.
CONDENSADOR                     FUSIBLES                    RESISTENCIA11W            PERNOS ESTOBAL
CIRCUITO BREAKER &              RELAY                       RESISTENCIA12W            AISLADORES
SWITCH                          CONECTOR                    RESISTENCIA15W            SOPORTE
CIRCUITO       INTEGRADO        RESISTENCIA1/2              RESISTENCIA20W            RESISTENCIA1/4
MEMORY                          RESISTENCIA1/8              RESISTENCIA22W            RESISTENCIAS25W
CONECTORS 2 PIN, 4 PIN,         RESISTENCIA 1W              RESISTENCIA25W            RESISTENCIAS50W
8PIN                            RESISTENCIA 3W              RESISTENCIAS RUSAS        RESISTENCIA RUSA
FUSIBLE ULTRA RAPIDO            RESISTENCIA 4W              MOTOR                     DIODOS
& FUSIBLES                      RESISTENCIA 5W              BANANAS                   CONDENSADOR
LINTERNAS          MAGLITE      RESISTENCIA 6/7W            RUBBER HOOD               CONDENSADORES
LED & LAMPARAS                  RESISTENCIA10W              MOLEX                     THIRISTOR
MATERIALES                      CHIPS RESIST.               GLAND                     RECTIFICADOR
ELECTRICOS              EN      RESISTENCIA 2W              CRISTAL                   MOD. IGBT
GENERAL                         CONECTORES                  DISPLAY                   MOD. HIBRIDO
NEWARKPERU                      TARA EN BELL 7554           FILTROS                   TERMISTOR
NTE ELECTRONICS INC             SELECTOR                    OPTO AISLADOR             VARISTOR
POTENCIOMETRO            &      TAPA CONECTOR               OPTO COUPLER              TRIAC
RESISTOR                        ELEMENTO                    EMPALME                   TRANSISTORES
RELAYS     &    SOCKETS,        VALVULA                     ACOPLADOR                 CIRCUITO INTEGRADO
SOLID STATE &                   PILAS                       BASE RELAY
SINCRONOS & TIMER &             TRANSFORMADOR               SW SELECTOR
FUENTE DC/AC                    POTENCIOMETROS              PORTA FUSIBLE

2. Portal web de la empresa SOUVENIR donde podrá acceder a los datos
específicos de nuestros productos y servicios de forma rápida y desde cualquier
lugar, a través del link.
      http://www.ortosalud.com.co/souvenir
                                                            Gerencia Comercial y Publicitaria
                                                                            Diciembre/2011
UNIVERSIDAD NACIONAL ABIERTA Y A DISTANCIA – UNAD
         FACULTAD DE CIENCIAS BASICAS E INGENIERIA
         Lenguaje de Modelado Unificado UML

DIAGRAMA DE CASO DE USOS




                                   Gerencia Comercial y Publicitaria
                                                   Diciembre/2011
UNIVERSIDAD NACIONAL ABIERTA Y A DISTANCIA – UNAD
FACULTAD DE CIENCIAS BASICAS E INGENIERIA
Lenguaje de Modelado Unificado UML

          DIAGRAMA DE ACTIVIDADES




                          Gerencia Comercial y Publicitaria
                                          Diciembre/2011
UNIVERSIDAD NACIONAL ABIERTA Y A DISTANCIA – UNAD
FACULTAD DE CIENCIAS BASICAS E INGENIERIA
Lenguaje de Modelado Unificado UML

        DIAGRAMA DE SECUENCIA




                          Gerencia Comercial y Publicitaria
                                          Diciembre/2011
UNIVERSIDAD NACIONAL ABIERTA Y A DISTANCIA – UNAD
FACULTAD DE CIENCIAS BASICAS E INGENIERIA
Lenguaje de Modelado Unificado UML

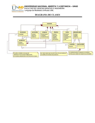
           DIAGRAMA DE CLASES
UNIVERSIDAD NACIONAL ABIERTA Y A DISTANCIA – UNAD
         FACULTAD DE CIENCIAS BASICAS E INGENIERIA
         Lenguaje de Modelado Unificado UML



                             CONCLUSIONES

La importancia es relevante a lo largo de la carrera de Ingeniería o tecnología
de sistemas ya que aplicamos el lenguaje de modelado unificado orientado a
objetos como herramienta en la planeación del desarrollo de software.

Con este trabajo aplicamos los conocimientos adquiridos a lo largo del curso
UML de la UNAD, realizamos este ejercicio práctico utilizando los diagramas
de clase, de caso de uso para la captura de requisitos, de estado y de
actividades y evidenciamos que el aprendizaje hay que practicarlos todos los
días.

Se logro capturar el mecanismo presentado en el problema; este consistía en
montar en la web un sistema que administrara la empresa como la parte
neurálgica, además de eso presentar la empresa a través del servicio
http://www.slideshare.net/.
Queda claro que una cosa es Diagramas de Clases y otra los diagramas de
Clases de diseño; este último nos acerca mucho al proceso de escritura del
código fuente en cualquier lenguaje de programación; en este ejercicio se
logro que con etapa de diseño interfaces anclar todos los procesos desde el
análisis del problema hasta el montaje en un lugar de los applet no funcionales
en la internet. Sin embargo a pesar de que estos no son funcionales
introyectan un ambiente de sistemas distribuidos con plataforma de bases de
datos centralizadas en el dominio http://ortosalud.com.co/souvenir/.

Se realizó el ejercicio de simulación de la página web y se dio aplicabilidad a la
creación del blog del portafolio de servicios.

Con este trabajo afinamos la utilización de software clientes FTP como
FILEZILLA, quien nos fue útil de gran manera para montar en el dominio todos
los archivos php y html que poco a poco fuimos desarrollando para el trabajo
final.
UNIVERSIDAD NACIONAL ABIERTA Y A DISTANCIA – UNAD
               FACULTAD DE CIENCIAS BASICAS E INGENIERIA
               Lenguaje de Modelado Unificado UML



                                      BIBLIOGRAFIA



      Módulo Lenguaje Unificado de Modelado, Cabrera Meza, Harold Emilio,
2006 – 2009
      Aula virtual Lenguaje Unificado de Modelado UML UNAD

       Dirección de Internet de apoyo al desarrollo de los Applet JAVA:

http://losremediosinformaticos.blogspot.com/2009/05/crear-un-applet-java-con-netbeans.html




SOFTWARE USADO EN EL DESARROLLO DE TRABAJO


       Home page http://www.slideshare.net/.

       Filezilla 3.5.2

       Netbeans 7.0.1

       StartUML TM

       Macromedia DreamWeaver 8

UML : Teoria y practica SOUVENIR

  • 1.
    UNIVERSIDAD NACIONAL ABIERTAY A DISTANCIA – UNAD FACULTAD DE CIENCIAS BASICAS E INGENIERIA Lenguaje de Modelado Unificado UML TRABAJO FINAL UML LENGUAJE DE MODELADO UNIFICADO UML PRESENTADO POR: JOSE DARIO BEDOYA ORTIZ COD.10770623 GUSTAVO ZULUAGA BURITICA COD. 9816098 JHON JAIRO MUÑOZ DE LOS REYES COD. 8644366 Grupo: 200609_2 PRESENTADO A: ING. HAROLD EMILIO CABRERA MEZA UNAD CEAD PASTO UNIVERSIDAD NACIONAL ABIERTA Y A DISTANCIA – UNAD ESCUELA DE CIENCIAS BASICAS TECNOLOGIA E INGENIERIA 2011-II
  • 2.
    UNIVERSIDAD NACIONAL ABIERTAY A DISTANCIA – UNAD FACULTAD DE CIENCIAS BASICAS E INGENIERIA Lenguaje de Modelado Unificado UML INTRODUCCION El lenguaje modelado unificado (UML) es un lenguaje gráfico para visualizar, especificar, construir y documentar un sistema, pondremos en práctica lo aprendido a través del curso de UML con un ejercicio aplicable a un ejemplo de una tienda de venta de productos electrónicos llamada souvenir, aplicaremos este ejemplo desde un blog que debemos crear simulando un sistema distribuido junto a la respectiva pagina web de la empresa y pondremos en práctica todo lo aprendido de UML además de muchos conocimientos y creatividad que ha infundido nuestra respetada universidad.
  • 3.
    UNIVERSIDAD NACIONAL ABIERTAY A DISTANCIA – UNAD FACULTAD DE CIENCIAS BASICAS E INGENIERIA Lenguaje de Modelado Unificado UML OBJETIVOS General Desarrollar un modelo aplicando los conceptos de UML y aplicarlos a un caso real. Específicos Desarrollar habilidades de análisis mediante el estudio de los modelos orientados a objetos utilizando herramientas adaptadas al uso de UML. Presentar el ejercicio propuesto como trabajo final del curso de UML.
  • 4.
    UNIVERSIDAD NACIONAL ABIERTAY A DISTANCIA – UNAD FACULTAD DE CIENCIAS BASICAS E INGENIERIA Lenguaje de Modelado Unificado UML Planteamiento del Problema La tienda SOUVENIR es una empresa que maneja su inventario, ventas y proveedores por medio de Internet, además, es una tienda especializada en componentes electrónicos que compra sus existencias a una serie de proveedores, vendiéndolas posteriormente a sus clientes, a la vez lleva el control del almacén para controlar sus existencias en todo momento. Los proveedores se controlan manteniendo su información principal al día como es: teléfono, NIT, dirección, ciudad a esto se le suma la información de los componentes que cada proveedor vende. El modulo de proveedores, además del típico mantenimiento de los datos relacionados, se encarga de generar los listados de las piezas vendidas por un determinado proveedor. Cuando un cliente solicita un determinado componente, se comprueba que haya existencias del producto y se le informa de su precio. Si el cliente adquiere el producto, se actualizará el inventario del almacén y se le emitirá una factura. Si no hay existencias del componente pero si el cliente está interesado se procederá a almacenar la petición, con objeto de realizar el correspondiente pedido al proveedor. El control de almacén se encarga de tener actualizado el almacén de existencias, dando de alta los componentes que llegan, eliminando componentes defectuosos, eliminando componentes vendidos y realizando los listados de componentes disponibles en el almacén y de los componentes pendientes de ser pedidos a un proveedor. Realizar la Siguiente Actividad 1. Crear un BLOG que simule el portal web de la empresa SOUVENIR que contenga los aspectos antes mencionados. Inventario, Manejo de proveedores, manejo de componentes o productos, clientes, ventas, etc (NO HAY QUE CREAR NINGUNA BASE DE DATOS es una SIMULACION DE CÓMO USTED CREARIA EL PORTAL PARA LA EMPRESA) 2. Cree el portafolio de servicios de la empresa SOUVENIR en un documento de Word y súbalo a la pagina http://www.slideshare.net/. 3. El portafolio debe tener: logos de la empresa, diagramas de casos de uso, diagrama de actividades, diagrama de clases y diagramas de secuencia que indique como funciona la empresa. ES DECIR LOS DIAGRAMAS QUE RESUELVEN EL PROBLEMA PLANTEADO. 4. Enlace el portafolio creado en http://www.slideshare.net/. al blog que simula la pagina Web de la empresa SOUVENIR 1. Crear un Blog
  • 5.
    UNIVERSIDAD NACIONAL ABIERTAY A DISTANCIA – UNAD FACULTAD DE CIENCIAS BASICAS E INGENIERIA Lenguaje de Modelado Unificado UML Pagina de presentación: A esta Podemos Ir mediante el siguiente Link: http://ortosalud.com.co/souvenir Pagina de registro de administrador Estos formularios fueron posibles gracias a la tecnología Applet JAVA con Netbeans 7.0 , Macromedia DreamWeaver 8.0.
  • 6.
    UNIVERSIDAD NACIONAL ABIERTAY A DISTANCIA – UNAD FACULTAD DE CIENCIAS BASICAS E INGENIERIA Lenguaje de Modelado Unificado UML Modulo para compra de mercancías Modulo remisión de mercancía Estos formularios fueron posibles gracias a la tecnología Applet JAVA con Netbeans 7.0 , Macromedia DreamWeaver 8.0.
  • 7.
    UNIVERSIDAD NACIONAL ABIERTAY A DISTANCIA – UNAD FACULTAD DE CIENCIAS BASICAS E INGENIERIA Lenguaje de Modelado Unificado UML Modulo devolución mercancía a proveedores Modulo detalle del articulo Estos formularios fueron posibles gracias a la tecnología Applet JAVA con Netbeans 7.0 , Macromedia DreamWeaver 8.0.
  • 8.
    UNIVERSIDAD NACIONAL ABIERTAY A DISTANCIA – UNAD FACULTAD DE CIENCIAS BASICAS E INGENIERIA Lenguaje de Modelado Unificado UML Modulo de proveedores Modulo de registro de clientes Estos formularios fueron posibles gracias a la tecnología Applet JAVA con Netbeans 7.0 , Macromedia DreamWeaver 8.0.
  • 9.
    UNIVERSIDAD NACIONAL ABIERTAY A DISTANCIA – UNAD FACULTAD DE CIENCIAS BASICAS E INGENIERIA Lenguaje de Modelado Unificado UML 3. El portafolio debe tener: logos de la empresa, diagramas de casos de uso, diagrama de actividades, diagrama de clases y diagramas de secuencia que indique como funciona la empresa. ES DECIR LOS DIAGRAMAS QUE RESUELVEN EL PROBLEMA PLANTEADO. LOGO PORTAFOLIO DE SERVICIOS (Para incluir en el Blog.) Gerencia Comercial y Publicitaria Diciembre/2011
  • 10.
    UNIVERSIDAD NACIONAL ABIERTAY A DISTANCIA – UNAD FACULTAD DE CIENCIAS BASICAS E INGENIERIA Lenguaje de Modelado Unificado UML Presentación SOUVENIR: Es una empresa dedicada al servicio de suministro de componentes necesarios para la construcción de Circuitos electrónicos o eléctricos. En el marco de una estrategia global y descentralizada de la información para el abastecimiento de una serie de componentes básicos en electrónica y electricidad; la cual es básica para el mantenimientos de equipos de tecnología de la información y comunicación, desarrollo e implementación de todo tipo de sistemas Hombre maquina; en general todas aquellas invenciones que nos han transformado nuestra forma de vida. También ofrecemos capacitación y auditoria continuas de nuestros productos. Mediante este Portafolio de Servicios ponemos a su disposición nuestra experiencia técnica, orientada a lograr una administración óptima de sus recursos. Nuestro objetivo, más allá de ofrecer un buen servicio, es el compromiso continuo en la búsqueda constante de nuevas alternativas para su prestación, contribuyendo de esta manera, en la competitividad de su negocio. Gerencia Comercial y Publicitaria Diciembre/2011
  • 11.
    UNIVERSIDAD NACIONAL ABIERTAY A DISTANCIA – UNAD FACULTAD DE CIENCIAS BASICAS E INGENIERIA Lenguaje de Modelado Unificado UML Nuestros Productos y Servicios Conozca y utilice las múltiples productos en electrónica de alta calidad que le ofrecemos con valor agregado. 1. Amplio inventario de Componentes de muy buena calidad. BATERIAS & PILAS, TRANSISTORS (FETS CONDESADOR SW.SENSITIVE LITHIUM VENTILADOR & FANS RESISTENCIAS TAPA METAL CABLES PARA TRIFASICO SOCKET TAPA PLASTICO INSTRUMENTACIÓN Y IGBT, THYRISTOR, LAMPARA CONECTOR T. MET TE POWER MODULO PI POTENCIOMETRO CAPUCHA NEGRA CADENA PORTA CABLE EQUIPAMENT & RESISTENCIAS 1/4 TAPAS CAPACITOR & COMPUTERS RESISTENCIA7W PINES EXTRACC. CONDENSADOR FUSIBLES RESISTENCIA11W PERNOS ESTOBAL CIRCUITO BREAKER & RELAY RESISTENCIA12W AISLADORES SWITCH CONECTOR RESISTENCIA15W SOPORTE CIRCUITO INTEGRADO RESISTENCIA1/2 RESISTENCIA20W RESISTENCIA1/4 MEMORY RESISTENCIA1/8 RESISTENCIA22W RESISTENCIAS25W CONECTORS 2 PIN, 4 PIN, RESISTENCIA 1W RESISTENCIA25W RESISTENCIAS50W 8PIN RESISTENCIA 3W RESISTENCIAS RUSAS RESISTENCIA RUSA FUSIBLE ULTRA RAPIDO RESISTENCIA 4W MOTOR DIODOS & FUSIBLES RESISTENCIA 5W BANANAS CONDENSADOR LINTERNAS MAGLITE RESISTENCIA 6/7W RUBBER HOOD CONDENSADORES LED & LAMPARAS RESISTENCIA10W MOLEX THIRISTOR MATERIALES CHIPS RESIST. GLAND RECTIFICADOR ELECTRICOS EN RESISTENCIA 2W CRISTAL MOD. IGBT GENERAL CONECTORES DISPLAY MOD. HIBRIDO NEWARKPERU TARA EN BELL 7554 FILTROS TERMISTOR NTE ELECTRONICS INC SELECTOR OPTO AISLADOR VARISTOR POTENCIOMETRO & TAPA CONECTOR OPTO COUPLER TRIAC RESISTOR ELEMENTO EMPALME TRANSISTORES RELAYS & SOCKETS, VALVULA ACOPLADOR CIRCUITO INTEGRADO SOLID STATE & PILAS BASE RELAY SINCRONOS & TIMER & TRANSFORMADOR SW SELECTOR FUENTE DC/AC POTENCIOMETROS PORTA FUSIBLE 2. Portal web de la empresa SOUVENIR donde podrá acceder a los datos específicos de nuestros productos y servicios de forma rápida y desde cualquier lugar, a través del link.  http://www.ortosalud.com.co/souvenir Gerencia Comercial y Publicitaria Diciembre/2011
  • 12.
    UNIVERSIDAD NACIONAL ABIERTAY A DISTANCIA – UNAD FACULTAD DE CIENCIAS BASICAS E INGENIERIA Lenguaje de Modelado Unificado UML DIAGRAMA DE CASO DE USOS Gerencia Comercial y Publicitaria Diciembre/2011
  • 13.
    UNIVERSIDAD NACIONAL ABIERTAY A DISTANCIA – UNAD FACULTAD DE CIENCIAS BASICAS E INGENIERIA Lenguaje de Modelado Unificado UML DIAGRAMA DE ACTIVIDADES Gerencia Comercial y Publicitaria Diciembre/2011
  • 14.
    UNIVERSIDAD NACIONAL ABIERTAY A DISTANCIA – UNAD FACULTAD DE CIENCIAS BASICAS E INGENIERIA Lenguaje de Modelado Unificado UML DIAGRAMA DE SECUENCIA Gerencia Comercial y Publicitaria Diciembre/2011
  • 15.
    UNIVERSIDAD NACIONAL ABIERTAY A DISTANCIA – UNAD FACULTAD DE CIENCIAS BASICAS E INGENIERIA Lenguaje de Modelado Unificado UML DIAGRAMA DE CLASES
  • 16.
    UNIVERSIDAD NACIONAL ABIERTAY A DISTANCIA – UNAD FACULTAD DE CIENCIAS BASICAS E INGENIERIA Lenguaje de Modelado Unificado UML CONCLUSIONES La importancia es relevante a lo largo de la carrera de Ingeniería o tecnología de sistemas ya que aplicamos el lenguaje de modelado unificado orientado a objetos como herramienta en la planeación del desarrollo de software. Con este trabajo aplicamos los conocimientos adquiridos a lo largo del curso UML de la UNAD, realizamos este ejercicio práctico utilizando los diagramas de clase, de caso de uso para la captura de requisitos, de estado y de actividades y evidenciamos que el aprendizaje hay que practicarlos todos los días. Se logro capturar el mecanismo presentado en el problema; este consistía en montar en la web un sistema que administrara la empresa como la parte neurálgica, además de eso presentar la empresa a través del servicio http://www.slideshare.net/. Queda claro que una cosa es Diagramas de Clases y otra los diagramas de Clases de diseño; este último nos acerca mucho al proceso de escritura del código fuente en cualquier lenguaje de programación; en este ejercicio se logro que con etapa de diseño interfaces anclar todos los procesos desde el análisis del problema hasta el montaje en un lugar de los applet no funcionales en la internet. Sin embargo a pesar de que estos no son funcionales introyectan un ambiente de sistemas distribuidos con plataforma de bases de datos centralizadas en el dominio http://ortosalud.com.co/souvenir/. Se realizó el ejercicio de simulación de la página web y se dio aplicabilidad a la creación del blog del portafolio de servicios. Con este trabajo afinamos la utilización de software clientes FTP como FILEZILLA, quien nos fue útil de gran manera para montar en el dominio todos los archivos php y html que poco a poco fuimos desarrollando para el trabajo final.
  • 17.
    UNIVERSIDAD NACIONAL ABIERTAY A DISTANCIA – UNAD FACULTAD DE CIENCIAS BASICAS E INGENIERIA Lenguaje de Modelado Unificado UML BIBLIOGRAFIA Módulo Lenguaje Unificado de Modelado, Cabrera Meza, Harold Emilio, 2006 – 2009 Aula virtual Lenguaje Unificado de Modelado UML UNAD Dirección de Internet de apoyo al desarrollo de los Applet JAVA: http://losremediosinformaticos.blogspot.com/2009/05/crear-un-applet-java-con-netbeans.html SOFTWARE USADO EN EL DESARROLLO DE TRABAJO Home page http://www.slideshare.net/. Filezilla 3.5.2 Netbeans 7.0.1 StartUML TM Macromedia DreamWeaver 8