ACTIVIDADES
2DO PARCIAL
RODRIGO ROMANO RODEA
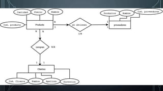
• 1.- UNA EMPRESA VENDE PRODUCTOS A VARIOS CLIENTES, SE NECESITA
CONOCER LOS DATOS PERSONALES DEL CLIENTE (NOMBRE, APELLIDO, DNI,
DIRECCION, FECHA DE NACIMIENTO) CADA PRODUCTO TIENE UN NOMBRE Y
UN CODIGO, ASI COMO UN PRECIO UNITARIO, UN CLIENTE PUEDE COMPRAR
UNO O VARIOS PRODUCTOS A LA EMPRESA, Y UN MISMO PRODUCTO PUEDE
SER COMPRADO POR VARIOS CLIENTES, LOS PRODUCTOS SON
SUMINISTRADOS POR DIFERENTES PROVEEDORES, SE DEBE TOMAR EN
CUENTA QUE UN PRODUCTO SOLO PUEDE SER SUMINISTRADO POR UN
PROVEEDOR Y QUE UN PROVEEDOR PUEDE SUMINISTRA VARIO PRODUCTOS,
DE CADA PROVEEDOR SE DESEA CONOCER EL NIF.NOMBRE Y DIRECCION DEL
MISMO.
2.- SE DESEA INFORMATIZAR LA GESTIÓN DE UNA TIENDA
INFORMÁTICA, LA TIENDA DISPONIBLE DE UNA SERIE DE
PRODUCTOS QUE SE PUEDEN VENDER A LOS CLIENTES.
"DE CADA PRODUCTO INFORMÁTICO SE DESEA GUARDAR
EL CÓDIGO, DESCRIPCIÓN, PRECIO Y NUMERO DE
EXISTENCIA." DE CADA CLIENTE, EL CÓDIGO, NOMBRE,
APELLIDO, DIRECCIÓN Y TELÉFONO. UN CLIENTE PUEDE
COMPRAR VARIOS PRODUCTOS EN UNA TIENDA Y UN
PRODUCTO PUEDE SER COMPRADO POR VARIOS CLIENTES,
CADA VEZ QUE SE COMPRE UN ARTICULO QUEDARA
REGISTRADO EN LA BASE DE DATOS JUNTO CON LA FECHA
EN LA QUE SE HA COMPRADO EL ARTICULO. LA TIENDA
TIENE CONTACTOS CON VARIOS PROVEEDORES QUE SON
LOS QUE SUMINISTRAN LOS PRODUCTOS. UN PRODUCTO
PUEDE SER SUMINISTRADO POR VARIOS PROVEEDORES, DE
CADA PRODUCTO SE DESEA GUARDAR EL CÓDIGO,
NOMBRE, APELLIDO, DIRECCIÓN, PROVINCIA Y
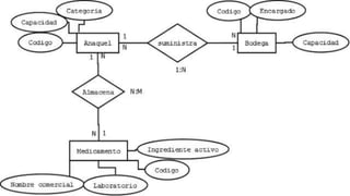
• 3. En una farmacia se requiere organizar la
información de almacén mediante una base de datos.
Esta farmacia cuenta con varias bodegas, las cuales
están organizadas en anaqueles, de cada anaquel se
conoce su código, capacidad y categoría de
medicamento que almacena. De cada bodega se
requiere almacenar, código de bodega, encargado y
capacidad. En cada bodega y anaquel de la farmacia,
se almacenan los medicamentos, de los cuales se
requiere almacenar, código de bodega en donde se
almacena en una sola bodega. En un anaquel de
almacenan muchos medicamentos. Una bodega tiene
Actividades bd
Actividades bd
Actividades bd
Actividades bd
Actividades bd
Actividades bd
Actividades bd
Actividades bd
Actividades bd
Actividades bd
Actividades bd
Actividades bd
Actividades bd
Actividades bd
Actividades bd
Actividades bd
Actividades bd
Actividades bd
Actividades bd
Actividades bd
Actividades bd
Actividades bd
Actividades bd
Actividades bd

Actividades bd

  • 1.
  • 2.
    • 1.- UNAEMPRESA VENDE PRODUCTOS A VARIOS CLIENTES, SE NECESITA CONOCER LOS DATOS PERSONALES DEL CLIENTE (NOMBRE, APELLIDO, DNI, DIRECCION, FECHA DE NACIMIENTO) CADA PRODUCTO TIENE UN NOMBRE Y UN CODIGO, ASI COMO UN PRECIO UNITARIO, UN CLIENTE PUEDE COMPRAR UNO O VARIOS PRODUCTOS A LA EMPRESA, Y UN MISMO PRODUCTO PUEDE SER COMPRADO POR VARIOS CLIENTES, LOS PRODUCTOS SON SUMINISTRADOS POR DIFERENTES PROVEEDORES, SE DEBE TOMAR EN CUENTA QUE UN PRODUCTO SOLO PUEDE SER SUMINISTRADO POR UN PROVEEDOR Y QUE UN PROVEEDOR PUEDE SUMINISTRA VARIO PRODUCTOS, DE CADA PROVEEDOR SE DESEA CONOCER EL NIF.NOMBRE Y DIRECCION DEL MISMO.
  • 8.
    2.- SE DESEAINFORMATIZAR LA GESTIÓN DE UNA TIENDA INFORMÁTICA, LA TIENDA DISPONIBLE DE UNA SERIE DE PRODUCTOS QUE SE PUEDEN VENDER A LOS CLIENTES. "DE CADA PRODUCTO INFORMÁTICO SE DESEA GUARDAR EL CÓDIGO, DESCRIPCIÓN, PRECIO Y NUMERO DE EXISTENCIA." DE CADA CLIENTE, EL CÓDIGO, NOMBRE, APELLIDO, DIRECCIÓN Y TELÉFONO. UN CLIENTE PUEDE COMPRAR VARIOS PRODUCTOS EN UNA TIENDA Y UN PRODUCTO PUEDE SER COMPRADO POR VARIOS CLIENTES, CADA VEZ QUE SE COMPRE UN ARTICULO QUEDARA REGISTRADO EN LA BASE DE DATOS JUNTO CON LA FECHA EN LA QUE SE HA COMPRADO EL ARTICULO. LA TIENDA TIENE CONTACTOS CON VARIOS PROVEEDORES QUE SON LOS QUE SUMINISTRAN LOS PRODUCTOS. UN PRODUCTO PUEDE SER SUMINISTRADO POR VARIOS PROVEEDORES, DE CADA PRODUCTO SE DESEA GUARDAR EL CÓDIGO, NOMBRE, APELLIDO, DIRECCIÓN, PROVINCIA Y
  • 14.
    • 3. Enuna farmacia se requiere organizar la información de almacén mediante una base de datos. Esta farmacia cuenta con varias bodegas, las cuales están organizadas en anaqueles, de cada anaquel se conoce su código, capacidad y categoría de medicamento que almacena. De cada bodega se requiere almacenar, código de bodega, encargado y capacidad. En cada bodega y anaquel de la farmacia, se almacenan los medicamentos, de los cuales se requiere almacenar, código de bodega en donde se almacena en una sola bodega. En un anaquel de almacenan muchos medicamentos. Una bodega tiene