Incrustar presentación
Descargar para leer sin conexión



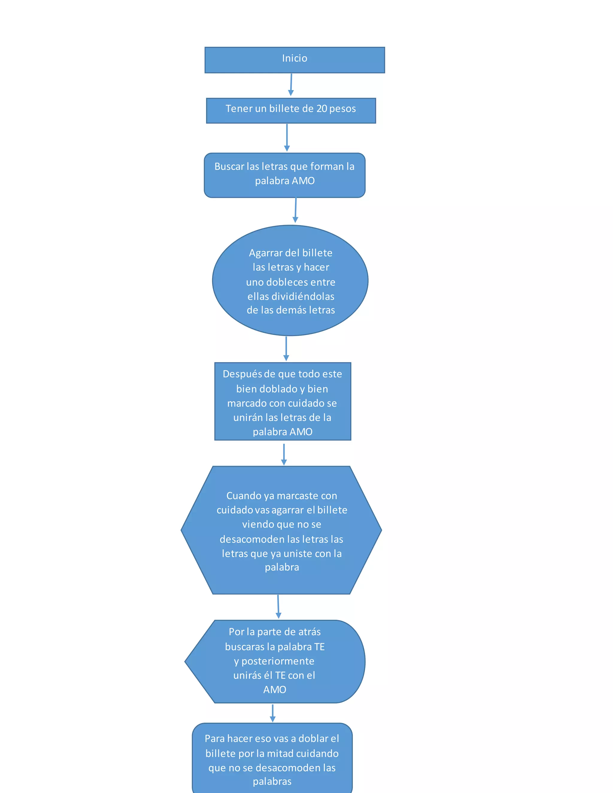
Este documento describe los pasos para doblar un billete de 20 pesos de manera que las letras formen la palabra "TE AMO". Primero se buscan y separan las letras de la palabra "AMO" a través de dobleces. Luego se unen las letras de "TE" y se juntan con las de "AMO" doblando el billete por la mitad. Al final, el billete formará las palabras "TE AMO" a través de dobleces.


