Desarrollo de Sistemas de Software
El Modelo Orientado a Objetos para
Desarrollar Sistemas de SW
(1) Declaración del proposito
(2) Aspectos Ambientales
(3) Aspectos de Información
(4) Aspectos de Comportamiento
(5) Especificación de requerimientos de usuario
(6) Determinación de la frontera hombre-máquina
(7) Requerimientos del Sistema de Software
(8) Los conceptos sobre orientación a objetos
(9) El Análisis orientado a objetos y la arquitectura del modelo de análisis
(10) Análisis de Casos de Uso
(11) Análisis de clases, responsabilidades y atributos
(12) Análisis de clases: Las relaciones
(13) Análisis de paquetes
ASPECTOS DE INFORMACIÓN
 Los aspectos de información describen la información requerida para soportar el sistema de
software por desarrollar, permitiéndonos entender y nombrar dicha información, organizarla y
definir su significado, reducir la redundancia y asegurar su corrección, validez e integridad.
 No hay duda de que estos aspectos tienen que estar basados en las políticas de la organización.
 Para representar los aspectos de información, a distintos niveles de abstracción, se utilizan los
modelos de datos, que son colecciones de herramientas conceptuales para describir datos,
relaciones entre ellos y restricciones de consistencia que se deben cumplir. Posiblemente el más
conocido de los modelos de datos sea el de entidad – relación.
ASPECTOS DE INFORMACIÓN
 El modelo Entidad – Relación
 Especificación de entidades, relaciones y atributos
 Tabla de evento entidad
 Eventos Triviales
 Diagrama de transición de estados
Modelo Entidad/Relación
 Es una representación conceptual detallada de los datos de la organización.
 Muestra entidades, sus atributos, las relaciones y las características de estas
relaciones.
 El modelo entidad/relación es el modelo conceptual más utilizado para el diseño
conceptual de bases de datos. Fue introducido por Peter Chen en 1976.
Por qué Modelo Entidad-Relación
 Usa la normalización
 Valida y mejora el diseño lógico que satisface ciertas restricciones, el
cual evita la duplicación innecesaria de datos
 Proceso de descomposición de relaciones con anomalías para producir
relaciones bien-estructuradas más pequeñas
 No siempre provoca el mejor rendimiento
Por qué Modelo Entidad-Relación
 Ejemplo Redundancia de Datos
VUELO
vuelo# fecha aerolinea avion#
DL242 10/23/08 Delta k-yo-33297
DL242 10/24/08 Delta t-up-73356
DL242 10/25/08 Delta o-ge-98722
AA121 10/24/08 American p-rw-84663
AA121 10/25/08 American q-yg-98237
AA411 10/28/08 American h-fe-65748
Redundancia: La aerolínea se repite para el mismo número
de vuelo
Inconsistencia: Cuando el nombre de la aerolínea cambia
para un número de vuelo, ésta debe ser cambiada en
varias filas
Entidad
 Tipo entidad – colección de entidades (frecuentemente corresponde a una tabla)
 Ej. Empleado, Automóvil, Reservación, Curso, etc.
 Instancia de una entidad - persona, lugar, objeto, evento, concepto (frecuentemente
corresponde a una fila en una tabla)
 Ej. Pedro Picapiedra, Renault, reservación la función de cine de las 5:00pm, Ing. de datos, etc.
Entidad: Denominación
 Se identifican con un sustantivo en singular
 Ej. Cliente (no clientes).
 Su identificación debe ser única, concisa y descriptiva para la organización.
 Ej. Una orden de compra de la empresa hacia un proveedor no puede denominarse igual
a una orden de compra de un cliente hacia la empresa.
 El nombre usado para una entidad debe ser el mismo en todos los DER en los
cuales aparece dicha entidad en la empresa.
Entidad: Clasificación
 Entidad Fuerte
Es aquella que existe independientemente de la existencia de otra entidad. Ej. Factura
 Entidad Débil
Es aquella cuya existencia depende de la existencia de otra entidad. Ej. Línea de Factura
 Entidad Asociativa
Es una entidad que nace de la asociación de dos entidades y que contiene atributos que
relacionan ambas entidades.
 Entidad Recursiva (Reflexiva)
Es aquella que tiene una dependencia así misma. Ej. Empleado
Relación
 Es una asociación entre una o más entidades que es de interés para la organización.
 Es el vinculo funcional que existe entre dos o más entidades.
 Ej. La relación entre las entidades alumno y curso es que un alumno puede llevar uno
o más cursos y un curso puede ser llevado por uno, ninguno o más alumnos.
Cardinalidad de Relaciones
 1– a – 1
Cada entidad en la relación tiene extactamente una entidad relacionada
 1– a – N
Una entidad en un lado de la relación se asocia con muchas entidades en el otro lado de la
relación
 N – a – N
Las entidades en cada lado de la relación pueden tener muchas entidades relacionadas
Atributos: Clave Primaria
Primary Key (PK)
 Es un atributo o una combinación de atributos que identifica de manera
única un registro en una relación
 Puede ser:
Simple : Ej. Nro Factura
Compuesta: Ej. Dirección
Atributos: Características de las Claves
Primarias
 No cambian de valor
 No deben ser nulas
 Son únicas
 Sustituye llaves compuestas muy largas por una declaración
simple
Atributos: Clave Primaria Compuesta
 Es una PK que esta compuesta por más de un atributo
 Ejemplo:
Identificador de Línea de Factura
(Número de Factura,Código de Artículo)
Atributos: Clave Foránea o Ajena Foreign
Key (FK)
 Es un atributo en una entidad que es la PK o forma parte de la
PK de otra entidad.
 Esta restricción implementará la asociación entre tablas en las
Bases de Datos Relacionales
Atributos: Restricciones de Integridad
 El modelo de datos incluye varios tipos de restricciones o reglas de negocio:
 Restricciones de Dominio
 Todos los valores de un atributo de una entidad deben estar comprendidos en el
mismo dominio.
 Restricciones de Integridad
 Cada entidad tiene una PK y los valores de una PK tienen que ser válidos,
especialmente NO NULOS.
 Cada valor de una FK debe coincidir con el valor de la PK de otra entidad.
Modelo de Datos
producto_ordenado
numero_orden (FK)
id_producto (FK)
cantidad_ordenada
producto
id_producto
nombre_linea (FK)
meta_v enta (FK)
stock
precio
costo
linea_producto
nombre_linea
meta_v enta
orden_pedido
numero_orden
id_cliente (FK)
f echa_loc
f echa_rec
cliente
id_cliente
nombre
tipo
zip
f actura
numero_f actura
numero_orden (FK)
f echa
pago
f echa_pago
numero_f actura (FK)
monto
Materia_Prima
cod_materia_prima
nombre_mat_prima
cantidad
ubicacion
Empleado
cod_emp
cod_ct (FK)
nombre
especialidad
direccion
sueldo
Centro_Trabajo
cod_ct
nombre
ubicacion
Maquinaria
cod_maquina
cod_ct (FK)
nombre_maq
ubicacion_maq
tipo
orden_trabajo
numero_ot
numero_orden (FK)
linea_orden_trabajo
id_producto (FK)
numero_ot (FK)
cod_materia_prima (FK)
asignacion_trabajo
numero_ot (FK)
cod_ct (FK)
Modelo de Datos
Notación Ingeniería de Información : Genérica
A BA asociada a Uno y Solo Un B
A B
A B
A asociada a Cero o Un B
A asociado a Un o Varios B
A BA asociado a Cero, Un o
Varios B
A BA asociado a Varios B
Modelo de Datos
Notación Chen
muchos
cero o uno
uno a
uno o muchosa
uno a uno
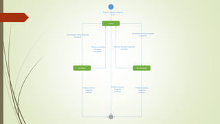
Diagrama Entidad/Relación para el Caso de Estudio
versión 1
Professor Coordinador
Pregunta Tema Curso
es un tipo de
crea enseña
incluye contiene
coordina
requisito
ASPECTOS DE INFORMACIÓN
 El modelo Entidad – Relación
 Especificación de entidades, relaciones y atributos
 Tabla de evento entidad
 Eventos Triviales
 Diagrama de transición de estados
Especificación de Entidades, Relaciones y Atributos
 La especificación de entidades, relaciones y atributos constituye lo que
tradicionalmente se ha denominado diccionario de datos.
 A continuación veremos las especificaciones para
 Entidades Simples
 Relaciones
 Entidades asociativas
 Atributos
Especificación de Entidades Simples
 Nombre: Es un nombre único en el modelo para identificar la entidad:
normalmente es un sustantivo en singular para diferenciarlo de un almacenamiento
que generalmente es un sustantivo en plural.
 Significado: Describe el papel que desempeña la entidad en el modelo.
 Atributos: Establece las características o propiedades que describen la entidad.
 Identificadores: Son los atributos claves o llaves que permiten identificar una
ocurrencia de la entidad.
Especificación de Entidades Simples
La entidad Profesor del caso de estudio v.1 se podría especificar así:
 Nombre: Profesor
 Significado: Persona que facilita el aprendizaje de los cursos a los alumnos.
 Atributos: Código-Profesor, nombre, dirección, documento de identidad, fecha de
nacimiento, categoría, condición, dedicación, fecha de ingreso y departamento.
 Identificadores: Código-Profesor.
Especificación de Relaciones
 Nombre: Es un nombre único, para identificar la relación.
 Entidades participantes: Nombran las entidades que toman parte en la relación.
 Significado: Describen cuando se produce un enlace de la relación
 Multiplicidad o cardinalidad por entidad: Muestra los límites de los enlaces que
pueden tener las ocurrencias de cada una de las entidades participantes en la
relación.
Especificación de Relaciones
La relación Enseña o Dicta del caso de estudio v.1 se podría especificar así:
 Nombre: Dicta
 Entidades participantes: Profesor y Curso
 Significado: Los profesores enseñan cursos, es decir un profesor solo enseña un
conjunto definido de cursos.
 Multiplicidad o cardinalidad por entidad: Para profesor la cardinalidad es de 1 a
muchos y para Curso es de uno a muchos.
Especificación de entidades asociativas
 Nombre: Es un nombre único, que permite su ubicación en su rol de entidad y relación.
 Entidades participantes: Es la lista de las entidades que participan en la relación.
 Significado: Explica la razón de su existencia.
 Atributos: Es la lista de los datos que describen la relación que representa esta entidad.
 Identificadores: Son los atributos claves que permiten diferenciar una ocurrencia de otra
ocurrencia de la relación.
 Multiplicidad por entidad: Son las restricciones de cardinalidad por entidad.
Especificación de entidades asociativas
La entidad asociativa Enseña del caso de estudio se podría especificar así:
 Nombre: Enseña
 Entidades participantes: Profesor y Curso.
 Significado: Almacena información respecto a la asociación que existe entre Profesor y
Curso.
 Atributos: Horario, Aula, Texto.
 Identificadores: Código-profesor, Código-curso.
 Multiplicidad por entidad: Para profesor la cardinalidad es de 1 a muchos y para Curso
es de uno a muchos.
Especificación de Atributos
 Nombre: Es un nombre único del atributo, que permite referenciarlo.
 Entidad: Es la entidad a la que pertenece.
 Significado: Es la descripción de la característica o propiedad que representa.
 Retención: Establece la manera en que se dispone del valor del atributo y tiene 3
alternativas:
 Almacenado
Es el valor común que tiene un atributo y se registra en algún medio.
 Derivado
Cuando es resultado de un cálculo o formateo de datos conocidos, por ejemplo el atributo
edad de una persona cuyo valor es calculado a partir del atributo fecha de nacimiento.
 Temporal
Cuando el atributo tiene significado durante un tiempo conocido, ejemplo: Dirección, celular,
saldos de deuda.
Especificación de Atributos
 Tipo de dato: Puede ser abstracto o lista. Es abstracto cuando no se conocen de
antemano los posibles valores que puede tener el atributo; mientras que es lista
cuando se conocen dichos valores, por ejemplo si de antemano se sabe que el
estado civil de un profesor solo puede ser soltero o casado, entonces el tipo de
dato de ese atributo corresponde a una lista.
 Tipo de dato abstracto o lista de valores: Si el tipo de dato es abstracto, en ese
ítem se define qué tipo de dato abstracto es: númerico, carácter, etc; mientras que
si es de tipo lista, se muestra la lista de los posibles valores que puede asumir el
atributo que se esta definiendo: soltero y casado para el ejemplo del profesor, si el
tipo de dato fuera lista.
Especificación de Atributos
El atributo documento de identidad de la entidad Profesor del caso de estudio v.1 se
podría especificar así:
 Nombre: Documento de identidad.
 Entidad: Profesor
 Significado: Documento personal que corresponde al documento nacional de
identidad (DNI)
 Retención: Almacenado
 Tipo de dato: Abstracto
 Tipo de dato abstracto: Numérico
Especificación de Atributos
El atributo estado-civil de la entidad Profesor del caso de estudio v.1 se podría
especificar así:
 Nombre: Estado Civil
 Entidad: Profesor
 Significado: Registra su relación conyugal
 Retención: Almacenado
 Tipo de dato: Lista
 Lista de valores: Soltero, casado
ASPECTOS DE INFORMACIÓN
 El modelo Entidad – Relación
 Especificación de entidades, relaciones y atributos
 Tabla de evento entidad
 Eventos Triviales
 Diagrama de transición de estados
Tabla de Evento Entidad
La tabla de evento entidad es producto de la comparación de los aspectos de información y
los eventos. Permite asegurarnos de que todas las ocurrencias o registros de las entidades y
relaciones sean:
Creadas (c), leídas (l), actualizadas (a), comparadas (m) y eliminadas (e).
en el momento adecuado, es decir cuando ocurren los eventos correspondientes.
Recordar como eventos tenemos:
1. Profesor consulta pregunta
2. Profesor ingresa pregunta
3. Coordinador revisa pregunta
4. Profesor actualiza pregunta
5. Profesor elimina pregunta
Tabla de Evento Entidad para la versión 1 del caso
de estudio
1 2 3 4 5
Profesor (E) m m m m
Coodinador (E) m
Pregunta (E) l c l,a l,a l,e
Curso (E) l l l l l
Tema (E) l l l l l
Crea (R) l c l e
Dicta (R) l l l
Coordina (R) l
Contiene (R) l c l l e
Incluye (R) l
Entidad (E)-Relación (R)
Evento
ASPECTOS DE INFORMACIÓN
 El modelo Entidad – Relación
 Especificación de entidades, relaciones y atributos
 Tabla de evento entidad
 Eventos Triviales
 Diagrama de transición de estados
Eventos Triviales
Como establecimos en el estudio de los aspectos ambientales, los eventos que crean,
actualizan, eliminan y permiten consultar todas las entidades se denominan eventos
triviales.
Normalmente estos eventos son accionados por las entidades triviales que son
aquellas que no cumplen su función como entidad en el diagrama E-R debido a que
solo se tiene a una sola persona o una sola instancia como es en el caso del
Administrador y el Coordinador
Eventos Triviales
N° Nombre de Evento
6 Administrador crea profesor
7 Administrador consulta profesor
8 Administrador modifica profesor
9 Administrador elimina profesor
10 Administrador crea coodinador
11 Administrador consulta coodinador
12 Administrador modifica coodinador
13 Administrador elimina coodinador
14 Administrador crea curso
15 Administrador consulta curso
16 Administrador modifica curso
17 Administrador elimina curso
18 Coordinador crea tema
19 Coordinador consulta tema
20 Coordinador modifica tema
21 Coordinador elimina tema
ASPECTOS DE INFORMACIÓN
 El modelo Entidad – Relación
 Especificación de entidades, relaciones y atributos
 Tabla de evento entidad
 Eventos Triviales
 Diagrama de transición de estados
Diagrama de Transición de Estados
El diagrama de transición de estados muestra los efectos del tiempo sobre las
entidades y sus relaciones, considerar las reglas de negocio.
Ejemplo de estados: Creada, aprobada, No aprobada, Eliminada.
Considerar que el estado posee un tiempo determinado como dicho estado.
Una acción es algo que pasa de inmediato
Creada
Aprobada No Aprobada
Profesor ingresa pregunta
crear
Coordinador revisa pregunta
actualizar
Profesor actualiza
Pregunta
actualizar
Profesor actualiza pregunta
actualizar
Coordinador revisa pregunta
actualizar
Profesor elimina
Pregunta
eliminar
Profesor elimina
Pregunta
eliminar
Profesor elimina
Pregunta
eliminar
Para la versión 2 del caso de estudio:
1. Dibujar el diagrama de entidad relación. (6 puntos)
2. Especificar por lo menos un entidad, una relación y un atributo relevantes. (4
puntos)
3. Preparar la tabla de evento entidad. (4 puntos)
4. Escribir la lista de eventos triviales. (3 puntos)
5. Dibujar el diagrama de transición de estados para la entidad que tenga más
estados. (3 puntos)
Tarea 3

Análisis de sistemas clase 3

  • 1.
  • 2.
    El Modelo Orientadoa Objetos para Desarrollar Sistemas de SW (1) Declaración del proposito (2) Aspectos Ambientales (3) Aspectos de Información (4) Aspectos de Comportamiento (5) Especificación de requerimientos de usuario (6) Determinación de la frontera hombre-máquina (7) Requerimientos del Sistema de Software (8) Los conceptos sobre orientación a objetos (9) El Análisis orientado a objetos y la arquitectura del modelo de análisis (10) Análisis de Casos de Uso (11) Análisis de clases, responsabilidades y atributos (12) Análisis de clases: Las relaciones (13) Análisis de paquetes
  • 3.
    ASPECTOS DE INFORMACIÓN Los aspectos de información describen la información requerida para soportar el sistema de software por desarrollar, permitiéndonos entender y nombrar dicha información, organizarla y definir su significado, reducir la redundancia y asegurar su corrección, validez e integridad.  No hay duda de que estos aspectos tienen que estar basados en las políticas de la organización.  Para representar los aspectos de información, a distintos niveles de abstracción, se utilizan los modelos de datos, que son colecciones de herramientas conceptuales para describir datos, relaciones entre ellos y restricciones de consistencia que se deben cumplir. Posiblemente el más conocido de los modelos de datos sea el de entidad – relación.
  • 4.
    ASPECTOS DE INFORMACIÓN El modelo Entidad – Relación  Especificación de entidades, relaciones y atributos  Tabla de evento entidad  Eventos Triviales  Diagrama de transición de estados
  • 5.
    Modelo Entidad/Relación  Esuna representación conceptual detallada de los datos de la organización.  Muestra entidades, sus atributos, las relaciones y las características de estas relaciones.  El modelo entidad/relación es el modelo conceptual más utilizado para el diseño conceptual de bases de datos. Fue introducido por Peter Chen en 1976.
  • 6.
    Por qué ModeloEntidad-Relación  Usa la normalización  Valida y mejora el diseño lógico que satisface ciertas restricciones, el cual evita la duplicación innecesaria de datos  Proceso de descomposición de relaciones con anomalías para producir relaciones bien-estructuradas más pequeñas  No siempre provoca el mejor rendimiento
  • 7.
    Por qué ModeloEntidad-Relación  Ejemplo Redundancia de Datos VUELO vuelo# fecha aerolinea avion# DL242 10/23/08 Delta k-yo-33297 DL242 10/24/08 Delta t-up-73356 DL242 10/25/08 Delta o-ge-98722 AA121 10/24/08 American p-rw-84663 AA121 10/25/08 American q-yg-98237 AA411 10/28/08 American h-fe-65748 Redundancia: La aerolínea se repite para el mismo número de vuelo Inconsistencia: Cuando el nombre de la aerolínea cambia para un número de vuelo, ésta debe ser cambiada en varias filas
  • 8.
    Entidad  Tipo entidad– colección de entidades (frecuentemente corresponde a una tabla)  Ej. Empleado, Automóvil, Reservación, Curso, etc.  Instancia de una entidad - persona, lugar, objeto, evento, concepto (frecuentemente corresponde a una fila en una tabla)  Ej. Pedro Picapiedra, Renault, reservación la función de cine de las 5:00pm, Ing. de datos, etc.
  • 9.
    Entidad: Denominación  Seidentifican con un sustantivo en singular  Ej. Cliente (no clientes).  Su identificación debe ser única, concisa y descriptiva para la organización.  Ej. Una orden de compra de la empresa hacia un proveedor no puede denominarse igual a una orden de compra de un cliente hacia la empresa.  El nombre usado para una entidad debe ser el mismo en todos los DER en los cuales aparece dicha entidad en la empresa.
  • 10.
    Entidad: Clasificación  EntidadFuerte Es aquella que existe independientemente de la existencia de otra entidad. Ej. Factura  Entidad Débil Es aquella cuya existencia depende de la existencia de otra entidad. Ej. Línea de Factura  Entidad Asociativa Es una entidad que nace de la asociación de dos entidades y que contiene atributos que relacionan ambas entidades.  Entidad Recursiva (Reflexiva) Es aquella que tiene una dependencia así misma. Ej. Empleado
  • 11.
    Relación  Es unaasociación entre una o más entidades que es de interés para la organización.  Es el vinculo funcional que existe entre dos o más entidades.  Ej. La relación entre las entidades alumno y curso es que un alumno puede llevar uno o más cursos y un curso puede ser llevado por uno, ninguno o más alumnos.
  • 12.
    Cardinalidad de Relaciones 1– a – 1 Cada entidad en la relación tiene extactamente una entidad relacionada  1– a – N Una entidad en un lado de la relación se asocia con muchas entidades en el otro lado de la relación  N – a – N Las entidades en cada lado de la relación pueden tener muchas entidades relacionadas
  • 13.
    Atributos: Clave Primaria PrimaryKey (PK)  Es un atributo o una combinación de atributos que identifica de manera única un registro en una relación  Puede ser: Simple : Ej. Nro Factura Compuesta: Ej. Dirección
  • 14.
    Atributos: Características delas Claves Primarias  No cambian de valor  No deben ser nulas  Son únicas  Sustituye llaves compuestas muy largas por una declaración simple
  • 15.
    Atributos: Clave PrimariaCompuesta  Es una PK que esta compuesta por más de un atributo  Ejemplo: Identificador de Línea de Factura (Número de Factura,Código de Artículo)
  • 16.
    Atributos: Clave Foráneao Ajena Foreign Key (FK)  Es un atributo en una entidad que es la PK o forma parte de la PK de otra entidad.  Esta restricción implementará la asociación entre tablas en las Bases de Datos Relacionales
  • 17.
    Atributos: Restricciones deIntegridad  El modelo de datos incluye varios tipos de restricciones o reglas de negocio:  Restricciones de Dominio  Todos los valores de un atributo de una entidad deben estar comprendidos en el mismo dominio.  Restricciones de Integridad  Cada entidad tiene una PK y los valores de una PK tienen que ser válidos, especialmente NO NULOS.  Cada valor de una FK debe coincidir con el valor de la PK de otra entidad.
  • 18.
    Modelo de Datos producto_ordenado numero_orden(FK) id_producto (FK) cantidad_ordenada producto id_producto nombre_linea (FK) meta_v enta (FK) stock precio costo linea_producto nombre_linea meta_v enta orden_pedido numero_orden id_cliente (FK) f echa_loc f echa_rec cliente id_cliente nombre tipo zip f actura numero_f actura numero_orden (FK) f echa pago f echa_pago numero_f actura (FK) monto Materia_Prima cod_materia_prima nombre_mat_prima cantidad ubicacion Empleado cod_emp cod_ct (FK) nombre especialidad direccion sueldo Centro_Trabajo cod_ct nombre ubicacion Maquinaria cod_maquina cod_ct (FK) nombre_maq ubicacion_maq tipo orden_trabajo numero_ot numero_orden (FK) linea_orden_trabajo id_producto (FK) numero_ot (FK) cod_materia_prima (FK) asignacion_trabajo numero_ot (FK) cod_ct (FK)
  • 19.
    Modelo de Datos NotaciónIngeniería de Información : Genérica A BA asociada a Uno y Solo Un B A B A B A asociada a Cero o Un B A asociado a Un o Varios B A BA asociado a Cero, Un o Varios B A BA asociado a Varios B
  • 20.
    Modelo de Datos NotaciónChen muchos cero o uno uno a uno o muchosa uno a uno
  • 22.
    Diagrama Entidad/Relación parael Caso de Estudio versión 1 Professor Coordinador Pregunta Tema Curso es un tipo de crea enseña incluye contiene coordina requisito
  • 23.
    ASPECTOS DE INFORMACIÓN El modelo Entidad – Relación  Especificación de entidades, relaciones y atributos  Tabla de evento entidad  Eventos Triviales  Diagrama de transición de estados
  • 24.
    Especificación de Entidades,Relaciones y Atributos  La especificación de entidades, relaciones y atributos constituye lo que tradicionalmente se ha denominado diccionario de datos.  A continuación veremos las especificaciones para  Entidades Simples  Relaciones  Entidades asociativas  Atributos
  • 25.
    Especificación de EntidadesSimples  Nombre: Es un nombre único en el modelo para identificar la entidad: normalmente es un sustantivo en singular para diferenciarlo de un almacenamiento que generalmente es un sustantivo en plural.  Significado: Describe el papel que desempeña la entidad en el modelo.  Atributos: Establece las características o propiedades que describen la entidad.  Identificadores: Son los atributos claves o llaves que permiten identificar una ocurrencia de la entidad.
  • 26.
    Especificación de EntidadesSimples La entidad Profesor del caso de estudio v.1 se podría especificar así:  Nombre: Profesor  Significado: Persona que facilita el aprendizaje de los cursos a los alumnos.  Atributos: Código-Profesor, nombre, dirección, documento de identidad, fecha de nacimiento, categoría, condición, dedicación, fecha de ingreso y departamento.  Identificadores: Código-Profesor.
  • 27.
    Especificación de Relaciones Nombre: Es un nombre único, para identificar la relación.  Entidades participantes: Nombran las entidades que toman parte en la relación.  Significado: Describen cuando se produce un enlace de la relación  Multiplicidad o cardinalidad por entidad: Muestra los límites de los enlaces que pueden tener las ocurrencias de cada una de las entidades participantes en la relación.
  • 28.
    Especificación de Relaciones Larelación Enseña o Dicta del caso de estudio v.1 se podría especificar así:  Nombre: Dicta  Entidades participantes: Profesor y Curso  Significado: Los profesores enseñan cursos, es decir un profesor solo enseña un conjunto definido de cursos.  Multiplicidad o cardinalidad por entidad: Para profesor la cardinalidad es de 1 a muchos y para Curso es de uno a muchos.
  • 29.
    Especificación de entidadesasociativas  Nombre: Es un nombre único, que permite su ubicación en su rol de entidad y relación.  Entidades participantes: Es la lista de las entidades que participan en la relación.  Significado: Explica la razón de su existencia.  Atributos: Es la lista de los datos que describen la relación que representa esta entidad.  Identificadores: Son los atributos claves que permiten diferenciar una ocurrencia de otra ocurrencia de la relación.  Multiplicidad por entidad: Son las restricciones de cardinalidad por entidad.
  • 30.
    Especificación de entidadesasociativas La entidad asociativa Enseña del caso de estudio se podría especificar así:  Nombre: Enseña  Entidades participantes: Profesor y Curso.  Significado: Almacena información respecto a la asociación que existe entre Profesor y Curso.  Atributos: Horario, Aula, Texto.  Identificadores: Código-profesor, Código-curso.  Multiplicidad por entidad: Para profesor la cardinalidad es de 1 a muchos y para Curso es de uno a muchos.
  • 31.
    Especificación de Atributos Nombre: Es un nombre único del atributo, que permite referenciarlo.  Entidad: Es la entidad a la que pertenece.  Significado: Es la descripción de la característica o propiedad que representa.  Retención: Establece la manera en que se dispone del valor del atributo y tiene 3 alternativas:  Almacenado Es el valor común que tiene un atributo y se registra en algún medio.  Derivado Cuando es resultado de un cálculo o formateo de datos conocidos, por ejemplo el atributo edad de una persona cuyo valor es calculado a partir del atributo fecha de nacimiento.  Temporal Cuando el atributo tiene significado durante un tiempo conocido, ejemplo: Dirección, celular, saldos de deuda.
  • 32.
    Especificación de Atributos Tipo de dato: Puede ser abstracto o lista. Es abstracto cuando no se conocen de antemano los posibles valores que puede tener el atributo; mientras que es lista cuando se conocen dichos valores, por ejemplo si de antemano se sabe que el estado civil de un profesor solo puede ser soltero o casado, entonces el tipo de dato de ese atributo corresponde a una lista.  Tipo de dato abstracto o lista de valores: Si el tipo de dato es abstracto, en ese ítem se define qué tipo de dato abstracto es: númerico, carácter, etc; mientras que si es de tipo lista, se muestra la lista de los posibles valores que puede asumir el atributo que se esta definiendo: soltero y casado para el ejemplo del profesor, si el tipo de dato fuera lista.
  • 33.
    Especificación de Atributos Elatributo documento de identidad de la entidad Profesor del caso de estudio v.1 se podría especificar así:  Nombre: Documento de identidad.  Entidad: Profesor  Significado: Documento personal que corresponde al documento nacional de identidad (DNI)  Retención: Almacenado  Tipo de dato: Abstracto  Tipo de dato abstracto: Numérico
  • 34.
    Especificación de Atributos Elatributo estado-civil de la entidad Profesor del caso de estudio v.1 se podría especificar así:  Nombre: Estado Civil  Entidad: Profesor  Significado: Registra su relación conyugal  Retención: Almacenado  Tipo de dato: Lista  Lista de valores: Soltero, casado
  • 35.
    ASPECTOS DE INFORMACIÓN El modelo Entidad – Relación  Especificación de entidades, relaciones y atributos  Tabla de evento entidad  Eventos Triviales  Diagrama de transición de estados
  • 36.
    Tabla de EventoEntidad La tabla de evento entidad es producto de la comparación de los aspectos de información y los eventos. Permite asegurarnos de que todas las ocurrencias o registros de las entidades y relaciones sean: Creadas (c), leídas (l), actualizadas (a), comparadas (m) y eliminadas (e). en el momento adecuado, es decir cuando ocurren los eventos correspondientes. Recordar como eventos tenemos: 1. Profesor consulta pregunta 2. Profesor ingresa pregunta 3. Coordinador revisa pregunta 4. Profesor actualiza pregunta 5. Profesor elimina pregunta
  • 37.
    Tabla de EventoEntidad para la versión 1 del caso de estudio 1 2 3 4 5 Profesor (E) m m m m Coodinador (E) m Pregunta (E) l c l,a l,a l,e Curso (E) l l l l l Tema (E) l l l l l Crea (R) l c l e Dicta (R) l l l Coordina (R) l Contiene (R) l c l l e Incluye (R) l Entidad (E)-Relación (R) Evento
  • 38.
    ASPECTOS DE INFORMACIÓN El modelo Entidad – Relación  Especificación de entidades, relaciones y atributos  Tabla de evento entidad  Eventos Triviales  Diagrama de transición de estados
  • 39.
    Eventos Triviales Como establecimosen el estudio de los aspectos ambientales, los eventos que crean, actualizan, eliminan y permiten consultar todas las entidades se denominan eventos triviales. Normalmente estos eventos son accionados por las entidades triviales que son aquellas que no cumplen su función como entidad en el diagrama E-R debido a que solo se tiene a una sola persona o una sola instancia como es en el caso del Administrador y el Coordinador
  • 40.
    Eventos Triviales N° Nombrede Evento 6 Administrador crea profesor 7 Administrador consulta profesor 8 Administrador modifica profesor 9 Administrador elimina profesor 10 Administrador crea coodinador 11 Administrador consulta coodinador 12 Administrador modifica coodinador 13 Administrador elimina coodinador 14 Administrador crea curso 15 Administrador consulta curso 16 Administrador modifica curso 17 Administrador elimina curso 18 Coordinador crea tema 19 Coordinador consulta tema 20 Coordinador modifica tema 21 Coordinador elimina tema
  • 41.
    ASPECTOS DE INFORMACIÓN El modelo Entidad – Relación  Especificación de entidades, relaciones y atributos  Tabla de evento entidad  Eventos Triviales  Diagrama de transición de estados
  • 42.
    Diagrama de Transiciónde Estados El diagrama de transición de estados muestra los efectos del tiempo sobre las entidades y sus relaciones, considerar las reglas de negocio. Ejemplo de estados: Creada, aprobada, No aprobada, Eliminada. Considerar que el estado posee un tiempo determinado como dicho estado. Una acción es algo que pasa de inmediato
  • 43.
    Creada Aprobada No Aprobada Profesoringresa pregunta crear Coordinador revisa pregunta actualizar Profesor actualiza Pregunta actualizar Profesor actualiza pregunta actualizar Coordinador revisa pregunta actualizar Profesor elimina Pregunta eliminar Profesor elimina Pregunta eliminar Profesor elimina Pregunta eliminar
  • 44.
    Para la versión2 del caso de estudio: 1. Dibujar el diagrama de entidad relación. (6 puntos) 2. Especificar por lo menos un entidad, una relación y un atributo relevantes. (4 puntos) 3. Preparar la tabla de evento entidad. (4 puntos) 4. Escribir la lista de eventos triviales. (3 puntos) 5. Dibujar el diagrama de transición de estados para la entidad que tenga más estados. (3 puntos) Tarea 3