Es un lenguaje orientado a describir una Base de Datos.
Permite describir:
 Las estructuras de datos de la base.
 Las restricciones de integridad.
 Operaciones de manipulación de los datos.
 Lenguaje de Definición de Datos o DDL (Data definition
Language).
 Lenguaje de Manipulación de Datos o DML (Data
Manipulation Language).
 A la parte del DML orientada a la recuperación de
datos, usualmente se le llama Lenguaje de Consulta o
QL (Query Language).
Modelos lógicos basados en objetos: Son los orientados
a la descripción de estructuras de datos y restricciones
de integridad.
Modelos Lógicos
Basados en Objetos
Modelo Entidad-
Relación (E-R)
Modelo Orientado
a Objetos (OO).
Modelo de Datos
Semántico
Modelo de Datos
Funcional
Modelos Lógicos Basado en Registros
Datos
Conceptual Físico
Estructura lógica
global de la base
de datos
Implementación
de la Base de
datos
Especifican
Describen
En los niveles
Modelos
Lógicos
Basado en
Registros
Registros
Fijo
Distinto
Un número fijo de
campos, o
atributos, y cada
campo
normalmente es
de longitud fija.
Estructuran
Modelos que existen
Relacional
Datos y
Relaciones
Tablas
Filas Columnas
Red
Conjunto de
Registros
Conjunto de
graficas
arbitraria
Conjunto de
Relaciones
Ligas o enlaces
Jerárquico
Conjunto de
Árboles
Representan
Representan
Por medio de
Formado
Organizado
Modelo
Jerárquico
Modelo de
Red
Modelo
Relacional
Modelos Físicos de Datos
Para describir a
los datos en el
nivel más bajo
Capturan
aspectos de la
implementación
de los sistemas
de base de
datos.
Modelo
Unificador
Memoria de
Elementos
Usado
Básicamente
Clasificaciones
Formalización Diseño
 Definir formalmente las
estructuras permitidas y las
restricciones a fin de
representar los datos de un
SI.
 El modelo resultante es un
elemento básico para el
desarrollo de la metodología
de diseño de la base de
datos.
Conjunto de conceptos, reglas y convenciones que nos
permiten describir los datos del universo del discurso.
 Objeto: cualquier entidad con existencia independiente sobre
el que almacenan datos.
 2. Relación: asociación entre objetos.
 3. Restricción estática: propiedad estática del mundo real que
no puede expresarse con los anteriores, ya que sólo se da en la
base de datos; suele corresponder a valores u ocurrencias, y
puede ser sobre atributos, entidades y relaciones.
 4. Objeto compuesto: definidos como nuevos objetos dentro
de la base de datos, tomando como punto de partida otros
existentes, mediante mecanismos de agregación y asociación.
 5. Generalización: se trata de relaciones de subclase entre
objetos, es decir, parte de las características de diferentes
entidades pueden resultar comunes entre ellas.
 Operación: acción básica sobre objetos o relaciones.
 2. Transacción: conjunto de operaciones que deben
ejecutarse en su conjunto obligatoriamente.
 3. Restricción dinámica: propiedades del mundo real
que restringen la evolución en el tiempo de la base de
datos.
Consiste en buscar las entidades que describan los
objetos que intervienen en el problema y las relaciones
entre esas entidades.
Conceptos
Entidad
Es una representación
de un objeto individual
concreto del mundo
real.
Conjunto de
Entidades
Es la clase o tipo al que
pertenecen entidades
con características
comunes.
Atributo
Cada una de las
características que posee
una entidad, y que
agrupadas permiten
distinguirla de otras
entidades del mismo
conjunto.
Conceptos
Dominio
Conjunto de valores
posibles para un
atributo.
Relación
(Interrelación)
Es la asociación o
conexión entre
conjuntos de
entidades.
Grado
Número de conjuntos
de entidades que
intervienen en una
interrelación.
Clave
Es un conjunto de
atributos que
identifican de forma
unívoca una entidad.
 Es cada una de las claves mínimas existente en un
conjunto de entidades
 Clave principal(o primaria): es una clave candidata
elegida de forma arbitraria, que usaremos siempre
para identificar una entidad
 Tengamos en cuenta que para definir una
interrelación usaremos las claves primarias de las
entidades interrelacionadas. De este modo, el
identificador de una interrelación es el conjunto de las
claves primarias de cada una de las entidades
interrelacionadas.
 Asociación entre entidades, sin existencia propia en el
mundo real que estamos modelando, pero necesaria para
reflejar las interacciones existentes entre entidades. Las
relaciones pueden ser de tres tipos:
 Relaciones 1-1.- Las entidades que intervienen en la
relación se asocian una a una (Ej: la entidad HOMBRE, la
entidad MUJER y entre ellos la relación MATRIMONIO).
 Relaciones 1-n.- Una ocurrencia de una entidad está
asociada con muchas (n) de otra (Ej: la entidad
EMPRESA, la entidad TRABAJADOR y entre ellos la
relación TRABAJAR-EN).
 Relaciones n-n.-Cada ocurrencia, en cualquiera de las
dos entidades de la relación, puede estar asociada con
muchas (n) de la otra y viceversa (Ej: la entidad
ALUMNO, la entidad EMPRESA y entre ellos la relación
MATRÍCULA).
 Tipo de cardinalidad se representa mediante una
etiqueta en el exterior de la relación, respectivamente:
"1:1", "1:N" y "N:M", aunque la notación depende del
lenguaje utilizado, la que más se usa actualmente es el
unificado.
Otra forma de expresar la cardinalidad es situando un símbolo
cerca de la línea que conecta una entidad con una relación:
 "0" si cada instancia de la entidad no está obligada a participar
en la relación.
 "1" si toda instancia de la entidad está obligada a participar en
la relación y, además, solamente participa una vez.
 "N" , "M", ó "*" si cada instancia de la entidad no está
obligada a participar en la relación y puede hacerlo cualquier
número de veces.
 Cada esposo (entidad) está casado (relación) con una
única esposa (entidad) y viceversa. Es una relación 1:1.
 Una factura (entidad) se emite (relación) a una
persona (entidad) y sólo una, pero una persona puede
tener varias facturas emitidas a su nombre. Todas las
facturas se emiten a nombre de alguien. Es una
relación 1:N.
 Un cliente (entidad) puede comprar (relación) varios
artículos (entidad) y un artículo puede ser comprado
por varios clientes distintos. Es una relación N:M.
 Las relaciones también pueden tener atributos
asociados. Se representan igual que los atributos de
las entidades. Un ejemplo típico son las relaciones de
tipo "histórico" donde debe constar una fecha o una
hora. Por ejemplo, supongamos que es necesario
hacer constar la fecha de emisión de una factura a un
cliente, y que es posible emitir duplicados de la factura
(con distinta fecha). En tal caso, el atributo "Fecha de
emisión" de la factura debería colocarse en la relación
"se emite".
 La herencia es un intento de adaptación de estos
diagramas al paradigma orientado a objetos. La
herencia es un tipo de relación entre una entidad
"padre" y una entidad "hijo". La entidad "hijo" hereda
todos los atributos y relaciones de la entidad "padre".
Por tanto, no necesitan ser representadas dos veces
en el diagrama. La relación de herencia se representa
mediante un triángulo interconectado por líneas a las
entidades. La entidad conectada por el vértice
superior del triángulo es la entidad "padre".
Solamente puede existir una entidad "padre"
(herencia simple). Las entidades "hijo" se conectan por
la base del triángulo.
 Es una abstracción a través de la cual las relaciones se
tratan como entidades de un nivel más alto. Se utiliza
para expresar relaciones entre relaciones o entre
entidades y relaciones. Se representa englobando la
relación abstraída y las entidades que participan en
ella en un rectángulo.
•Le permite al usuario descubrir los distintos recursos dentro
de una colección: encontrar, identificar, seleccionar y obtener
ese recurso.
• El modelo entidad relación va a permitir que se establezcan
relaciones y asociaciones entre los distintos registros que van a
facilitar las tareas del usuario.
Desventajas:
•Carece de un soporte formal y los SGBD no suelen
implementarlo directamente.
•Normalmente hay que transformarlo en un modelo de más
bajo nivel.
“Una empresa vende productos a varios clientes. Se necesita
conocer los datos personales de los clientes
(nombre, apellidos, cédula, dirección y fecha de nacimiento).
Cada producto tiene un nombre y un código, así como un precio
unitario. Un cliente puede comprar varios productos a la
empresa, y un mismo producto puede ser comprado por varios
clientes.
Los productos son suministrados por diferentes proveedores. Se
debe tener en cuenta que un producto sólo puede ser
suministrado por un proveedor, y que un proveedor puede
suministrar diferentes productos. De cada proveedor se desea
conocer el NIF, nombre y dirección”.
Entidades
Cliente
Atributos
Nombre
Apellido
Cédula
Dirección
Fecha de
Nacimiento
Producto
Atributos
Nombre del
Producto
Código
Precio
Unitario
Proveedores
Atributos
Nombre del
Proveedor
NIF
Dirección
Clientes Productos
Proveedores
Compran
Suministra
dos por
Fecha de
Nacimiento
Nombre
del
Producto
Código
Precio
Unitario
Nombre del
Proveedor
NIF
Dirección
Dirección
CédulaNombre Apellido
(N:M)
(0:M) (0:M)
(1:M)
(1:M)
(1:1)
El modelo orientado a objetos está basado en el
encapsulamiento de los datos y del código relacionado
con cada objeto en una sola unidad cuyo contenido no
es visible desde el exterior.
Se considera que todas las interacciones entre cada
objeto y el resto del sistema se realizan mediante
mensajes. Por tanto, la interfaz entre cada objeto y el
resto del sistema se define mediante un conjunto de
mensajes permitidos.
En general, cada objeto está asociado con:
A) Un conjunto de variables que contiene los datos del
objeto; las variables se corresponden con los atributos
del modelo E-R.
B) Un conjunto de mensajes a los que responde; cada
mensaje puede no tener parámetros, tener uno o varios.
C) Un conjunto de métodos, cada uno de los cuales es
código que implementa un mensaje; el método devuelve
un valor como respuesta al mensaje.
La palabra mensaje en un entorno orientado a objetos
no se refiere a el uso de mensajes físicos en redes
informáticas.
Por el contrario, hace referencia al intercambio de
solicitudes entre los objetos. Se utiliza a veces la
expresión invocar a un método para denotar el hecho de
enviar un mensaje a un objeto y la ejecución del método
correspondiente.
Generalmente, en una base de datos hay muchos
objetos similares. Por similar se entiende que responden
a los mismos mensajes, utilizan los mismos métodos y
tienen variables del mismo nombre y del mismo tipo.
Sería un derroche definir por separado cada uno de
estos objetos. Por tanto, los objetos parecidos se
agrupan para formar una clase.
El concepto de clase del modelo orientado a objetos se
corresponde con el concepto de entidad del modelo E-R.
Algunos ejemplos de clases en la base de datos bancaria
son los empleados, los clientes, las cuentas y los
préstamos.
Los esquemas de las bases de datos orientadas a objetos
suelen necesitar gran número de clases. Sin
embargo, varias de las clases son parecidas entre sí.
Por ejemplo, supóngase que se tiene una base de datos
orientada a objetos en la aplicación bancaria. Cabe
esperar que la clase de los clientes del banco sea
parecida a la clase de los empleados en que ambas
definan variables para nombre, dirección, etcétera.
 Sin embargo, hay algunas variables específicas de
los empleados (sueldo, por ejemplo) y otras
específicas de los clientes (interés-préstamo, por
ejemplo). Sería conveniente definir una
representación de las variables comunes en un
solo lugar.
Para permitir la representación directa de los
parecidos entre las clases hay que ubicarlas en una
jerarquía de especializaciones.
Por ejemplo, se puede decir que empleado es una
especialización de persona, dado que el conjunto
de los empleados es un subconjunto del conjunto
de personas. Es decir, todos los empleados son
personas. De manera parecida, cliente es una
especialización de persona.
La herencia múltiple permite a las clases heredar
variables y métodos de múltiples superclases. La relación
entre clases y subclases se representa mediante un grafo
cíclico dirigido en el que las clases pueden tener más de
una superclase.
Los objetos de las bases de datos orientadas a objetos
suelen corresponder a entidades del sistema modelado
por la base de datos. Las entidades conservan su
identidad aunque algunas de sus propiedades cambien
con el tiempo. Este concepto de identidad no se aplica a
las tablas de las bases de datos relacionales.
Ejemplos de identidad:
 Valor: Se utiliza un valor de datos como identidad. Esta
forma de identidad se utiliza en los sistemas
relacionales. Por ejemplo, el valor de la clave primaria
de una tabla identifica a la tabla.
 Nombre: Se utiliza como identidad un nombre
proporcionado por el usuario. Esta forma de identidad
suele utilizarse para los archivos en los sistemas de
archivos. Cada archivo recibe un nombre que lo
identifica de manera unívoca, independientemente de
su contenido.
 Incorporada: Se incluye el concepto de identidad
en el modelo de datos o en el lenguaje de
programación y no hace falta que el usuario
proporcione ningún identificador. Esta forma de
identidad se utiliza en los sistemas orientados a
objetos. Cada objeto recibe del sistema de manera
automática un identificador en el momento en
que se crea.
La identidad de los objetos es una noción conceptual; los
sistemas reales necesitan un mecanismo físico que
identifique los objetos de manera singular. Para los seres
humanos se suelen utilizar como identificadores los
nombres, junto con otra información como la fecha y el
lugar de nacimiento.
Los sistemas orientados a objetos proporcionan el
concepto de identificador del objeto para identificar a
los objetos. Los identificadores de los objetos son únicos;
es decir, cada objeto tiene un solo identificador y no hay
dos objetos que tengan el mismo identificador
 Consiste en estudiar los datos que se pretenden almacenar en
la base de datos antes de elegir el modelo de datos concreto
que se va a usar en la base de datos.
Los modelos semánticos fueron introducidos como herramientas
de diseño de esquemas 1. El motivo principal de su uso radicaba
en la exactitud del modelo de datos, como muchos autores
aseveran, el modelado semántico, no es mas, que una
representación del mundo real, estas propiedades no las tenían
las aplicaciones de bases de datos típicas.
Consiste en estudiar los datos que se pretenden almacenar en la
base de datos antes de elegir el modelo de datos concreto que
se va a usar en la base de datos.
Consta de:
 ENTIDAD: Un objeto distinguible.
 PROPIEDAD: Una pieza de información que describe una
entidad.
 VINCULO: Una entidad que sirve para interconectar dos o más
entidades
 SUBTIPO: El tipo de entidad Y es un subtipo del tipo de
entidad X si y sólo si toda Y es necesariamente una X
 Atributo simple: se dibuja escribiendo su nombre. Poniendo en
mayúscula las iniciales de cada persona que componga dicho
nombre.
 Atributo de grupo: se dibuja con un corchete derecho que
muestra la agrupación desde el nombre global que se le da al
conjunto d atributos asta el ultimo atributo que compone
dicho grupo.
 Atributo de objeto semántico : son los que establecen una
relación entre un objeto semántico y otro.
Modelos Lógicos Basados en Objetos
Modelos Lógicos Basados en Objetos

Modelos Lógicos Basados en Objetos

  • 3.
    Es un lenguajeorientado a describir una Base de Datos. Permite describir:  Las estructuras de datos de la base.  Las restricciones de integridad.  Operaciones de manipulación de los datos.
  • 4.
     Lenguaje deDefinición de Datos o DDL (Data definition Language).  Lenguaje de Manipulación de Datos o DML (Data Manipulation Language).  A la parte del DML orientada a la recuperación de datos, usualmente se le llama Lenguaje de Consulta o QL (Query Language).
  • 5.
    Modelos lógicos basadosen objetos: Son los orientados a la descripción de estructuras de datos y restricciones de integridad. Modelos Lógicos Basados en Objetos Modelo Entidad- Relación (E-R) Modelo Orientado a Objetos (OO). Modelo de Datos Semántico Modelo de Datos Funcional
  • 6.
    Modelos Lógicos Basadoen Registros Datos Conceptual Físico Estructura lógica global de la base de datos Implementación de la Base de datos Especifican Describen En los niveles
  • 7.
    Modelos Lógicos Basado en Registros Registros Fijo Distinto Un númerofijo de campos, o atributos, y cada campo normalmente es de longitud fija. Estructuran
  • 8.
    Modelos que existen Relacional Datosy Relaciones Tablas Filas Columnas Red Conjunto de Registros Conjunto de graficas arbitraria Conjunto de Relaciones Ligas o enlaces Jerárquico Conjunto de Árboles Representan Representan Por medio de Formado Organizado
  • 9.
  • 10.
    Modelos Físicos deDatos Para describir a los datos en el nivel más bajo Capturan aspectos de la implementación de los sistemas de base de datos. Modelo Unificador Memoria de Elementos Usado Básicamente Clasificaciones
  • 11.
    Formalización Diseño  Definirformalmente las estructuras permitidas y las restricciones a fin de representar los datos de un SI.  El modelo resultante es un elemento básico para el desarrollo de la metodología de diseño de la base de datos. Conjunto de conceptos, reglas y convenciones que nos permiten describir los datos del universo del discurso.
  • 12.
     Objeto: cualquierentidad con existencia independiente sobre el que almacenan datos.  2. Relación: asociación entre objetos.  3. Restricción estática: propiedad estática del mundo real que no puede expresarse con los anteriores, ya que sólo se da en la base de datos; suele corresponder a valores u ocurrencias, y puede ser sobre atributos, entidades y relaciones.
  • 13.
     4. Objetocompuesto: definidos como nuevos objetos dentro de la base de datos, tomando como punto de partida otros existentes, mediante mecanismos de agregación y asociación.  5. Generalización: se trata de relaciones de subclase entre objetos, es decir, parte de las características de diferentes entidades pueden resultar comunes entre ellas.
  • 14.
     Operación: acciónbásica sobre objetos o relaciones.  2. Transacción: conjunto de operaciones que deben ejecutarse en su conjunto obligatoriamente.  3. Restricción dinámica: propiedades del mundo real que restringen la evolución en el tiempo de la base de datos.
  • 16.
    Consiste en buscarlas entidades que describan los objetos que intervienen en el problema y las relaciones entre esas entidades.
  • 17.
    Conceptos Entidad Es una representación deun objeto individual concreto del mundo real. Conjunto de Entidades Es la clase o tipo al que pertenecen entidades con características comunes. Atributo Cada una de las características que posee una entidad, y que agrupadas permiten distinguirla de otras entidades del mismo conjunto.
  • 18.
    Conceptos Dominio Conjunto de valores posiblespara un atributo. Relación (Interrelación) Es la asociación o conexión entre conjuntos de entidades. Grado Número de conjuntos de entidades que intervienen en una interrelación. Clave Es un conjunto de atributos que identifican de forma unívoca una entidad.
  • 19.
     Es cadauna de las claves mínimas existente en un conjunto de entidades  Clave principal(o primaria): es una clave candidata elegida de forma arbitraria, que usaremos siempre para identificar una entidad
  • 20.
     Tengamos encuenta que para definir una interrelación usaremos las claves primarias de las entidades interrelacionadas. De este modo, el identificador de una interrelación es el conjunto de las claves primarias de cada una de las entidades interrelacionadas.
  • 21.
     Asociación entreentidades, sin existencia propia en el mundo real que estamos modelando, pero necesaria para reflejar las interacciones existentes entre entidades. Las relaciones pueden ser de tres tipos:  Relaciones 1-1.- Las entidades que intervienen en la relación se asocian una a una (Ej: la entidad HOMBRE, la entidad MUJER y entre ellos la relación MATRIMONIO).  Relaciones 1-n.- Una ocurrencia de una entidad está asociada con muchas (n) de otra (Ej: la entidad EMPRESA, la entidad TRABAJADOR y entre ellos la relación TRABAJAR-EN).  Relaciones n-n.-Cada ocurrencia, en cualquiera de las dos entidades de la relación, puede estar asociada con muchas (n) de la otra y viceversa (Ej: la entidad ALUMNO, la entidad EMPRESA y entre ellos la relación MATRÍCULA).
  • 22.
     Tipo decardinalidad se representa mediante una etiqueta en el exterior de la relación, respectivamente: "1:1", "1:N" y "N:M", aunque la notación depende del lenguaje utilizado, la que más se usa actualmente es el unificado.
  • 23.
    Otra forma deexpresar la cardinalidad es situando un símbolo cerca de la línea que conecta una entidad con una relación:  "0" si cada instancia de la entidad no está obligada a participar en la relación.  "1" si toda instancia de la entidad está obligada a participar en la relación y, además, solamente participa una vez.  "N" , "M", ó "*" si cada instancia de la entidad no está obligada a participar en la relación y puede hacerlo cualquier número de veces.
  • 24.
     Cada esposo(entidad) está casado (relación) con una única esposa (entidad) y viceversa. Es una relación 1:1.  Una factura (entidad) se emite (relación) a una persona (entidad) y sólo una, pero una persona puede tener varias facturas emitidas a su nombre. Todas las facturas se emiten a nombre de alguien. Es una relación 1:N.  Un cliente (entidad) puede comprar (relación) varios artículos (entidad) y un artículo puede ser comprado por varios clientes distintos. Es una relación N:M.
  • 25.
     Las relacionestambién pueden tener atributos asociados. Se representan igual que los atributos de las entidades. Un ejemplo típico son las relaciones de tipo "histórico" donde debe constar una fecha o una hora. Por ejemplo, supongamos que es necesario hacer constar la fecha de emisión de una factura a un cliente, y que es posible emitir duplicados de la factura (con distinta fecha). En tal caso, el atributo "Fecha de emisión" de la factura debería colocarse en la relación "se emite".
  • 26.
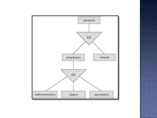
     La herenciaes un intento de adaptación de estos diagramas al paradigma orientado a objetos. La herencia es un tipo de relación entre una entidad "padre" y una entidad "hijo". La entidad "hijo" hereda todos los atributos y relaciones de la entidad "padre". Por tanto, no necesitan ser representadas dos veces en el diagrama. La relación de herencia se representa mediante un triángulo interconectado por líneas a las entidades. La entidad conectada por el vértice superior del triángulo es la entidad "padre". Solamente puede existir una entidad "padre" (herencia simple). Las entidades "hijo" se conectan por la base del triángulo.
  • 27.
     Es unaabstracción a través de la cual las relaciones se tratan como entidades de un nivel más alto. Se utiliza para expresar relaciones entre relaciones o entre entidades y relaciones. Se representa englobando la relación abstraída y las entidades que participan en ella en un rectángulo.
  • 31.
    •Le permite alusuario descubrir los distintos recursos dentro de una colección: encontrar, identificar, seleccionar y obtener ese recurso. • El modelo entidad relación va a permitir que se establezcan relaciones y asociaciones entre los distintos registros que van a facilitar las tareas del usuario. Desventajas: •Carece de un soporte formal y los SGBD no suelen implementarlo directamente. •Normalmente hay que transformarlo en un modelo de más bajo nivel.
  • 32.
    “Una empresa vendeproductos a varios clientes. Se necesita conocer los datos personales de los clientes (nombre, apellidos, cédula, dirección y fecha de nacimiento). Cada producto tiene un nombre y un código, así como un precio unitario. Un cliente puede comprar varios productos a la empresa, y un mismo producto puede ser comprado por varios clientes. Los productos son suministrados por diferentes proveedores. Se debe tener en cuenta que un producto sólo puede ser suministrado por un proveedor, y que un proveedor puede suministrar diferentes productos. De cada proveedor se desea conocer el NIF, nombre y dirección”.
  • 33.
  • 34.
    Clientes Productos Proveedores Compran Suministra dos por Fechade Nacimiento Nombre del Producto Código Precio Unitario Nombre del Proveedor NIF Dirección Dirección CédulaNombre Apellido (N:M) (0:M) (0:M) (1:M) (1:M) (1:1)
  • 36.
    El modelo orientadoa objetos está basado en el encapsulamiento de los datos y del código relacionado con cada objeto en una sola unidad cuyo contenido no es visible desde el exterior. Se considera que todas las interacciones entre cada objeto y el resto del sistema se realizan mediante mensajes. Por tanto, la interfaz entre cada objeto y el resto del sistema se define mediante un conjunto de mensajes permitidos.
  • 37.
    En general, cadaobjeto está asociado con: A) Un conjunto de variables que contiene los datos del objeto; las variables se corresponden con los atributos del modelo E-R. B) Un conjunto de mensajes a los que responde; cada mensaje puede no tener parámetros, tener uno o varios. C) Un conjunto de métodos, cada uno de los cuales es código que implementa un mensaje; el método devuelve un valor como respuesta al mensaje.
  • 38.
    La palabra mensajeen un entorno orientado a objetos no se refiere a el uso de mensajes físicos en redes informáticas. Por el contrario, hace referencia al intercambio de solicitudes entre los objetos. Se utiliza a veces la expresión invocar a un método para denotar el hecho de enviar un mensaje a un objeto y la ejecución del método correspondiente.
  • 39.
    Generalmente, en unabase de datos hay muchos objetos similares. Por similar se entiende que responden a los mismos mensajes, utilizan los mismos métodos y tienen variables del mismo nombre y del mismo tipo. Sería un derroche definir por separado cada uno de estos objetos. Por tanto, los objetos parecidos se agrupan para formar una clase. El concepto de clase del modelo orientado a objetos se corresponde con el concepto de entidad del modelo E-R. Algunos ejemplos de clases en la base de datos bancaria son los empleados, los clientes, las cuentas y los préstamos.
  • 40.
    Los esquemas delas bases de datos orientadas a objetos suelen necesitar gran número de clases. Sin embargo, varias de las clases son parecidas entre sí. Por ejemplo, supóngase que se tiene una base de datos orientada a objetos en la aplicación bancaria. Cabe esperar que la clase de los clientes del banco sea parecida a la clase de los empleados en que ambas definan variables para nombre, dirección, etcétera.
  • 41.
     Sin embargo,hay algunas variables específicas de los empleados (sueldo, por ejemplo) y otras específicas de los clientes (interés-préstamo, por ejemplo). Sería conveniente definir una representación de las variables comunes en un solo lugar.
  • 42.
    Para permitir larepresentación directa de los parecidos entre las clases hay que ubicarlas en una jerarquía de especializaciones. Por ejemplo, se puede decir que empleado es una especialización de persona, dado que el conjunto de los empleados es un subconjunto del conjunto de personas. Es decir, todos los empleados son personas. De manera parecida, cliente es una especialización de persona.
  • 44.
    La herencia múltiplepermite a las clases heredar variables y métodos de múltiples superclases. La relación entre clases y subclases se representa mediante un grafo cíclico dirigido en el que las clases pueden tener más de una superclase.
  • 46.
    Los objetos delas bases de datos orientadas a objetos suelen corresponder a entidades del sistema modelado por la base de datos. Las entidades conservan su identidad aunque algunas de sus propiedades cambien con el tiempo. Este concepto de identidad no se aplica a las tablas de las bases de datos relacionales.
  • 47.
    Ejemplos de identidad: Valor: Se utiliza un valor de datos como identidad. Esta forma de identidad se utiliza en los sistemas relacionales. Por ejemplo, el valor de la clave primaria de una tabla identifica a la tabla.  Nombre: Se utiliza como identidad un nombre proporcionado por el usuario. Esta forma de identidad suele utilizarse para los archivos en los sistemas de archivos. Cada archivo recibe un nombre que lo identifica de manera unívoca, independientemente de su contenido.
  • 48.
     Incorporada: Seincluye el concepto de identidad en el modelo de datos o en el lenguaje de programación y no hace falta que el usuario proporcione ningún identificador. Esta forma de identidad se utiliza en los sistemas orientados a objetos. Cada objeto recibe del sistema de manera automática un identificador en el momento en que se crea.
  • 49.
    La identidad delos objetos es una noción conceptual; los sistemas reales necesitan un mecanismo físico que identifique los objetos de manera singular. Para los seres humanos se suelen utilizar como identificadores los nombres, junto con otra información como la fecha y el lugar de nacimiento. Los sistemas orientados a objetos proporcionan el concepto de identificador del objeto para identificar a los objetos. Los identificadores de los objetos son únicos; es decir, cada objeto tiene un solo identificador y no hay dos objetos que tengan el mismo identificador
  • 51.
     Consiste enestudiar los datos que se pretenden almacenar en la base de datos antes de elegir el modelo de datos concreto que se va a usar en la base de datos.
  • 52.
    Los modelos semánticosfueron introducidos como herramientas de diseño de esquemas 1. El motivo principal de su uso radicaba en la exactitud del modelo de datos, como muchos autores aseveran, el modelado semántico, no es mas, que una representación del mundo real, estas propiedades no las tenían las aplicaciones de bases de datos típicas.
  • 54.
    Consiste en estudiarlos datos que se pretenden almacenar en la base de datos antes de elegir el modelo de datos concreto que se va a usar en la base de datos. Consta de:  ENTIDAD: Un objeto distinguible.  PROPIEDAD: Una pieza de información que describe una entidad.  VINCULO: Una entidad que sirve para interconectar dos o más entidades  SUBTIPO: El tipo de entidad Y es un subtipo del tipo de entidad X si y sólo si toda Y es necesariamente una X
  • 56.
     Atributo simple:se dibuja escribiendo su nombre. Poniendo en mayúscula las iniciales de cada persona que componga dicho nombre.  Atributo de grupo: se dibuja con un corchete derecho que muestra la agrupación desde el nombre global que se le da al conjunto d atributos asta el ultimo atributo que compone dicho grupo.  Atributo de objeto semántico : son los que establecen una relación entre un objeto semántico y otro.