MATRIZ DE  FORMULACION DE PREGUNTAS CON BASE EN LOS  DOCUMENTOS  DE :  “CÓMO PLANTEAR PREGUNTAS” Y EL POWERPOINT SOBRE LOS DÉFICIT GLOBAL Y DE GRIETACon esta actividad se pretende, que ustedes reconozcan la necesidad de centrar la atención en el planteamiento de “la Pregunta”, como el punto de partida y no el fin de un proceso de indagación o de búsqueda.
MATRIZ DE  FORMULACION DE PREGUNTAS
MATRIZ DE  FORMULACION DE PREGUNTAS
MATRIZ DE  FORMULACION DE PREGUNTAS
MATRIZ DE  FORMULACION DE PREGUNTAS Ahora...REVISE LAS RECOMENDACIONES EN LA SIGUIENTE DIAPOSITIVA
MATRIZ DE  FORMULACION DE PREGUNTAS
MATRIZ DE  FORMULACION DE PREGUNTAS
MATRIZ DE  FORMULACION DE PREGUNTAS
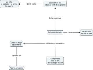
LAS SIGUIENTES PREGUNTAS NACEN DEL TEMA: AGUJEROS EN LAS NUBESPor qué se producen las estelas que dejan las aeronaves sobre la atmosfera?Por que se producen los agujeros en las nubes?Siempre que un aeronave atraviesa una corriente de aire o nubes, se forman agujeros en ellas?Que registro histórico se conoce de dicho fenómeno?En que regiones ocurre con mayor frecuencia este fenómeno?
5. Síntesis del TemaMediante un mapa conceptual realice una síntesis del tema.
Para realizar el mapa conceptual, puede usar algunos de los programas sugeridos que utilizó en el módulo 1, en la  la Actividad de Autoaprendizaje (cuadernia).
Guarde el archivo a manera de Imagen JPG y lo pega en la diapositiva correspondiente a este archivo. Mapa Conceptual sobre Ecología
6. Estrategias para evitar el PlagioCite algunas de las estrategias para evitar el Plagio, que se proponen en el documento de EDUTEKA, del módulo I. Además realice un ejemplo con cada una de ellas, que evidencie su aplicación.
(Responda aquí)Nota general: Las estrategias que se nombran a continuación se tomaron: (Documento Publicado por EDUTEKA, pág 1-7)Disponible en:http://formacionbiblioteca.udea.edu.co/moodle/mod/resource/view.php?id=19919[Citado el 3 de octubre de 2011].Estrategia 1Cite directamente la fuente entre comillas y cite la referencia.Ejemplo: Según Steven CzitromBaus, investigador del Instituto de Ciencias del Mar y Limnología (ICMyL) de la UNAM: “México cuenta con 11 mil kilómetros de litorales, la energía de las olas que rompen en estas costas podría utilizarse para limpiar los puertos contaminados y las más de cien lagunas costeras; sin embargo, aunque la tecnología ya está disponible, no hay un solo sistema instalado”(disponible en:http://www.informador.com.mx/tecnologia/2011/325327/6/energia-de-olas-descontaminaria-costas-mexicanas.htm[Citado el 3 de octubre de 2011])Estrategia 2 Parafrasee las ideas y cite la referencia.Ejemplo:    Texto original: El mundo ha agotado los suministros naturales -de la tierra, los árboles y el mar- para este año y está "consumiendo sus ahorros", por lo que hay una acumulación de dióxido de carbono, según la GFN, que determina la huella ecológica que la humanidad deja cada año.Forma Acceptable de parafrasear:  De acuerdo a la “GFN”, nuestroplanetatierra en lo corrido del año ha gastadotodos los recursosqueteníaprevistosparapara ser usados en todo el año, “ahoraestaconsumiendosusahorros”, debido a estefenomeno hay “acumulacion de dióxido de carbono” (fuente: http://www.informador.com.mx/tecnologia/2011/325279/6/la-tierra-en-deuda-con-la-ecologia.htm[Citado el 3 de octubre de 2011])
Estrategia 3 Citar datos, gráficas o elementos que no sean de conocimiento público. Ejemplo: Figura 1_ Ejemplo de red trófica.Disponible en: (http://www.google.com/imgres?q=red+trofica&um=1&hl=es&sa=N&biw=1280&bih=699&tbm=isch&tbnid=BJfJuR05vNZtwM:&imgrefurl=http://www.kalipedia.com/ecologia/tema/cadenas-redes-troficas.html%3Fx%3D20070418klpcnaecl_53.Kes&docid=KVh1_0NWO5IlYM&w=555&h=458&ei=KEqLTqHWLsO5tgfp7vSgAw&zoom=1&iact=rc&dur=523&page=1&tbnh=133&tbnw=161&start=0&ndsp=17&ved=1t:429,r:1,s:0&tx=71&ty=48[Citado el 3 de octubre de 2011])
Estrategia 4 Citar datos que se expresan de manera textual..Ejemplo:  El granizo más grande reportado hasta ahora pesaba un kilogramo. Cayó durante una tormenta en Bangladesh en 1986 (Disponible en: http://diarioecologia.com/datos-curiosos-sobre-el-planeta/ [Citado el 3 de octubre de 2011])

Astrid

  • 1.
    MATRIZ DE FORMULACION DE PREGUNTAS CON BASE EN LOS DOCUMENTOS DE : “CÓMO PLANTEAR PREGUNTAS” Y EL POWERPOINT SOBRE LOS DÉFICIT GLOBAL Y DE GRIETACon esta actividad se pretende, que ustedes reconozcan la necesidad de centrar la atención en el planteamiento de “la Pregunta”, como el punto de partida y no el fin de un proceso de indagación o de búsqueda.
  • 2.
    MATRIZ DE FORMULACION DE PREGUNTAS
  • 3.
    MATRIZ DE FORMULACION DE PREGUNTAS
  • 4.
    MATRIZ DE FORMULACION DE PREGUNTAS
  • 5.
    MATRIZ DE FORMULACION DE PREGUNTAS Ahora...REVISE LAS RECOMENDACIONES EN LA SIGUIENTE DIAPOSITIVA
  • 6.
    MATRIZ DE FORMULACION DE PREGUNTAS
  • 7.
    MATRIZ DE FORMULACION DE PREGUNTAS
  • 8.
    MATRIZ DE FORMULACION DE PREGUNTAS
  • 9.
    LAS SIGUIENTES PREGUNTASNACEN DEL TEMA: AGUJEROS EN LAS NUBESPor qué se producen las estelas que dejan las aeronaves sobre la atmosfera?Por que se producen los agujeros en las nubes?Siempre que un aeronave atraviesa una corriente de aire o nubes, se forman agujeros en ellas?Que registro histórico se conoce de dicho fenómeno?En que regiones ocurre con mayor frecuencia este fenómeno?
  • 10.
    5. Síntesis delTemaMediante un mapa conceptual realice una síntesis del tema.
  • 11.
    Para realizar elmapa conceptual, puede usar algunos de los programas sugeridos que utilizó en el módulo 1, en la la Actividad de Autoaprendizaje (cuadernia).
  • 12.
    Guarde el archivoa manera de Imagen JPG y lo pega en la diapositiva correspondiente a este archivo. Mapa Conceptual sobre Ecología
  • 14.
    6. Estrategias paraevitar el PlagioCite algunas de las estrategias para evitar el Plagio, que se proponen en el documento de EDUTEKA, del módulo I. Además realice un ejemplo con cada una de ellas, que evidencie su aplicación.
  • 15.
    (Responda aquí)Nota general:Las estrategias que se nombran a continuación se tomaron: (Documento Publicado por EDUTEKA, pág 1-7)Disponible en:http://formacionbiblioteca.udea.edu.co/moodle/mod/resource/view.php?id=19919[Citado el 3 de octubre de 2011].Estrategia 1Cite directamente la fuente entre comillas y cite la referencia.Ejemplo: Según Steven CzitromBaus, investigador del Instituto de Ciencias del Mar y Limnología (ICMyL) de la UNAM: “México cuenta con 11 mil kilómetros de litorales, la energía de las olas que rompen en estas costas podría utilizarse para limpiar los puertos contaminados y las más de cien lagunas costeras; sin embargo, aunque la tecnología ya está disponible, no hay un solo sistema instalado”(disponible en:http://www.informador.com.mx/tecnologia/2011/325327/6/energia-de-olas-descontaminaria-costas-mexicanas.htm[Citado el 3 de octubre de 2011])Estrategia 2 Parafrasee las ideas y cite la referencia.Ejemplo: Texto original: El mundo ha agotado los suministros naturales -de la tierra, los árboles y el mar- para este año y está "consumiendo sus ahorros", por lo que hay una acumulación de dióxido de carbono, según la GFN, que determina la huella ecológica que la humanidad deja cada año.Forma Acceptable de parafrasear: De acuerdo a la “GFN”, nuestroplanetatierra en lo corrido del año ha gastadotodos los recursosqueteníaprevistosparapara ser usados en todo el año, “ahoraestaconsumiendosusahorros”, debido a estefenomeno hay “acumulacion de dióxido de carbono” (fuente: http://www.informador.com.mx/tecnologia/2011/325279/6/la-tierra-en-deuda-con-la-ecologia.htm[Citado el 3 de octubre de 2011])
  • 16.
    Estrategia 3 Citardatos, gráficas o elementos que no sean de conocimiento público. Ejemplo: Figura 1_ Ejemplo de red trófica.Disponible en: (http://www.google.com/imgres?q=red+trofica&um=1&hl=es&sa=N&biw=1280&bih=699&tbm=isch&tbnid=BJfJuR05vNZtwM:&imgrefurl=http://www.kalipedia.com/ecologia/tema/cadenas-redes-troficas.html%3Fx%3D20070418klpcnaecl_53.Kes&docid=KVh1_0NWO5IlYM&w=555&h=458&ei=KEqLTqHWLsO5tgfp7vSgAw&zoom=1&iact=rc&dur=523&page=1&tbnh=133&tbnw=161&start=0&ndsp=17&ved=1t:429,r:1,s:0&tx=71&ty=48[Citado el 3 de octubre de 2011])
  • 17.
    Estrategia 4 Citardatos que se expresan de manera textual..Ejemplo: El granizo más grande reportado hasta ahora pesaba un kilogramo. Cayó durante una tormenta en Bangladesh en 1986 (Disponible en: http://diarioecologia.com/datos-curiosos-sobre-el-planeta/ [Citado el 3 de octubre de 2011])