Permite configurar los
                                                                                             derechos de edición.

                                                                                             Se puede limitar el número
                                                                                             máximo de entradas de
                                                                         CARACTERÍSTICAS     cada participante.

                                                                                             Permitir añadir
                                                                                             comentarios a las entradas
                                                                                             de la base de datos.



                                                                                                                                     Registro: Es un conjunto
                             Sistema de archivos                                                                                     de campos o atributos
                             electrónico.                                                                                            relacionados entre sí.
                             Información
                                                                                                                                     Archivo: Es un conjunto de
                             almacenada en
                                                                                                                                     registros relacionados.
                             memoria auxiliar
                                                                                                                                     Campos: Es la unidad más
                                                                                                                                     pequeña de datos.
                                                                                   ELEMENTOS DE UNA BASE DE DATOS
                                                                                                                                     Atributos: Son los
                                                                                                                                     diferentes campos que
                                                                                                                                     conforman la estructura de
                Base De Datos De Red                                                                                                 una base de datos.
                                                         BASE DE DATOS
                                                                                                                                     Datos: Es la parte esencial
                Bases De Datos Dinámicas                                                                                             de la información, es decir,
              Bases De Datos Estáticas                                                                                               la información que llega a
                                                                                                                                     la base de datos.
                       Bases De Datos
                       Jerárquicas
                                                     TIPOS
                           Bases De Datos                                                             Generate dynamic, interactive read-only versions of your map
                           Documentales                                                               that can be easily distributed as a PDF file or posted to a web site.

                       Bases De Datos                                                                                             PDF Files
                       Multidimensionales                                                             Share with Anyone
                                                                                                                                  SWF (Flash) Files
      Bases De Datos Orientadas a Objetos                                         DESVENTAJAS         Highlights
       Bases De Datos Transaccionales
                                                                                                      Los índices son una
                                                                                                      desventaja en aquellas
                                                                                                      tablas las que se utiliza
                                                                                                      frecuentemente
                                                                                                      operaciones de escritura




                                                                 Bases De Datos
                                                                 Relacionales



Welcome to MindManager.mmap - 27/10/2008 - Mindjet

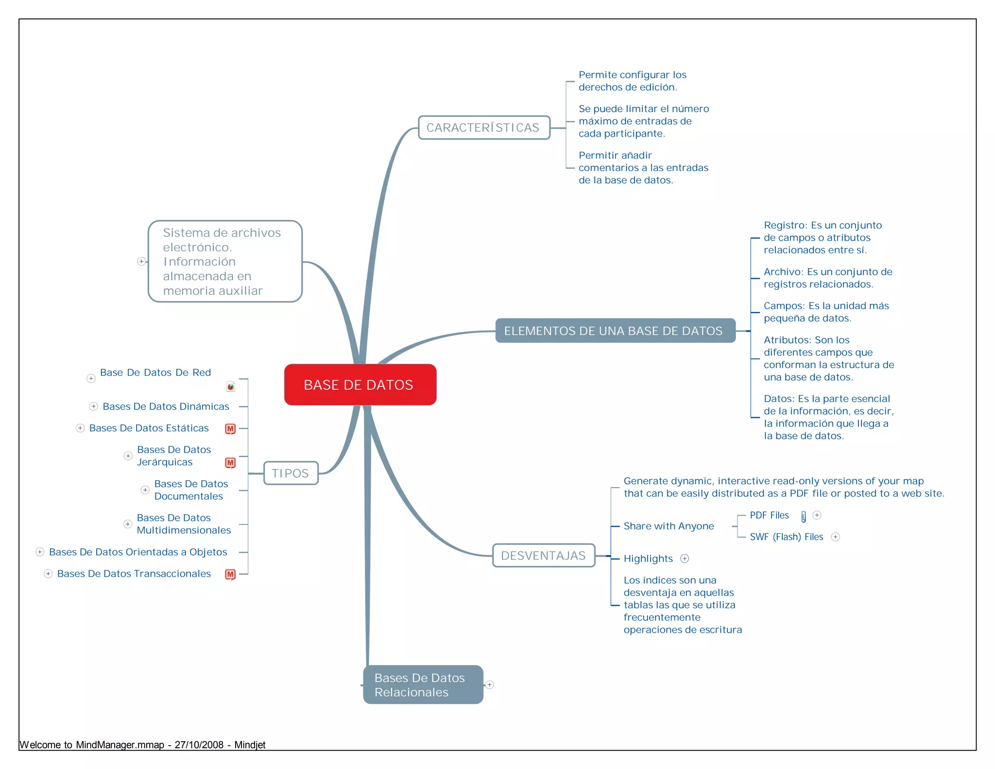
Base de datos

  • 1.
    Permite configurar los derechos de edición. Se puede limitar el número máximo de entradas de CARACTERÍSTICAS cada participante. Permitir añadir comentarios a las entradas de la base de datos. Registro: Es un conjunto Sistema de archivos de campos o atributos electrónico. relacionados entre sí. Información Archivo: Es un conjunto de almacenada en registros relacionados. memoria auxiliar Campos: Es la unidad más pequeña de datos. ELEMENTOS DE UNA BASE DE DATOS Atributos: Son los diferentes campos que conforman la estructura de Base De Datos De Red una base de datos. BASE DE DATOS Datos: Es la parte esencial Bases De Datos Dinámicas de la información, es decir, Bases De Datos Estáticas la información que llega a la base de datos. Bases De Datos Jerárquicas TIPOS Bases De Datos Generate dynamic, interactive read-only versions of your map Documentales that can be easily distributed as a PDF file or posted to a web site. Bases De Datos PDF Files Multidimensionales Share with Anyone SWF (Flash) Files Bases De Datos Orientadas a Objetos DESVENTAJAS Highlights Bases De Datos Transaccionales Los índices son una desventaja en aquellas tablas las que se utiliza frecuentemente operaciones de escritura Bases De Datos Relacionales Welcome to MindManager.mmap - 27/10/2008 - Mindjet