I T Z E L
C O N D I C I O N A L E S
En ocasiones nos interesa controlar el flujo de la
ejecución estableciendo alternativas, es decir, que una
serie de enunciados se ejecuten en algunas ocasiones y
en otras no. Para permitir esto existen las estructuras
condicionales.
I F … E L S E
Por medio de if se puede indicar una condición que, de
cumplirse, permite la ejecución de uno o más enunciados.
Por medio de else se puede establecer una alternativa,
aunque su uso es opcional.
La sintaxis de esta estructura es la siguiente:
Por ejemplo, supongamos que queremos lanzar una
advertencia si el valor de una variable es mayor que 100, y
otra si es mayor:
A D E M Á S , L A S
I N S T R U C C I O N E S S E
P U E D E N
C O N C A T E N A R :
Para empezar, haga clic en el texto
de marcador de posición y empiece a
escribir. Sea breve: una o dos frases.
if(condición){
…enunciados a ejecutar si se cumple
la condición…
} else {
…enunciados a ejecutar si NO se
cumple la condición…
}
if (variable_a_comparar>100){
alert("El valor de la variable es
mayor que 100");
} else if (variable_a_comparar==100){
alert("El valor de la variable es
exactamente 100");
} else {
alert("El valor de la variable es
menor que 100");
}
2
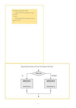
Esquemáticamente en forma de diagrama de flujo:
if (variable_a_comparar>100){
alert("El valor de la variable es mayor
que 100");
} else {
alert("El valor de la variable es menor o
igual que 100");
}
3
condición
Una expresión que puede ser evaluada
como verdadera o falsa.
sentencia1
Sentencia que se ejecutará si condición es
evaluada como verdadera. Puede ser
cualquier sentencia, incluyendo otras
sentencias if anidadas. Para ejecutar
múltiples sentencias, use una
sentencia block ({ ... }) para agruparlas.
sentencia2
Sentencia que se ejecutará si condición se
evalúa como falsa, y exista una
cláusula else. Puede ser cualquier
sentencia, incluyendo sentencias block y
otras sentencias if anidadas.

Condicionales

  • 1.
    I T ZE L C O N D I C I O N A L E S En ocasiones nos interesa controlar el flujo de la ejecución estableciendo alternativas, es decir, que una serie de enunciados se ejecuten en algunas ocasiones y en otras no. Para permitir esto existen las estructuras condicionales. I F … E L S E Por medio de if se puede indicar una condición que, de cumplirse, permite la ejecución de uno o más enunciados. Por medio de else se puede establecer una alternativa, aunque su uso es opcional. La sintaxis de esta estructura es la siguiente: Por ejemplo, supongamos que queremos lanzar una advertencia si el valor de una variable es mayor que 100, y otra si es mayor: A D E M Á S , L A S I N S T R U C C I O N E S S E P U E D E N C O N C A T E N A R : Para empezar, haga clic en el texto de marcador de posición y empiece a escribir. Sea breve: una o dos frases. if(condición){ …enunciados a ejecutar si se cumple la condición… } else { …enunciados a ejecutar si NO se cumple la condición… } if (variable_a_comparar>100){ alert("El valor de la variable es mayor que 100"); } else if (variable_a_comparar==100){ alert("El valor de la variable es exactamente 100"); } else { alert("El valor de la variable es menor que 100"); }
  • 2.
    2 Esquemáticamente en formade diagrama de flujo: if (variable_a_comparar>100){ alert("El valor de la variable es mayor que 100"); } else { alert("El valor de la variable es menor o igual que 100"); }
  • 3.
    3 condición Una expresión quepuede ser evaluada como verdadera o falsa. sentencia1 Sentencia que se ejecutará si condición es evaluada como verdadera. Puede ser cualquier sentencia, incluyendo otras sentencias if anidadas. Para ejecutar múltiples sentencias, use una sentencia block ({ ... }) para agruparlas. sentencia2 Sentencia que se ejecutará si condición se evalúa como falsa, y exista una cláusula else. Puede ser cualquier sentencia, incluyendo sentencias block y otras sentencias if anidadas.