Incrustar presentación
Descargar como PDF, PPTX













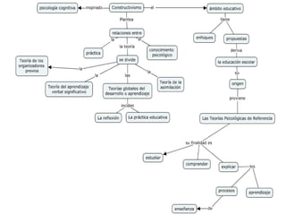
El constructivismo establece relaciones entre la teoría del conocimiento psicológico y la práctica educativa. Esta concepción propone que el diagnóstico y la toma de decisiones son fundamentales en el proceso de enseñanza-aprendizaje. Finalmente, enfatiza la importancia de los juicios en este contexto educativo.











