INSTITUTO POLITÉCNICO NACIONAL
ESCUELA SUPERIOR DE INGENIERÍA MECÁNICA Y
ELÉCTRICA
INGENIERÍA EN CONTROL Y AUTOMATIZACIÓN
CONTROL DEL SISTEMA DE COMBUSTIBLE DE
UN MOTOR DIESEL
T E S I S
PARA OBTENER EL GRADO DE:
INGENIERO EN CONTROL Y
AUTOMATIZACIÓN
QUE PRESENTAN
DOMINGUEZ AGUILAR OSCAR MARTIN
LAZARO ESPINOSA KARLA GEORGINA
TAPIA CRUZ HECTOR EDUARDO
ASESOR
M. EN C. LEANDRO BRITO BARRERA
ING. HUMBERTO SOTO RAMIREZ
MÉXICO, D.F. NOVIEMBRE, 2008
Instituto Politécnico Nacional Dedicatoria
ESIME Zacatenco II
Dedicatoria
Dominguez Aguilar Oscar Martin
Porque sólo la superación de mis ideales, me han permitido comprender cada día más la
difícil posición de ser padres, mis conceptos, mis valores morales y mi superación se las
debo a ustedes.
Esto será la mejor de las herencias; lo reconozco y lo agradeceré eternamente. En adelante
pondré en práctica mis conocimientos y el lugar que en mi mente ocuparon los libros, ahora
será de ustedes, esto, por todo el tiempo que les robé pensando en mí.
Gracias a Jorge Dominguez Dominguez e Irene Aguilar Hernandez.
Además un agradecimiento especial a todos los cercanos a mi, principalmente a aquellos
que me apoyaron en este largo camino, gracias a Mary Tere Villanueva, Oliver Pérez,
Elizabeth Mendez, y a todos mis profesores en especial a él M. en C. Leandro Brito y a
el Ing. Humberto Soto.
Lazaro Espinoza Karla Georgina
Sabiendo que no existirá una forma de agradecer una vida de sacrificio y esfuerzo, quiero
que sientan que el objetivo logrado también es de ustedes y que la fuerza que me ayudo a
conseguirlo fue su apoyo. Con cariño y admiración.
A Dios
Por todas las bendiciones que me ha dado, por permitirme llegar hasta este momento tan
importante de mi vida y lograr otra meta más en mi vida.
A mi Mamá
Por brindarme tu cariño, apoyo, comprensión y brindarme las herramientas para ser mejor
persona día con día.
A toda mi familia
Por siempre alentarme a ser una persona mejor y brindarme buenos consejos …
A Fer
Por brindarme tu apoyo y cariño en cada decisión y etapa de mi vida…
Instituto Politécnico Nacional Dedicatoria
ESIME Zacatenco III
Tapia Cruz Hector Eduardo
Todo mi agradecimiento
En primer lugar deseo mostrar mi más sincero agradecimiento
A todas aquellas personas sin las cuales, este trabajo no habría visto realizado
A mis Padres Irma y Fernando, por animarme a seguir adelante con la tesis en todo
momento.
Por su apoyo, Su cariño y Amor que además los quiero mucho
A mi hermana, Mary Fer por su cariño en todo momento.
A mi novia Jazmín por estar a mi lado en momentos difíciles.
A mis amigos: Carlos Devars, Oscar Domínguez por su apoyo incondicional.
A mi Profesores por las enseñanzas dentro y fuera del Aula.
A mis primos, abuela, tíos y tías que siempre han estado conmigo en las diversas etapas de
mi vida
Muchas gracias a todos.
Instituto Politécnico Nacional Indicé
ESIME Zacatenco IV
Indicé
Dedicatoria............................................................................................................................. II
Indicé ....................................................................................................................................IV
Nomenclatura........................................................................................................................VI
Índice de Figuras ............................................................................................................... VIII
Índice de Tablas..................................................................................................................... X
Planteamiento del Problema.............................................................................................. - 1 -
Objetivo General................................................................................................................ - 2 -
Justificación....................................................................................................................... - 3 -
Alcance del trabajo............................................................................................................ - 4 -
Introducción....................................................................................................................... - 5 -
Capítulo I.......................................................................................................................... - 7 -
Motor Diesel - Biodiesel ................................................................................................... - 7 -
1.1 Definición de motor............................................................................................ - 7 -
1.2 Motor Diesel............................................................................................................ - 8 -
1.3 Ciclo de trabajo...................................................................................................... - 10 -
1.4 Sistemas del motor Diesel ..................................................................................... - 15 -
1.3.1 Descripción General del Sistema de combustible. ......................................... - 17 -
1.3.2 Funcionamiento del sistema de combustible.................................................. - 26 -
1.5 Combustibles ......................................................................................................... - 28 -
1.5.1 Diesel.............................................................................................................. - 28 -
1.5.2 Biodiesel......................................................................................................... - 30 -
1.5.3 Comparación del Diesel con Biodiesel........................................................... - 33 -
Capítulo II........................................................................................................................ - 38 -
Establecimiento del sistema............................................................................................. - 38 -
2.1 Sistema termodinámico ......................................................................................... - 38 -
2.1.1 Ciclo Diesel .................................................................................................... - 39 -
Potencia del motor................................................................................................... - 43 -
2.1.2 Descripción del motor como un ciclo............................................................. - 44 -
2.1.3 Descripción del sistema real........................................................................... - 46 -
2.1.4 Propuesta del sistema de control .................................................................... - 48 -
Instituto Politécnico Nacional Indicé
ESIME Zacatenco V
Capítulo III ...................................................................................................................... - 51 -
Simulación....................................................................................................................... - 51 -
3.1 Descripción del control de combustible ................................................................ - 51 -
3.2 Sistema de control ................................................................................................. - 54 -
3.3 Programación del PLC (SLC 500)......................................................................... - 58 -
3.4 Interfaz Hombre – Máquina (HMI) INTOUCH.................................................... - 69 -
3.4.1 Comunicación PLC-PC .................................................................................. - 81 -
Capítulo IV ...................................................................................................................... - 70 -
Selección de equipo......................................................................................................... - 70 -
4.1 Parámetros de operación........................................................................................ - 70 -
4.2 Válvulas................................................................................................................. - 71 -
4.3 Sensor de temperatura....................................................................................... - 78 -
4.4 Sensor de velocidad............................................................................................... - 82 -
4.5 Sensor de par ......................................................................................................... - 83 -
4.6 Controlador............................................................................................................ - 85 -
4.5. 1 Procesadores SLC 500.................................................................................. - 86 -
Capitulo V ....................................................................................................................... - 90 -
Análisis de Costos ........................................................................................................... - 90 -
5.1 Costo del Equipo ................................................................................................... - 90 -
5.1.1 Costos de investigación e ingeniería. ............................................................. - 92 -
Conclusiones.................................................................................................................... - 95 -
Glosario ........................................................................................................................... - 97 -
Bibliografía.................................................................................................................... - 106 -
Anexos..................................................................................................................................XI
Instituto Politécnico Nacional Nomenclatura
ESIME Zacatenco VI
Nomenclatura
Cp Calor Especifico a presión cte.
Cv Calor Especifico a volumen cte.
DTI Diagrama de Tuberías e Instrumentos.
H Entalpia.
HMI Interfaz Hombre Máquina
I/O Entrada/Salida.
K Exponente Adiabático.
M Par en N.m
N Frecuencia de rotación (RPM)
NPT Roscado.
P Presión.
PMI Punto Muerto Inferior.
PMS Punto Muerto Superior.
pmt Presión Media Teórica.
Po Potencia en Kw
Q1 Calor Aportado.
Q2 Calor Extraído.
RPM Revoluciones por Minuto.
S Entropía.
T Temperatura.
V Volumen.
W Trabajo Neto.
αe Grado de explosión.
Instituto Politécnico Nacional Nomenclatura
ESIME Zacatenco VII
Nomenclatura Instrumentación
FV Válvula de flujo
NA Normalmente abierta
NC Normalmente cerrada
NT Trasmisor de par
OC Controlador de potencia
S.P. Set Point
ST Transmisor de velocidad
TC Controlador de temperatura
TT Transmisor de temperatura
TV Válvula de control de
temperatura
UY Función convertidor
V1 Biodiesel mezcla
V2 Diesel
V3 Diesel mezcla
V4 Mezcla
βe Grado de combustión.
βs Grado de Contracción.
η Rendimiento.
ρ Relación Volumétrica de Compresión.
Instituto Politécnico Nacional Relación de Figuras
ESIME Zacatenco VIII
Índice de Figuras
Figura 1.1 Clasificación De Motores Térmicos ............................................................... - 7 -
Figura 1.2 Vista General Del Motor................................................................................. - 8 -
Figura 1.3 Vista De La Cámara De Combustión............................................................... - 9 -
Figura 1.4 Cámara de Combustión en un Motor Diesel................................................. - 10 -
Figura 1.5 Tiempo de Admisión..................................................................................... - 10 -
Figura 1.6 Tiempo de Compresión................................................................................. - 11 -
Figura 1.7 Tiempo de Expansión.................................................................................... - 12 -
Figura 1.8 Tiempo de Escape .......................................................................................... - 12 -
Figura 1.9 Inyección directa.......................................................................................... - 13 -
Figura 1.10 Inyección indirecta...................................................................................... - 14 -
Figura 1.11 Sistema Completo de Inyección................................................................. - 18 -
Figura 1.12 Tanque De Combustible del motor KM170................................................ - 19 -
Figura 1.13 Bomba de Alimentación Mecánica............................................................. - 20 -
Figura 1.14 Bomba de Alimentación Eléctrica .............................................................. - 21 -
Figura 1.15 Filtro de Combustible.................................................................................. - 22 -
Figura 1.16 Filtro Seco................................................................................................... - 22 -
Figura 1.17 Bomba De Inyección Lineal........................................................................ - 23 -
Figura 1.18 Bomba De Inyección Rotativa .................................................................... - 24 -
Figura 1.19 Inyector ....................................................................................................... - 25 -
Figura 1.20 Sistema de combustible............................................................................... - 27 -
Figura 2.1 Graficas del Ciclo Diesel ideal...................................................................... - 40 -
Figura 2.2 Diagrama a Descriptico del Motor Diesel..................................................... - 44 -
Figura 2.3 Sistema Real.................................................................................................. - 46 -
Figura 2.4 Despiece del Sistema de Combustible .......................................................... - 47 -
Figura 2.5 Vista Frontal del Sistema .............................................................................. - 47 -
Figura 2.7 Diagrama a Bloques de la Propuesta............................................................. - 48 -
Figura 2.6 Vista Lateral Extensa del Sistema................................................................. - 48 -
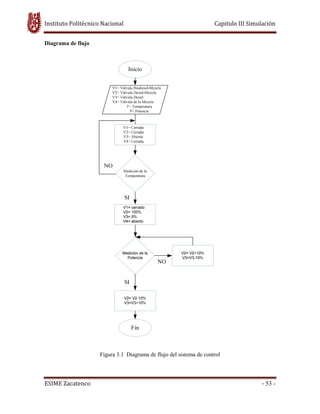
Figura 3.1 Diagrama de flujo del sistema de control...................................................... - 53 -
Figura 3.2 Esquema de control, cascada.......................................................................... - 54 -
Figura 3.3 Control en cascada para el sistema de combustible. ...................................... - 56 -
Figura 3.2 Diagrama De Control Del Sistema................................................................ - 57 -
Figura 3.5 Subrutinas...................................................................................................... - 59 -
Figura 3.6 Rangos declarados en F8............................................................................... - 60 -
Figura 3.7 Subrutina de Arranque- Escalamiento del termopar..................................... - 60 -
Figura 3.8 Arranque- Escalamiento del sensor de par.................................................... - 61 -
Figura 3.9 Arranque- Escalamiento del sensor de velocidad ......................................... - 61 -
Figura 3.10 Arranque- Escalamiento de la válvula modulante Diesel ........................... - 61 -
Figura 3.11 Arranque- Escalamiento de la válvula modulante Biodiesel ...................... - 62 -
Figura 3.12 Arranque- Condiciones de inicio del programa y salto de subrutina. ..... - 62 -
Figura 3.13 Temperatura- Comparación de temperatura................................................ - 63 -
Figura 3.14 Temperatura- Salto a subrutina de potencia................................................ - 63 -
Instituto Politécnico Nacional Relación de Figuras
ESIME Zacatenco IX
Figura 3.15 Potencia- Calculo de potencia..................................................................... - 64 -
Figura 3.16 Potencia- Comparación de potencia............................................................ - 64 -
Figura 3.17 Potencia- Instrucción LES, comparación de un valor bajo de potencia...... - 65 -
Figura 3.18 Potencia- Apertura y cierre de válvulas Diesel V2 y Biodiesel V1............ - 65 -
Figura 3.19 Ventana para crear una nueva aplicación..................................................... - 70 -
Figura 3.20 Ventana InTouch para nombre y descripción de una aplicación ................ - 71 -
Figura 3.21 Application Manager.................................................................................... - 72 -
Figura 3.22 Ubicación de icono, Window Maker .......................................................... - 72 -
Figura 3.23 Ventana de propiedades ............................................................................... - 73 -
Figura 3.24 Pantalla de trabajo........................................................................................ - 73 -
Figura 3.25 Barra de herramientas en InTouch............................................................... - 74 -
Figura 3.27 Diagrama del control de combustible (INTOUCH).................................... - 76 -
Figura 3.28 Asignación de Tagname al botón de arranque............................................. - 76 -
Figura 3.29 Configuración Fill Color.............................................................................. - 77 -
Figura 3.30 Vinculación de tagname- Boton_1............................................................... - 78 -
Figura 3.31 Control de combustible a baja temperatura................................................. - 78 -
Figura 3.32 Control de combustible-Arranque con Diesel.............................................. - 79 -
Figura 3.33 Mezcla de combustible (80% Diesel, 20% Biodiesel)................................ - 79 -
Figura 3.34 Mezcla de combustible (60% Diesel, 40% Biodiesel)................................ - 80 -
Figura 3.35 Pantalla principal RSLinx ............................................................................ - 82 -
Figura 3.36 Pantalla de conexión de interfaz de red........................................................ - 82 -
Figura 3.37 Conexión PLC- PC....................................................................................... - 83 -
Figura 4.1 Solenoide energizado .................................................................................... - 72 -
Figura 4.2 Válvula solenoide típica de acción directa, normalmente cerrada, dos vías. - 73 -
Figura 4.3 Válvula solenoide marca Omega ................................................................. - 74 -
Figura 4.4 Electroválvula Danfoss ................................................................................. - 76 -
Figura 4.6 Tacómetro industrial PAX I......................................................................... - 83 -
Figura 4.7 Sensor de par modelo 8651........................................................................... - 84 -
Figura 4.8 Diagrama de arquitectura.............................................................................. - 89 -
Instituto Politécnico Nacional Relación de Tablas
ESIME Zacatenco X
Índice de Tablas
Tabla 1.1 Comparación diesel con biodiesel……………………………………………….32
Tabla 1.2 Comparación físico – químico entre diesel y biodiesel…………………………33
Tabla 2.1 Especificaciones del motor diesel KM170………………………………………30
Tabla 3.1 Direccionamientos utilizados en la programación del PLC SLC500…………...59
Tabla 4.1 Características de válvula solenoide SV282…………………………….............75
Tabla 4.2 Características de la electroválvula……………………………………………...77
Tabla 4.3 Caracteristicas del termopar CO1-T…………………………………………….81
Tabla 4.4 Características del sensor PAX I………………………………………………..83
Tabla 4.5 Características del sensor de par 8651…………………………………………..84
Tabla 4.6 Entradas y salidas del PLC…………………………………………………........87
Tabla 4.7 Lista de Hardware……………………………………………………….............87
Tabla 4.8 Cálculo de la fuente de alimentación……………………………………............88
Tabla 5.1 Costo total……………………………………………………………….............90
Tabla 5.2 Relación de equipo dentro de la institución……………………………………………...91
Tabla 5.3 Tabla comparativa de ahorro……………………………………………….…....92
Tabla 5.4 Precios grupo de investigación……………………………………………………… 93
Instituto Politécnico Nacional Planteamiento del Problema
ESIME Zacatenco - 1 -
Planteamiento del Problema
En la actualidad se buscan energías alternativas para utilizarse en motores de combustión
interna, una de estas alternativas es el biodiesel, el cual se utiliza mezclado con diesel. Se
siguen realizando estudios para obtener el porcentaje idóneo de la mezcla diesel y biodiesel.
Para cada tipo de motor y a las condiciones atmosféricas del Distrito Federal.
Para realizar pruebas de funcionamiento de un motor diesel, trabajando con mezclas de
diesel – biodiesel, se requiere de un banco de pruebas experimental, el cual requiere de un
control para mezclar las cantidades correctas de diesel y de biodiesel, monitoreando sus
principales parámetros de operación.
Debido a que el biodiesel libera una menor cantidad de energía en la combustión, el
consumo del combustible se ve incrementado y la potencia del motor se ve reducida. Las
propiedades del biodiesel hacen que la bomba de combustible sufra una pérdida de presión
considerable.
Su viscosidad excesiva y su gran densidad tienen una influencia negativa sobre el
funcionamiento de la bomba de inyección, bomba de alimentación, tuberías e inyectores;
por tal motivo sobre la presión de la inyección. Otros factores importantes son la
transportación y pulverización del combustible. Esto perjudica al arranque (en frío
principalmente), puesto que el encendido se ve degradado.
De lo anterior se deduce que se debe tener un control de mezclado, acorde a las
características del biodiesel.
El diseño del control convencional de un motor diesel, no satisface las necesidades de
funcionamiento con la mezcla diesel-biodiesel en el sistema de combustible, de ahí el
requerimiento de generar una propuesta de control para el banco de pruebas experimental.
Instituto Politécnico Nacional Objetivo General
ESIME Zacatenco - 2 -
Objetivo General
Proponer la modificación, instrumentación y control del sistema de combustible de un
motor Diesel KM170, componente de un banco de pruebas, para comprobar su desempeño
con diferentes proporciones de mezcla diesel-biodiesel, manteniendo la potencia constante
en un rango determinado de operación.
Objetivos Particulares
• Modificar el diseño de control del sistema de combustible, para desarrollar un
funcionamiento óptimo dentro de los rangos establecidos, de acuerdo al motor de
combustión interna a diesel KM170.
• Desarrollar una arquitectura de control de la mezcla diesel-biodiesel, basada en la
temperatura y potencia del motor.
• Indicar la posición y la instrumentación necesaria en el motor de combustión interna
a diesel KM170, para un buen funcionamiento en el control del sistema de
combustible.
Instituto Politécnico Nacional Justificación
ESIME Zacatenco - 3 -
Justificación
La contaminación ambiental ha alcanzado niveles muy altos, debido al excesivo uso de
combustibles derivados del petróleo, aunado a esto existe un problema aun mayor, el de no
ser renovable. Lo que orilla a la búsqueda e implementación de nuevas formas de energía
alterna, para la disminución de la dependencia de los combustibles derivados del petróleo y
a la disminución de agentes contaminantes.
Una alternativa para reducir las emisiones contaminantes y el uso del los combustibles
derivados del petróleo, es la utilización del biodiesel, el cual es un combustible basado en
aceites vegetales o grasas animales.
Es importante destacar que los combustibles derivados del petróleo emiten una cantidad
mayor de Dióxido de Carbono y Azufre a la atmósfera, en comparación a los combustibles
desarrollados a base de aceites vegetales o grasas animales.
Con base en lo anterior y en la poca existencia de información, se buscará ampliar el tema,
del comportamiento del combustible alterno biodiesel en un motor Diesel. Proponiendo un
control para la proporción de la mezcla de Diesel-Biodiesel, tomando en cuenta la no
existencia de la instrumentación adecuada para realizar este trabajo.
Instituto Politécnico Nacional Limitación del Tema
ESIME Zacatenco - 4 -
Alcance del trabajo
Esta tesis se limita a:
• El desarrollo teórico de una modificación al diseño del sistema de combustible del
motor KM170.
• El desarrollo de una arquitectura de control para el sistema de combustible, basado
en modelos de control, en el control de la potencia del motor KM170, la
temperatura del motor KM170 y en la inyección del combustible diesel, biodiesel o
una mezcla de ambos de acuerdo a la necesidad del motor KM170.
• Basados en la arquitectura desarrollada, se propondrán las modificaciones
necesarias al sistema de combustible del motor KM170, para obtener una mezcla
entre los dos combustibles y mantener los rangos de potencia del motor KM170, lo
que implica la implantación de la instrumentación necesaria.
• La instrumentación necesaria para la arquitectura de control desarrollada, se
seleccionará con base a Normas de las propiedades de los combustibles diesel y
biodiesel.
Instituto Politécnico Nacional Introducción
ESIME Zacatenco - 5 -
Introducción
La presente investigación se refiere a un motor de combustión interna a diesel modelo
KM170, utilizando como combustible el diesel, biodiesel y una mezcla de ambos
combustibles; definiendo el funcionamiento del motor diesel, como una máquina que
utiliza el calor del aire altamente comprimido para encender una carga de combustible
inyectada en el cilindro. El biodiesel es un combustible biodegradable, renovable y se
puede producir con aceites vegetales o grasas animales.
El aprovechamiento de productos naturales o residuos vegetales para generar energía es
común, en especial cuando el planeta se contamina debido a los gases de combustión que
emiten los vehículos cuando se emplea una mezcla compleja de hidrocarburos, procedentes
del petróleo.
La problemática principal del motor diesel utilizando el biodiesel es la reducción de
potencia en el motor.
La investigación de esta problemática se realizó por el interés social de desarrollar un
motor capaz de funcionar eficazmente con la combinación de diesel-biodiesel haciendo
frente a los problemas de contaminación.
Para hacer frente a los problemas mencionados, como reducir agentes contaminantes, y no
perder la potencia del motor, se desarrolla el siguiente análisis basado en:
• Un motor de combustión interna a diesel KM170.
• La composición físico química de los combustibles diesel y biodiesel en base a las
Normas que los rigen.
• Y en la necesidad de hacer una mezcla de combustibles capaz de mantener la
potencia del motor acorde cada valor de temperatura.
Instituto Politécnico Nacional Introducción
ESIME Zacatenco - 6 -
Basándose en las condiciones anteriores se desarrolla lo siguiente:
Capítulo 1 Marco teórico, este capítulo se constituye de una visión general del motor diesel
y los combustibles diesel – biodiesel, partiendo del concepto general del motor, el
funcionamiento de un motor de combustión interna, los sistemas y elementos que
conforman un motor. La definición de diesel y biodiesel, con sus propiedades físicas y
químicas.
Capítulo 2 Establecimiento del sistema, se enuncia el ciclo termodinámico para el
Diesel, diagramas representativos del ciclo Diesel con respecto al motor KM170. Así como
una descripción textual del control en el sistema de combustible para el motor KM170;
tomando en cuenta los parámetros de operación del motor.
Capítulo 3 Simulación, en este capítulo se describe el control del combustible mediante un
diagrama de flujo. Se muestra el DTI del control ya descrito y una visualización general de
la interfaz hombre-máquina.
Capítulo 4 Selección de equipo, a lo largo de este capítulo se muestran los diversos
componentes del control de combustible en donde se indican sus características, rangos de
operación, etc.
Capítulo 5 Costos, se desenvuelven los costos de los elementos del control de combustible;
así como el costo beneficio del proyecto, tomando en cuenta los impactos ambientales.
Instituto Politécnico Nacional Capitulo I Motor Diesel-Biodiesel
ESIME Zacatenco - 7 -
Capítulo I
Motor Diesel - Biodiesel
1.1Definición de motor.
Un motor es una máquina capaz de transformar la energía almacenada de los combustibles,
baterías u otras fuentes, en energía mecánica capaz de realizar un trabajo. En los
automóviles este efecto es una fuerza que produce el movimiento.
Existen diversos tipos, siendo común clasificarlos en:
Motores térmicos
• Motores de combustión interna
• Motores de combustión externa
Motores eléctricos
Clasificación del motor térmico:
Figura 1.1 Clasificación De Motores Térmicos
Instituto Politécnico Nacional Capitulo I Motor Diesel-Biodiesel
ESIME Zacatenco - 8 -
1.2 Motor Diesel.
El motor Diesel es una máquina de combustión que aspira aire y lo comprime hasta un
alto nivel, sin la necesidad de chispa para el encendido del combustible.
Los elementos del motor que forman su constitución (ver Figuras 1.2 y 1.3), pueden
dividirse en los siguientes órganos más elementales:
Elementos fijos, que son los que componen la estructura externa del motor, cuya misión es
la de alojar, sujetar y tapar a otros elementos del conjunto, como: el bloque del motor
(monoblock), la culata (cabeza de cilindros) y su junta, el Carter y su junta, la tapa de
balancines.
Figura 1.2 Vista General Del Motor
1.Cadena de la distribución; 2.Eje de levas; 3.Tapon de las bandas de balancines; 4.Conducto de
los vapores del compartimiento de los balancines; 5.Tapa de los balancines; 6.Inyector; 7.Paredes
de los cilindros; 8.Émbolo; 9.Camara de refrigeración; 10.Corona dentada del volante; 11.Volante
de inercia; 12.Contra peso del cigüeñal; 13.cuello delo cigüeñal; 14.Eje del volante; 15.Biela;
16.Muñequilla del cigüeñal; 17.Prefiltro del aceite; 18.Bomba de aceite;19.Aceite del cárter;
20.punto de sujeción del motor al bastidor.
Instituto Politécnico Nacional Capitulo I Motor Diesel-Biodiesel
ESIME Zacatenco - 9 -
Figura 1.3 Vista De La Cámara De Combustión
21. Polea del cigüeñal; 22.Marcas de puesta a punto; 23.Ventilador; 24.Eje de accionamiento de la
bomba de aceite; 25.Piñol sobre el eje que acciona a las válvulas de inyección, alimentación y
refrigeración; 26.Valvula; 27.Muelle de válvulas; 28.Semibalancín; 29.Antecamara de
combustión; 30.Bujia de precalentamiento; 31.Tubo que une la bomba de inyección del motor;
32.Varilla del nivel de aceite del cárter; 33.Conjunto bomba de inyección regulador y avance;
34.Filtro de aceites; 35.Conducto de admisión; 36.Difusor del regulador del vacío.
Elementos móviles, que son los encargados de transformar la energía química del
combustible en energía mecánica, como: los pistones, las bielas, el cigüeñal, y el volante de
inercia.
Instituto Politécnico Nacional
ESIME Zacatenco
1.3 Ciclo de trabajo.
En el motor diesel de cuatro tiempos las válvulas
correspondiente de trabajo controlando el intercambio de gases. Las válvulas abren o cierran
los canales de admisión y de escape del cilindro
Figura 1.4
Primer Tiempo: Admisión, la válvula de admisión está abierta completamente cuando el
émbolo pasa por el Punto Muerto Superior (PMS), como se muestra en la Figura 1.4; mientras
baja hasta el Punto Muerto Inferior (PMI) crea un vacío en el interior del cilindro y
solo. Cuando llega al PMI el cilindro está lleno de aire a la presión de casi una atmósfera
(1kg/cm2
) aproximadamente y a la temperatura ambiente. La válvula de escape ha
permanecido cerrada durante todo este tiempo.
Instituto Politécnico Nacional Capitulo I Motor Diesel
En el motor diesel de cuatro tiempos las válvulas del cilindro determinan el tiempo
correspondiente de trabajo controlando el intercambio de gases. Las válvulas abren o cierran
los canales de admisión y de escape del cilindro (ver Figura 1.4):
4 Cámara de Combustión en un Motor Diesel
, la válvula de admisión está abierta completamente cuando el
émbolo pasa por el Punto Muerto Superior (PMS), como se muestra en la Figura 1.4; mientras
baja hasta el Punto Muerto Inferior (PMI) crea un vacío en el interior del cilindro y
solo. Cuando llega al PMI el cilindro está lleno de aire a la presión de casi una atmósfera
) aproximadamente y a la temperatura ambiente. La válvula de escape ha
permanecido cerrada durante todo este tiempo.
Figura 1.5 Tiempo de Admisión
Capitulo I Motor Diesel-Biodiesel
- 10 -
del cilindro determinan el tiempo
correspondiente de trabajo controlando el intercambio de gases. Las válvulas abren o cierran
, la válvula de admisión está abierta completamente cuando el
émbolo pasa por el Punto Muerto Superior (PMS), como se muestra en la Figura 1.4; mientras
baja hasta el Punto Muerto Inferior (PMI) crea un vacío en el interior del cilindro y aspira aire
solo. Cuando llega al PMI el cilindro está lleno de aire a la presión de casi una atmósfera
) aproximadamente y a la temperatura ambiente. La válvula de escape ha
Instituto Politécnico Nacional
ESIME Zacatenco
Segundo Tiempo: Compresión
admisión y al encender el émbolo va comprimiendo al aire que hay en el interior del cilindro
hasta reducir su volumen al de la cámara de combustió
continúa cerrada.
Al final de la compresión el volumen del aire se reduce de catorce a veintitrés veces, su
temperatura se eleva a más de 600 ºC y su presión aumenta de 30 a 50 k
Tercer Tiempo: Expansión, después de alcanzar el PMS el émbolo desciende hasta el PMI las
dos válvulas permanecen cerradas como muestra en la Figura 1.6. La máxima presión de la
cámara se alcanza poco después del PMS. Los gases se expanden y empuja
hacia el PMI, transmitiéndole una fuerza a través de la biela que actúa sobre el cigüeñal
dándole un nuevo impulso de rotación. Esta es la carrera de trabajo del motor.
Instituto Politécnico Nacional Capitulo I Motor Diesel
Segundo Tiempo: Compresión y principio de la inyección, en el PMI se cierra la válvula de
admisión y al encender el émbolo va comprimiendo al aire que hay en el interior del cilindro
hasta reducir su volumen al de la cámara de combustión (ver Figura 1.5). La válvula de escape
Figura 1.6 Tiempo de Compresión
Al final de la compresión el volumen del aire se reduce de catorce a veintitrés veces, su
temperatura se eleva a más de 600 ºC y su presión aumenta de 30 a 50 kg/cm2
.
, después de alcanzar el PMS el émbolo desciende hasta el PMI las
dos válvulas permanecen cerradas como muestra en la Figura 1.6. La máxima presión de la
cámara se alcanza poco después del PMS. Los gases se expanden y empujan el émbolo (pistón)
hacia el PMI, transmitiéndole una fuerza a través de la biela que actúa sobre el cigüeñal
dándole un nuevo impulso de rotación. Esta es la carrera de trabajo del motor.
Capitulo I Motor Diesel-Biodiesel
- 11 -
y principio de la inyección, en el PMI se cierra la válvula de
admisión y al encender el émbolo va comprimiendo al aire que hay en el interior del cilindro
n (ver Figura 1.5). La válvula de escape
Al final de la compresión el volumen del aire se reduce de catorce a veintitrés veces, su
, después de alcanzar el PMS el émbolo desciende hasta el PMI las
dos válvulas permanecen cerradas como muestra en la Figura 1.6. La máxima presión de la
n el émbolo (pistón)
hacia el PMI, transmitiéndole una fuerza a través de la biela que actúa sobre el cigüeñal
Instituto Politécnico Nacional
ESIME Zacatenco
Cuarto Tiempo: Escape, en la figura 1.7 se muestra que después del PMI el émbolo se dirige
de nuevo hacia el PMS expulsando a los gases a través de la apertura de la válvula de escape,
que se ha abierto poco antes de que termine la carrera de expansión. La válvula de admisión
permanece cerrada al llegar el émbolo del PMS empezara un nuevo ciclo.
Generalmente, en el colector de admisión, no hay válvula de mariposa que determine la
cantidad de aire que debe llegar a los cilindros que dependerá de l
los pistones (vacío que se crea en los cilindros) y en los motores sobrealimentados del
compresor volumétrico o del turbo
Instituto Politécnico Nacional Capitulo I Motor Diesel
Figura 1.7 Tiempo de Expansión
, en la figura 1.7 se muestra que después del PMI el émbolo se dirige
de nuevo hacia el PMS expulsando a los gases a través de la apertura de la válvula de escape,
que se ha abierto poco antes de que termine la carrera de expansión. La válvula de admisión
permanece cerrada al llegar el émbolo del PMS empezara un nuevo ciclo.
Figura 1.8 Tiempo de Escape
Generalmente, en el colector de admisión, no hay válvula de mariposa que determine la
de aire que debe llegar a los cilindros que dependerá de la aspiración o succión de
los pistones (vacío que se crea en los cilindros) y en los motores sobrealimentados del
del turbo-compresor.
Capitulo I Motor Diesel-Biodiesel
- 12 -
, en la figura 1.7 se muestra que después del PMI el émbolo se dirige
de nuevo hacia el PMS expulsando a los gases a través de la apertura de la válvula de escape,
que se ha abierto poco antes de que termine la carrera de expansión. La válvula de admisión
Generalmente, en el colector de admisión, no hay válvula de mariposa que determine la
a aspiración o succión de
los pistones (vacío que se crea en los cilindros) y en los motores sobrealimentados del
Instituto Politécnico Nacional Capitulo I Motor Diesel-Biodiesel
ESIME Zacatenco - 13 -
Mediante el pedal acelerador se determina la cantidad de combustible que se inyecta en el
tercer tiempo, actuando sobre la bomba inyectora. Una vez que el aire se encuentra
comprimido en la cámara de combustión (momento de la máxima temperatura del aire) se
inyecta el combustible, inflamándose la mezcla por auto combustión.
No obstante, el diesel precisa un pequeño tiempo para adquirir la temperatura necesaria
para su combustión, cuyo tiempo se conoce como "retraso en la iniciación de la
combustión" o "retardo a la inflamación".
Clasificación de los motores diesel.
Según sea el tipo de inyección y de cámara empleada en los motores diesel se clasifican en
dos grupos:
• Motores de inyección directa o de cámara abierta.
• Motores de inyección indirecta o de cámara dividida.
1.- Sistema de inyección directa
El combustible se inyecta directamente en la cámara de combustión (situada por lo general
en el pistón) por un inyector de múltiples orificios. (Ver Figura 1.9)
Figura 1.9 Inyección directa
Instituto Politécnico Nacional Capitulo I Motor Diesel-Biodiesel
ESIME Zacatenco - 14 -
2.- Sistema de inyección indirecta
Como se muestra en la Figura 1.10, se tiene una precámara donde se inyecta el combustible
e inicia la combustión aunque no puede realizarse totalmente por falta de aire.
Generalmente el inyector es de un solo orificio encarado con el conducto estrecho que une
la antecámara y la cámara principal de combustión que es donde termina de realizarse el
total de la combustión y que puede hallarse o no totalmente en el cilindro.
Figura 1.10 Inyección indirecta
Instituto Politécnico Nacional Capitulo I Motor Diesel-Biodiesel
ESIME Zacatenco - 15 -
1.4 Sistemas del motor Diesel
En la constitución del motor Diesel encontraremos dividido su funcionamiento en
sistemas, los cuales básicamente pueden ser:
a) Sistema de distribución
b) Sistema de alimentación
c) Sistema de enfriamiento
d) Sistema de lubricación
a) Sistema de distribución
El sistema de distribución es el conjunto de órganos que aseguran, en el momento preciso,
la apertura y el cierre de las válvulas de admisión y de escape, (entrada y salida de los gases
en el cilindro) y de ello dependerá el correcto funcionamiento del motor.
b) Sistema de combustible.
El sistema de combustible tiene como finalidad hacer llegar combustible a una determinada
presión para la inyección del mismo en diversas condiciones del funcionamiento del motor.
En los motores Diesel existen tres tipos de circuitos de combustible según sea la posición
del depósito. Son los siguientes:
o Circuito con depósito de salida por gravedad
o Circuito con depósito auxiliar
o Circuito con depósito a nivel inferior
c) Sistema de enfriamiento
Con el motor funcionando, llegan a producirse temperaturas de hasta 2.200°C, lo que en
algunos casos, podría llegar a fundir las piezas metálicas, por lo que es necesario utilizar un
sistema de refrigeración capaz de evacuar parte del calor producido por la combustión.
Instituto Politécnico Nacional Capitulo I Motor Diesel-Biodiesel
ESIME Zacatenco - 16 -
El calor que ha de absorberse no ha de ser ni poco (se producirían dilataciones excesivas) ni
demasiado (bajaría el rendimiento del motor), aproximadamente un 30%.
Las altas temperaturas, además de dilatar, hacen que el llenado de los cilindros sea escaso y
el aceite de lubricación pierda sus propiedades lubricantes.
Las partes que requieren mayor enfriamiento son las que están sometidas a más altas
temperaturas, como son:
- La culata (especialmente la zona próxima a la válvula de escape).
- Las válvulas (con sus asientos y guías).
- Los cilindros (debido al roce del pistón).
El enfriamiento de estas piezas se hace a costa de calentar el aire del ambiente, renovándose
constantemente.
d) Sistema de lubricación
El sistema se emplea para evitar el elevado desgaste, recalentamiento y atascamiento de las
superficies frotantes; para disminuir el consumo de la potencia indicadora por perdidas
mecánicas del motor y eliminar productos del desgaste. En algunos motores el sistema de
lubricación se utiliza para enfriar el fondo del émbolo. Además el aceite mejora el
empaque por aros de embolo del espacio por encima del embolo y protege las piezas del
motor de la corrosión.
Este sistema es necesario para todas las partes móviles que existen en un motor. Por muy
esmerado y preciso que haya sido el trabajo de acabado y pulido de las superficies de dos
piezas metálicas, el aspecto de ambas aunque parezca liso, presenta enormes
irregularidades y asperezas.
Para el desarrollo de esta tesis, se enfocará el estudio en el sistema de combustible que se
desarrolla a continuación con mayor profundidad.
Instituto Politécnico Nacional Capitulo I Motor Diesel-Biodiesel
ESIME Zacatenco - 17 -
1.3.1 Descripción General del Sistema de combustible.
Es el encargado de suministrar el combustible necesario para el funcionamiento del motor,
(ver Figura 1.11) pudiéndose diferenciar dos apartados fundamentales:
a). Circuito de baja presión, encargado de enviar el combustible desde el depósito en que
se encuentra almacenado a la bomba de inyección. Compuesto por los siguientes
elementos:
• Depósito de combustible.
• Bomba de alimentación.
• Filtros de combustible.
• Conductos y válvulas
b). Circuito de alta presión, encargado de impulsar el combustible a una presión
determinada para ser introducido en las cámaras de combustión. Compuesto por los
siguientes elementos:
• Bomba de inyección.
• Canalizaciones: deben tener la misma longitud para tener los mismos tiempos de
inyección.
• Inyectores: Realizados en acero para poder resistir las fuertes variaciones de presión.
Instituto Politécnico Nacional Capitulo I Motor Diesel-Biodiesel
ESIME Zacatenco - 18 -
Figura 1.11 Sistema Completo de Inyección
El circuito de baja presión está formado de la siguiente forma:
Depósito de combustible: Se emplea en su fabricación chapa de acero galvanizado, en dos
mitades que se unen con soldadura eléctrica. En la actualidad se fabrican también de
plástico duro. Los depósitos metálicos se suelen recubrir de una capa antioxidante por el
exterior y un barnizado por el interior (ver Figura 1.12).
El depósito debe ser estanco totalmente y dispone de un tubo con una boca de llenado y un
tapón de cierre en el exterior. Posee un pequeño orificio de ventilación situado en el tubo o
en el mismo tapón de cierre. Este orificio está conectado con el exterior, y mantiene en el
interior del depósito la presión atmosférica.
Suelen llevar un tabicado interior agujereado para evitar el ruido, limitar los movimientos
del líquido y evitar la creación de vapores. Lleva también un orificio para el tubo de salida
del combustible y en la entrada a este tubo se puede colocar un filtro de malla metálica,
para un primer filtrado.
Instituto Politécnico Nacional Capitulo I Motor Diesel-Biodiesel
ESIME Zacatenco - 19 -
Figura 1.12 Tanque De Combustible del motor KM170
Bomba de alimentación: La misión de la bomba es la de extraer el combustible del depósito
y mandarlo al carburador o a la bomba de inyección, (dependiendo del sistema de
alimentación empleado), para su posterior mezcla con el aire.
Existen dos tipos de bombas de alimentación según su accionamiento:
- Mecánica.
- Eléctrica.
Bomba de alimentación mecánica. Se acopla al bloque motor por medio de unos tornillos
con una junta y una placa para disminuir la transmisión de calor producido por el motor,
evitando que la gasolina se convierta en gas. Esta bomba es accionada por una excéntrica
que posee el árbol de levas del motor cuando éste se encuentra en el bloque, o bien por un
dispositivo de mando, si lleva el árbol de levas en cabeza. (Figura 1.13)
Esta bomba presenta los siguientes inconvenientes:
• Se pueden producir burbujas en el combustible por la acción del calor del motor, al
estar montado en él.
• La membrana pierde elasticidad, al dilatarse, por la acción del calor del motor.
• Rotura frecuente de la membrana, por fatiga.
Instituto Politécnico Nacional Capitulo I Motor Diesel-Biodiesel
ESIME Zacatenco - 20 -
• Al estar separada del depósito se necesita una membrana de grandes dimensiones
para poder producir una succión efectiva.
• Para que funcione la bomba tiene que estar en funcionamiento el motor.
1. Presión turbo
2. Muelle de compresión
3. Eje de reglaje
4. Membrana
5. Tuerca de reglaje
6. Dedo palpador
7. Palanca de tope m ovil
8. Contrapesos conjunto regulador
9. Rueda dentada
10. Rueda dentada
11. Palanca de arranque
12. Palanca de tensión
13. Eje de arrastre
14. Bomba de alimentación
15. Plato porta-rodillos
16. Regulador de avance a la inyección
17. Plato de levas
18. Corredera de regulación
19. Pistón distribuidor
20. Válvula de respiración
21. Salida hacia los inyectores
Bomba de alimentación eléctrica: La parte superior es similar a la de una bomba mecánica
(membrana y válvulas de aspiración e impulsión). Esta bomba es accionada por la corriente
de la batería sobre un electroimán que mueve la membrana. (Figura 1.14)
Figura 1.13 Bomba de Alimentación Mecánica
Instituto Politécnico Nacional Capitulo I Motor Diesel-Biodiesel
ESIME Zacatenco - 21 -
1. Eje de arrastre
2. Bomba de alimentación
3. Regulador de avance a la inyección
4. Plato de levas
5. Válvula magnética
6. Corredera de regulación
7. Válvula de respiración
8. Salida hacia los inyectores
9. Pistón distribuidor
10. Salida hacia los inyectores
11. Entrada de combustible al pistón
12. Electroválvula de STOP
13. Servomotor
14. Retorno de diesel depósito de combustible
15. Sensor de posición
16. Perno de excéntrica
17. Entrada de combustible
18. Plato porta rodillos
19. Sensor de temperatura de combustible
Filtros
• Filtro: El sistema de alimentación lleva dos tipos de filtros:
• Filtros de combustible.
• Filtros de aire.
Filtro de combustible. Tiene como misión retener las partículas que pudiera llevar en
suspensión el combustible. Suelen estar constituidos por un pequeño tamiz de malla
metálica o de plástico. Están colocados a la salida del depósito, a la entrada de la bomba de
alimentación y a la entrada del carburador. Ver Figura 1.15
Figura 1.14 Bomba de Alimentación Eléctrica
Instituto Politécnico Nacional
ESIME Zacatenco
Filtro de aire. Tiene la misión de retener las partículas que el
generalmente el polvo, y evitar así que penetre en el interior de los cilindros y el desgaste,
en parte, de éstos (ver Figura 1.16).
• Filtro seco.
• Filtro húmedo.
• Filtro en baño de aceite
El circuito de alta presión está
Bomba de inyección: La bomba de inyección es el conjunto encargado de suministrar el
combustible en la cantidad precisa, en las condiciones necesarias y en el momento
adecuado, según las exigencias que se requieran del motor en cada momento.
La bomba debe inyectar el combustible
bien dosificada, para quemar 1g
Instituto Politécnico Nacional Capitulo I Motor Diesel
Figura 1.15 Filtro de Combustible
Tiene la misión de retener las partículas que el aire lleva en suspensión,
generalmente el polvo, y evitar así que penetre en el interior de los cilindros y el desgaste,
en parte, de éstos (ver Figura 1.16). Existen tres tipos de filtros de aire:
Filtro en baño de aceite.
Figura 1.16 Filtro Seco
de alta presión está formado así:
La bomba de inyección es el conjunto encargado de suministrar el
combustible en la cantidad precisa, en las condiciones necesarias y en el momento
las exigencias que se requieran del motor en cada momento.
La bomba debe inyectar el combustible a muy alta presión, pero en poca cantidad y muy
bien dosificada, para quemar 1gr. de diesel son necesarios 32 gr. de aire para una buena
Capitulo I Motor Diesel-Biodiesel
- 22 -
aire lleva en suspensión,
generalmente el polvo, y evitar así que penetre en el interior de los cilindros y el desgaste,
La bomba de inyección es el conjunto encargado de suministrar el
combustible en la cantidad precisa, en las condiciones necesarias y en el momento
las exigencias que se requieran del motor en cada momento.
a muy alta presión, pero en poca cantidad y muy
. de aire para una buena
Instituto Politécnico Nacional Capitulo I Motor Diesel-Biodiesel
ESIME Zacatenco - 23 -
combustión. Un litro de diesel necesita aproximadamente 13.000 litros de aire, (un 30%
más que la gasolina). Así pues la bomba y sus elementos han de reunir una serie de
condiciones:
• Dosificación exacta de la cantidad de combustible a inyectar en función de la
potencia del motor.
• Distribución de caudales iguales para cada cilindro.
• Inyección en el momento adecuado (orden de inyección).
Las bombas de inyección pueden ser de dos tipos:
• en línea. (Figura 1.17)
• rotativas. (Figura 1.18)
Figura 1.17 Bomba De Inyección Lineal
1. Racor de fijación de válvula; 2.Guia de muelle de válvula; 3.Muelle de válvula;
4.Válvula de impulsión; 5.Junta de válvula para el cierre de alta presión; 6.Asiento de
válvula; 7.Cilindro del elemento; 8.Émbolo; 9.Rueda dentada; 10.Talón del émbolo;
11.Palillo inferior de apoyo del muelle; 12.Arandela de ajuste; 13.Camisa de regulación;
14.Varilla de regulación con cremallera; 15.Junta para el cierre de baja presión; 16
Arandela de racor de unión.
Instituto Politécnico Nacional Capitulo I Motor Diesel-Biodiesel
ESIME Zacatenco - 24 -
Figura 1.18 Bomba De Inyección Rotativa
1.Eje de vaina estriado en sus extremos; 2.Buje de transmisión; 3.Arandela de resorte;
4.Retén; 5.Tapa hermética (carcasa); 6.Palaca de ajuste superior; 7.Válvula dosificadora;
8.Cámara de válvula dosificadora; 9.Orificio de dosificación; 10.Cabezal hidráulico;
11.Rotor de bombeo y distribución; 12.Bomba de trasiego (excéntrica); 13.Retén; 14.Rotor
de la bomba de trasiego; 15.Tapa de extremo que aloja la válvula de regulación;
16.Tornillo de fijación de la tapa; 17.Tapa deslizante de la bomba; 18.Orificio de
distribución 19.Orificio de admisión; 20.Conexion externa; 21.Recor de fijación del
cabezal hidráulico 22.Zapata de accionamiento; 23.Aro de levas; 24.Elemento de bombeo;
25.Placa de ajuste inferior; 26.Placa de trasmisión; 27.Rodillo de leva; 28.Eje de
trasmisión del motor; 29.Manguito de empuje; 30.Caja de contrapeso; 31.Contrapeso del
regulador; 32.Cuerpo de la bomba; 33.Orificio de salida.
Inyectores: Como se puede observar en la Figura 1.19, la misión de los inyectores es la de
realizar la pulverización de la pequeña cantidad de combustible y de dirigir el chorro de tal
modo que el combustible sea esparcido homogéneamente por toda la cámara de
combustión.
Instituto Politécnico Nacional
ESIME Zacatenco
Destaquemos que los inyectores son unos elementos muy solicitados, lampeados
conjuntamente cuerpo y aguja (fabricados con ajustes muy precisos y hechos expresamente
el uno para el otro), que trabajan a presiones muy elevadas de hasta 2000 aperturas por
minuto y a unas temperaturas de entre 500 y 600 °C.
Principio de funcionamiento:
a la parte superior del inyector y desciende por el canal practicado en la tobera o cuerpo del
inyector hasta llegar a una pequeña cámara situada en la base, que cierra la aguja
inyector posicionado sobre un as
superior de la aguja, que mantiene el conjunto cerrado.
El combustible, sometido a una presión muy similar a la del tarado del muelle, levanta la
aguja y es inyectado en el interior de la cámara
Cuando la presión del combustible desciende, por haberse producido el final de la
inyección en la bomba, el resorte devuelve a su posición a la aguja sobre el asiento del
inyector y cesa la inyección.
Instituto Politécnico Nacional Capitulo I Motor Diesel
Destaquemos que los inyectores son unos elementos muy solicitados, lampeados
y aguja (fabricados con ajustes muy precisos y hechos expresamente
el uno para el otro), que trabajan a presiones muy elevadas de hasta 2000 aperturas por
minuto y a unas temperaturas de entre 500 y 600 °C.
: El combustible suministrado por la bomba de inyección llega
a la parte superior del inyector y desciende por el canal practicado en la tobera o cuerpo del
inyector hasta llegar a una pequeña cámara situada en la base, que cierra la aguja
inyector posicionado sobre un asiento cónico con la ayuda de un resorte, situado en la parte
superior de la aguja, que mantiene el conjunto cerrado.
El combustible, sometido a una presión muy similar a la del tarado del muelle, levanta la
aguja y es inyectado en el interior de la cámara de combustión.
Cuando la presión del combustible desciende, por haberse producido el final de la
inyección en la bomba, el resorte devuelve a su posición a la aguja sobre el asiento del
Figura 1.19 Inyector
Capitulo I Motor Diesel-Biodiesel
- 25 -
Destaquemos que los inyectores son unos elementos muy solicitados, lampeados
y aguja (fabricados con ajustes muy precisos y hechos expresamente
el uno para el otro), que trabajan a presiones muy elevadas de hasta 2000 aperturas por
nistrado por la bomba de inyección llega
a la parte superior del inyector y desciende por el canal practicado en la tobera o cuerpo del
inyector hasta llegar a una pequeña cámara situada en la base, que cierra la aguja del
iento cónico con la ayuda de un resorte, situado en la parte
El combustible, sometido a una presión muy similar a la del tarado del muelle, levanta la
Cuando la presión del combustible desciende, por haberse producido el final de la
inyección en la bomba, el resorte devuelve a su posición a la aguja sobre el asiento del
Instituto Politécnico Nacional Capitulo I Motor Diesel-Biodiesel
ESIME Zacatenco - 26 -
1.3.2 Funcionamiento del sistema de combustible.
Como se muestra en la Figura 1.20, la bomba de aspiración succiona combustible del
depósito a través de una rejilla filtrante, que se encuentra en el extremo del tubo de
aspiración. Este combustible llega a través de un primer filtro que elimina las impurezas
más gruesas que lleva en suspensión el gasóleo. Después la bomba lo mandaría al filtro del
combustible y de ahí pasaría a la bomba de inyección, que lo mandaría a los inyectores.
La bomba de alimentación normalmente trabaja con presiones entorno a 1 o 2 Kg/cm2
. Y en
cantidad suficiente, siendo una válvula de descarga la que regula dichas presiones, teniendo
una canalización de retorno para el combustible sobrante que va de vuelta al depósito. Esta
bomba suele contar con una pequeña bomba manual de cebado, que usa el mismo circuito y
que sirve para purgar y llenar las canalizaciones de combustible.
Si la bomba de inyección es de elementos en línea, la bomba de alimentación normalmente
irá acoplada a ella, recibiendo el movimiento del árbol de levas de la propia bomba de
inyección.
En este caso la bomba normalmente sería del tipo de pistón con muelle antagonista y
rodillo, alojados en un cilindro. También contaría con válvulas de entrada y salida del
combustible. Si la bomba de inyección fuese rotativa ya incorporaría su propia bomba de
alimentación.
La bomba de inyección suministra el combustible necesario a presión a los distintos
cilindros, a los que pasa a través de los inyectores, que lo pulverizan. Desde ellos, el
sobrante que no entra en los cilindros se hace retornar por los conductos de rebose.
En el circuito de alta presión, los tubos entre la bomba de inyección y los inyectores se
fabrican siempre de acero, a causa de las altas presiones que alcanza el combustible durante
el funcionamiento del motor. Para asegurar el ajuste correcto de cada cilindro y una
capacidad de inyección uniforme para todos ellos, los tubos deben tener la misma longitud
entre sí, ya que el cambio de longitud altera el punto de inyección de un cilindro respecto a
los demás.
Instituto Politécnico Nacional
ESIME Zacatenco
Esquema de un circuito de inyección en un motor diesel
Figura
1. Depósito de combustible.
2. Tubería de acceso a la bomba de alimentación.
3. Bomba de alimentación.
4. Bomba de inyección.
5. Tubería hacia el filtro.
6. Filtro.
7. Tubo de impulsión.
8. Inyector.
9. Conducto de rebose de la bomba de inyección.
10. Regulador.
11. Conducto de rebose del inyector
Instituto Politécnico Nacional Capitulo I Motor Diesel
Esquema de un circuito de inyección en un motor diesel.
Figura 1.20 Sistema de combustible.
Depósito de combustible.
Tubería de acceso a la bomba de alimentación.
Bomba de alimentación.
Conducto de rebose de la bomba de inyección.
Conducto de rebose del inyector
Capitulo I Motor Diesel-Biodiesel
- 27 -
Instituto Politécnico Nacional Capitulo I Motor Diesel-Biodiesel
ESIME Zacatenco - 28 -
1.5 Combustibles
Combustible es cualquier material capaz de liberar energía cuando se cambia o transforma
su estructura química. Supone la liberación de una energía de su forma potencial a una
forma utilizable.
Los combustibles fósiles o combustibles minerales son mezclas de compuestos orgánicos
que se extraen del subsuelo con el objetivo de producir energía por combustión.
La mayor parte de la energía empleada actualmente en el mundo proviene de los
combustibles fósiles. Los utilizamos en el transporte, para generar electricidad, para
calentar ambientes, para cocinar etc.
1.5.1 Diesel
El combustible diesel es una mezcla compleja de hidrocarburos compuesta principalmente
de parafinas y aromáticos, con un contenido de olefina que alcanza solamente a un pequeño
porcentaje por volumen. La combustibilidad de un combustible diesel en los motores diesel
se caracteriza por su número de cetano, el cual es una medida de su capacidad para ser
sometido a ignición de compresión, bajo condiciones de prueba estándar. Los combustibles
con un número mayor de cetano se queman más fácilmente en los motores de ignición de
compresión.
Propiedades de los combustibles Diesel:
Estos combustibles tienen ciertas propiedades que los hacen adecuados para emplearlos en
los motores Diesel.
Viscosidad. Como se mencionó, debe ser lo bastante baja la atomización para la fácil
pulverización en la cámara de combustión.
Punto de inflamación. Es la temperatura a la cual el combustible empieza a despedir un
vapor, que se inflama de inmediato si hay una chispa o una llama. El punto de inflamación
de los combustibles Diesel es de unos 55°C, lo cual los hace mucho más seguros para el
Instituto Politécnico Nacional Capitulo I Motor Diesel-Biodiesel
ESIME Zacatenco - 29 -
manejo y el almacenamiento que la gasolina, que se vaporiza a todas las temperaturas
atmosféricas normales.
Temperatura de autoignición. Es la temperatura a la cual el combustible atomizado se
inflama y arde sin la ayuda de una chispa. Una baja temperatura de autoignición significa
que el motor arrancará con facilidad y funcionará con menor "cascabeleo". Esta
temperatura es de alrededor de 250°C para los combustibles Diesel.
Cualidades adecuadas para ignición: número cetano. El número cetano de un combustible
Diesel es una medida de su calidad de ignición o de su facilidad para arder en la cámara de
combustión. Los combustibles con bajo número cetano necesitan más tiempo para
inflamarse después de inyectarlos, con lo que ocasionan una demora más larga, y cuando
tiene lugar la ignición, habrá tendencia a un mayor "cascabeleo" cuando el combustible
acumulado se inflama en forma súbita y aumenta la presión.
Por otra parte, si el número cetano es suficientemente alto (número cetano correcto), el
combustible se inflamará y comenzará a arder casi tan pronto como empieza la
atomización. Por tanto, la presión de combustión aumentará uniformemente y no habrá
cascabeleo.
Para obtener el número cetano se hacen pruebas de un motor y se comparan los resultados
con ciertos combustibles de referencia. Dado que el objetivo es tener un combustible con
potencia adecuada y cualidades para ignición, el número cetano más alto que sea posible no
siempre es el requisito final. Por tanto, en esta prueba no se incluyen sólo las cualidades de
ignición, sino que se tienen en cuenta aspectos tales como el periodo de demora y la
potencia producida en el motor.
Contenido de azufre. Todos los combustibles Diesel contienen cierta cantidad de azufre. Un
contenido de azufre demasiado alto produce desgaste excesivo de los cilindros por la
formación de ácidos en el aceite lubricante. Los combustibles no deben contener más de
0.5% de azufre.
Instituto Politécnico Nacional Capitulo I Motor Diesel-Biodiesel
ESIME Zacatenco - 30 -
Ausencia de contaminantes. Dado que las holguras en las piezas para inyección de
combustible son tan pequeñas, que hay que impedir que entren al combustible los
contaminantes en cualquier forma, como agua, polvo, herrumbre o incrustaciones, antes de
poner el combustible en el tanque del vehículo. Los contaminantes pueden ocasionar
costosos daños en un tiempo un tanto corto. Por tanto, es de máxima importancia el cuidado
en el manejo y almacenamiento.
1.5.2 Biodiesel
El biodiesel, denominado también biogasóleo o diester, es un combustible renovable
sustitutivo del diesel que proviene del procesamiento de aceites vegetales, tanto naturales
como reciclados (soya, girasol, palma, etc.) y de grasas animales. Se lo obtiene mediante el
proceso de transesterificación de los aceites por reacción química con el alcohol para
formar esteres grasos (biodiesel) y glicerina.
Es un producto no tóxico y biodegradable, que por poseer características físicas y físico-
químicas muy similares a las del diesel, se ha convertido en uno de los combustibles más
eficaces como reemplazo del diesel.
Materias Primas:
Aceites vegetales: Provenientes de todo tipo de plantas oleaginosas: palma africana, soya,
higuerilla, girasol, colza, entre otros.
• Palma africana: El aceite de palma se extrae de la pulpa; el rendimiento de un racimo
oscila entre el 17 y el 27% .El biodiesel obtenido del aceite de palma tiene mayor
estabilidad de oxidación que el biodiesel de aceite de soya.
• Soya: Es el cultivo oleaginoso de mayor importancia a nivel mundial, Estados Unidos,
Brasil y Argentina son los principales productores. Contiene el 18% de aceite (85% no
saturado) y 38% de proteína.
Instituto Politécnico Nacional Capitulo I Motor Diesel-Biodiesel
ESIME Zacatenco - 31 -
• Higuerilla: El aceite se extrae de la semilla y es considerado el mejor para producir
biodiesel, por ser el único soluble en alcohol, y el proceso de obtención de biodiesel no
requiere calor y el consecuente gasto de energía que exigen otros aceites vegetales en su
transformación a combustible.
Grasas animales: Se pueden obtener como subproductos del faenamiento de ganado
vacuno, porcino, etc.
Ventajas
• BIODIESEL es un producto no tóxico y biodegradable.
• Presenta una alta estabilidad a la oxidación y se encuentra libre de partículas.
• Dada su alta solubilidad con los combustibles fósiles puede ser mezclado con los
mismos en distintas proporciones.
• Reduce en gran medida la emisión de humos visibles con respecto al diesel cuando
el producto se quema y no contiene azufre. Esto evita la contaminación del
medioambiente y brinda un almacenamiento del BIODIESEL más seguro que el del
diesel.
• Representa una fuente de energía renovable y limpia que además contribuye a la
conservación del medio ambiente gracias al reciclado de productos de desecho.
Instituto Politécnico Nacional Capitulo I Motor Diesel-Biodiesel
ESIME Zacatenco - 32 -
En la siguiente tabla 1.2 se muestran las dos normas aplicables al biodiesel
• EN: Norma Europea
• A.S.T.M: American Society for Testing and Materials
Parámetro Unidad
Especificaciones
EN 14214-03 A.S.T.M D 6751 -02
Contenido de esteres % masa Mín. 96,5 -----
Densidad a 15 °C g/cm3
0,86 – 0,90 -----
Viscosidad cinemática a 40 °C mm2
/s 3,50 – 5,00 1,90 – 6,00
Punto de Inflamación °C Mín. 120 Mín. 130
Punto de obstrucción de filtro frío
(P.O.F.F)
°C verano Máx. 0 -----
°C invierno Máx. -20 -----
Azufre total % masa Máx. 0,001 Máx. 0,05
Residuo carbonoso Conradson al 100% % masa Máx. 0,05 Máx. 0,05
Número de cetano ---- Mín. 51 Mín. 47
Contenido en cenizas % masa Máx. 0,03 Máx. 0,02
Contenido en agua mg/Kg. Máx. 500 -----
Agua y sedimentos % volumen - Máx. 0,05
Corrosión al cobre (3h/50 °C) Grado de Corrosión Máx. 1 Máx. 3
Estabilidad a la oxidación horas Mín. 6 -----
Índice de acidez mg KOH/g Máx. 0,50 Máx. 0,80
Contenido en metanol % masa Máx. 0,20 -----
Contenido en monoglicéridos % masa Máx. 0,80 -----
Contenido en diglicéridos % masa Máx. 0,20 -----
Contenido en triglicéridos % masa Máx. 0,20 -----
Glicerol libre % masa Máx. 0,02 Máx. 0,02
Glicerol ocluido % masa Máx. 0,23 -----
Glicerol total % masa Máx. 0,25 Máx. 0,24
Índice de yodo ---- Máx. 120 -----
Fósforo ppm. Máx. 10 Máx. 10
Sales Metálicas (Na+K) mg/Kg. Máx. 5 -
Tabla1.1 Comparación físico – químico entre diesel y biodiesel
Instituto Politécnico Nacional Capitulo I Motor Diesel-Biodiesel
ESIME Zacatenco - 33 -
1.5.3 Comparación del Diesel con Biodiesel
PARÁMETRO UNIDADES
UNE EN 590°
DIESEL
LILMITE CEN/TC 19**
BIODIESEL
Densidad(15°C) g/cm3
0.820-0.845 0.860-0.900
Viscosidad Cinemática 40° cS1 2.0-4.5 3.5-5.0
Punto inflamación °C 55min. 101min.
Azufre Ppm 350 máx. 10 máx.
Residuo Carbonoso (10%) % 0.30 máx. 0.30 máx.
Contaminación Total ppm 24 máx. 24 máx.
Agua ppm 200 máx. 500 máx.
Corrosión al cobre - Clase 1 Clase 1
Cenizas Sulfatadas % 0.01 máx. 0.02 máx.
Estabilidad Oxidación mg/l 25 máx. 6h min.
Numero de Cetano - 51 min. 51 min.
Índice de Cetano - 46 min.
Tabla 1.2 Comparación diesel con biodiesel.
Instituto Politécnico Nacional Capitulo I Motor Diesel-Biodiesel
ESIME Zacatenco - 34 -
Comparación Diesel-biodiesel: composición de los productos de combustión
• Calculo de la cantidad, la composición de los productos de combustión.
Partiendo de las reacciones de combustión de los elementos que forman parte del
combustible, la cantidad de gases que generan, se determina según las formulas:
En kilogramo de gas por kilogramo de combustible:
Para el gas carbónico CO2:
‫ܱܥܩ‬ଶ ൌ 11‫3/ܥ‬
Para el vapor de agua recalentado H2O:
‫ܪܩ‬ଶܱ ൌ 9‫ܪ‬
Para el valor de oxígeno O2:
‫ܱܩ‬ଶ ൌ 0.231ሺߙ െ 1ሻ݈଴
Para el nitrógeno N2:
‫ܰܩ‬ଶ ൌ 0.769 ߙ ݈଴
α=Coeficiente de exceso de aire igual a 1.684
La composición elemental del diesel es: C=0.86; H=0.13; O=0.01.
La composición elemental del biodiesel es: C=0.77; H=0.12; O=0.1.
Cálculos:
Io = Cantidad necesaria de aire.
‫ܫ‬଴ ൌ
ቀ
8
3
C ൅ 8H െ 0ቁ
0.231
Instituto Politécnico Nacional Capitulo I Motor Diesel-Biodiesel
ESIME Zacatenco - 35 -
‫ܫ‬଴diesel ൌ
ቀ
8
3
0.86 ൅ 8ሺ0.13ሻ െ 0.01ቁ
0.231
ൌ 14.3865
‫ܫ‬଴biodiesel ൌ
ቀ
8
3
0.77 ൅ 8ሺ0.12ሻ െ 0.1ቁ
0.231
ൌ 12.5685
Calculo de las emisiones de Dióxido de carbono CO2
CO2 diesel = 11C/3 CO2 biodiesel = 11C/3
CO2 diesel = 11(0.86)/3 CO2 biodiesel = 11(0.77)/3
CO2 diesel = 3.1533 Kg. CO2 biodiesel = 2.8233 Kg.
El resultado de los cálculos anteriores nos da una visión de que es un generador menor de
CO2, ya que cuenta con un 10.46 % menos de este producto de la combustión.
Calculo de las emisiones de agua H2O.
H2O diesel = 9H H2O biodiesel = 9H
H2O diesel = 9(0.13) H2O biodiesel = 9(0.12)
H2O diesel = 1.17 Kg. H2O biodiesel = 1.08 Kg.
Despide una mayor cantidad de agua el Diesel que el Biodiesel. Mediante los cálculos
representa un 7.69% menos cantidad de agua que el Diesel.
Instituto Politécnico Nacional Capitulo I Motor Diesel-Biodiesel
ESIME Zacatenco - 36 -
Calculo de las emisiones de N2O.
N2O diesel = 0.769 α lo N2O diesel = 0.769 α lo
N2O diesel = 0.769 (1.684) (14.3865 ) N2O biodiesel = 0.769 (1.684) (12.5685 )
N2O diesel = 18.6305 Kg. N2O biodiesel = 16.2761 Kg.
Despide una menor cantidad de NO2 el uso de Biodiesel representando el 12.63% menos de
emisión.
Calculo de las emisiones de oxigeno O2.
O2 diesel = 0.231ሺߙ െ 1ሻ݈଴ O2 biodiesel = ܱଶ ൌ 0.231ሺߙ െ 1ሻ݈଴
O2 diesel = 0.231ሺ1.684 െ 1ሻ14.3865 O2 biodiesel = ܱଶ ൌ 0.231ሺ1.684 െ 1ሻ12.5685
O2 diesel = 2.2731 Kg. O2 biodiesel = 1.9858 Kg
El uso de biodiesel despide 12.63% de menor cantidad de oxigeno.
Instituto Politécnico Nacional Capitulo II Establecimiento del Sistema
ESIME Zacatenco - 38 -
Capítulo II
Establecimiento del sistema
2.1 Sistema termodinámico
Un sistema termodinámico es una parte de un sistema que se aísla para su estudio. Este se
puede llevar de dos formas principalmente:
• Real, en el campo experimental.
• Ideal, cuando se trata de abordar un estudio teórico.
Los sistemas termodinámicos se clasifican según el grado de aislamiento que presentan con
su entorno. Aplicando este criterio pueden darse tres clases de sistemas.
Sistema aislado: es aquel que no intercambia ni energía ni masa con su entorno. Un
ejemplo de esta clase podría ser un gas encerrado en un recipiente de paredes rígidas
lo suficientemente gruesas como para considerar que los cambios de energía
calorífica sean despreciables, ya que por hipótesis no puede intercambiar energía en
forma de trabajo.
Sistema cerrado: es el que puede intercambiar energía pero no materia con el
exterior. Multitud de sistemas se pueden englobar en esta clase.
Sistema abierto: en esta clase se incluyen la mayoría de sistemas que pueden
observarse en la vida cotidiana. Por ejemplo, un vehículo motorizado es un sistema
abierto, ya que intercambia materia con el exterior cuando es cargado, o su
conductor se introduce en su interior para conducirlo, o es cargado de combustible,
o se consideran los gases que emite por su tubo de escape, pero además intercambia
energía con su entorno.
Instituto Politécnico Nacional Capitulo II Establecimiento del Sistema
ESIME Zacatenco - 39 -
2.1.1 Ciclo Diesel
Desde un punto de vista mecánico, el ciclo del motor diesel de cuatro tiempos consta de las
siguientes fases:
• Admisión: con el pistón posicionado en el PMS (punto muerto superior) comienza
la carrera descendente y al mismo tiempo se abre la válvula de admisión para llenar
de aire limpio aspirado o forzado por un turbocompresor el cilindro, terminando
este ciclo cuando el pistón llega al PMI (punto muerto inferior) y la válvula de
admisión se cierra nuevamente.
• Compresión: el pistón está en el PMI y empieza su carrera de ascenso,
comprimiendo el aire contenido en el cilindro y logrando de esa forma un núcleo de
aire caliente en la cámara de combustión por el efecto adiabático.
• Trabajo: cuando el pistón está a punto de llegar al PMS se inicia la inyección de
combustible a alta presión. En este momento se mezclan las partículas de gasóleo
pulverizado con el núcleo de aire caliente y se produce el encendido y la
consiguiente expansión de gases por la combustión del gasóleo, moviendo el pistón
desde el PMS hacia el PMI y generando trabajo.
• Escape: concluida la fase de trabajo y habiendo llegado el pistón al PMI, se abre la
válvula de escape al mismo tiempo que el pistón empieza su carrera hacia el PMS y
elimina hacia el conducto de escape los gases producidos por la combustión en el
cilindro.
De esta forma podemos ver que el ciclo diesel está formado por cuatro tiempos, por lo que,
cuando entra el combustible, este explota por la alta presión y se va quemando en el
trayecto.
Es el ciclo de referencia asignado a los motores de encendido por compresión para explicar
de forma simple y teórica los procesos, siendo oportuno comentar que el ciclo mixto
aproxima mejor a la realidad tanto al ciclo Otto como al Diesel.
Instituto Politécnico Nacional Capitulo II Establecimiento del Sistema
ESIME Zacatenco - 40 -
La diferencia fundamental entre el ciclo Diesel y el ciclo Otto está en la fase de aportación
del calor. En el ciclo Otto el calor era introducido a volumen constante, y en el ciclo Diesel
es introducido a presión constante. Otra diferencia entre los dos ciclos se encuentra en la
relación de compresión; para los motores Diesel esta entorno de 14 a 24, mientras que para
los motores de encendido por chispa varía entre 6 y 10. Los dos tipos de motores requieren
la máxima relación de compresión para mejorar el rendimiento. Sin embargo,
condicionados por el combustible, los motores de encendido provocado no deben
sobrepasar una cierta relación de compresión para no sufrir efectos como el picado,
mientras que los motores Diesel requieren una relación de compresión mínima para
garantizar el encendido por compresión y a partir de una determinada relación de
compresión, el aumento de rendimiento ya no compensa el aumento de costos y peso del
motor capaz de resistir las presiones que se generarían.
Como se puede ver en la Figura 2.1, el ciclo Diesel está formado por cuatro procesos
térmicos:
a) 1-2 Compresión adiabática
b) 2-3 Aportación de calor a presión constante.
c) 3-4 Expansión adiabática
d) 4-1 Extracción de calor a volumen constante
Figura 2.1 Graficas del Ciclo Diesel ideal
Instituto Politécnico Nacional Capitulo II Establecimiento del Sistema
ESIME Zacatenco - 41 -
En el proceso de aportación de calor, a presión constante, el pistón se desplaza, y por tanto
realiza un trabajo:
ܹଶଷ ‫׬‬ ܸܲ݀ ൌ ܲሺܸଷିܸଶሻ
ଷ
ଶ
(1)
Si se usa la ecuación de la energía, se obtiene:
ܳଵ ൌ ሺܷଷ െ ܷଶሻ ൅ ሺܲଷܸଷ െ ܲଶܸଶሻ (2)
Y como la entalpia h del fluido tiene la expresión:
݄ ൌ ܷ ൅ ܲ‫ݒ‬ (3)
Entonces la ecuación (2) queda de la siguiente manera:
ܳଵ ൌ ݄ଷ െ ݄ଶ (4)
Si se considera que el fluido de trabajo es un gas ideal y el proceso es a presión constante,
entonces:
݄ଷ െ ݄ଶ ൌ ‫݌ܥ‬ሺܶଷ െ ܶଶሻ (5)
De manera que el calor aportado vale
ܳଵ ൌ ‫ܥ‬௩ሺܶସ െ ܶଵሻ (6)
Y recordando que el grado de combustión, extensión correspondiente a la aportación de
calor a presión constante, tiene la siguiente expresión.
ߚ௘ ൌ
௏య
௏మ
(7)
Instituto Politécnico Nacional Capitulo II Establecimiento del Sistema
ESIME Zacatenco - 42 -
Se obtiene finalmente la expresión del rendimiento térmico ideal del ciclo Diesel teórico:
ߟ ൌ 1 െ
ଵ
ఘೖషభ ቂ
ఉ೐
ೖିଵ
௞ሺఉ೐ିଵሻ
ቃ (8)
Se puede observar que, a diferencia del ciclo Otto, no solo es función de p y de k, sino que
además lo es de βe y por tanto, depende del calor aportado por unidad de masa Qr
Analizando la ultima ecuación se comprueba que si se aumenta βe el rendimiento se hace
más pequeño, mientras que si se aumenta la relación de compresión el rendimiento crece.
La única diferencia entre el rendimiento del ciclo Otto y el Diesel es el termino ቂ
ఉ೐
ೖିଵ
௞ሺఉ೐ିଵሻ
ቃ
que siempre es más grande que 1. Se llega a la conclusión de que, para igual relación de
compresión, es más grande el rendimiento térmico del ciclo Otto que el del Diesel.
Si se reduce βe y por tanto, el calor aportado a presión constante, el rendimiento térmico del
Ciclo Diesel se aproxima al del ciclo Otto, hasta tal punto que cuando β=1 los dos
rendimientos coinciden.
Si se aplican las condiciones del ciclo Diesel a la ecuación general de la presión media
teórica, se obtiene su expresión para este caso:
ߙ௘ ൌ 1 ߚ௦ ൌ 1
௣௠௧
௉ଵ
ൌ
ఘೖሺఉିଵሻ
ሺఘିଵሻሺ௞ିଵሻ
ߟ (9)
Instituto Politécnico Nacional Capitulo II Establecimiento del Sistema
ESIME Zacatenco - 43 -
Potencia del motor
Potencia; se le llama potencia al trabajo referido a la unidad de tiempo, pero también
existen diferentes tipos de potencia en un motor, como se muestra en las definiciones
siguientes:
Potencia útil es la potencia de un motor obtenida a un número correspondiente de
revoluciones en el cigüeñal o en un dispositivo auxiliar.
Potencia nominal es la potencia máxima de un motor a plena carga.
La potencia se puede definir matemáticamente:
ܲ‫݋‬ ൌ ‫ܯ‬ ൈ ߱ (10)
Donde
ܲ‫݋‬ ൌ ܲ‫ܽ݅ܿ݊݁ݐ݋‬ en Kw
߱ ൌ ‫݀ܽ݀݅ܿ݋݈݁ݒ‬ ܽ݊݃‫ݎ݈ܽݑ‬
‫ܯ‬ ൌ ‫ݎܽ݌‬ Nm
La velocidad angular se define como:
߱ ൌ
గ ௡
ଷ଴
(11)
Donde
n = frecuencia de rotación (RPM)
Sustituyendo 11) en 10) tenemos
ܲ‫݋‬ ൌ ‫ܯ‬ሺ
గ ௡
ଷ଴
ሻ (12)
Instituto Politécnico Nacional Capitulo II Establecimiento del Sistema
ESIME Zacatenco - 44 -
2.1.2 Descripción del motor como un ciclo
Figura 2.2 Diagrama a Descriptico del Motor Diesel
La Figura 2.2 muestra como el combustible procedente del depósito (1) es aspirado, a
través de la bomba de alimentación (2) a un prefiltro (3). Esta bomba lo impulsa por la
tubería de baja presión hacia el filtro principal (4) que retiene las partículas, el agua y el
aire contenidos en el combustible, pasando éste luego a través de la tubería a la bomba de
inyección (5). En el instante oportuno esta bomba de inyección impulsa combustible a gran
presión, a través de la tubería de alta presión, hacia el inyector (6). La gran presión que
Instituto Politécnico Nacional Capitulo II Establecimiento del Sistema
ESIME Zacatenco - 45 -
tiene el combustible a su llegada al inyector vence la resistencia que éste opone a su
apertura y el combustible se introduce en la cámara de combustión (7), en forma de chorros
pulverizados. En el instante en que la bomba de inyección deja de impulsar combustible, la
presión del que existe en el tubo desciende bruscamente, el inyector se cierra y cesa la
entrada de combustible en la cámara de combustión.
Como la presión a que está sometido el combustible y la sección de paso del inyector son
fijos, la cantidad de combustible suministrada al motor en cada inyección sólo depende del
tiempo que permanece abierto el inyector, o sea, del tiempo durante el cual la bomba está
mandando combustible a presión hacia el inyector.
Cada cilindro posee un inyector, que recibe el combustible directamente de la bomba de
inyección mediante su correspondiente tubería de alta presión. La bomba impulsa
combustible sucesivamente hacia cada uno de los inyectores, siguiendo el orden de
encendido del motor.
Existen tuberías de retorno que parten del filtro principal y de los inyectores y descargan el
exceso de combustible hacia el depósito. En el esquema de esta figura y principalmente
cuando la bomba de inyección es rotativa, existe otro conducto de retomo desde la bomba
hacia una conexión situada en el filtro. Las conexiones de los conductos de retorno
contienen una válvula que impide la circulación del combustible en sentido contrario. Visto
ya de una forma esquemática el proceso seguido por el combustible hasta ser inyectado.
Instituto Politécnico Nacional Capitulo II Establecimiento del Sistema
ESIME Zacatenco - 46 -
2.1.3 Descripción del sistema real
Figura 2.3 Sistema Real
Se trabajará en el sistema de combustible del motor diesel KM170 (ver Figura 2.3), el cual
tiene las siguientes especificaciones.
MOTOR KM170
Tipo 4 tiempos, 1 cilindro, refrigerador para aire, motor diesel
Sistema de combustión. Inyección Directa
Cilindrada ( c.c ) 211
Diámetro x carrera 70 x 55
Velocidad Motor r/min 3000 - 3600
Potencia Máxima Kw 2.8 / 3.1
Potencia Nominal Kw /rpm 2.5 / 3000 ; 2.8/ 3600
PTO eje PTO rpm ½
Sistema de arranque Manual auto envolvente
Capacidad dep. combustible ( I ) 2.5
Capacidad Aceite 0.75 lts.
Medidas ( An x Lg x Al ) (mm) F: 332 x 384 x 416 x S: 324 x 384 x 416
Peso 26 kg.
Ratio de compresión 20
Consumo 280 g/km*h
Instituto Politécnico Nacional
ESIME Zacatenco
Tabla 2.1
Piezas del sistema de combustible (Figura 2.6)
1) Tornillo
2) Tornillo de ajuste
3) Junta de culata
4) Soporte de apoyo superior del
Tanque de combustible
5) Amortiguador
6) Sujetador de la tubería de
combustible
7) Tubería del retorno de combustible
8) Tornillo de desagüe
9) Tornillo 12X1.25X14
10) Soporte de apoyo inferior del
Tanque de combustible
11) Tuerca M6X14
12) Tuerca M6
13) Interruptor montado en
el tanque de combustible
Instituto Politécnico Nacional Capitulo II Establecimiento del Sistema
Especificaciones del motor diesel KM170
combustible (Figura 2.6)
4) Soporte de apoyo superior del
) Tubería del retorno de combustible
10) Soporte de apoyo inferior del
Figura 2.4 Despiece del Sistema de Combustible
Figura 2.5 Vista Frontal del Sistema
Capitulo II Establecimiento del Sistema
- 47 -
Figura 2.4 Despiece del Sistema de Combustible
Vista Frontal del Sistema
Instituto Politécnico Nacional Capitulo II Establecimiento del Sistema
ESIME Zacatenco - 48 -
14) Rondana
15) Sujetador
16) tubería de inyección
17) Filtro de combustible
18) Elemento montado
19) Tanque de combustible soldado
20) Malla filtradora del tanque
de combustible
21) Tapa del tanque de combustible
22 y 22-1) Unidad de tubería de alta presión
2.1.4 Propuesta del sistema de control
Contenedor
Biodiesel
Válvula
proporcional
Contenedor
Diesel
Válvula
proporcional
Válvula
solenoide
Tanque
Mezcla Motor
Válvula
solenoide
Figura 2.7 Diagrama a Bloques de la Propuesta
Figura 2.6 Vista Lateral Extensa del Sistema
Instituto Politécnico Nacional Capitulo II Establecimiento del Sistema
ESIME Zacatenco - 49 -
Para llevar a cabo el control del sistema de combustible se implementarán los siguientes
elementos:
1 Tanque para biodiesel
1 Tanque para Diesel
1 Tanque para Mezcla
2 Válvulas Motorizadas
2 Válvulas Solenoides
En la propuesta se considerará un tanque para Diesel (será el de mayor tamaño), otro para
Biodiesel (de menor proporción con respecto al de Diesel) y un tercero de para el
combustible no utilizado por el motor (exceso de combustible) para ser reutilizado.
El Biodiesel tiene la característica de que a menor temperatura mayor es su viscosidad, por
lo que este combustible no se utilizará en el arranque del motor; se iniciará con Diesel. Para
llevar a cabo la utilización del biodiesel se necesita reducir su viscosidad, lo cual se lograra
cuando el motor KM170 llegue a una temperatura mayor a 120° como lo marca la norma
EN 14214-03, para su punto de inflamación, antes de que el combustible llegue a la bomba
de inyección, tuberías e inyectores, así el combustible llegará en condiciones favorables
para su combustión.
Para la realización de la mezcla se utilizarán dos válvulas proporcionales (también llamadas
válvulas motorizadas), el control de estas válvulas se definirá por la temperatura y la
potencia del motor, ya que el propósito de este control es el no disminuir la potencia del
motor.
El control de la mezcla incluirá otros elementos como son: sensor de temperatura, sensor de
velocidad y sensor de par, estos últimos para determinar la potencia del motor.
Instituto Politécnico Nacional Capitulo III Simulación
ESIME Zacatenco - 51 -
Capítulo III
Simulación
3.1 Descripción del control de combustible
1.- Inicio, arranque del motor
2.- Designación de variables
Válvula 1 = Válvula del Biodiesel (V1)
Válvula 2 = Válvula del diesel-mezcla (V2)
Válvula 3 = Válvula del diesel (V3)
Válvula 4 = Válvula de mezcla (V4)
Temperatura = T
Potencia = P
3.- Estado de las válvulas
V1= cerrado
V2= cerrado
V3= abierto
V4= cerrado
4.- Medición de la temperatura, si T≥ 120 ° C el estado de las válvulas cambia de la
siguiente manera:
V1= cerrado
V2= 100% abierto
V3= 0% abierto
V4= cerrado
Si la T≤ 120 °C debe conservar el estado de las válvulas como en el paso 3.
Instituto Politécnico Nacional Capitulo III Simulación
ESIME Zacatenco - 52 -
5.- Medición de la potencia,
Si P≥ 2.5 entonces:
V2 cierra en un 10%
V3 abre en un 10%
De lo contrario
Si P< 2.5 entonces:
V2 abre un 10%
V3 cierra un 10%
6.- El ciclo termina hasta que se apaga el motor.
Instituto Politécnico Nacional Capitulo III Simulación
ESIME Zacatenco - 53 -
Diagrama de flujo
Figura 3.1 Diagrama de flujo del sistema de control
Instituto Politécnico Nacional Capitulo III Simulación
ESIME Zacatenco - 54 -
3.2 Sistema de control
Control en cascada
Es una arquitectura que se basa en el lazo de control retroalimentado, su estructura es muy
simple, es el más utilizado en la industria y que tiene gran controlabilidad. Se basa en medir
una variable secundaria (esclava), a demás de un controlador secundario que se encarga de
modificar a la variable manipulada a través del elemento final de control.
Niveles de control Esta arquitectura tiene varios niveles de control, el nivel más alto es el
que se encarga de medir la variable controlada (primaria) y el controlador de este nivel le
proporcional el punto de referencia (set- point) al controlador del siguiente nivel; el nivel de
control más bajo es el que se encarga de medir una variable que pueda perturbar a la
variable primaria y es donde otro controlador modifica a la variable manipulada.
Esquema de control.
Figura 3.2 Esquema de control, cascada
Instituto Politécnico Nacional Capitulo III Simulación
ESIME Zacatenco - 55 -
Características:
El controlador primario le proporciona el set-point al controlador secundario.
El transmisor secundario tiene que ser de mayor exactitud y de mayor velocidad de
lectura que el transmisor primario.
La variable secundaria tiene que ser más rápida que la variable primaria; es decir,
que tiene que cambiar con mayor rapidez con respecto al tiempo.
Ventajas:
El lazo de control secundario corrige las perturbaciones antes de que afecten a la
variable controlada.
Aumenta la controlabilidad del sistema.
Desventajas:
Por cada lazo de control se requiere un transmisor y un controlador, por lo que su
inversión aumenta.
Si un lazo de control retroalimentado tiene un excelente desempeño lo mas probable
es que un control en cascada no lo mejore.
Modos de control
Los algoritmos de control para la arquitectura en cascada son los mismos que para el
control retroalimentado es decir, P, PI, PD, PID.
Se recomienda para el controlador esclavo utilizar los algoritmos P y PD; y para el
controlador primario PI y PID.
Instituto Politécnico Nacional Capitulo III Simulación
ESIME Zacatenco - 56 -
Control en cascada para el control del sistema de combustible
Figura 3.3 Control en cascada para el sistema de combustible.
Para el control del sistema de combustible del motor diesel KM170 se utiliza una
arquitectura de control, control en cascada como se muestra en la Figura 2.11. La cual esta
compuesta por un controlador, dos funciones convertidoras, una en base a la temperatura.,
la otra en base al par y ala velocidad esto para calcular la potencia además de cuatro
elementos de salida, dos válvulas solenoides (V3,V4) y dos motorizadas (V1,V2). El
sistema es manipulado en primera instancia en base a la temperatura ya que al alcanzar la
temperatura de 120°C mandara la señal a las solenoides, Abriendo la solenoide (V4) y
cerrando la (V3). Al mismo instantes se energizaran las válvulas motorizadas (V1,V2), las
cuales serán controladas de acuerdo a la potencia la cual será calculada en un convertidor
de función en base a los valores de lo sensores de par y de velocidad. Así V1 y V2 serán
controladas proporcionalmente.
Instituto Politécnico Nacional Capitulo III Simulación
ESIME Zacatenco - 57 -
Tag Descripción
FV Válvula de flujo
NT Trasmisor de par
ST Transmisor de velocidad
TC Controlador de temperatura
TT Transmisor de temperatura
TV Válvula de control de
temperatura
OC Controlador de potencia
UY Función convertidor
Instrumento montado en campo
Tag Descripción
PLC
Válvula solenoide
Válvula motorizada
Señal eléctrica
S.P. Set Point
NC Normalmente cerrada
NA Normalmente abierta
V1
V2
Biodiesel mezcla
Diesel
V3
V4
Diesel mezcla
Mezcla
Instituto Politécnico Nacional Capitulo III Simulación
ESIME Zacatenco - 57 -
Figura3.4DiagramadeTuberíaseinstrumentos
Instituto Politécnico Nacional Capitulo III Simulación
ESIME Zacatenco - 58 -
3.3 Programación del PLC (SLC 500)
A continuación se muestran los direccionamientos y sus valores utilizados en la
programación del PLC SLC 500.
F8:0 Rango mínimo real del termopar (-195)
F8:1 Rango máximo real del termopar (260)
F8:2 Entrada mínima en bits del termopar (-32767)
F8:3 Entrada máxima en bits del termopar (32768)
F8:4 Rango mínimo real del sensor de par (0)
F8:5 Rango máximo real del sensor de par (100)
F8:6 Entrada mínima en bits del sensor de par(-32767)
F8:7 Entrada máxima en bits del sensor de par (32768)
F8:8 Rango mínimo real del sensor de velocidad (0)
F8:9 Rango máximo real del sensor de velocidad (8000)
F8:10 Entrada mínima en bits del sensor de velocidad (-32767)
F8:11 Entrada máxima en bits del sensor de velocidad (32768)
F8:12 Porciento mínimo de apertura de la válvula modulante diesel (0)
F8:13 Porciento máximo de apertura de la válvula modulante diesel (100)
F8:14 Rango mínimo en bits de la válvula modulante diesel (3276)
F8:15 Rango máximo en bits de la válvula modulante diesel (16384)
F8:16 Porciento mínimo de apertura de la válvula modulante biodiesel (0)
F8:17 Porciento máximo de apertura de la válvula modulante biodiesel (100)
F8:18 Rango mínimo en bits de la válvula modulante biodiesel (3276)
F8:19 Rango máximo en bits de la válvula modulante biodiesel (16384)
F8:20 Salida de escalamiento del termopar (valor sensado)
F8:21 Salida de escalamiento del sensor de par (valor sensado)
F8:22 Salida de escalamiento del sensor de velocidad (valor sensado)
F8:23 Entrada al escalamiento para la válvula Diesel (valor asignado)
F8:24 Entrada al escalamiento para la válvula Biodiesel (valor asignado)
F8:25 Valor comparativo para el sensor de velocidad (100)
F8:26 Valor comparativo para el sensor de temperatura (120)
F8:27 Valor comparativo de la potencia (2.5)
F8:28 Valor de apertura de la válvula Diesel (100)
F8:29 Valor de apertura de la válvula Biodiesel (0)
F8:30 Resultado de la multiplicación de par *velocidad
F8:31 Resultado de ∏/30
F8:32 Valor total de la potencia real
Instituto Politécnico Nacional Capitulo III Simulación
ESIME Zacatenco - 59 -
F8:33 Porcentaje de cierre o apertura de las válvulas diesel y biodiesel
B: 0 Valor binario para cambio de subrutina
B:1 Valor binario para apertura de válvulas
B:2 Valor binario para apertura o cierre de válvulas modulantes, diesel y
biodiesel
I:2.0 Entrada al escalamiento del sensor de par
I:2.1 Entrada al escalamiento del sensor de velocidad
I:4.0 Entrada al escalamiento del termopar
O:1.0/0 Energizado de la válvula B3
O:1.0/1 Energizado de la válvula B4
O:3.0 Salida del escalamiento de la válvula modulante Diesel
O:3.1 Salida del escalamiento de la válvula modulante Biodiesel
Tabla 3.1 Direccionamientos utilizados en la programación del PLC SLC500
El programa de control en el PLC SLC500 se divide en tres subrutinas: (Ver Figura 3.5)
Arranque
Temperatura
Potencia
Figura 3.5 Subrutinas
Instituto Politécnico Nacional Capitulo III Simulación
ESIME Zacatenco - 60 -
Otra ventana importante es donde se asignaron los valores de los rangos de operación (F8,
flotantes) que se muestra a continuación en la Figura 3.6, para ver la relación de las
variables ver la Tabla 3.1.
Figura 3.6 Rangos declarados en F8
Subrutina “Arranque”
Figura 3.7 Subrutina de Arranque- Escalamiento del termopar
Instituto Politécnico Nacional Capitulo III Simulación
ESIME Zacatenco - 61 -
Figura 3.8 Arranque- Escalamiento del sensor de par
Figura 3.9 Arranque- Escalamiento del sensor de velocidad
Figura 3.10 Arranque- Escalamiento de la válvula modulante Diesel
Instituto Politécnico Nacional Capitulo III Simulación
ESIME Zacatenco - 62 -
Figura 3.11 Arranque- Escalamiento de la válvula modulante Biodiesel
Figura 3.12 Arranque- Condiciones de inicio del programa y salto de subrutina.
Instituto Politécnico Nacional Capitulo III Simulación
ESIME Zacatenco - 63 -
Subrutina “Temperatura”
Figura 3.13 Temperatura- Comparación de temperatura
Figura 3.14 Temperatura- Salto a subrutina de potencia
Instituto Politécnico Nacional Capitulo III Simulación
ESIME Zacatenco - 64 -
Subrutina de “Potencia”
Figura 3.15 Potencia- Calculo de potencia
Figura 3.16 Potencia- Comparación de potencia
Instituto Politécnico Nacional Capitulo III Simulación
ESIME Zacatenco - 65 -
Figura 3.17 Potencia- Instrucción LES, comparación de un valor bajo de potencia.
Figura 3.18 Potencia- Apertura y cierre de válvulas Diesel V2 y Biodiesel V1.
Instituto Politécnico Nacional Capitulo III Simulación
ESIME Zacatenco - 66 -
Comprobación teórica
Basados en la siguiente formula se podrá calcular los valores de salida de la
instrumentación.
y ൌ ቈ
ሺ‫1ݕ‬ െ ‫0ݕ‬ሻ
ሺ‫1ݔ‬ െ ‫0ݔ‬ሻ
቉ ሾ‫ݔ‬ െ ‫0ݔ‬ሿ ൅ ‫݋ݕ‬
Donde:
y=salida.
y0= escala mínima.
y1= escala máxima.
x= entrada.
x0=entrada mínima.
x1=entrada máxima.
A continuación se muestra un ejemplo basado en el sensor de temperatura conectado a una
tarjeta de 16 bits.
y= Valor de la salida.
y0= -32767
y1= 32768.
x= 120 = valor de la entrada
x0= -195
x1=260
Instituto Politécnico Nacional Capitulo III Simulación
ESIME Zacatenco - 67 -
Sustituyendo los valores en la ecuación anterior.
y ൌ ቈ
ሺ32768 െ ሺെ32767ሻሻ
ሺ260 െ ሺെ195ሻሻ
቉ ሾ120 െ ሺെ195ሻሿ ൅ ሺെ32767ሻ
y ൌ ൤
65535
ሺ455ሻ
൨ ሾ315ሿ െ ሾ32767ሿ
y ൌ 12603.3846 Valor en bits
El cálculo anterior se realiza para todas las entradas de los sensores.
Tomando en cuenta que la temperatura es mayor o igual a 120°C se mide la potencia con la
siguiente formula
Para el calculo de la potencia se utiliza la formula (12) del capitulo II.
ܲ‫݋‬ ൌ valor del par ൬
valor de lavelocidad X π
30
൰
Ya que se calculo la potencia se realizara el escalamiento para las válvulas motorizadas
conectadas a una tarjeta de 14 bits. Calculo para la salida
y=4586.8
y0= 0
y1= 100
x = valor de la salida
x0= 3276
Instituto Politécnico Nacional Capitulo III Simulación
ESIME Zacatenco - 68 -
x1= 16384
Sustituyendo los valores en la ecuación anterior.
‫ݔ‬ ൌ ቌ
‫ݕ‬ െ ‫0ݕ‬
‫1ݕ‬ െ ‫0ݕ‬
‫1ݔ‬ െ ‫0ݔ‬
ቍ ൅ ‫0ݔ‬
‫ݔ‬ ൌ ቌ
4586.8 െ 0
100 െ 0
16384 െ 3276
ቍ ൅ 3276
‫ݔ‬ ൌ ൬
4586.80
0.7628
൰ 3276
‫ݔ‬ ൌ 6045.13
Instituto Politécnico Nacional Capitulo III Simulación
ESIME Zacatenco - 69 -
3.4 Interfaz Hombre – Máquina (HMI) INTOUCH
Para la realización del control de combustible se sugiere INTOUCH como interfaz hombre-
máquina, el cual se describe a continuación. El software para la visualización y control de
procesos HMI Intouch® de Wonderware, ganador de premios y famoso mundialmente
destaca por la facilidad de uso y gráficos fáciles de configurar que lo hacen único. Los
poderosos wizards y los nuevos SmartSymbols de Wonderware® permiten a los usuarios
crear e instalar de manera rápida aplicaciones personalizadas que se conectan y entregan
información en tiempo real.
Las aplicaciones de In Touch son suficientemente flexibles para cumplir necesidades
inmediatas y poder escalarlas para satisfacer requerimientos futuros, mientras conserva el
valor de la inversión y los esfuerzos de la ingeniería. Esas aplicaciones de InTouch
versátiles pueden usarse desde dispositivos móviles, computadoras remotas e incluso a
través de Internet. Además, la HMI In Touch extensible y abierta ofrece incomparable
conectividad con la más amplia gama de equipos y dispositivos de automatización en la
industria.
Las aplicaciones de InTouch pueden visualizarse desde múltiples dispositivos sin cambios
adicionales en la configuración. Una aplicación puede ser vista desde:
• Múltiples pantallas
• Internet
• En dispositivos móviles como PDAs y Tablet PCs.
El software InTouch reduce el costo del proyecto permitiendo la visualización de la misma
aplicación a través de múltiples dispositivos. En esencia, la HMI InTouch proporciona la
información necesaria para los usuarios en el dispositivo de su preferencia.
Instituto Politécnico Nacional
ESIME Zacatenco
InTouch tiene tres componentes principales:
Application Manager
WindowMaker
WindowViewer (Run Time
Para la comunicación se tiene un software adicional llamado
este nos proporciona un I/O Servers, el cual nos permite la administración de diversos
protocolos de comunicación.
En el desarrollo de esta HMI se utiliza INTOUCH
INTOUCH abre el Application
aparecerá un cuadro de dialogo en donde definiremos la ruta de nuestra nueva aplicación.
Figura 3.19
Una vez seleccionada la ruta, le damos siguiente; el
es el directorio donde queremos que sea creada nuestra nueva aplicación.
Instituto Politécnico Nacional Capitulo III Simulación
InTouch tiene tres componentes principales:
Run Time)
Para la comunicación se tiene un software adicional llamado Wonderware
este nos proporciona un I/O Servers, el cual nos permite la administración de diversos
En el desarrollo de esta HMI se utiliza INTOUCH 10.0. Para crear un nuevo proyecto
Application Manager, en esta página damos click en File
aparecerá un cuadro de dialogo en donde definiremos la ruta de nuestra nueva aplicación.
19 Ventana para crear una nueva aplicación.
Una vez seleccionada la ruta, le damos siguiente; el dato que a continuación nos pedirá
es el directorio donde queremos que sea creada nuestra nueva aplicación.
Capitulo III Simulación
- 70 -
Factory Suite;
este nos proporciona un I/O Servers, el cual nos permite la administración de diversos
10.0. Para crear un nuevo proyecto
File – New y nos
aparecerá un cuadro de dialogo en donde definiremos la ruta de nuestra nueva aplicación.
dato que a continuación nos pedirá
Instituto Politécnico Nacional Capitulo III Simulación
ESIME Zacatenco - 71 -
Para finalizar nos pedirá el nombre y la descripción de la aplicación a desarrollar
Figura 3.20 Ventana InTouch para nombre y descripción de una aplicación
A continuación observaremos el nombre de la aplicación creada, en esta pagina nos
indicara los siguientes datos nombre, ruta, resolución, la versión de INTOUCH
utilizada, el día que fue modificada la aplicación y una descripción de la misma
Instituto Politécnico Nacional Capitulo III Simulación
ESIME Zacatenco - 72 -
Figura 3.21 Application Manager
Para crear una pantalla debemos tener creada la aplicación, seleccionamos el nombre de la
aplicación, y damos un click en el icono de Window Maker, como se muestra a
continuación.
Figura 3.22 Ubicación de icono, Window Maker
Una vez realizado lo anterior se abrirá el WindowMaker, y en esta página observaremos la
barra de menús, la barra de herramientas, etc. Aquí buscaremos Windows & Scripts
daremos click en el signo de mas de Unassigned, nos aparecerá a continuación dos
opciones la primera Windows y la segunda Scrips. Daremos click con el botón izquierdo
del mouse sobre la opción Windows y seleccionaremos New Window. Al realizar esta
Instituto Politécnico Nacional Capitulo III Simulación
ESIME Zacatenco - 73 -
acción el cuadro de dialogo Window Properties, tiene opciones configurables como son: el
nombre de la ventana nueva, el color y las dimensiones de la ventana, así como
comentarios, el tipo de ventana (Replace, Overlay, Popup).
Figura 3.23 Ventana de propiedades
Una vez seleccionadas las propiedades de la ventana, se tiene lista el área de trabajo, para
crear objetos, símbolos, entre otros; y generar la ventana de visualización del proyecto.
Figura 3.24 Pantalla de trabajo
Crear objeto
Para crear un objeto se tienen dos herramientas principales: Wizards y la barra de dibujo.
Los Wizards son objetos prediseñados que facilitan el diseño de pantallas.
Instituto Politécnico Nacional Capitulo III Simulación
ESIME Zacatenco - 74 -
Figura 3.25 Barra de herramientas en InTouch
En la realización de un objeto podemos modificar diversas propiedades por ejemplo en el
texto podemos modificar el color, el tamaño, el tipo de letra, etc.; para el recuadro podemos
cambiar el color de relleno.
Crear Símbolo
El símbolo puede contener únicamente objetos simples, esto es que no puede contener
bitmaps, tendencias, botones, wizards o celdas. El símbolo puede ser redimensionado de
acuerdo al requerimiento. El primer símbolo realizado es la válvula ON-OFF, para realizar
esto seleccionamos los objetos que conforman esta figura, enseguida damos click izquierdo
del mouse, aparecerá un menú en el cual seleccionaremos Cell/Simbol - Make simbol
Instituto Politécnico Nacional Capitulo III Simulación
ESIME Zacatenco - 75 -
Figura 3.26 Propiedades de un símbolo
Para modificar sus propiedades damos doble click sobre la figura, esto nos proporciona el
tipo de objeto y diversas opciones como se muestra en la figura ANTERIOR.
Configuración de animaciones
Para la realización de las animaciones primero se realiza el esquema del proceso, como se
muestra en la Figura 3.27
Instituto Politécnico Nacional Capitulo III Simulación
ESIME Zacatenco - 76 -
Figura 3.27 Diagrama del control de combustible (INTOUCH).
Para realizar la animacion del llenado de la tuberia una vez encendido el motor, contamos
con un botón de arranque, con fines de simulación. Para la vinculación del botón con el
llenado de la tuberia se modifican sus caracteristicas, asignando un Tagname al botón
arranque, tambien se declara el tipo de de dato en estte caso I/O Discrete.
Figura 3.28 Asignación de Tagname al botón de arranque.
Instituto Politécnico Nacional Capitulo III Simulación
ESIME Zacatenco - 77 -
Para vincular el Boton_1 con la tubería, primero abrimos el menu de configuración y
seleccionamos la opción Fill Color. (Figura 3.28 )
Figura 3.29 Configuración Fill Color
Instituto Politécnico Nacional Capitulo III Simulación
ESIME Zacatenco - 78 -
Se da click en el botón Discrete, aparecerá el siguiente cuadro de dialogo mostrado en la
Figura 3.28 en este aparece un espacio “Expression” , en este sitio se coloca el tagname
Boton_1.
Figura 3.30 Vinculación de tagname- Boton_1.
Para realizar la animación de la HMI del control de combustible se continuan las
vinculaciones de tagnames, la siguiente imagen mustra el proceso de control de
combustible.
Figura 3.31 Control de combustible a baja temperatura.
Instituto Politécnico Nacional Capitulo III Simulación
ESIME Zacatenco - 79 -
Al presionar el botón de arranque, inicia el control solo con Diesel, como se ve en la
Figura 3.30
Figura 3.32 Control de combustible-Arranque con Diesel
Figura 3.33 Mezcla de combustible (80% Diesel, 20% Biodiesel)
Instituto Politécnico Nacional Capitulo III Simulación
ESIME Zacatenco - 80 -
Figura 3.34 Mezcla de combustible (60% Diesel, 40% Biodiesel)
Instituto Politécnico Nacional Capitulo III Simulación
ESIME Zacatenco - 81 -
3.4.1 Comunicación PLC-PC
Para comunicar el PLC SLC 500 con una PC (computadora personal); se requiere de una
tarjeta de comunicación (1784-PKTX), el protocolo de comunicación entre la PC y el PLC
es Data Highway -485 (DH-485).
La tarjeta 1784-PKTX se utiliza para conectar una PC a controladores lógicos programables
(PLC) mediante los protocolos DH+ y DH-485. Esta herramienta facilita la creación de
redes de PLC con computadoras, lo cual permite fácil programación y adquisición de datos.
Esta tarjeta posee una interfaz PCI (Peripherical Component Interconnect) para adaptarla a
la PC. Además, de una interfaz para redes DH+ y una para DH-485. Para activarla se
requiere instalar un driver en el sistema operativo, y para administrarla se utiliza el software
RsLinx, el cual permite configurar la velocidad, protocolo, dirección de nodo, entre otras.
Entre las características relevantes de este tipo de protocolo se encuentra:
a. La longitud máxima de la línea troncal es de 4000 pies.
b. El tipo de medio es cable trenzado tipo Belden 9842.
c. Tasa de transmisión máxima de 19200 bps
d. Método de acceso al medio basado en un “token pass”
El software RSLinx, se encarga de la comunicación de los PLC con la computadora. En
este caso se utiliza una red DH-485; para configurar la red, se debe establecer el dispositivo
que utilizará la computadora para la comunicación; una vez que se haya configurado este
dispositivo, el RSLinx establece la comunicación con el PLC, la cual se mostrará en la
pantalla principal del programa, representada por icono del PLC con su nombre respectivo,
como se muestra en la Figura 3.35.
Instituto Politécnico Nacional Capitulo III Simulación
ESIME Zacatenco - 82 -
Figura 3.35 Pantalla principal RSLinx
Este software permite conectar la computadora a toda clase de redes de PLC, todo depende
del dispositivo con que cuente la computadora para conectarse a la red de PLC. En la
Figura 3.34 se muestra la pantalla de configuración del manejador de la red usado en esta
aplicación.
Figura 3.36 Pantalla de conexión de interfaz de red.
Instituto Politécnico Nacional Capitulo III Simulación
ESIME Zacatenco - 83 -
Conexión del PLC con Interfaz Intouch
Figura 3.37 Conexión PLC- PC
Instituto Politécnico Nacional Capitulo IV Selección del Equipo
ESIME Zacatenco - 70 -
Capítulo IV
Selección de equipo
El equipo se establece de acuerdo a cada una de las variables que necesitamos medir o
controlar, cada una de estas tiene diferentes parámetros, como los que se muestran a
continuación.
4.1 Parámetros de operación
A continuación se presentan las variables que serán medidas por la instrumentación para el
control de combustible en el motor KM170.
• Medidor de Temperatura
Valor máximo de la variable temperatura 0 - 120ºC
• Válvulas de control
½” de diámetro de tubería
Válvula solenoide (para accionamiento ON-OFF)
Válvula motorizada (para apertura proporcional de la válvula)
• Medidor de par
Valor máximo requerido 50 N*m
• Medidor de Velocidad
Valor máximo requerido 3600
• Controlador Lógico Programable
Entradas y salidas analógicas, entradas digitales y entrada para sensor de temperatura.
Instituto Politécnico Nacional Capitulo IV Selección del Equipo
ESIME Zacatenco - 71 -
4.2 Válvulas
Válvula solenoide
La válvula de solenoide es un dispositivo operado eléctricamente, y es utilizado para
controlar el flujo de líquidos o gases en posición completamente abierta o completamente
cerrada. A diferencia de las válvulas motorizadas, las cuales son diseñadas para operar en
posición moduladora, la válvula de solenoide no regula el flujo aunque puede estar siempre
completamente abierta o completamente cerrada. La válvula de solenoide puede usarse para
controlar el flujo de muchos fluidos diferentes, dándole la debida consideración a las
presiones y temperaturas involucradas, la viscosidad del fluido y la adaptabilidad de los
materiales usados en la construcción de la válvula.
La válvula de solenoide es una válvula que se cierra por gravedad, por presión o por la
acción de un resorte; y es abierta por el movimiento de un émbolo operado por la acción
magnética de una bobina energizada eléctricamente, o viceversa.
Una válvula de solenoide consiste de dos partes accionantes distintas, pero integrales: un
solenoide (bobina eléctrica) y el cuerpo de la válvula.
El solenoide es una forma simple de electroimán que consiste de una bobina de alambre de
cobre aislado, o de otro conductor apropiado, el cual está enrollado en espiral alrededor de
la superficie de un cuerpo cilíndrico, generalmente de sección transversal circular. Cuando
se envía corriente eléctrica a través de estos devanados, actúan como electroimán, tal como
se ilustra en la Figura 4.1. El campo magnético que se crea, es la fuerza motriz para abrir la
válvula. Este campo atrae materiales magnéticos, tales como el hierro y muchas de sus
aleaciones. Dentro del núcleo va un émbolo móvil de acero magnético, el cual es jalado
hacia el centro al ser energizada la bobina.
Instituto Politécnico Nacional Capitulo IV Selección del Equipo
ESIME Zacatenco - 72 -
Figura 4.1 Solenoide energizado
El cuerpo de la válvula contiene un orificio (puerto), a través del cual fluye el líquido
cuando está abierta. La aguja o vástago que abre y cierra el puerto de la válvula, se une
directamente a la parte baja del émbolo, en el otro extremo. El vástago o aguja tiene una
superficie sellante (asiento). De esta forma, se puede abrir o detener el flujo al energizar o
desenergizar la bobina solenoide. Este principio magnético, constituye la base para el
diseño de todas las válvulas solenoide.
Principio de operación
El la Figura 4.2 pueden apreciarse las partes principales ya integradas de una válvula de
solenoide típica. La aguja de la válvula está unida mecánicamente a la parte inferior del
émbolo. En esta válvula en particular, cuando se energiza la bobina, el émbolo es levantado
hacia el centro de la bobina, levantando la aguja del orificio donde está sentada,
permitiendo así el flujo. Cuando se desenergiza la bobina, el peso del émbolo hace que
caiga por gravedad y cierre el orificio, deteniendo el flujo. En algunos tipos de válvulas, un
resorte empuja el émbolo para que cierre la válvula; esto permite que la válvula pueda
instalarse en otras posiciones diferentes a la vertical.
Instituto Politécnico Nacional Capitulo IV Selección del Equipo
ESIME Zacatenco - 73 -
Figura 4.2 Válvula solenoide típica de acción directa, normalmente cerrada, dos vías.
Tipos de Válvulas solenoide
Existe una amplia variedad de tipos de válvulas solenoide, los cuales se pueden dividir de
acuerdo a su aplicación, su construcción y su forma. Entre los fabricantes de válvulas no
existe un consenso para diferenciar los tipos por orden de importancia. Aunque
recientemente, la práctica más generalizada es dividirlas primeramente, de acuerdo a su
aplicación; es decir, a la capacidad del sistema donde va a ser instalada la válvula. Con base
en esto, las válvulas solenoide pueden dividirse de manera general, en dos tipos:
1) De acción directa,
2) Operadas por piloto.
También por su construcción, las válvulas solenoide pueden ser:
1) Normalmente cerradas
2) Normalmente abiertas
3) De acción múltiple.
Instituto Politécnico Nacional Capitulo IV Selección del Equipo
ESIME Zacatenco - 74 -
Por su forma, hay tres tipos de válvulas solenoide de uso común:
1) dos vías
2) tres vías
3) cuatro vías
4) reversibles.
Puede haber válvulas solenoide con combinaciones de los tipos mencionados arriba. Por
ejemplo, hay válvulas operadas por piloto normalmente abiertas y también normalmente
cerradas. La válvula que se muestra en la Figura 4.2, es una válvula de acción directa, de
dos vías, normalmente cerrada.
Válvula solenoide marca Omega serie SV280
Figura 4.3 Válvula solenoide marca Omega
Instituto Politécnico Nacional Capitulo IV Selección del Equipo
ESIME Zacatenco - 75 -
Marca Modelo Montaje
NPT(Roscado)
Orificio Alimentación
de la válvula
solenoide
Señal de
control
SV282 ½” 9/16 24 VCD 24 VCD
Tabla 4.1 Características de válvula solenoide SV282
Aplicaciones comunes de la válvula SV282:
• Tratamiento de agua
• Procesamiento de petróleo
• Enfriamiento
• Equipo de lavado de autos
Válvula motorizada
Se componen de dos elementos básicos: cabezal servomotor y cuerpo de válvula del tipo
apropiado a cada instalación (de asiento plano, pistón, compuerta, mariposa, etc.).
El cabezal servomotor es un grupo moto reductor que transmite al eje de salida un par
elevado (de hasta 20 m.kp) y una marcha lenta (de 0,1 a 6 r.p.m.) para accionar el vástago
de la válvula.
Al igual que las válvulas solenoides, las motorizadas pueden accionarse a distancia, manual
o automáticamente.
Instituto Politécnico Nacional Capitulo IV Selección del Equipo
ESIME Zacatenco - 76 -
El empleo de estas válvulas permite la regulación de caudales y, en consecuencia el
mantenimiento de las variables controladas (temperatura, presión, humedad, etc.) en los
valores deseados, resolviendo muchos problemas de regulación automática. Las válvulas
motorizadas admiten presiones de trabajo hasta unos 16 kp/cm2
y temperaturas máximas de
120ºC.
Estas válvulas son adecuadas para aperturas de paso parciales. Pueden aplicarse con
cualquier tipo de fluido, con las condiciones antes citadas: liquidas, gases, vapores, etc.
Se emplean en los mismos tipos de instalaciones que las válvulas solenoides. Hay válvulas
motorizadas de tres vías para la regulación progresiva de mezclas de fluidos (agua caliente
y fría, agua recalentada y vapor), que mantienen una cierta temperatura o concentración.
Para el control de la mezcla de los combustibles Diesel- Biodiesel se sugieren las siguientes
válvulas: Válvulas motorizadas serie H de Danfoss.
Figura 4.4 Electroválvula Danfoss
Características
Fiabilidad comprobada.
Funcionamiento sin averías durante un elevado
Número de operaciones.
Actuadores y cuerpos suministrados por separado, opcional.
Instalación y cableado sencillo.
Colores de cables estándar para su fácil instalación.
Construcción robusta.
Costo bajo.
Instituto Politécnico Nacional Capitulo IV Selección del Equipo
ESIME Zacatenco - 77 -
Marca
Código 0HPV05B0
Tamaño de tubería ½”
Descripción Rosca hembra BSP
Kv (m3
/hr) 3.0
Max. Presión (bar) 10.0
Alimentación de la válvula 24 VCD
Señal de control 4-20 mA
Tabla 4.2 Características de la electroválvula
Instituto Politécnico Nacional Capitulo IV Selección del Equipo
ESIME Zacatenco - 78 -
4.3 Sensor de temperatura
En Instrumentación industrial, los termopares son ampliamente usados como sensores de
temperatura. Son económicos, intercambiables, tienen conectores estándar y son capaces de
medir un amplio rango de temperaturas. Su principal limitación es la exactitud ya que los
errores del sistema inferiores a un grado centígrado son difíciles de obtener.
El grupo de termopares conectados en serie recibe el nombre de termopila. Tanto los
termopares como las termopilas son muy usados en aplicaciones de calefacción a gas.
Los termopares están disponibles en diferentes modalidades, como sondas. Estas últimas
son ideales para variadas aplicaciones de medición, por ejemplo, en la investigación
médica, sensores de temperatura para los alimentos, en la industria y en otras ramas de la
ciencia, etc.
Otro punto importante en la selección es el tipo de termopar, el aislamiento y la
construcción de la sonda. Todos estos factores tienen un efecto en el rango de temperatura a
medir, precisión y fiabilidad en las lecturas.
Tipos de termopares
• Tipo K (Cromo (Ni-Cr) Chromel / Aluminio (aleación de Ni -Al) Alumel): con una
amplia variedad de aplicaciones, está disponible a un bajo costo y en una variedad
de sondas. Tienen un rango de temperatura de -200 ºC a +1.372 ºC y una
sensibilidad 41 V/°C aprox. Posee buena resistencia a la oxidación.
• Tipo E (Cromo / Constantán (aleación de Cu-Ni)): No son magnéticos y gracias a su
sensibilidad, son ideales para el uso en bajas temperaturas, en el ámbito criogénico.
Tienen una sensibilidad de 68 V/°C.
• Tipo J (Hierro / Constantán): debido a su limitado rango, el tipo J es menos popular
que el K. Son ideales para usar en viejos equipos que no aceptan el uso de
termopares más modernos. El tipo J no puede usarse a temperaturas superiores a
Instituto Politécnico Nacional Capitulo IV Selección del Equipo
ESIME Zacatenco - 79 -
760 ºC ya que una abrupta transformación magnética causa una descalibración
permanente. Tienen un rango de -40ºC a +750ºC y una sensibilidad de ~52 V/°C.
Es afectado por la corrosión.
• Tipo N (Nicrosil (Ni-Cr-Si / Nisil (Ni-Si)): es adecuado para mediciones de alta
temperatura gracias a su elevada estabilidad y resistencia a la oxidación de altas
temperaturas, y no necesita del platino utilizado en los tipos B, R y S que son más
caros.
Por otro lado, los termopares tipo B, R y S son los más estables, pero debido a su baja
sensibilidad (10 V/°C aprox.) generalmente son usados para medir altas temperaturas
(superiores a 300 ºC).
• Tipo B (Platino (Pt)-Rodio (Rh)): son adecuados para la medición de altas
temperaturas superiores a 1.800 ºC. El tipo B por lo general presentan el mismo
resultado a 0 ºC y 42 ºC debido a su curva de temperatura/voltaje.
• Tipo R (Platino (Pt)-Rodio (Rh)): adecuados para la medición de temperaturas de
hasta 1.300 ºC. Su baja sensibilidad (10 V/°C) y su elevado precio quitan su
atractivo.
• Tipo S (Platino / Rodio): ideales para mediciones de altas temperaturas hasta los
1.300 ºC, pero su baja sensibilidad (10 V/°C) y su elevado precio lo convierten en
un instrumento no adecuado para el uso general. Debido a su elevada estabilidad, el
tipo S es utilizado para la calibración universal del punto de fusión del oro (1064,43
°C).
Los termopares con una baja sensibilidad, como en el caso de los tipos B, R y S, tienen
además una resolución menor. La selección de termopares es importante para asegurarse
que cubren el rango de temperaturas a determinar.
Instituto Politécnico Nacional Capitulo IV Selección del Equipo
ESIME Zacatenco - 80 -
Funcionamiento
Termopar se denomina a la unión de dos alambres conductores con diferente composición
metalúrgica. El termopar genera una fuerza electromotriz (fem) que depende de la
diferencia de temperatura de la junta caliente o de medida y la unión fría o de referencia, así
como de la composición del termopar.
El funcionamiento del termopar está directamente relacionado con algunas leyes
termoeléctricas que analizamos a continuación.
• Efecto de Volta Si se unen dos metales heterogéneos que tienen igual temperaturas,
se creará una diferencia de potencial en sus extremos libres cuyo valor es constante
si se trata de la misma junta y tienen las mismas condiciones de temperatura en el
momento de la medición.
• Efecto de Peltier Siempre que se someta a temperaturas fluctuantes a la unión de
un termopar se producirá cambios en el valor del mili voltaje generado que es
dependiente únicamente, de la temperatura en la junta caliente o de medición.
• Efecto de Thomson Cuando los extremos de un mismo conductor están sujetos a
una gradiente de temperatura se producirá una diferencia de potencial que depende
de la diferencia de temperatura.
Para elegir los materiales que formen el termopar es conveniente que la fuerza
electromotriz relacionada con el efecto Peltier sea la mayor posible y la provocada por el
efecto Thomson sea mínima o nula.
Ley de las temperaturas intermedias
La suma de la fem. de un termopar con su junta fría a 0 °C y su junta caliente a una
temperatura T, más la fem. de un termopar con su junta fría a la temperatura T y su junta
caliente a la temperatura de medición, es igual a la fem. de un termopar con su junta fría a 0
°C y su junta caliente a la temperatura de medición.
Instituto Politécnico Nacional Capitulo IV Selección del Equipo
ESIME Zacatenco - 81 -
Ley de los metales intermedios
Cuando la junta caliente y el instrumento están distantes es necesario introducir cables de
extensión de otra naturaleza que el termopar. Esto aparentemente provocaría alteraciones
en la respuesta del termopar.
La ley de los metales intermedios dice que el valor de la fem. se mantendrá constante,
siempre que el tercer metal no esté sujeto al efecto Thomson, es decir, que la temperatura a
lo largo de él se mantenga constante.
Termopar Adherible
Figura 4.5 Termopar
Modelo CO1-T
Estilo 1
Tipo de termopar T
Longitud 1m (40”)
Temperatura máxima ºC (ºF) 260 (500)
Tabla 4.3 Caracteristicas del termopar CO1-T
Instituto Politécnico Nacional Capitulo IV Selección del Equipo
ESIME Zacatenco - 82 -
4.4 Sensor de velocidad
El tacómetro industrial PAX I puede emplearse también como un instrumento de
laboratorio flexible y preciso para medir velocidad y revoluciones o para realizar
recuentos. Esta pantalla de velocidad ha sido concebida para el uso industrial. El
componente electrónico de la pantalla digital de larga vida es utilizado y probado en todo el
mundo y nosotros lo sometemos a un control de calidad de 3 días antes de la entrega. El
tacómetro ha sido desarrollado con cinco teclas que hacen de él un instrumento de uso
rápido y seguro. La pantalla es también muy cómoda para el usuario, ya que permite
visualizar todos los parámetros a la vez y modificarlos fácilmente.
Características:
• Aparato programable con pantalla digital para velocidad / revoluciones y recuentos
en máquinas y en instalaciones, así como en pruebas o en laboratorio.
• Pantalla LED digital de 6 posiciones.
• Máximo 34 kHz, se adapta a todos los sensores de uso habitual.
• Opción conectable: 2 o 4 valores límite, como salida relé o transistor.
• Programación sencilla por medio del teclado.
• Entradas de usuario de libre programación.
• Salida analógica (0...10 V, 4... 20 mA por medio de tarjeta adicional de salida
analógica).
• Memoria de valores MIN / MAX
• Alto tipo de protección IP 65, Dimensiones: 48 x 96 x 104 mm
Instituto Politécnico Nacional Capitulo IV Selección del Equipo
ESIME Zacatenco - 83 -
Modelo Señal de salida Alimentación del sensor
PAX I Salida analógica (0 - 10 V,
4- 20 mA)
12 VDC, +-10%, máximo 100 mA,
a prueba de cortacircuitos
Tabla 4.4 Características del sensor PAX I
Figura 4.6 Tacómetro industrial PAX I
4.5 Sensor de par
El sensor de par nos sirve para la medición de torsión, velocidad angular o la velocidad de
rotación; es adecuado para su uso en el laboratorio y en un entorno industrial. Este sensor
sufre poco desgaste y un funcionamiento sin mantenimiento.
Instituto Politécnico Nacional
ESIME Zacatenco
Sensor de torque modelo 8651
Figura 4.
Marca Modelo
8651
Tabla 4.5 Características del sensor de par
Instituto Politécnico Nacional Capitulo IV Selección
modelo 8651
Figura 4.7 Sensor de par modelo 8651
Modelo Señal analógica
de salida
Velocidad
máxima
Alimentación
± 10 V 10,000 rpm + 15 V DC
+5 %/
Tabla 4.5 Características del sensor de par 8651
Capitulo IV Selección del Equipo
- 84 -
Alimentación
del sensor
+ 15 V DC
+5 %/-10 %
Instituto Politécnico Nacional Capitulo IV Selección del Equipo
ESIME Zacatenco - 85 -
4.6 Controlador
SLC 500 DE ALLEN-BRADLEY.
Cuando se trata de flexibilidad y potencia, la familia SLC 500 de Allen-Bradley y Rocwell
Automation constituye una solución probada para los controladores de lógica pequeños.
Diseñado conforme a las necesidades de aplicaciones de automatización de tamaño
mediano, el SLC 500 proporciona un rendimiento potente y confiable sin incurrir en los
gastos por la capacidad y las funciones sin utilizar de un PLC normal.
El SLC 500 fue uno de los primeros controladores pequeños en el mercado que ofreció una
amplia gama de de funciones, y sigue siendo el patrón principal de controladores de lógica
pequeños a más de diez años luego de su introducción. Es una plataforma robusta basada en
chasis, lo cual permite que se pueda configurar el sistema autónomo o distribuido
específico para el control confiable de la aplicación. De hecho el SLC 500 ya proporciona
control económico y confiable en miles de aplicaciones en todo el mundo, desde el sector
de entretenimiento y micro-cervecerías hasta los procesos farmacéuticos y alimenticios.
Controlador pequeño para aplicaciones grandes
El SLC 500 de Allen-Bradley es la familia modular pequeña basada en chasis de Rockwell
Automation de controladores y E/S programables. El tamaño reducido del SLC posibilita la
su utilización para aplicaciones en que el tamaño y los gastos generales de un PLC
tradicional dotados de todas las funciones no son viables. El diseño modular le ofrece la
flexibilidad de comprar exactamente lo que se necesita.
Instituto Politécnico Nacional Capitulo IV Selección del Equipo
ESIME Zacatenco - 86 -
4.5. 1 Procesadores SLC 500
La familia SLC cumple con las normas más exigentes de confiabilidad de productos,
innovación tecnológica y rendimiento. La estabilidad y la calidad absoluta representan las
características principales del SLC 500.
El SLC puede direccionar las aplicaciones de control de procesos de alta velocidad,
discretos y complejos desde una sola plataforma. Como resultado, es idóneo para las
operaciones rápidas tales como las líneas de embotellado y las máquinas de envasado.
Módulos E/S
Dentro de la familia existen más de 60 módulos para controlar señales digitales, analógicas
y de temperatura. Con esta amplia gama se ofrece la flexibilidad y rapidez que necesita para
configurar todas sus aplicaciones de control.
E/S ANALÓGICAS
Están dotados con una gran precisión, una alta resolución y la opción de filtros de entrada
para obtener respuestas rápidas o una alta inmunidad contra ruido. Estos módulos
analógicos son idóneos para las aplicaciones de control de proceso gracias a su precisión y
robustez inherentes.
E/S ESPECIALES
Está disponible una gama de módulos para aplicaciones especiales. Todos los módulos se
integran directamente en el chasis SLC. Entre los módulos especiales con que se cuenta
están: control de temperatura, conteo de alta velocidad, movimiento y posicionamiento.
OPCIONES DE E/S DISTRIBUIDAS
Existe una gran variedad de opciones de conexiones en red de E/S que posibilitan la
conectividad a las redes Control Net, Device Net, Data High Plus y E/S remotas.
Instituto Politécnico Nacional Capitulo IV Selección del Equipo
ESIME Zacatenco - 87 -
Lista de señales
Cantidad Variables Características Tipo I/O
1 Temperatura 0 - 260ºC Analógica Entrada
1 Velocidad (rpm) 8000 RPM Analógica Entrada
1 Par (Nm) 100 Nm Analógica Entrada
2 Electroválvula On – Off Digital Salida
2 Electroválvula Proporcional Analógica Salida
Tabla 4.6 Entradas y salidas del PLC
Lista de Hardware
No Descripción No. De catalogo Cantidad No. De entradas y salidas
1
Procesador
PLC* SLC 504
1747- L541 1
3 Modulo de I/O digitales 1746-I08 1
4 Entradas
4 Salidas
4 Modulo de entradas analógicas 1746-N14 1 4 Entradas
5 Modulo de salidas analógicas 1746-NO41 1 4 Salidas
6 Modulo de temperatura 1746-NT4 1 4 Entradas
7 Chasis 1746-A4 1
8
Power Supply 1746-P1 1
Instituto Politécnico Nacional Capitulo IV Selección del Equipo
ESIME Zacatenco - 88 -
Tabla 4.7 Lista de Hardware
Calculo Fuente de alimentación
No de
Ranura
No de
Catalogo
Fuente de alimentación a 5
Vcc (Amperios)
Fuente alimentación a 24
Vcc (Amperios)
1 1747- L541 500mA 105mA
2 1746-I08 60mA 45mA
3 1746-N14 25mA 85mA
4 1746-NO41 55mA 195mA
5 1746-NT4 60mA 40mA
Total 700mA 470mA
Modelo de Fuente de
alimentación 1746-P2
5 A 0.96 A
Tabla 4.8 Cálculo de la fuente de alimentación
* El PLC es Allen Bradley.
Instituto Politécnico Nacional Capitulo IV Selección del Equipo
ESIME Zacatenco - 89 -
Figura4.8Diagramadearquitectura
Instituto Politécnico Nacional Capitulo V Análisis de Costos
ESIME Zacatenco - 90 -
Capitulo V
Análisis de Costos
5.1 Costo del Equipo
En la tabla 5.1 se muestran los costos, única y exclusivamente del equipo previamente
especificado, para la implantación necesaria del motor. El precio del instrumento dado por
los diferentes proveedores dependiendo de instrumento necesario.
Instrumento Marca Modelo Precio
(USD)
Cantidad Total
(USD)
Cable 16 AWG $20.00 1/2 (carrete) $10.00
Chasis (7 ranuras) ALLEN-BRADLEY 1746-A4 $264.60 1 $264.60
Modulo de entradas
analógicas ALLEN-BRADLEY 1746-N14 $528.60 1 $528.60
Modulo de entradas
digitales I/O ALLEN-BRADLEY 1746-I08 $643.00 1 $643.00
Modulo de salidas
analógicas ALLEN-BRADLEY 1746-NO41 $531.20 1 $531.20
Modulo de
temperatura ALLEN-BRADLEY 1746-NT4 $811.10 1 $811.10
Power Supply ALLEN-BRADLEY 1746-P1 $220.80 1 $220.80
Procesador ALLEN-BRADLEY SLC 504 $350.00 1 $350.00
Sensor de Temperatura
(Termopar) Omega CO1-T $24.00 1 $24.00
Sensor de Velocidad PAX PAX I $71.00 1 $71.00
Software ALLEN-BRADLEY 1747- L531 $1,209.60 1 $1,209.60
Válvula motorizada Danfoss 0HPV05B0 $490.00 2 $980.00
Válvula solenoide Omega SV282 $480.00 2 $960.00
InTouch HMI
*Licencia Basica
Wonderware Versión 10.0 $1,000.00 1 $1,000.00
Tabla 5.1 Costos del equipo
Instituto Politécnico Nacional Capitulo V Análisis de Costos
ESIME Zacatenco - 91 -
TOTAL $7,603.90 (USD)
TOTAL
$79,840.95 Pesos
Mexicanos(Precio aprox.)
**Precio del Dólar 10.50
Como se mostro en la tabla 5.1 los precios de cada instrumento se muestra en dólares
americanos ya que la mayoría de los instrumentos son de importación. Dando un total de
$6,603.90 (USD). Para realizar un cálculo en pesos se tomo como valor de un dólar a
$10.50 pesos, e1 22 de Abril del 2008, obteniendo un total aproximado en pesos
mexicanos de $69,340.95.
Dentro del análisis de costo de equipo no se incluye precio de ingeniería. Dado que se
indica únicamente lo que se necesita para llevar a cabo una implementación adecuada para
realizar el control del sistema de combustible. Dando así la pauta para investigaciones mas
adelante dentro de la rama de los motores de combustión interna.
Haciendo un análisis dentro de la institución donde se realiza esta investigación Instituto
Politécnico Nacional, se encontró que se cuenta con algunos equipos que se pueden utilizar,
lo cual reduce el costo de la implementación del equipo.
Instrumento Marca Precio
(USD)
Cantidad Total
(USD)
Cable 16 AWG $10.00 1/2 (carrete) $10.00
Chasis (7 ranuras) ALLEN-BRADLEY $264.60 1 $264.60
InTouch HMI Versión 9.0 Wonderware $1,000.00 1 $1,000.00
Power Supply ALLEN-BRADLEY $220.80 1 $220.80
Procesador ALLEN-BRADLEY $350.00 1 $350.00
Sensor de Temperatura
(Termopar)
$24.00 1 $24.00
Software ALLEN-BRADLEY $1,209.60 1 $1,209.60
Válvula solenoide $480.00 2 $960.00
Modulo de entradas
digitales I/O
ALLEN-BRADLEY $643.00 1 $643.00
Tabla 5.2 Relación de equipo dentro de la institución.
Instituto Politécnico Nacional Capitulo V Análisis de Costos
ESIME Zacatenco - 92 -
TOTAL $ 4,682.00 (USD)
TOTAL $ 49,161.00
Pesos
Mexicanos
**Precio del dola 10.50
Haciendo el análisis de la instrumentación dentro de la institución que se mostro en la tabal
anterior se obtiene lo siguiente.
Costo Total
Compra al
proveedor
Costo Total
Equipo dentro de
la institución
Gasto con
Ahorro Porcentaje de
ahorro
(USD)
$7,603.90 $ 4,682.00 $ 2,921.90 -61.58%
Pesos mexicanos
$79,840.95 $ 49,161.00 $ 30,679.95 -61.58%
Tabla 5.3 Tabla comparativa de ahorro
5.1.1 Costos de investigación e ingeniería.
Además de los costos del equipo se deben considerar los costos de investigación e
ingeniería, que se generaron en este proyecto. Dentro del ámbito de la investigación se
encuentra el sector privado y el de financiamiento lo que nos lleva a realizar el siguiente
análisis.
Se realizo una comparación con un Grupo de Investigación Tecnológica CCCIMSA, cabe
mencionar que esta empresa dedicada a la investigación cobra honorarios por hora y en
dólares, el análisis realizado nos arroga los siguientes datos mostrados en la tabla 5.4.
Instituto Politécnico Nacional Capitulo V Análisis de Costos
ESIME Zacatenco - 93 -
Grupo de Investigación Tecnológica CCCIMSA
Costo de
investigacion por
hora
Costo de
investigación 8
horas por dia
*Costo de
investigación por
mes
**Costo de
investigación por
proyecto
$500.00 $4,000.00 $80,000.00 $880,000.00
*Tomando en cuenta meses es de 20 días hábiles
**Proyecto de 11 meses
Tabla 5.4 Precios grupo de investigación
TOTAL
$880,000.00 Pesos Mexicanos
(Precio aprox.)
Basándose en que solo se esta tomando en cuenta el costo de la investigación por
independiente de el equipo necesario y ya que en este proyecto no se recibió financiamiento
alguno, se considera un ahorro total de investigación el cual es muy considerable. Teniendo
solo una única inversión en el costo de equipo, cabe mencionar que solo se realizara el
gasto económico en el equipo con el que la institución no cuenta tabla 5.1 y 5.2.
El costo de la inversión se vera recuperado en tiempo ya que dentro de la institución se esta
implementando la carrera de ISA (Ingeniería en Sistemas Automotrices), ya que se ahorrara
un tiempo de 2 años ya que es el tiempo que falta para que la primera generación concluya
sus estudios para poder realizar una investigación de esta índole, además de poder ser
utilizado en practicas y experiencia para la nueva carrera implementada así como base para
proyectos de investigación en un futuro así ayudar ala avance de la institución.
Instituto Politécnico Nacional Conclusiones
ESIME Zacatenco - 95 -
Conclusiones
El presente trabajo cumple con el objetivo general, de diseñar la modificación del control
del sistema de combustible con la mezcla diesel-biodiesel, esto se llevo a cabo
determinando los requerimientos del motor diesel KM170 y las características principales
de cada combustible.
Se comprobó teóricamente que las emisiones de Dióxido de Carbono y Azufre disminuyen
de manera significativa con el uso de la mezcla diesel-biodiesel, cumpliéndose así el
objetivo particular de la reducción de las emisiones contaminantes para el motor. Sabiendo
que el planeta esta en constante lucha por la reducción de estos dos agentes contaminantes,
que son los principales causantes de problemas como el efecto invernadero y la lluvia
acida.
Con el análisis de todas las funciones de los elementos que componen el sistema de
combustible, se estructuro una arquitectura de control, con lo que se cumple uno de los
objetivos particulares. Por consiguiente se propuso la instrumentación adecuada que
satisface la arquitectura de control, especificando los rangos de operación, señales de
control requeridas, señales de salida y señales de entrada.
Esta propuesta no solo es factible para el sistema de combustible del motor KM170 sino
que se puede extender a otros motores diesel, teniendo en cuenta que se realizo el desarrollo
para un banco de pruebas, en el que se podrá colocar diferentes modelos de motor. Por lo
que cabe mencionar las aplicaciones a las que van dirigidas los motores diesel que son: en
el sector agrícola, automotriz, generación de energía eléctrica, entre otros.
Este trabajo determina un costo que pudiera considerarse como elevado, el cual se debe de
visualizar como una inversión con resultados a mediano y largo plazo para la institución, en
el sentido de proponer las bases para otras carreras como la de Ingeniería en Sistemas
Automotrices, en la cual se podrán desarrollar futuras investigaciones sobre el tema y el
ámbito ecológico.
Instituto Politécnico Nacional Conclusiones
ESIME Zacatenco - 96 -
De esta manera se cumple con las expectativas con las que inicio este trabajo, que es el
control del sistema de combustible y brindar las condiciones de operación adecuadas para
el motor, considerando el impacto ambiental favorable, el beneficio institucional y el
desarrollo profesional de cada uno de los integrantes de este trabajo.
Instituto Politécnico Nacional Glosario
ESIME Zacatenco - 97 -
Glosario
Adiabático: El término adiabático hace referencia a elementos que impiden la
transferencia de calor con el entorno. Como proceso adiabático a
aquel en el cual el sistema (generalmente, un fluido que realiza un
trabajo) no intercambia calor con su entorno. Un proceso
adiabático que es además reversible.
Amortiguador: Es un dispositivo que absorbe energía, utilizado normalmente para
disminuir las oscilaciones no deseadas de un movimiento periódico
o para absorber energía proveniente de golpes o impactos.
Analógico: La señal cuya magnitud se representa mediante variables
continúas.
Automatización: Como una disciplina de la ingeniería abarca la instrumentación
industrial, que incluye los sensores y transmisores de campo, los
sistemas de control y supervisión, los sistemas de transmisión y
recolección de datos y las aplicaciones de software en tiempo real
para supervisar y controlar las operaciones de plantas o procesos
industriales.
Bar: Se denomina bar a una unidad de presión equivalente a un millón
de barias.
1 bar = 100.000 Pa = 1000 hPa = 10.194 kp/m
1 atm= 1.01325 bares «1 bar
1 bar = 14.5037738 PSI
Biela: Elemento mecánico sometido a esfuerzos de tracción o
comprensión. Actualmente las bielas son un elemento básico en
los motores de combustión interna y en los compresores
alternativos.
Biodiesel: Es un biocombustible sintético líquido que se obtiene a partir de
lípidos naturales como aceites vegetales o grasas animales, nuevos
o usados, mediante procesos industriales de esterificación y
transesterificación, y que se aplica en la preparación de sustitutos
totales o parciales del petrodiésel o gasóleo obtenido del petróleo.
Bomba: Es una máquina hidráulica generadora que transforma la energía
(generalmente energía mecánica) con la que es accionada en
energía hidráulica del fluido incompresible que mueve. El fluido
incompresible puede ser líquido o una mezcla de líquidos.
Instituto Politécnico Nacional Glosario
ESIME Zacatenco - 98 -
By pass: Se refiere a la desviación del flujo normal por un camino alterno
1 atm= 1.01325 bares «1 bar
1 bar = 14.5037738 PSI
Calor: Es una forma de energía asociada al movimiento de los átomos,
moléculas y otras partículas que forman la materia. El calor puede
ser generado por reacciones químicas (como en la combustión),
nucleares (como en la fusión nuclear de los átomos de hidrógeno
que tienen lugar en el interior del Sol), disipación electromagnética
(como en los hornos de microondas) o por disipación mecánica
(fricción). Su concepto está ligado al Principio Cero de la
Termodinámica, según el cual dos cuerpos en contacto
intercambian energía hasta que su temperatura se equilibre.
Cámara de
Combustión:
Es el lugar donde se realiza la combustión del combustible.
Capacidad
Calorífica:
Cantidad de energía necesaria para aumentar 1 °C la temperatura
de una sustancia.
Carburador: Es el dispositivo que hace la mezcla de aire-combustible en los
motores de gasolina. A fin de que el motor funcione más
económicamente y obtenga la mayor potencia de salida, es
importante que la gasolina esté en las mejores condiciones.
Cigüeñal: Es un eje con codos y contrapesos presente en ciertas máquinas
que, aplicando el principio del mecanismo de biela - manivela,
transforma el movimiento rectilíneo alternativo en rotatorio y
viceversa.
Coeficiente
térmico:
Es una expresión numérica que mediante alguna fórmula determina
las características o propiedades de un cuerpo.
Combustible: Es cualquier material capaz de liberar energía cuando se cambia o
transforma su estructura química. Supone la liberación de una
energía de su forma potencial a una forma utilizable (por ser una
reacción química, se conoce como energía química). En general se
trata de sustancias susceptibles de quemarse.
Compresión: Es la resultante de las tensiones o presiones que existe dentro de un
sólido deformable o medio continuo, caracterizada porque tiene a
una reducción de volumen o un acortamiento en determinada
dirección.
Instituto Politécnico Nacional Glosario
ESIME Zacatenco - 99 -
Compresor: Es una máquina motora, que trabaja entregándole energía a un
fluido compresible. Ésta energía es adquirida por el fluido en
forma de energía cinética y presión (energía de flujo).
Consumo: Del latín: cosumere que significa gastar o destruir) es la acción y
efecto de consumir o gastar, bien sean productos alimenticios y
otros géneros de vida efímera, bien energía, entendiendo por
consumir como el hecho de destruir, utilizar comestibles u otros
bienes para satisfacer necesidades o deseos, o gastar energía o un
producto energético.
Corrosión: Es definida como el deterioro de un material a consecuencia de un
ataque electroquímico por su entorno. Siempre que la corrosión
esté originada por una reacción electroquímica (oxidación), la
velocidad a la que tiene lugar dependerá en alguna medida de la
temperatura, la salinidad del fluido en contacto con el metal y las
propiedades de los metales en cuestión.
Culata: (tapa de cilindros) Es la parte superior de un motor de combustión
interna que permite el cierre de las cámaras de combustión.
Constituye el cierre superior del bloque motor y en motores sobre
ella se asientan las válvulas, teniendo orificios para tal fin. La
culata presenta una doble pared para permitir la circulación del
líquido refrigerante.
Cv: Definido como el flujo real en galones de agua por minuto a 60 °F
cuando la presión de entrada (Pl) es 1 psi y la presión de salida
(P2) es la atmosférica (14.696 psia).
Densidad: Es una magnitud referida a la cantidad de masa contenida en un
determinado volumen, y puede utilizarse en términos absolutos o
relativos.
Diesel: Es una castellanización de Diesel, apellido de Rudolf Diesel,
inventor del motor diesel. Referido al combustible, diesel es un
sinónimo de gasóleo.
Digital: Basados en el procesamiento de niveles discretos de voltaje.
Eje: Es un elemento con geometría fundamentalmente axis métrica, que
se emplea como soporte de piezas giratorias pero no transmite
ningún esfuerzo de torsión, a diferencia del árbol de transmisión.
Elasticidad: Es la propiedad mecánica de ciertos materiales de sufrir
deformaciones reversibles cuando se encuentra sujetos a la acción
de fuerzas exteriores y de recuperar la forma original si estas
Instituto Politécnico Nacional Glosario
ESIME Zacatenco - 100 -
fuerzas exteriores se eliminan.
Electrobomba: Son aquellas accionadas por un motor eléctrico, para distinguirlas
de las motobombas, habitualmente accionadas por motores de
explosión.
Electroválvula: Es un dispositivo diseñado para controlar el flujo de un fluido a
través de un conducto como puede ser una tubería.
Émbolo: Es una barra cuyos movimientos se encuentran limitados a una sola
dirección como consecuencia del empleo de guías. Solamente está
sometido a esfuerzos de tracción y compresión.
Energía: Se define como la capacidad para realizar un trabajo. En tecnología
y economía, «energía» se refiere a un recurso natural y la
tecnología asociada para explotarla y hacer un uso industrial o
económico del mismo.
Entalpía: (Del prefijo en y del griego thalpein calentar). La entalpía es una
magnitud de termodinámica simbolizada con la letra H, la
variación de entalpía expresa una medida de la cantidad de energía
absorbida o cedida por un sistema termodinámico, o, lo que es lo
mismo, la cantidad de energía que tal sistema puede intercambiar
con su entorno.
Faenamiento: Es el arte de procesar higiénicamente animales para la obtención de
carne para el consumo humano.
Fatiga: Se refiere a un fenómeno por el cual la rotura de los materiales
bajo cargas dinámicas cíclicas se produce más fácilmente que con
cargas estáticas. Un ejemplo de ello se tiene en un alambre:
flexionándolo repetidamente se rompe con facilidad. La fatiga es
una forma de rotura que ocurre en estructuras sometidas a
tensiones dinámicas y fluctuantes.
Filtro: Es el componente principal del sistema de filtración de una
Máquina hidráulica, de lubricación o de engrase. Estos sistemas se
emplean para el control de la contaminación por partículas sólidas
de origen externo y las generadas internamente por procesos de
desgaste o de erosión de las superficies de la maquinaria,
permitiendo preservar la vida útil tanto de los componentes del
Instituto Politécnico Nacional Glosario
ESIME Zacatenco - 101 -
equipo como del fluido hidráulico.
Flujo másico: Es la diferencial de la masa respecto al tiempo. Esto ocurre dentro
de un sistema termodinámico, cuando, un fluido atraviesa por un
área en un tiempo determinado.
Flujo: Es la cantidad de fluido que pasa por determinado elemento en la
unidad de tiempo. Normalmente se identifica con el flujo
volumétrico o volumen que pasa por un área dada en la unidad de
tiempo. Menos frecuentemente, se identifica con el flujo másico o
masa que pasa por un área dada en la unidad de tiempo.
Fósil: (Del latín fossile, lo que se extrae de la tierra). Son los restos o
señales de la actividad de organismos pretéritos. Dichos restos,
conservados en las rocas sedimentarias, pueden haber sufrido
transformaciones en su composición (por diagénesis) o
deformaciones (por metamorfismo dinámico) más o menos
intensas.
Gasóleo: También denominado gasoil o diesel, es un líquido de color
blancuzco o verdoso y de densidad sobre 850 kilogramos por metro
cúbico, compuesto fundamentalmente por parafinas y utilizado
principalmente como combustible en motores diesel y en
calefacción.
Glicerina: Es un líquido viscoso incoloro, inodoro, higroscópico y dulce. Los
términos glicerina o glicerol son utilizados indistintamente para
referirse al compuesto; sin embargo, el nombre oficial IUPAC es
propan-1,2,3-triol.
Homogéneo: Es la uniformidad en la distribución de una determinada magnitud
física o propiedad de un cuerpo físico o un sistema físico.
Ignición: Es cuando el calor que emite una reacción llega a ser suficiente
como para sostener la reacción química. El paso repentino desde
un gas frío hasta alcanzar un plasma se denomina también ignición.
Inyector: Es un dispositivo utilizado para bombear fluidos utilizando el
efecto Venturi. Utiliza un fluido a alta presión que sale por una
boquilla a alta velocidad y baja presión convirtiendo su energía
potencial en energía cinética.
Instituto Politécnico Nacional Glosario
ESIME Zacatenco - 102 -
Isotrópica: Es aquel en el que la entropía del fluido que forma el sistema
permanece constante.
Junta: Componente de material adaptable que sirve para sellar bien la
unión de las caras mecanizadas de los elementos de cierre de las
cajas de transmisiones que llevan lubricante en su interior para
evitar que haya fuga de lubricante hacia el exterior por algún
pequeño defecto en el mecanizado y de las zonas de cierre u otros
mecanismo que tengan presión interna como motores de explosión
o compresores.
Lubricante: Es una sustancia que, colocada entre dos piezas móviles, no se
degrada, y forma asimismo una película que impide su contacto,
permitiendo su movimiento incluso a elevadas temperaturas y
presiones.
Modelo
Matemático:
Se basa en expresar utilizando los instrumentos de la teoría
matemática, declaraciones, relaciones, proposiciones sustantivas de
hechos o de contenidos simbólicos.
Motor de
combustión
interna:
Es un tipo de máquina que obtiene energía mecánica directamente
de la energía química producida por un combustible que arde
dentro de una cámara de combustión, la parte principal de un
motor.
Motor de
combustión
externa:
Es una máquina que realiza una conversión de energía calorífica en
energía mecánica mediante un proceso de combustión que se
realiza fuera de la máquina, generalmente para calentar agua que,
en forma de vapor, será la que realice el trabajo, en oposición a los
motores de combustión interna, en los que la propia combustión,
realizada dentro del motor, es la que lleva a cabo el trabajo.
Motor: Es una máquina capaz de transformar la energía almacenada en
combustibles, baterías u otras fuentes, en energía mecánica capaz
de realizar un trabajo.
Muelle: O resorte a un operador elástico, que puede ser de distintos
materiales como el acero al carbono, acero inoxidable, acero al
cromo silicio, cromo-vanadio, bronces, plástico, etc. que es capaz
de almacenar energía y desprenderse de ella sin sufrir deformación
permanente cuando cesa el esfuerzo al que se le somete.
Oxidación: Es la reacción de transferencia de electrones. Esta transferencia se
produce entre un conjunto de elementos químicos, uno oxidante y
uno reductor (una forma reducida y una forma oxidada
respectivamente).
Instituto Politécnico Nacional Glosario
ESIME Zacatenco - 103 -
Pistón: Se trata de un émbolo que se ajusta al interior de las paredes del
cilindro mediante aros flexibles llamados segmentos. Efectúa un
movimiento alternativo, obligando al fluido que ocupa el cilindro a
modificar su presión y volumen o transformando en movimiento el
cambio de presión y volumen del fluido.
Poder calorífico: Es la cantidad de energía que la unidad de masa de materia puede
desprender al producirse una reacción química de oxidación.
Potencia
Mecánica:
Es la acción de fuerzas físicas de contacto o por la variación de su
energía cinética o trabajo realizado por unidad de tiempo.
Potencia: Es la cantidad de trabajo efectuado por unidad de tiempo. Esto es
equivalente a la velocidad de cambio de energía en un sistema o al
tiempo empleado en realizar un trabajo.
Presión: Es una magnitud física que mide la fuerza por unidad de superficie,
y sirve para caracterizar como se aplica una determinada fuerza
resultante sobre una superficie. En el Sistema Internacional de
Unidades la presión se mide en una unidad derivada que se
denomina pascal (Pa) que es equivalente a una fuerza total de un
newton actuando uniformemente en un metro cuadrado.
Punto de
ebullición:
Es la temperatura que debe alcanzar éste para pasar del estado
líquido al estado gaseoso; para el proceso inverso se denomina
punto de condensación. La definición exacta del punto de
ebullición es la temperatura a la cual la presión de vapor iguala a la
presión atmosférica.
Punto de
inflamación:
Es la temperatura mínima necesaria para que un material
inflamable desprenda vapores que, mezclados con el aire, se
inflamen en presencia de una fuente ígnea, para volverse a
extinguir rápidamente o no por sí sola.
Rapidez: Es la relación entre la distancia recorrida y el tiempo que tomó
recorrerla.
Regenerador: Es un dispositivo electrónico que recibe una señal débil o de bajo
nivel y la retransmite a una potencia o nivel más alto.
Relación de
compresión:
En un motor de combustión interna es el número que permite medir la
proporción en que se ha comprimido la mezcla de aire-combustible
Instituto Politécnico Nacional Glosario
ESIME Zacatenco - 104 -
dentro de la cámara de combustión de un cilindro.
Rendimiento ó
Eficiencia:
Proviene del latín efficientia que en español quiere decir, acción,
fuerza, producción. Es la relación entre la energía útil y la energía
invertida.
Rendimiento
Térmico:
Es una variable de proceso a dimensional que mide el coeficiente
de efectividad de una máquina térmica.
Rondana: Es un disco delgado con un agujero, por lo común en el centro.
Normalmente se utilizan para soportar una carga de apriete. Entre
otros usos pueden estar el de espaciador, de resorte, dispositivo
indicador de precarga y como dispositivo de seguro.
Sistema: (lat. systema, proveniente del griego σύστηµα) Es un conjunto
integrado, real o abstracto, de componentes o partes que se
interrelacionan.
Solenoide: La palabra "solenoide" se deriva de las palabras griegas "solen",
que significa canal, y "oide" que significa forma. El solenoide es
una forma simple de electroimán que consiste de una bobina de
alambre de cobre aislado, o de otro conductor apropiado, el cual
está enrollado en espiral alrededor de la superficie de un cuerpo
cilíndrico, generalmente de sección transversal circular (carrete).
Temperatura: Es una magnitud referida a las nociones comunes de calor o frío.
Por lo general, un objeto más "caliente" tendrá una temperatura
mayor. Físicamente es una magnitud escalar relacionada con la
energía interna de un sistema termodinámico.
Termodinámica: (Del griego θερµo-, termo, que significa "calor" y δύναµις,
dinámico, que significa "fuerza" ). Es una rama de la física que
estudia los efectos de los cambios de la temperatura, presión y
volumen de los sistemas físicos a un nivel macroscópico.
Aproximadamente, calor significa "energía en tránsito" y dinámica
se refiere al "movimiento", por lo que, en esencia, la
termodinámica estudia la circulación de la energía y cómo la
energía infunde movimiento.
Termopar: Un termopar es un dispositivo formado por la unión de dos metales
distintos que produce un voltaje (efecto Seebeck), que es función
de la diferencia de temperatura entre uno de los extremos
denominado "punto caliente" o unión caliente o de medida y el otro
denominado "punto frío" o unión fría o de referencia.
Instituto Politécnico Nacional Glosario
ESIME Zacatenco - 105 -
Tornillo: Elemento mecánico cilíndrico dotado de cabeza, generalmente
metálico, aunque pueden ser de madera o plástico, utilizado en la
fijación de unas piezas con otras, que está dotado de una caña
roscada con rosca triangular, que mediante una fuerza de torsión
ejercida en su cabeza con una llave adecuada o con un
destornillador, se puede introducir en un agujero roscado a su
medida o atravesar las piezas y acoplarse a una tuerca.
Trabajo: Es una magnitud que da información sobre la diferencia de energía
que manifiesta un cuerpo al pasar entre dos estados.
Tubería: Es un conducto que cumple la función de transportar agua u otros
fluidos. Se suele elaborar con materiales muy diversos. Cuando el
líquido transportado es petróleo, se utiliza la denominación
específica de oleoducto.
Turbina de gas: Es una turbo máquina motora de reacción, cuyo fluido de trabajo es
un gas.
Válvula: Se puede definir como un aparato mecánico con el cual se puede
iniciar, detener o regular la circulación (paso) de líquidos o gases
mediante una pieza movible que abre, cierra u obstruye en forma
parcial uno o más orificios o conductos. Debido a su diseño y
materiales, las válvulas pueden abrir y cerrar, conectar y
desconectar, regular, modular o aislar una enorme serie de líquidos
y gases, desde los más simples hasta los más corrosivos o tóxicos.
Vector: Un conjunto ordenado de números reales o generalmente
elementos de un cierto cuerpo.
Visual Basic: Es un lenguaje de programación desarrollado por Alan Cooper para
Microsoft.
Instituto Politécnico Nacional Bibliografía
ESIME Zacatenco - 106 -
Bibliografía
1. Motores de combustión interna Dirigido
por V.N.
Lukain
Rusa 1988 Mir
Moscu
Pág.
384
2. Inyección Diesel para camiones
y automóviles
J. Miguel
Pla
Prades
México
1989
Ediciones
Ceac S.a
Pág.
280
3. Manual de motores Diesel para
tractores
B.A.
Vsórov
Rusia
1986
Mir
Moscu
Pag.
700
4. Better Centane Prediction
Equations Developed
J.M.
Unzelman
Collins
EUA 1982 Oil and
Gas
Journal
Pag.
54
5. Maquinas termicas motoras Jesus
Andres
Alvarez
Florez
México Alfaomega Pág.
533
6. Mecánica de Vehículos Pesados R. Auge Madrid
1978
Pons Pág.
344
7. Energy and Fuels and American
Chemical Society Journal
S.
Fernando,
M Hanna
Noviembre
2004
Pág.
240
8. Norma Europea DIN EN 14214
9. Norma ASTM 6751-03
10. Problemas de motores de
combustión interna
Jesus O.
Araque
M.
Simon J.
Figueroa
S.
Merida,
Venezuela
2003
Consejo
de
estudios
de
posgrado
Pág.
200
Instituto Politécnico Nacional Anexos
ESIME Zacatenco XI
Anexos
Instituto Politécnico Nacional Anexos
ESIME Zacatenco XII
Selección de Procesador (1747-L531)
Selección de Modulo de entradas y salidas Discretas (1746-I08)
Instituto Politécnico Nacional Anexos
ESIME Zacatenco XIII
Selección de modulo de entradas analógicas (1746-N14)
Instituto Politécnico Nacional Anexos
ESIME Zacatenco XIV
Selección de modulo de salidas analógicas (1746-NO41)
Selección de modulo de entrada de termopar (1746-NT4)
Instituto Politécnico Nacional Anexos
ESIME Zacatenco XV
Selección del Chasis del PLC (1746-A7)
Selección de fuente de alimentación
Instituto Politécnico Nacional Anexos
ESIME Zacatenco XVI
Resolución de bits de la tarjeta del termopar
Escalamiento

Controldesist (1)

  • 1.
    INSTITUTO POLITÉCNICO NACIONAL ESCUELASUPERIOR DE INGENIERÍA MECÁNICA Y ELÉCTRICA INGENIERÍA EN CONTROL Y AUTOMATIZACIÓN CONTROL DEL SISTEMA DE COMBUSTIBLE DE UN MOTOR DIESEL T E S I S PARA OBTENER EL GRADO DE: INGENIERO EN CONTROL Y AUTOMATIZACIÓN QUE PRESENTAN DOMINGUEZ AGUILAR OSCAR MARTIN LAZARO ESPINOSA KARLA GEORGINA TAPIA CRUZ HECTOR EDUARDO ASESOR M. EN C. LEANDRO BRITO BARRERA ING. HUMBERTO SOTO RAMIREZ MÉXICO, D.F. NOVIEMBRE, 2008
  • 3.
    Instituto Politécnico NacionalDedicatoria ESIME Zacatenco II Dedicatoria Dominguez Aguilar Oscar Martin Porque sólo la superación de mis ideales, me han permitido comprender cada día más la difícil posición de ser padres, mis conceptos, mis valores morales y mi superación se las debo a ustedes. Esto será la mejor de las herencias; lo reconozco y lo agradeceré eternamente. En adelante pondré en práctica mis conocimientos y el lugar que en mi mente ocuparon los libros, ahora será de ustedes, esto, por todo el tiempo que les robé pensando en mí. Gracias a Jorge Dominguez Dominguez e Irene Aguilar Hernandez. Además un agradecimiento especial a todos los cercanos a mi, principalmente a aquellos que me apoyaron en este largo camino, gracias a Mary Tere Villanueva, Oliver Pérez, Elizabeth Mendez, y a todos mis profesores en especial a él M. en C. Leandro Brito y a el Ing. Humberto Soto. Lazaro Espinoza Karla Georgina Sabiendo que no existirá una forma de agradecer una vida de sacrificio y esfuerzo, quiero que sientan que el objetivo logrado también es de ustedes y que la fuerza que me ayudo a conseguirlo fue su apoyo. Con cariño y admiración. A Dios Por todas las bendiciones que me ha dado, por permitirme llegar hasta este momento tan importante de mi vida y lograr otra meta más en mi vida. A mi Mamá Por brindarme tu cariño, apoyo, comprensión y brindarme las herramientas para ser mejor persona día con día. A toda mi familia Por siempre alentarme a ser una persona mejor y brindarme buenos consejos … A Fer Por brindarme tu apoyo y cariño en cada decisión y etapa de mi vida…
  • 4.
    Instituto Politécnico NacionalDedicatoria ESIME Zacatenco III Tapia Cruz Hector Eduardo Todo mi agradecimiento En primer lugar deseo mostrar mi más sincero agradecimiento A todas aquellas personas sin las cuales, este trabajo no habría visto realizado A mis Padres Irma y Fernando, por animarme a seguir adelante con la tesis en todo momento. Por su apoyo, Su cariño y Amor que además los quiero mucho A mi hermana, Mary Fer por su cariño en todo momento. A mi novia Jazmín por estar a mi lado en momentos difíciles. A mis amigos: Carlos Devars, Oscar Domínguez por su apoyo incondicional. A mi Profesores por las enseñanzas dentro y fuera del Aula. A mis primos, abuela, tíos y tías que siempre han estado conmigo en las diversas etapas de mi vida Muchas gracias a todos.
  • 5.
    Instituto Politécnico NacionalIndicé ESIME Zacatenco IV Indicé Dedicatoria............................................................................................................................. II Indicé ....................................................................................................................................IV Nomenclatura........................................................................................................................VI Índice de Figuras ............................................................................................................... VIII Índice de Tablas..................................................................................................................... X Planteamiento del Problema.............................................................................................. - 1 - Objetivo General................................................................................................................ - 2 - Justificación....................................................................................................................... - 3 - Alcance del trabajo............................................................................................................ - 4 - Introducción....................................................................................................................... - 5 - Capítulo I.......................................................................................................................... - 7 - Motor Diesel - Biodiesel ................................................................................................... - 7 - 1.1 Definición de motor............................................................................................ - 7 - 1.2 Motor Diesel............................................................................................................ - 8 - 1.3 Ciclo de trabajo...................................................................................................... - 10 - 1.4 Sistemas del motor Diesel ..................................................................................... - 15 - 1.3.1 Descripción General del Sistema de combustible. ......................................... - 17 - 1.3.2 Funcionamiento del sistema de combustible.................................................. - 26 - 1.5 Combustibles ......................................................................................................... - 28 - 1.5.1 Diesel.............................................................................................................. - 28 - 1.5.2 Biodiesel......................................................................................................... - 30 - 1.5.3 Comparación del Diesel con Biodiesel........................................................... - 33 - Capítulo II........................................................................................................................ - 38 - Establecimiento del sistema............................................................................................. - 38 - 2.1 Sistema termodinámico ......................................................................................... - 38 - 2.1.1 Ciclo Diesel .................................................................................................... - 39 - Potencia del motor................................................................................................... - 43 - 2.1.2 Descripción del motor como un ciclo............................................................. - 44 - 2.1.3 Descripción del sistema real........................................................................... - 46 - 2.1.4 Propuesta del sistema de control .................................................................... - 48 -
  • 6.
    Instituto Politécnico NacionalIndicé ESIME Zacatenco V Capítulo III ...................................................................................................................... - 51 - Simulación....................................................................................................................... - 51 - 3.1 Descripción del control de combustible ................................................................ - 51 - 3.2 Sistema de control ................................................................................................. - 54 - 3.3 Programación del PLC (SLC 500)......................................................................... - 58 - 3.4 Interfaz Hombre – Máquina (HMI) INTOUCH.................................................... - 69 - 3.4.1 Comunicación PLC-PC .................................................................................. - 81 - Capítulo IV ...................................................................................................................... - 70 - Selección de equipo......................................................................................................... - 70 - 4.1 Parámetros de operación........................................................................................ - 70 - 4.2 Válvulas................................................................................................................. - 71 - 4.3 Sensor de temperatura....................................................................................... - 78 - 4.4 Sensor de velocidad............................................................................................... - 82 - 4.5 Sensor de par ......................................................................................................... - 83 - 4.6 Controlador............................................................................................................ - 85 - 4.5. 1 Procesadores SLC 500.................................................................................. - 86 - Capitulo V ....................................................................................................................... - 90 - Análisis de Costos ........................................................................................................... - 90 - 5.1 Costo del Equipo ................................................................................................... - 90 - 5.1.1 Costos de investigación e ingeniería. ............................................................. - 92 - Conclusiones.................................................................................................................... - 95 - Glosario ........................................................................................................................... - 97 - Bibliografía.................................................................................................................... - 106 - Anexos..................................................................................................................................XI
  • 7.
    Instituto Politécnico NacionalNomenclatura ESIME Zacatenco VI Nomenclatura Cp Calor Especifico a presión cte. Cv Calor Especifico a volumen cte. DTI Diagrama de Tuberías e Instrumentos. H Entalpia. HMI Interfaz Hombre Máquina I/O Entrada/Salida. K Exponente Adiabático. M Par en N.m N Frecuencia de rotación (RPM) NPT Roscado. P Presión. PMI Punto Muerto Inferior. PMS Punto Muerto Superior. pmt Presión Media Teórica. Po Potencia en Kw Q1 Calor Aportado. Q2 Calor Extraído. RPM Revoluciones por Minuto. S Entropía. T Temperatura. V Volumen. W Trabajo Neto. αe Grado de explosión.
  • 8.
    Instituto Politécnico NacionalNomenclatura ESIME Zacatenco VII Nomenclatura Instrumentación FV Válvula de flujo NA Normalmente abierta NC Normalmente cerrada NT Trasmisor de par OC Controlador de potencia S.P. Set Point ST Transmisor de velocidad TC Controlador de temperatura TT Transmisor de temperatura TV Válvula de control de temperatura UY Función convertidor V1 Biodiesel mezcla V2 Diesel V3 Diesel mezcla V4 Mezcla βe Grado de combustión. βs Grado de Contracción. η Rendimiento. ρ Relación Volumétrica de Compresión.
  • 9.
    Instituto Politécnico NacionalRelación de Figuras ESIME Zacatenco VIII Índice de Figuras Figura 1.1 Clasificación De Motores Térmicos ............................................................... - 7 - Figura 1.2 Vista General Del Motor................................................................................. - 8 - Figura 1.3 Vista De La Cámara De Combustión............................................................... - 9 - Figura 1.4 Cámara de Combustión en un Motor Diesel................................................. - 10 - Figura 1.5 Tiempo de Admisión..................................................................................... - 10 - Figura 1.6 Tiempo de Compresión................................................................................. - 11 - Figura 1.7 Tiempo de Expansión.................................................................................... - 12 - Figura 1.8 Tiempo de Escape .......................................................................................... - 12 - Figura 1.9 Inyección directa.......................................................................................... - 13 - Figura 1.10 Inyección indirecta...................................................................................... - 14 - Figura 1.11 Sistema Completo de Inyección................................................................. - 18 - Figura 1.12 Tanque De Combustible del motor KM170................................................ - 19 - Figura 1.13 Bomba de Alimentación Mecánica............................................................. - 20 - Figura 1.14 Bomba de Alimentación Eléctrica .............................................................. - 21 - Figura 1.15 Filtro de Combustible.................................................................................. - 22 - Figura 1.16 Filtro Seco................................................................................................... - 22 - Figura 1.17 Bomba De Inyección Lineal........................................................................ - 23 - Figura 1.18 Bomba De Inyección Rotativa .................................................................... - 24 - Figura 1.19 Inyector ....................................................................................................... - 25 - Figura 1.20 Sistema de combustible............................................................................... - 27 - Figura 2.1 Graficas del Ciclo Diesel ideal...................................................................... - 40 - Figura 2.2 Diagrama a Descriptico del Motor Diesel..................................................... - 44 - Figura 2.3 Sistema Real.................................................................................................. - 46 - Figura 2.4 Despiece del Sistema de Combustible .......................................................... - 47 - Figura 2.5 Vista Frontal del Sistema .............................................................................. - 47 - Figura 2.7 Diagrama a Bloques de la Propuesta............................................................. - 48 - Figura 2.6 Vista Lateral Extensa del Sistema................................................................. - 48 - Figura 3.1 Diagrama de flujo del sistema de control...................................................... - 53 - Figura 3.2 Esquema de control, cascada.......................................................................... - 54 - Figura 3.3 Control en cascada para el sistema de combustible. ...................................... - 56 - Figura 3.2 Diagrama De Control Del Sistema................................................................ - 57 - Figura 3.5 Subrutinas...................................................................................................... - 59 - Figura 3.6 Rangos declarados en F8............................................................................... - 60 - Figura 3.7 Subrutina de Arranque- Escalamiento del termopar..................................... - 60 - Figura 3.8 Arranque- Escalamiento del sensor de par.................................................... - 61 - Figura 3.9 Arranque- Escalamiento del sensor de velocidad ......................................... - 61 - Figura 3.10 Arranque- Escalamiento de la válvula modulante Diesel ........................... - 61 - Figura 3.11 Arranque- Escalamiento de la válvula modulante Biodiesel ...................... - 62 - Figura 3.12 Arranque- Condiciones de inicio del programa y salto de subrutina. ..... - 62 - Figura 3.13 Temperatura- Comparación de temperatura................................................ - 63 - Figura 3.14 Temperatura- Salto a subrutina de potencia................................................ - 63 -
  • 10.
    Instituto Politécnico NacionalRelación de Figuras ESIME Zacatenco IX Figura 3.15 Potencia- Calculo de potencia..................................................................... - 64 - Figura 3.16 Potencia- Comparación de potencia............................................................ - 64 - Figura 3.17 Potencia- Instrucción LES, comparación de un valor bajo de potencia...... - 65 - Figura 3.18 Potencia- Apertura y cierre de válvulas Diesel V2 y Biodiesel V1............ - 65 - Figura 3.19 Ventana para crear una nueva aplicación..................................................... - 70 - Figura 3.20 Ventana InTouch para nombre y descripción de una aplicación ................ - 71 - Figura 3.21 Application Manager.................................................................................... - 72 - Figura 3.22 Ubicación de icono, Window Maker .......................................................... - 72 - Figura 3.23 Ventana de propiedades ............................................................................... - 73 - Figura 3.24 Pantalla de trabajo........................................................................................ - 73 - Figura 3.25 Barra de herramientas en InTouch............................................................... - 74 - Figura 3.27 Diagrama del control de combustible (INTOUCH).................................... - 76 - Figura 3.28 Asignación de Tagname al botón de arranque............................................. - 76 - Figura 3.29 Configuración Fill Color.............................................................................. - 77 - Figura 3.30 Vinculación de tagname- Boton_1............................................................... - 78 - Figura 3.31 Control de combustible a baja temperatura................................................. - 78 - Figura 3.32 Control de combustible-Arranque con Diesel.............................................. - 79 - Figura 3.33 Mezcla de combustible (80% Diesel, 20% Biodiesel)................................ - 79 - Figura 3.34 Mezcla de combustible (60% Diesel, 40% Biodiesel)................................ - 80 - Figura 3.35 Pantalla principal RSLinx ............................................................................ - 82 - Figura 3.36 Pantalla de conexión de interfaz de red........................................................ - 82 - Figura 3.37 Conexión PLC- PC....................................................................................... - 83 - Figura 4.1 Solenoide energizado .................................................................................... - 72 - Figura 4.2 Válvula solenoide típica de acción directa, normalmente cerrada, dos vías. - 73 - Figura 4.3 Válvula solenoide marca Omega ................................................................. - 74 - Figura 4.4 Electroválvula Danfoss ................................................................................. - 76 - Figura 4.6 Tacómetro industrial PAX I......................................................................... - 83 - Figura 4.7 Sensor de par modelo 8651........................................................................... - 84 - Figura 4.8 Diagrama de arquitectura.............................................................................. - 89 -
  • 11.
    Instituto Politécnico NacionalRelación de Tablas ESIME Zacatenco X Índice de Tablas Tabla 1.1 Comparación diesel con biodiesel……………………………………………….32 Tabla 1.2 Comparación físico – químico entre diesel y biodiesel…………………………33 Tabla 2.1 Especificaciones del motor diesel KM170………………………………………30 Tabla 3.1 Direccionamientos utilizados en la programación del PLC SLC500…………...59 Tabla 4.1 Características de válvula solenoide SV282…………………………….............75 Tabla 4.2 Características de la electroválvula……………………………………………...77 Tabla 4.3 Caracteristicas del termopar CO1-T…………………………………………….81 Tabla 4.4 Características del sensor PAX I………………………………………………..83 Tabla 4.5 Características del sensor de par 8651…………………………………………..84 Tabla 4.6 Entradas y salidas del PLC…………………………………………………........87 Tabla 4.7 Lista de Hardware……………………………………………………….............87 Tabla 4.8 Cálculo de la fuente de alimentación……………………………………............88 Tabla 5.1 Costo total……………………………………………………………….............90 Tabla 5.2 Relación de equipo dentro de la institución……………………………………………...91 Tabla 5.3 Tabla comparativa de ahorro……………………………………………….…....92 Tabla 5.4 Precios grupo de investigación……………………………………………………… 93
  • 12.
    Instituto Politécnico NacionalPlanteamiento del Problema ESIME Zacatenco - 1 - Planteamiento del Problema En la actualidad se buscan energías alternativas para utilizarse en motores de combustión interna, una de estas alternativas es el biodiesel, el cual se utiliza mezclado con diesel. Se siguen realizando estudios para obtener el porcentaje idóneo de la mezcla diesel y biodiesel. Para cada tipo de motor y a las condiciones atmosféricas del Distrito Federal. Para realizar pruebas de funcionamiento de un motor diesel, trabajando con mezclas de diesel – biodiesel, se requiere de un banco de pruebas experimental, el cual requiere de un control para mezclar las cantidades correctas de diesel y de biodiesel, monitoreando sus principales parámetros de operación. Debido a que el biodiesel libera una menor cantidad de energía en la combustión, el consumo del combustible se ve incrementado y la potencia del motor se ve reducida. Las propiedades del biodiesel hacen que la bomba de combustible sufra una pérdida de presión considerable. Su viscosidad excesiva y su gran densidad tienen una influencia negativa sobre el funcionamiento de la bomba de inyección, bomba de alimentación, tuberías e inyectores; por tal motivo sobre la presión de la inyección. Otros factores importantes son la transportación y pulverización del combustible. Esto perjudica al arranque (en frío principalmente), puesto que el encendido se ve degradado. De lo anterior se deduce que se debe tener un control de mezclado, acorde a las características del biodiesel. El diseño del control convencional de un motor diesel, no satisface las necesidades de funcionamiento con la mezcla diesel-biodiesel en el sistema de combustible, de ahí el requerimiento de generar una propuesta de control para el banco de pruebas experimental.
  • 13.
    Instituto Politécnico NacionalObjetivo General ESIME Zacatenco - 2 - Objetivo General Proponer la modificación, instrumentación y control del sistema de combustible de un motor Diesel KM170, componente de un banco de pruebas, para comprobar su desempeño con diferentes proporciones de mezcla diesel-biodiesel, manteniendo la potencia constante en un rango determinado de operación. Objetivos Particulares • Modificar el diseño de control del sistema de combustible, para desarrollar un funcionamiento óptimo dentro de los rangos establecidos, de acuerdo al motor de combustión interna a diesel KM170. • Desarrollar una arquitectura de control de la mezcla diesel-biodiesel, basada en la temperatura y potencia del motor. • Indicar la posición y la instrumentación necesaria en el motor de combustión interna a diesel KM170, para un buen funcionamiento en el control del sistema de combustible.
  • 14.
    Instituto Politécnico NacionalJustificación ESIME Zacatenco - 3 - Justificación La contaminación ambiental ha alcanzado niveles muy altos, debido al excesivo uso de combustibles derivados del petróleo, aunado a esto existe un problema aun mayor, el de no ser renovable. Lo que orilla a la búsqueda e implementación de nuevas formas de energía alterna, para la disminución de la dependencia de los combustibles derivados del petróleo y a la disminución de agentes contaminantes. Una alternativa para reducir las emisiones contaminantes y el uso del los combustibles derivados del petróleo, es la utilización del biodiesel, el cual es un combustible basado en aceites vegetales o grasas animales. Es importante destacar que los combustibles derivados del petróleo emiten una cantidad mayor de Dióxido de Carbono y Azufre a la atmósfera, en comparación a los combustibles desarrollados a base de aceites vegetales o grasas animales. Con base en lo anterior y en la poca existencia de información, se buscará ampliar el tema, del comportamiento del combustible alterno biodiesel en un motor Diesel. Proponiendo un control para la proporción de la mezcla de Diesel-Biodiesel, tomando en cuenta la no existencia de la instrumentación adecuada para realizar este trabajo.
  • 15.
    Instituto Politécnico NacionalLimitación del Tema ESIME Zacatenco - 4 - Alcance del trabajo Esta tesis se limita a: • El desarrollo teórico de una modificación al diseño del sistema de combustible del motor KM170. • El desarrollo de una arquitectura de control para el sistema de combustible, basado en modelos de control, en el control de la potencia del motor KM170, la temperatura del motor KM170 y en la inyección del combustible diesel, biodiesel o una mezcla de ambos de acuerdo a la necesidad del motor KM170. • Basados en la arquitectura desarrollada, se propondrán las modificaciones necesarias al sistema de combustible del motor KM170, para obtener una mezcla entre los dos combustibles y mantener los rangos de potencia del motor KM170, lo que implica la implantación de la instrumentación necesaria. • La instrumentación necesaria para la arquitectura de control desarrollada, se seleccionará con base a Normas de las propiedades de los combustibles diesel y biodiesel.
  • 16.
    Instituto Politécnico NacionalIntroducción ESIME Zacatenco - 5 - Introducción La presente investigación se refiere a un motor de combustión interna a diesel modelo KM170, utilizando como combustible el diesel, biodiesel y una mezcla de ambos combustibles; definiendo el funcionamiento del motor diesel, como una máquina que utiliza el calor del aire altamente comprimido para encender una carga de combustible inyectada en el cilindro. El biodiesel es un combustible biodegradable, renovable y se puede producir con aceites vegetales o grasas animales. El aprovechamiento de productos naturales o residuos vegetales para generar energía es común, en especial cuando el planeta se contamina debido a los gases de combustión que emiten los vehículos cuando se emplea una mezcla compleja de hidrocarburos, procedentes del petróleo. La problemática principal del motor diesel utilizando el biodiesel es la reducción de potencia en el motor. La investigación de esta problemática se realizó por el interés social de desarrollar un motor capaz de funcionar eficazmente con la combinación de diesel-biodiesel haciendo frente a los problemas de contaminación. Para hacer frente a los problemas mencionados, como reducir agentes contaminantes, y no perder la potencia del motor, se desarrolla el siguiente análisis basado en: • Un motor de combustión interna a diesel KM170. • La composición físico química de los combustibles diesel y biodiesel en base a las Normas que los rigen. • Y en la necesidad de hacer una mezcla de combustibles capaz de mantener la potencia del motor acorde cada valor de temperatura.
  • 17.
    Instituto Politécnico NacionalIntroducción ESIME Zacatenco - 6 - Basándose en las condiciones anteriores se desarrolla lo siguiente: Capítulo 1 Marco teórico, este capítulo se constituye de una visión general del motor diesel y los combustibles diesel – biodiesel, partiendo del concepto general del motor, el funcionamiento de un motor de combustión interna, los sistemas y elementos que conforman un motor. La definición de diesel y biodiesel, con sus propiedades físicas y químicas. Capítulo 2 Establecimiento del sistema, se enuncia el ciclo termodinámico para el Diesel, diagramas representativos del ciclo Diesel con respecto al motor KM170. Así como una descripción textual del control en el sistema de combustible para el motor KM170; tomando en cuenta los parámetros de operación del motor. Capítulo 3 Simulación, en este capítulo se describe el control del combustible mediante un diagrama de flujo. Se muestra el DTI del control ya descrito y una visualización general de la interfaz hombre-máquina. Capítulo 4 Selección de equipo, a lo largo de este capítulo se muestran los diversos componentes del control de combustible en donde se indican sus características, rangos de operación, etc. Capítulo 5 Costos, se desenvuelven los costos de los elementos del control de combustible; así como el costo beneficio del proyecto, tomando en cuenta los impactos ambientales.
  • 18.
    Instituto Politécnico NacionalCapitulo I Motor Diesel-Biodiesel ESIME Zacatenco - 7 - Capítulo I Motor Diesel - Biodiesel 1.1Definición de motor. Un motor es una máquina capaz de transformar la energía almacenada de los combustibles, baterías u otras fuentes, en energía mecánica capaz de realizar un trabajo. En los automóviles este efecto es una fuerza que produce el movimiento. Existen diversos tipos, siendo común clasificarlos en: Motores térmicos • Motores de combustión interna • Motores de combustión externa Motores eléctricos Clasificación del motor térmico: Figura 1.1 Clasificación De Motores Térmicos
  • 19.
    Instituto Politécnico NacionalCapitulo I Motor Diesel-Biodiesel ESIME Zacatenco - 8 - 1.2 Motor Diesel. El motor Diesel es una máquina de combustión que aspira aire y lo comprime hasta un alto nivel, sin la necesidad de chispa para el encendido del combustible. Los elementos del motor que forman su constitución (ver Figuras 1.2 y 1.3), pueden dividirse en los siguientes órganos más elementales: Elementos fijos, que son los que componen la estructura externa del motor, cuya misión es la de alojar, sujetar y tapar a otros elementos del conjunto, como: el bloque del motor (monoblock), la culata (cabeza de cilindros) y su junta, el Carter y su junta, la tapa de balancines. Figura 1.2 Vista General Del Motor 1.Cadena de la distribución; 2.Eje de levas; 3.Tapon de las bandas de balancines; 4.Conducto de los vapores del compartimiento de los balancines; 5.Tapa de los balancines; 6.Inyector; 7.Paredes de los cilindros; 8.Émbolo; 9.Camara de refrigeración; 10.Corona dentada del volante; 11.Volante de inercia; 12.Contra peso del cigüeñal; 13.cuello delo cigüeñal; 14.Eje del volante; 15.Biela; 16.Muñequilla del cigüeñal; 17.Prefiltro del aceite; 18.Bomba de aceite;19.Aceite del cárter; 20.punto de sujeción del motor al bastidor.
  • 20.
    Instituto Politécnico NacionalCapitulo I Motor Diesel-Biodiesel ESIME Zacatenco - 9 - Figura 1.3 Vista De La Cámara De Combustión 21. Polea del cigüeñal; 22.Marcas de puesta a punto; 23.Ventilador; 24.Eje de accionamiento de la bomba de aceite; 25.Piñol sobre el eje que acciona a las válvulas de inyección, alimentación y refrigeración; 26.Valvula; 27.Muelle de válvulas; 28.Semibalancín; 29.Antecamara de combustión; 30.Bujia de precalentamiento; 31.Tubo que une la bomba de inyección del motor; 32.Varilla del nivel de aceite del cárter; 33.Conjunto bomba de inyección regulador y avance; 34.Filtro de aceites; 35.Conducto de admisión; 36.Difusor del regulador del vacío. Elementos móviles, que son los encargados de transformar la energía química del combustible en energía mecánica, como: los pistones, las bielas, el cigüeñal, y el volante de inercia.
  • 21.
    Instituto Politécnico Nacional ESIMEZacatenco 1.3 Ciclo de trabajo. En el motor diesel de cuatro tiempos las válvulas correspondiente de trabajo controlando el intercambio de gases. Las válvulas abren o cierran los canales de admisión y de escape del cilindro Figura 1.4 Primer Tiempo: Admisión, la válvula de admisión está abierta completamente cuando el émbolo pasa por el Punto Muerto Superior (PMS), como se muestra en la Figura 1.4; mientras baja hasta el Punto Muerto Inferior (PMI) crea un vacío en el interior del cilindro y solo. Cuando llega al PMI el cilindro está lleno de aire a la presión de casi una atmósfera (1kg/cm2 ) aproximadamente y a la temperatura ambiente. La válvula de escape ha permanecido cerrada durante todo este tiempo. Instituto Politécnico Nacional Capitulo I Motor Diesel En el motor diesel de cuatro tiempos las válvulas del cilindro determinan el tiempo correspondiente de trabajo controlando el intercambio de gases. Las válvulas abren o cierran los canales de admisión y de escape del cilindro (ver Figura 1.4): 4 Cámara de Combustión en un Motor Diesel , la válvula de admisión está abierta completamente cuando el émbolo pasa por el Punto Muerto Superior (PMS), como se muestra en la Figura 1.4; mientras baja hasta el Punto Muerto Inferior (PMI) crea un vacío en el interior del cilindro y solo. Cuando llega al PMI el cilindro está lleno de aire a la presión de casi una atmósfera ) aproximadamente y a la temperatura ambiente. La válvula de escape ha permanecido cerrada durante todo este tiempo. Figura 1.5 Tiempo de Admisión Capitulo I Motor Diesel-Biodiesel - 10 - del cilindro determinan el tiempo correspondiente de trabajo controlando el intercambio de gases. Las válvulas abren o cierran , la válvula de admisión está abierta completamente cuando el émbolo pasa por el Punto Muerto Superior (PMS), como se muestra en la Figura 1.4; mientras baja hasta el Punto Muerto Inferior (PMI) crea un vacío en el interior del cilindro y aspira aire solo. Cuando llega al PMI el cilindro está lleno de aire a la presión de casi una atmósfera ) aproximadamente y a la temperatura ambiente. La válvula de escape ha
  • 22.
    Instituto Politécnico Nacional ESIMEZacatenco Segundo Tiempo: Compresión admisión y al encender el émbolo va comprimiendo al aire que hay en el interior del cilindro hasta reducir su volumen al de la cámara de combustió continúa cerrada. Al final de la compresión el volumen del aire se reduce de catorce a veintitrés veces, su temperatura se eleva a más de 600 ºC y su presión aumenta de 30 a 50 k Tercer Tiempo: Expansión, después de alcanzar el PMS el émbolo desciende hasta el PMI las dos válvulas permanecen cerradas como muestra en la Figura 1.6. La máxima presión de la cámara se alcanza poco después del PMS. Los gases se expanden y empuja hacia el PMI, transmitiéndole una fuerza a través de la biela que actúa sobre el cigüeñal dándole un nuevo impulso de rotación. Esta es la carrera de trabajo del motor. Instituto Politécnico Nacional Capitulo I Motor Diesel Segundo Tiempo: Compresión y principio de la inyección, en el PMI se cierra la válvula de admisión y al encender el émbolo va comprimiendo al aire que hay en el interior del cilindro hasta reducir su volumen al de la cámara de combustión (ver Figura 1.5). La válvula de escape Figura 1.6 Tiempo de Compresión Al final de la compresión el volumen del aire se reduce de catorce a veintitrés veces, su temperatura se eleva a más de 600 ºC y su presión aumenta de 30 a 50 kg/cm2 . , después de alcanzar el PMS el émbolo desciende hasta el PMI las dos válvulas permanecen cerradas como muestra en la Figura 1.6. La máxima presión de la cámara se alcanza poco después del PMS. Los gases se expanden y empujan el émbolo (pistón) hacia el PMI, transmitiéndole una fuerza a través de la biela que actúa sobre el cigüeñal dándole un nuevo impulso de rotación. Esta es la carrera de trabajo del motor. Capitulo I Motor Diesel-Biodiesel - 11 - y principio de la inyección, en el PMI se cierra la válvula de admisión y al encender el émbolo va comprimiendo al aire que hay en el interior del cilindro n (ver Figura 1.5). La válvula de escape Al final de la compresión el volumen del aire se reduce de catorce a veintitrés veces, su , después de alcanzar el PMS el émbolo desciende hasta el PMI las dos válvulas permanecen cerradas como muestra en la Figura 1.6. La máxima presión de la n el émbolo (pistón) hacia el PMI, transmitiéndole una fuerza a través de la biela que actúa sobre el cigüeñal
  • 23.
    Instituto Politécnico Nacional ESIMEZacatenco Cuarto Tiempo: Escape, en la figura 1.7 se muestra que después del PMI el émbolo se dirige de nuevo hacia el PMS expulsando a los gases a través de la apertura de la válvula de escape, que se ha abierto poco antes de que termine la carrera de expansión. La válvula de admisión permanece cerrada al llegar el émbolo del PMS empezara un nuevo ciclo. Generalmente, en el colector de admisión, no hay válvula de mariposa que determine la cantidad de aire que debe llegar a los cilindros que dependerá de l los pistones (vacío que se crea en los cilindros) y en los motores sobrealimentados del compresor volumétrico o del turbo Instituto Politécnico Nacional Capitulo I Motor Diesel Figura 1.7 Tiempo de Expansión , en la figura 1.7 se muestra que después del PMI el émbolo se dirige de nuevo hacia el PMS expulsando a los gases a través de la apertura de la válvula de escape, que se ha abierto poco antes de que termine la carrera de expansión. La válvula de admisión permanece cerrada al llegar el émbolo del PMS empezara un nuevo ciclo. Figura 1.8 Tiempo de Escape Generalmente, en el colector de admisión, no hay válvula de mariposa que determine la de aire que debe llegar a los cilindros que dependerá de la aspiración o succión de los pistones (vacío que se crea en los cilindros) y en los motores sobrealimentados del del turbo-compresor. Capitulo I Motor Diesel-Biodiesel - 12 - , en la figura 1.7 se muestra que después del PMI el émbolo se dirige de nuevo hacia el PMS expulsando a los gases a través de la apertura de la válvula de escape, que se ha abierto poco antes de que termine la carrera de expansión. La válvula de admisión Generalmente, en el colector de admisión, no hay válvula de mariposa que determine la a aspiración o succión de los pistones (vacío que se crea en los cilindros) y en los motores sobrealimentados del
  • 24.
    Instituto Politécnico NacionalCapitulo I Motor Diesel-Biodiesel ESIME Zacatenco - 13 - Mediante el pedal acelerador se determina la cantidad de combustible que se inyecta en el tercer tiempo, actuando sobre la bomba inyectora. Una vez que el aire se encuentra comprimido en la cámara de combustión (momento de la máxima temperatura del aire) se inyecta el combustible, inflamándose la mezcla por auto combustión. No obstante, el diesel precisa un pequeño tiempo para adquirir la temperatura necesaria para su combustión, cuyo tiempo se conoce como "retraso en la iniciación de la combustión" o "retardo a la inflamación". Clasificación de los motores diesel. Según sea el tipo de inyección y de cámara empleada en los motores diesel se clasifican en dos grupos: • Motores de inyección directa o de cámara abierta. • Motores de inyección indirecta o de cámara dividida. 1.- Sistema de inyección directa El combustible se inyecta directamente en la cámara de combustión (situada por lo general en el pistón) por un inyector de múltiples orificios. (Ver Figura 1.9) Figura 1.9 Inyección directa
  • 25.
    Instituto Politécnico NacionalCapitulo I Motor Diesel-Biodiesel ESIME Zacatenco - 14 - 2.- Sistema de inyección indirecta Como se muestra en la Figura 1.10, se tiene una precámara donde se inyecta el combustible e inicia la combustión aunque no puede realizarse totalmente por falta de aire. Generalmente el inyector es de un solo orificio encarado con el conducto estrecho que une la antecámara y la cámara principal de combustión que es donde termina de realizarse el total de la combustión y que puede hallarse o no totalmente en el cilindro. Figura 1.10 Inyección indirecta
  • 26.
    Instituto Politécnico NacionalCapitulo I Motor Diesel-Biodiesel ESIME Zacatenco - 15 - 1.4 Sistemas del motor Diesel En la constitución del motor Diesel encontraremos dividido su funcionamiento en sistemas, los cuales básicamente pueden ser: a) Sistema de distribución b) Sistema de alimentación c) Sistema de enfriamiento d) Sistema de lubricación a) Sistema de distribución El sistema de distribución es el conjunto de órganos que aseguran, en el momento preciso, la apertura y el cierre de las válvulas de admisión y de escape, (entrada y salida de los gases en el cilindro) y de ello dependerá el correcto funcionamiento del motor. b) Sistema de combustible. El sistema de combustible tiene como finalidad hacer llegar combustible a una determinada presión para la inyección del mismo en diversas condiciones del funcionamiento del motor. En los motores Diesel existen tres tipos de circuitos de combustible según sea la posición del depósito. Son los siguientes: o Circuito con depósito de salida por gravedad o Circuito con depósito auxiliar o Circuito con depósito a nivel inferior c) Sistema de enfriamiento Con el motor funcionando, llegan a producirse temperaturas de hasta 2.200°C, lo que en algunos casos, podría llegar a fundir las piezas metálicas, por lo que es necesario utilizar un sistema de refrigeración capaz de evacuar parte del calor producido por la combustión.
  • 27.
    Instituto Politécnico NacionalCapitulo I Motor Diesel-Biodiesel ESIME Zacatenco - 16 - El calor que ha de absorberse no ha de ser ni poco (se producirían dilataciones excesivas) ni demasiado (bajaría el rendimiento del motor), aproximadamente un 30%. Las altas temperaturas, además de dilatar, hacen que el llenado de los cilindros sea escaso y el aceite de lubricación pierda sus propiedades lubricantes. Las partes que requieren mayor enfriamiento son las que están sometidas a más altas temperaturas, como son: - La culata (especialmente la zona próxima a la válvula de escape). - Las válvulas (con sus asientos y guías). - Los cilindros (debido al roce del pistón). El enfriamiento de estas piezas se hace a costa de calentar el aire del ambiente, renovándose constantemente. d) Sistema de lubricación El sistema se emplea para evitar el elevado desgaste, recalentamiento y atascamiento de las superficies frotantes; para disminuir el consumo de la potencia indicadora por perdidas mecánicas del motor y eliminar productos del desgaste. En algunos motores el sistema de lubricación se utiliza para enfriar el fondo del émbolo. Además el aceite mejora el empaque por aros de embolo del espacio por encima del embolo y protege las piezas del motor de la corrosión. Este sistema es necesario para todas las partes móviles que existen en un motor. Por muy esmerado y preciso que haya sido el trabajo de acabado y pulido de las superficies de dos piezas metálicas, el aspecto de ambas aunque parezca liso, presenta enormes irregularidades y asperezas. Para el desarrollo de esta tesis, se enfocará el estudio en el sistema de combustible que se desarrolla a continuación con mayor profundidad.
  • 28.
    Instituto Politécnico NacionalCapitulo I Motor Diesel-Biodiesel ESIME Zacatenco - 17 - 1.3.1 Descripción General del Sistema de combustible. Es el encargado de suministrar el combustible necesario para el funcionamiento del motor, (ver Figura 1.11) pudiéndose diferenciar dos apartados fundamentales: a). Circuito de baja presión, encargado de enviar el combustible desde el depósito en que se encuentra almacenado a la bomba de inyección. Compuesto por los siguientes elementos: • Depósito de combustible. • Bomba de alimentación. • Filtros de combustible. • Conductos y válvulas b). Circuito de alta presión, encargado de impulsar el combustible a una presión determinada para ser introducido en las cámaras de combustión. Compuesto por los siguientes elementos: • Bomba de inyección. • Canalizaciones: deben tener la misma longitud para tener los mismos tiempos de inyección. • Inyectores: Realizados en acero para poder resistir las fuertes variaciones de presión.
  • 29.
    Instituto Politécnico NacionalCapitulo I Motor Diesel-Biodiesel ESIME Zacatenco - 18 - Figura 1.11 Sistema Completo de Inyección El circuito de baja presión está formado de la siguiente forma: Depósito de combustible: Se emplea en su fabricación chapa de acero galvanizado, en dos mitades que se unen con soldadura eléctrica. En la actualidad se fabrican también de plástico duro. Los depósitos metálicos se suelen recubrir de una capa antioxidante por el exterior y un barnizado por el interior (ver Figura 1.12). El depósito debe ser estanco totalmente y dispone de un tubo con una boca de llenado y un tapón de cierre en el exterior. Posee un pequeño orificio de ventilación situado en el tubo o en el mismo tapón de cierre. Este orificio está conectado con el exterior, y mantiene en el interior del depósito la presión atmosférica. Suelen llevar un tabicado interior agujereado para evitar el ruido, limitar los movimientos del líquido y evitar la creación de vapores. Lleva también un orificio para el tubo de salida del combustible y en la entrada a este tubo se puede colocar un filtro de malla metálica, para un primer filtrado.
  • 30.
    Instituto Politécnico NacionalCapitulo I Motor Diesel-Biodiesel ESIME Zacatenco - 19 - Figura 1.12 Tanque De Combustible del motor KM170 Bomba de alimentación: La misión de la bomba es la de extraer el combustible del depósito y mandarlo al carburador o a la bomba de inyección, (dependiendo del sistema de alimentación empleado), para su posterior mezcla con el aire. Existen dos tipos de bombas de alimentación según su accionamiento: - Mecánica. - Eléctrica. Bomba de alimentación mecánica. Se acopla al bloque motor por medio de unos tornillos con una junta y una placa para disminuir la transmisión de calor producido por el motor, evitando que la gasolina se convierta en gas. Esta bomba es accionada por una excéntrica que posee el árbol de levas del motor cuando éste se encuentra en el bloque, o bien por un dispositivo de mando, si lleva el árbol de levas en cabeza. (Figura 1.13) Esta bomba presenta los siguientes inconvenientes: • Se pueden producir burbujas en el combustible por la acción del calor del motor, al estar montado en él. • La membrana pierde elasticidad, al dilatarse, por la acción del calor del motor. • Rotura frecuente de la membrana, por fatiga.
  • 31.
    Instituto Politécnico NacionalCapitulo I Motor Diesel-Biodiesel ESIME Zacatenco - 20 - • Al estar separada del depósito se necesita una membrana de grandes dimensiones para poder producir una succión efectiva. • Para que funcione la bomba tiene que estar en funcionamiento el motor. 1. Presión turbo 2. Muelle de compresión 3. Eje de reglaje 4. Membrana 5. Tuerca de reglaje 6. Dedo palpador 7. Palanca de tope m ovil 8. Contrapesos conjunto regulador 9. Rueda dentada 10. Rueda dentada 11. Palanca de arranque 12. Palanca de tensión 13. Eje de arrastre 14. Bomba de alimentación 15. Plato porta-rodillos 16. Regulador de avance a la inyección 17. Plato de levas 18. Corredera de regulación 19. Pistón distribuidor 20. Válvula de respiración 21. Salida hacia los inyectores Bomba de alimentación eléctrica: La parte superior es similar a la de una bomba mecánica (membrana y válvulas de aspiración e impulsión). Esta bomba es accionada por la corriente de la batería sobre un electroimán que mueve la membrana. (Figura 1.14) Figura 1.13 Bomba de Alimentación Mecánica
  • 32.
    Instituto Politécnico NacionalCapitulo I Motor Diesel-Biodiesel ESIME Zacatenco - 21 - 1. Eje de arrastre 2. Bomba de alimentación 3. Regulador de avance a la inyección 4. Plato de levas 5. Válvula magnética 6. Corredera de regulación 7. Válvula de respiración 8. Salida hacia los inyectores 9. Pistón distribuidor 10. Salida hacia los inyectores 11. Entrada de combustible al pistón 12. Electroválvula de STOP 13. Servomotor 14. Retorno de diesel depósito de combustible 15. Sensor de posición 16. Perno de excéntrica 17. Entrada de combustible 18. Plato porta rodillos 19. Sensor de temperatura de combustible Filtros • Filtro: El sistema de alimentación lleva dos tipos de filtros: • Filtros de combustible. • Filtros de aire. Filtro de combustible. Tiene como misión retener las partículas que pudiera llevar en suspensión el combustible. Suelen estar constituidos por un pequeño tamiz de malla metálica o de plástico. Están colocados a la salida del depósito, a la entrada de la bomba de alimentación y a la entrada del carburador. Ver Figura 1.15 Figura 1.14 Bomba de Alimentación Eléctrica
  • 33.
    Instituto Politécnico Nacional ESIMEZacatenco Filtro de aire. Tiene la misión de retener las partículas que el generalmente el polvo, y evitar así que penetre en el interior de los cilindros y el desgaste, en parte, de éstos (ver Figura 1.16). • Filtro seco. • Filtro húmedo. • Filtro en baño de aceite El circuito de alta presión está Bomba de inyección: La bomba de inyección es el conjunto encargado de suministrar el combustible en la cantidad precisa, en las condiciones necesarias y en el momento adecuado, según las exigencias que se requieran del motor en cada momento. La bomba debe inyectar el combustible bien dosificada, para quemar 1g Instituto Politécnico Nacional Capitulo I Motor Diesel Figura 1.15 Filtro de Combustible Tiene la misión de retener las partículas que el aire lleva en suspensión, generalmente el polvo, y evitar así que penetre en el interior de los cilindros y el desgaste, en parte, de éstos (ver Figura 1.16). Existen tres tipos de filtros de aire: Filtro en baño de aceite. Figura 1.16 Filtro Seco de alta presión está formado así: La bomba de inyección es el conjunto encargado de suministrar el combustible en la cantidad precisa, en las condiciones necesarias y en el momento las exigencias que se requieran del motor en cada momento. La bomba debe inyectar el combustible a muy alta presión, pero en poca cantidad y muy bien dosificada, para quemar 1gr. de diesel son necesarios 32 gr. de aire para una buena Capitulo I Motor Diesel-Biodiesel - 22 - aire lleva en suspensión, generalmente el polvo, y evitar así que penetre en el interior de los cilindros y el desgaste, La bomba de inyección es el conjunto encargado de suministrar el combustible en la cantidad precisa, en las condiciones necesarias y en el momento las exigencias que se requieran del motor en cada momento. a muy alta presión, pero en poca cantidad y muy . de aire para una buena
  • 34.
    Instituto Politécnico NacionalCapitulo I Motor Diesel-Biodiesel ESIME Zacatenco - 23 - combustión. Un litro de diesel necesita aproximadamente 13.000 litros de aire, (un 30% más que la gasolina). Así pues la bomba y sus elementos han de reunir una serie de condiciones: • Dosificación exacta de la cantidad de combustible a inyectar en función de la potencia del motor. • Distribución de caudales iguales para cada cilindro. • Inyección en el momento adecuado (orden de inyección). Las bombas de inyección pueden ser de dos tipos: • en línea. (Figura 1.17) • rotativas. (Figura 1.18) Figura 1.17 Bomba De Inyección Lineal 1. Racor de fijación de válvula; 2.Guia de muelle de válvula; 3.Muelle de válvula; 4.Válvula de impulsión; 5.Junta de válvula para el cierre de alta presión; 6.Asiento de válvula; 7.Cilindro del elemento; 8.Émbolo; 9.Rueda dentada; 10.Talón del émbolo; 11.Palillo inferior de apoyo del muelle; 12.Arandela de ajuste; 13.Camisa de regulación; 14.Varilla de regulación con cremallera; 15.Junta para el cierre de baja presión; 16 Arandela de racor de unión.
  • 35.
    Instituto Politécnico NacionalCapitulo I Motor Diesel-Biodiesel ESIME Zacatenco - 24 - Figura 1.18 Bomba De Inyección Rotativa 1.Eje de vaina estriado en sus extremos; 2.Buje de transmisión; 3.Arandela de resorte; 4.Retén; 5.Tapa hermética (carcasa); 6.Palaca de ajuste superior; 7.Válvula dosificadora; 8.Cámara de válvula dosificadora; 9.Orificio de dosificación; 10.Cabezal hidráulico; 11.Rotor de bombeo y distribución; 12.Bomba de trasiego (excéntrica); 13.Retén; 14.Rotor de la bomba de trasiego; 15.Tapa de extremo que aloja la válvula de regulación; 16.Tornillo de fijación de la tapa; 17.Tapa deslizante de la bomba; 18.Orificio de distribución 19.Orificio de admisión; 20.Conexion externa; 21.Recor de fijación del cabezal hidráulico 22.Zapata de accionamiento; 23.Aro de levas; 24.Elemento de bombeo; 25.Placa de ajuste inferior; 26.Placa de trasmisión; 27.Rodillo de leva; 28.Eje de trasmisión del motor; 29.Manguito de empuje; 30.Caja de contrapeso; 31.Contrapeso del regulador; 32.Cuerpo de la bomba; 33.Orificio de salida. Inyectores: Como se puede observar en la Figura 1.19, la misión de los inyectores es la de realizar la pulverización de la pequeña cantidad de combustible y de dirigir el chorro de tal modo que el combustible sea esparcido homogéneamente por toda la cámara de combustión.
  • 36.
    Instituto Politécnico Nacional ESIMEZacatenco Destaquemos que los inyectores son unos elementos muy solicitados, lampeados conjuntamente cuerpo y aguja (fabricados con ajustes muy precisos y hechos expresamente el uno para el otro), que trabajan a presiones muy elevadas de hasta 2000 aperturas por minuto y a unas temperaturas de entre 500 y 600 °C. Principio de funcionamiento: a la parte superior del inyector y desciende por el canal practicado en la tobera o cuerpo del inyector hasta llegar a una pequeña cámara situada en la base, que cierra la aguja inyector posicionado sobre un as superior de la aguja, que mantiene el conjunto cerrado. El combustible, sometido a una presión muy similar a la del tarado del muelle, levanta la aguja y es inyectado en el interior de la cámara Cuando la presión del combustible desciende, por haberse producido el final de la inyección en la bomba, el resorte devuelve a su posición a la aguja sobre el asiento del inyector y cesa la inyección. Instituto Politécnico Nacional Capitulo I Motor Diesel Destaquemos que los inyectores son unos elementos muy solicitados, lampeados y aguja (fabricados con ajustes muy precisos y hechos expresamente el uno para el otro), que trabajan a presiones muy elevadas de hasta 2000 aperturas por minuto y a unas temperaturas de entre 500 y 600 °C. : El combustible suministrado por la bomba de inyección llega a la parte superior del inyector y desciende por el canal practicado en la tobera o cuerpo del inyector hasta llegar a una pequeña cámara situada en la base, que cierra la aguja inyector posicionado sobre un asiento cónico con la ayuda de un resorte, situado en la parte superior de la aguja, que mantiene el conjunto cerrado. El combustible, sometido a una presión muy similar a la del tarado del muelle, levanta la aguja y es inyectado en el interior de la cámara de combustión. Cuando la presión del combustible desciende, por haberse producido el final de la inyección en la bomba, el resorte devuelve a su posición a la aguja sobre el asiento del Figura 1.19 Inyector Capitulo I Motor Diesel-Biodiesel - 25 - Destaquemos que los inyectores son unos elementos muy solicitados, lampeados y aguja (fabricados con ajustes muy precisos y hechos expresamente el uno para el otro), que trabajan a presiones muy elevadas de hasta 2000 aperturas por nistrado por la bomba de inyección llega a la parte superior del inyector y desciende por el canal practicado en la tobera o cuerpo del inyector hasta llegar a una pequeña cámara situada en la base, que cierra la aguja del iento cónico con la ayuda de un resorte, situado en la parte El combustible, sometido a una presión muy similar a la del tarado del muelle, levanta la Cuando la presión del combustible desciende, por haberse producido el final de la inyección en la bomba, el resorte devuelve a su posición a la aguja sobre el asiento del
  • 37.
    Instituto Politécnico NacionalCapitulo I Motor Diesel-Biodiesel ESIME Zacatenco - 26 - 1.3.2 Funcionamiento del sistema de combustible. Como se muestra en la Figura 1.20, la bomba de aspiración succiona combustible del depósito a través de una rejilla filtrante, que se encuentra en el extremo del tubo de aspiración. Este combustible llega a través de un primer filtro que elimina las impurezas más gruesas que lleva en suspensión el gasóleo. Después la bomba lo mandaría al filtro del combustible y de ahí pasaría a la bomba de inyección, que lo mandaría a los inyectores. La bomba de alimentación normalmente trabaja con presiones entorno a 1 o 2 Kg/cm2 . Y en cantidad suficiente, siendo una válvula de descarga la que regula dichas presiones, teniendo una canalización de retorno para el combustible sobrante que va de vuelta al depósito. Esta bomba suele contar con una pequeña bomba manual de cebado, que usa el mismo circuito y que sirve para purgar y llenar las canalizaciones de combustible. Si la bomba de inyección es de elementos en línea, la bomba de alimentación normalmente irá acoplada a ella, recibiendo el movimiento del árbol de levas de la propia bomba de inyección. En este caso la bomba normalmente sería del tipo de pistón con muelle antagonista y rodillo, alojados en un cilindro. También contaría con válvulas de entrada y salida del combustible. Si la bomba de inyección fuese rotativa ya incorporaría su propia bomba de alimentación. La bomba de inyección suministra el combustible necesario a presión a los distintos cilindros, a los que pasa a través de los inyectores, que lo pulverizan. Desde ellos, el sobrante que no entra en los cilindros se hace retornar por los conductos de rebose. En el circuito de alta presión, los tubos entre la bomba de inyección y los inyectores se fabrican siempre de acero, a causa de las altas presiones que alcanza el combustible durante el funcionamiento del motor. Para asegurar el ajuste correcto de cada cilindro y una capacidad de inyección uniforme para todos ellos, los tubos deben tener la misma longitud entre sí, ya que el cambio de longitud altera el punto de inyección de un cilindro respecto a los demás.
  • 38.
    Instituto Politécnico Nacional ESIMEZacatenco Esquema de un circuito de inyección en un motor diesel Figura 1. Depósito de combustible. 2. Tubería de acceso a la bomba de alimentación. 3. Bomba de alimentación. 4. Bomba de inyección. 5. Tubería hacia el filtro. 6. Filtro. 7. Tubo de impulsión. 8. Inyector. 9. Conducto de rebose de la bomba de inyección. 10. Regulador. 11. Conducto de rebose del inyector Instituto Politécnico Nacional Capitulo I Motor Diesel Esquema de un circuito de inyección en un motor diesel. Figura 1.20 Sistema de combustible. Depósito de combustible. Tubería de acceso a la bomba de alimentación. Bomba de alimentación. Conducto de rebose de la bomba de inyección. Conducto de rebose del inyector Capitulo I Motor Diesel-Biodiesel - 27 -
  • 39.
    Instituto Politécnico NacionalCapitulo I Motor Diesel-Biodiesel ESIME Zacatenco - 28 - 1.5 Combustibles Combustible es cualquier material capaz de liberar energía cuando se cambia o transforma su estructura química. Supone la liberación de una energía de su forma potencial a una forma utilizable. Los combustibles fósiles o combustibles minerales son mezclas de compuestos orgánicos que se extraen del subsuelo con el objetivo de producir energía por combustión. La mayor parte de la energía empleada actualmente en el mundo proviene de los combustibles fósiles. Los utilizamos en el transporte, para generar electricidad, para calentar ambientes, para cocinar etc. 1.5.1 Diesel El combustible diesel es una mezcla compleja de hidrocarburos compuesta principalmente de parafinas y aromáticos, con un contenido de olefina que alcanza solamente a un pequeño porcentaje por volumen. La combustibilidad de un combustible diesel en los motores diesel se caracteriza por su número de cetano, el cual es una medida de su capacidad para ser sometido a ignición de compresión, bajo condiciones de prueba estándar. Los combustibles con un número mayor de cetano se queman más fácilmente en los motores de ignición de compresión. Propiedades de los combustibles Diesel: Estos combustibles tienen ciertas propiedades que los hacen adecuados para emplearlos en los motores Diesel. Viscosidad. Como se mencionó, debe ser lo bastante baja la atomización para la fácil pulverización en la cámara de combustión. Punto de inflamación. Es la temperatura a la cual el combustible empieza a despedir un vapor, que se inflama de inmediato si hay una chispa o una llama. El punto de inflamación de los combustibles Diesel es de unos 55°C, lo cual los hace mucho más seguros para el
  • 40.
    Instituto Politécnico NacionalCapitulo I Motor Diesel-Biodiesel ESIME Zacatenco - 29 - manejo y el almacenamiento que la gasolina, que se vaporiza a todas las temperaturas atmosféricas normales. Temperatura de autoignición. Es la temperatura a la cual el combustible atomizado se inflama y arde sin la ayuda de una chispa. Una baja temperatura de autoignición significa que el motor arrancará con facilidad y funcionará con menor "cascabeleo". Esta temperatura es de alrededor de 250°C para los combustibles Diesel. Cualidades adecuadas para ignición: número cetano. El número cetano de un combustible Diesel es una medida de su calidad de ignición o de su facilidad para arder en la cámara de combustión. Los combustibles con bajo número cetano necesitan más tiempo para inflamarse después de inyectarlos, con lo que ocasionan una demora más larga, y cuando tiene lugar la ignición, habrá tendencia a un mayor "cascabeleo" cuando el combustible acumulado se inflama en forma súbita y aumenta la presión. Por otra parte, si el número cetano es suficientemente alto (número cetano correcto), el combustible se inflamará y comenzará a arder casi tan pronto como empieza la atomización. Por tanto, la presión de combustión aumentará uniformemente y no habrá cascabeleo. Para obtener el número cetano se hacen pruebas de un motor y se comparan los resultados con ciertos combustibles de referencia. Dado que el objetivo es tener un combustible con potencia adecuada y cualidades para ignición, el número cetano más alto que sea posible no siempre es el requisito final. Por tanto, en esta prueba no se incluyen sólo las cualidades de ignición, sino que se tienen en cuenta aspectos tales como el periodo de demora y la potencia producida en el motor. Contenido de azufre. Todos los combustibles Diesel contienen cierta cantidad de azufre. Un contenido de azufre demasiado alto produce desgaste excesivo de los cilindros por la formación de ácidos en el aceite lubricante. Los combustibles no deben contener más de 0.5% de azufre.
  • 41.
    Instituto Politécnico NacionalCapitulo I Motor Diesel-Biodiesel ESIME Zacatenco - 30 - Ausencia de contaminantes. Dado que las holguras en las piezas para inyección de combustible son tan pequeñas, que hay que impedir que entren al combustible los contaminantes en cualquier forma, como agua, polvo, herrumbre o incrustaciones, antes de poner el combustible en el tanque del vehículo. Los contaminantes pueden ocasionar costosos daños en un tiempo un tanto corto. Por tanto, es de máxima importancia el cuidado en el manejo y almacenamiento. 1.5.2 Biodiesel El biodiesel, denominado también biogasóleo o diester, es un combustible renovable sustitutivo del diesel que proviene del procesamiento de aceites vegetales, tanto naturales como reciclados (soya, girasol, palma, etc.) y de grasas animales. Se lo obtiene mediante el proceso de transesterificación de los aceites por reacción química con el alcohol para formar esteres grasos (biodiesel) y glicerina. Es un producto no tóxico y biodegradable, que por poseer características físicas y físico- químicas muy similares a las del diesel, se ha convertido en uno de los combustibles más eficaces como reemplazo del diesel. Materias Primas: Aceites vegetales: Provenientes de todo tipo de plantas oleaginosas: palma africana, soya, higuerilla, girasol, colza, entre otros. • Palma africana: El aceite de palma se extrae de la pulpa; el rendimiento de un racimo oscila entre el 17 y el 27% .El biodiesel obtenido del aceite de palma tiene mayor estabilidad de oxidación que el biodiesel de aceite de soya. • Soya: Es el cultivo oleaginoso de mayor importancia a nivel mundial, Estados Unidos, Brasil y Argentina son los principales productores. Contiene el 18% de aceite (85% no saturado) y 38% de proteína.
  • 42.
    Instituto Politécnico NacionalCapitulo I Motor Diesel-Biodiesel ESIME Zacatenco - 31 - • Higuerilla: El aceite se extrae de la semilla y es considerado el mejor para producir biodiesel, por ser el único soluble en alcohol, y el proceso de obtención de biodiesel no requiere calor y el consecuente gasto de energía que exigen otros aceites vegetales en su transformación a combustible. Grasas animales: Se pueden obtener como subproductos del faenamiento de ganado vacuno, porcino, etc. Ventajas • BIODIESEL es un producto no tóxico y biodegradable. • Presenta una alta estabilidad a la oxidación y se encuentra libre de partículas. • Dada su alta solubilidad con los combustibles fósiles puede ser mezclado con los mismos en distintas proporciones. • Reduce en gran medida la emisión de humos visibles con respecto al diesel cuando el producto se quema y no contiene azufre. Esto evita la contaminación del medioambiente y brinda un almacenamiento del BIODIESEL más seguro que el del diesel. • Representa una fuente de energía renovable y limpia que además contribuye a la conservación del medio ambiente gracias al reciclado de productos de desecho.
  • 43.
    Instituto Politécnico NacionalCapitulo I Motor Diesel-Biodiesel ESIME Zacatenco - 32 - En la siguiente tabla 1.2 se muestran las dos normas aplicables al biodiesel • EN: Norma Europea • A.S.T.M: American Society for Testing and Materials Parámetro Unidad Especificaciones EN 14214-03 A.S.T.M D 6751 -02 Contenido de esteres % masa Mín. 96,5 ----- Densidad a 15 °C g/cm3 0,86 – 0,90 ----- Viscosidad cinemática a 40 °C mm2 /s 3,50 – 5,00 1,90 – 6,00 Punto de Inflamación °C Mín. 120 Mín. 130 Punto de obstrucción de filtro frío (P.O.F.F) °C verano Máx. 0 ----- °C invierno Máx. -20 ----- Azufre total % masa Máx. 0,001 Máx. 0,05 Residuo carbonoso Conradson al 100% % masa Máx. 0,05 Máx. 0,05 Número de cetano ---- Mín. 51 Mín. 47 Contenido en cenizas % masa Máx. 0,03 Máx. 0,02 Contenido en agua mg/Kg. Máx. 500 ----- Agua y sedimentos % volumen - Máx. 0,05 Corrosión al cobre (3h/50 °C) Grado de Corrosión Máx. 1 Máx. 3 Estabilidad a la oxidación horas Mín. 6 ----- Índice de acidez mg KOH/g Máx. 0,50 Máx. 0,80 Contenido en metanol % masa Máx. 0,20 ----- Contenido en monoglicéridos % masa Máx. 0,80 ----- Contenido en diglicéridos % masa Máx. 0,20 ----- Contenido en triglicéridos % masa Máx. 0,20 ----- Glicerol libre % masa Máx. 0,02 Máx. 0,02 Glicerol ocluido % masa Máx. 0,23 ----- Glicerol total % masa Máx. 0,25 Máx. 0,24 Índice de yodo ---- Máx. 120 ----- Fósforo ppm. Máx. 10 Máx. 10 Sales Metálicas (Na+K) mg/Kg. Máx. 5 - Tabla1.1 Comparación físico – químico entre diesel y biodiesel
  • 44.
    Instituto Politécnico NacionalCapitulo I Motor Diesel-Biodiesel ESIME Zacatenco - 33 - 1.5.3 Comparación del Diesel con Biodiesel PARÁMETRO UNIDADES UNE EN 590° DIESEL LILMITE CEN/TC 19** BIODIESEL Densidad(15°C) g/cm3 0.820-0.845 0.860-0.900 Viscosidad Cinemática 40° cS1 2.0-4.5 3.5-5.0 Punto inflamación °C 55min. 101min. Azufre Ppm 350 máx. 10 máx. Residuo Carbonoso (10%) % 0.30 máx. 0.30 máx. Contaminación Total ppm 24 máx. 24 máx. Agua ppm 200 máx. 500 máx. Corrosión al cobre - Clase 1 Clase 1 Cenizas Sulfatadas % 0.01 máx. 0.02 máx. Estabilidad Oxidación mg/l 25 máx. 6h min. Numero de Cetano - 51 min. 51 min. Índice de Cetano - 46 min. Tabla 1.2 Comparación diesel con biodiesel.
  • 45.
    Instituto Politécnico NacionalCapitulo I Motor Diesel-Biodiesel ESIME Zacatenco - 34 - Comparación Diesel-biodiesel: composición de los productos de combustión • Calculo de la cantidad, la composición de los productos de combustión. Partiendo de las reacciones de combustión de los elementos que forman parte del combustible, la cantidad de gases que generan, se determina según las formulas: En kilogramo de gas por kilogramo de combustible: Para el gas carbónico CO2: ‫ܱܥܩ‬ଶ ൌ 11‫3/ܥ‬ Para el vapor de agua recalentado H2O: ‫ܪܩ‬ଶܱ ൌ 9‫ܪ‬ Para el valor de oxígeno O2: ‫ܱܩ‬ଶ ൌ 0.231ሺߙ െ 1ሻ݈଴ Para el nitrógeno N2: ‫ܰܩ‬ଶ ൌ 0.769 ߙ ݈଴ α=Coeficiente de exceso de aire igual a 1.684 La composición elemental del diesel es: C=0.86; H=0.13; O=0.01. La composición elemental del biodiesel es: C=0.77; H=0.12; O=0.1. Cálculos: Io = Cantidad necesaria de aire. ‫ܫ‬଴ ൌ ቀ 8 3 C ൅ 8H െ 0ቁ 0.231
  • 46.
    Instituto Politécnico NacionalCapitulo I Motor Diesel-Biodiesel ESIME Zacatenco - 35 - ‫ܫ‬଴diesel ൌ ቀ 8 3 0.86 ൅ 8ሺ0.13ሻ െ 0.01ቁ 0.231 ൌ 14.3865 ‫ܫ‬଴biodiesel ൌ ቀ 8 3 0.77 ൅ 8ሺ0.12ሻ െ 0.1ቁ 0.231 ൌ 12.5685 Calculo de las emisiones de Dióxido de carbono CO2 CO2 diesel = 11C/3 CO2 biodiesel = 11C/3 CO2 diesel = 11(0.86)/3 CO2 biodiesel = 11(0.77)/3 CO2 diesel = 3.1533 Kg. CO2 biodiesel = 2.8233 Kg. El resultado de los cálculos anteriores nos da una visión de que es un generador menor de CO2, ya que cuenta con un 10.46 % menos de este producto de la combustión. Calculo de las emisiones de agua H2O. H2O diesel = 9H H2O biodiesel = 9H H2O diesel = 9(0.13) H2O biodiesel = 9(0.12) H2O diesel = 1.17 Kg. H2O biodiesel = 1.08 Kg. Despide una mayor cantidad de agua el Diesel que el Biodiesel. Mediante los cálculos representa un 7.69% menos cantidad de agua que el Diesel.
  • 47.
    Instituto Politécnico NacionalCapitulo I Motor Diesel-Biodiesel ESIME Zacatenco - 36 - Calculo de las emisiones de N2O. N2O diesel = 0.769 α lo N2O diesel = 0.769 α lo N2O diesel = 0.769 (1.684) (14.3865 ) N2O biodiesel = 0.769 (1.684) (12.5685 ) N2O diesel = 18.6305 Kg. N2O biodiesel = 16.2761 Kg. Despide una menor cantidad de NO2 el uso de Biodiesel representando el 12.63% menos de emisión. Calculo de las emisiones de oxigeno O2. O2 diesel = 0.231ሺߙ െ 1ሻ݈଴ O2 biodiesel = ܱଶ ൌ 0.231ሺߙ െ 1ሻ݈଴ O2 diesel = 0.231ሺ1.684 െ 1ሻ14.3865 O2 biodiesel = ܱଶ ൌ 0.231ሺ1.684 െ 1ሻ12.5685 O2 diesel = 2.2731 Kg. O2 biodiesel = 1.9858 Kg El uso de biodiesel despide 12.63% de menor cantidad de oxigeno.
  • 48.
    Instituto Politécnico NacionalCapitulo II Establecimiento del Sistema ESIME Zacatenco - 38 - Capítulo II Establecimiento del sistema 2.1 Sistema termodinámico Un sistema termodinámico es una parte de un sistema que se aísla para su estudio. Este se puede llevar de dos formas principalmente: • Real, en el campo experimental. • Ideal, cuando se trata de abordar un estudio teórico. Los sistemas termodinámicos se clasifican según el grado de aislamiento que presentan con su entorno. Aplicando este criterio pueden darse tres clases de sistemas. Sistema aislado: es aquel que no intercambia ni energía ni masa con su entorno. Un ejemplo de esta clase podría ser un gas encerrado en un recipiente de paredes rígidas lo suficientemente gruesas como para considerar que los cambios de energía calorífica sean despreciables, ya que por hipótesis no puede intercambiar energía en forma de trabajo. Sistema cerrado: es el que puede intercambiar energía pero no materia con el exterior. Multitud de sistemas se pueden englobar en esta clase. Sistema abierto: en esta clase se incluyen la mayoría de sistemas que pueden observarse en la vida cotidiana. Por ejemplo, un vehículo motorizado es un sistema abierto, ya que intercambia materia con el exterior cuando es cargado, o su conductor se introduce en su interior para conducirlo, o es cargado de combustible, o se consideran los gases que emite por su tubo de escape, pero además intercambia energía con su entorno.
  • 49.
    Instituto Politécnico NacionalCapitulo II Establecimiento del Sistema ESIME Zacatenco - 39 - 2.1.1 Ciclo Diesel Desde un punto de vista mecánico, el ciclo del motor diesel de cuatro tiempos consta de las siguientes fases: • Admisión: con el pistón posicionado en el PMS (punto muerto superior) comienza la carrera descendente y al mismo tiempo se abre la válvula de admisión para llenar de aire limpio aspirado o forzado por un turbocompresor el cilindro, terminando este ciclo cuando el pistón llega al PMI (punto muerto inferior) y la válvula de admisión se cierra nuevamente. • Compresión: el pistón está en el PMI y empieza su carrera de ascenso, comprimiendo el aire contenido en el cilindro y logrando de esa forma un núcleo de aire caliente en la cámara de combustión por el efecto adiabático. • Trabajo: cuando el pistón está a punto de llegar al PMS se inicia la inyección de combustible a alta presión. En este momento se mezclan las partículas de gasóleo pulverizado con el núcleo de aire caliente y se produce el encendido y la consiguiente expansión de gases por la combustión del gasóleo, moviendo el pistón desde el PMS hacia el PMI y generando trabajo. • Escape: concluida la fase de trabajo y habiendo llegado el pistón al PMI, se abre la válvula de escape al mismo tiempo que el pistón empieza su carrera hacia el PMS y elimina hacia el conducto de escape los gases producidos por la combustión en el cilindro. De esta forma podemos ver que el ciclo diesel está formado por cuatro tiempos, por lo que, cuando entra el combustible, este explota por la alta presión y se va quemando en el trayecto. Es el ciclo de referencia asignado a los motores de encendido por compresión para explicar de forma simple y teórica los procesos, siendo oportuno comentar que el ciclo mixto aproxima mejor a la realidad tanto al ciclo Otto como al Diesel.
  • 50.
    Instituto Politécnico NacionalCapitulo II Establecimiento del Sistema ESIME Zacatenco - 40 - La diferencia fundamental entre el ciclo Diesel y el ciclo Otto está en la fase de aportación del calor. En el ciclo Otto el calor era introducido a volumen constante, y en el ciclo Diesel es introducido a presión constante. Otra diferencia entre los dos ciclos se encuentra en la relación de compresión; para los motores Diesel esta entorno de 14 a 24, mientras que para los motores de encendido por chispa varía entre 6 y 10. Los dos tipos de motores requieren la máxima relación de compresión para mejorar el rendimiento. Sin embargo, condicionados por el combustible, los motores de encendido provocado no deben sobrepasar una cierta relación de compresión para no sufrir efectos como el picado, mientras que los motores Diesel requieren una relación de compresión mínima para garantizar el encendido por compresión y a partir de una determinada relación de compresión, el aumento de rendimiento ya no compensa el aumento de costos y peso del motor capaz de resistir las presiones que se generarían. Como se puede ver en la Figura 2.1, el ciclo Diesel está formado por cuatro procesos térmicos: a) 1-2 Compresión adiabática b) 2-3 Aportación de calor a presión constante. c) 3-4 Expansión adiabática d) 4-1 Extracción de calor a volumen constante Figura 2.1 Graficas del Ciclo Diesel ideal
  • 51.
    Instituto Politécnico NacionalCapitulo II Establecimiento del Sistema ESIME Zacatenco - 41 - En el proceso de aportación de calor, a presión constante, el pistón se desplaza, y por tanto realiza un trabajo: ܹଶଷ ‫׬‬ ܸܲ݀ ൌ ܲሺܸଷିܸଶሻ ଷ ଶ (1) Si se usa la ecuación de la energía, se obtiene: ܳଵ ൌ ሺܷଷ െ ܷଶሻ ൅ ሺܲଷܸଷ െ ܲଶܸଶሻ (2) Y como la entalpia h del fluido tiene la expresión: ݄ ൌ ܷ ൅ ܲ‫ݒ‬ (3) Entonces la ecuación (2) queda de la siguiente manera: ܳଵ ൌ ݄ଷ െ ݄ଶ (4) Si se considera que el fluido de trabajo es un gas ideal y el proceso es a presión constante, entonces: ݄ଷ െ ݄ଶ ൌ ‫݌ܥ‬ሺܶଷ െ ܶଶሻ (5) De manera que el calor aportado vale ܳଵ ൌ ‫ܥ‬௩ሺܶସ െ ܶଵሻ (6) Y recordando que el grado de combustión, extensión correspondiente a la aportación de calor a presión constante, tiene la siguiente expresión. ߚ௘ ൌ ௏య ௏మ (7)
  • 52.
    Instituto Politécnico NacionalCapitulo II Establecimiento del Sistema ESIME Zacatenco - 42 - Se obtiene finalmente la expresión del rendimiento térmico ideal del ciclo Diesel teórico: ߟ ൌ 1 െ ଵ ఘೖషభ ቂ ఉ೐ ೖିଵ ௞ሺఉ೐ିଵሻ ቃ (8) Se puede observar que, a diferencia del ciclo Otto, no solo es función de p y de k, sino que además lo es de βe y por tanto, depende del calor aportado por unidad de masa Qr Analizando la ultima ecuación se comprueba que si se aumenta βe el rendimiento se hace más pequeño, mientras que si se aumenta la relación de compresión el rendimiento crece. La única diferencia entre el rendimiento del ciclo Otto y el Diesel es el termino ቂ ఉ೐ ೖିଵ ௞ሺఉ೐ିଵሻ ቃ que siempre es más grande que 1. Se llega a la conclusión de que, para igual relación de compresión, es más grande el rendimiento térmico del ciclo Otto que el del Diesel. Si se reduce βe y por tanto, el calor aportado a presión constante, el rendimiento térmico del Ciclo Diesel se aproxima al del ciclo Otto, hasta tal punto que cuando β=1 los dos rendimientos coinciden. Si se aplican las condiciones del ciclo Diesel a la ecuación general de la presión media teórica, se obtiene su expresión para este caso: ߙ௘ ൌ 1 ߚ௦ ൌ 1 ௣௠௧ ௉ଵ ൌ ఘೖሺఉିଵሻ ሺఘିଵሻሺ௞ିଵሻ ߟ (9)
  • 53.
    Instituto Politécnico NacionalCapitulo II Establecimiento del Sistema ESIME Zacatenco - 43 - Potencia del motor Potencia; se le llama potencia al trabajo referido a la unidad de tiempo, pero también existen diferentes tipos de potencia en un motor, como se muestra en las definiciones siguientes: Potencia útil es la potencia de un motor obtenida a un número correspondiente de revoluciones en el cigüeñal o en un dispositivo auxiliar. Potencia nominal es la potencia máxima de un motor a plena carga. La potencia se puede definir matemáticamente: ܲ‫݋‬ ൌ ‫ܯ‬ ൈ ߱ (10) Donde ܲ‫݋‬ ൌ ܲ‫ܽ݅ܿ݊݁ݐ݋‬ en Kw ߱ ൌ ‫݀ܽ݀݅ܿ݋݈݁ݒ‬ ܽ݊݃‫ݎ݈ܽݑ‬ ‫ܯ‬ ൌ ‫ݎܽ݌‬ Nm La velocidad angular se define como: ߱ ൌ గ ௡ ଷ଴ (11) Donde n = frecuencia de rotación (RPM) Sustituyendo 11) en 10) tenemos ܲ‫݋‬ ൌ ‫ܯ‬ሺ గ ௡ ଷ଴ ሻ (12)
  • 54.
    Instituto Politécnico NacionalCapitulo II Establecimiento del Sistema ESIME Zacatenco - 44 - 2.1.2 Descripción del motor como un ciclo Figura 2.2 Diagrama a Descriptico del Motor Diesel La Figura 2.2 muestra como el combustible procedente del depósito (1) es aspirado, a través de la bomba de alimentación (2) a un prefiltro (3). Esta bomba lo impulsa por la tubería de baja presión hacia el filtro principal (4) que retiene las partículas, el agua y el aire contenidos en el combustible, pasando éste luego a través de la tubería a la bomba de inyección (5). En el instante oportuno esta bomba de inyección impulsa combustible a gran presión, a través de la tubería de alta presión, hacia el inyector (6). La gran presión que
  • 55.
    Instituto Politécnico NacionalCapitulo II Establecimiento del Sistema ESIME Zacatenco - 45 - tiene el combustible a su llegada al inyector vence la resistencia que éste opone a su apertura y el combustible se introduce en la cámara de combustión (7), en forma de chorros pulverizados. En el instante en que la bomba de inyección deja de impulsar combustible, la presión del que existe en el tubo desciende bruscamente, el inyector se cierra y cesa la entrada de combustible en la cámara de combustión. Como la presión a que está sometido el combustible y la sección de paso del inyector son fijos, la cantidad de combustible suministrada al motor en cada inyección sólo depende del tiempo que permanece abierto el inyector, o sea, del tiempo durante el cual la bomba está mandando combustible a presión hacia el inyector. Cada cilindro posee un inyector, que recibe el combustible directamente de la bomba de inyección mediante su correspondiente tubería de alta presión. La bomba impulsa combustible sucesivamente hacia cada uno de los inyectores, siguiendo el orden de encendido del motor. Existen tuberías de retorno que parten del filtro principal y de los inyectores y descargan el exceso de combustible hacia el depósito. En el esquema de esta figura y principalmente cuando la bomba de inyección es rotativa, existe otro conducto de retomo desde la bomba hacia una conexión situada en el filtro. Las conexiones de los conductos de retorno contienen una válvula que impide la circulación del combustible en sentido contrario. Visto ya de una forma esquemática el proceso seguido por el combustible hasta ser inyectado.
  • 56.
    Instituto Politécnico NacionalCapitulo II Establecimiento del Sistema ESIME Zacatenco - 46 - 2.1.3 Descripción del sistema real Figura 2.3 Sistema Real Se trabajará en el sistema de combustible del motor diesel KM170 (ver Figura 2.3), el cual tiene las siguientes especificaciones. MOTOR KM170 Tipo 4 tiempos, 1 cilindro, refrigerador para aire, motor diesel Sistema de combustión. Inyección Directa Cilindrada ( c.c ) 211 Diámetro x carrera 70 x 55 Velocidad Motor r/min 3000 - 3600 Potencia Máxima Kw 2.8 / 3.1 Potencia Nominal Kw /rpm 2.5 / 3000 ; 2.8/ 3600 PTO eje PTO rpm ½ Sistema de arranque Manual auto envolvente Capacidad dep. combustible ( I ) 2.5 Capacidad Aceite 0.75 lts. Medidas ( An x Lg x Al ) (mm) F: 332 x 384 x 416 x S: 324 x 384 x 416 Peso 26 kg. Ratio de compresión 20 Consumo 280 g/km*h
  • 57.
    Instituto Politécnico Nacional ESIMEZacatenco Tabla 2.1 Piezas del sistema de combustible (Figura 2.6) 1) Tornillo 2) Tornillo de ajuste 3) Junta de culata 4) Soporte de apoyo superior del Tanque de combustible 5) Amortiguador 6) Sujetador de la tubería de combustible 7) Tubería del retorno de combustible 8) Tornillo de desagüe 9) Tornillo 12X1.25X14 10) Soporte de apoyo inferior del Tanque de combustible 11) Tuerca M6X14 12) Tuerca M6 13) Interruptor montado en el tanque de combustible Instituto Politécnico Nacional Capitulo II Establecimiento del Sistema Especificaciones del motor diesel KM170 combustible (Figura 2.6) 4) Soporte de apoyo superior del ) Tubería del retorno de combustible 10) Soporte de apoyo inferior del Figura 2.4 Despiece del Sistema de Combustible Figura 2.5 Vista Frontal del Sistema Capitulo II Establecimiento del Sistema - 47 - Figura 2.4 Despiece del Sistema de Combustible Vista Frontal del Sistema
  • 58.
    Instituto Politécnico NacionalCapitulo II Establecimiento del Sistema ESIME Zacatenco - 48 - 14) Rondana 15) Sujetador 16) tubería de inyección 17) Filtro de combustible 18) Elemento montado 19) Tanque de combustible soldado 20) Malla filtradora del tanque de combustible 21) Tapa del tanque de combustible 22 y 22-1) Unidad de tubería de alta presión 2.1.4 Propuesta del sistema de control Contenedor Biodiesel Válvula proporcional Contenedor Diesel Válvula proporcional Válvula solenoide Tanque Mezcla Motor Válvula solenoide Figura 2.7 Diagrama a Bloques de la Propuesta Figura 2.6 Vista Lateral Extensa del Sistema
  • 59.
    Instituto Politécnico NacionalCapitulo II Establecimiento del Sistema ESIME Zacatenco - 49 - Para llevar a cabo el control del sistema de combustible se implementarán los siguientes elementos: 1 Tanque para biodiesel 1 Tanque para Diesel 1 Tanque para Mezcla 2 Válvulas Motorizadas 2 Válvulas Solenoides En la propuesta se considerará un tanque para Diesel (será el de mayor tamaño), otro para Biodiesel (de menor proporción con respecto al de Diesel) y un tercero de para el combustible no utilizado por el motor (exceso de combustible) para ser reutilizado. El Biodiesel tiene la característica de que a menor temperatura mayor es su viscosidad, por lo que este combustible no se utilizará en el arranque del motor; se iniciará con Diesel. Para llevar a cabo la utilización del biodiesel se necesita reducir su viscosidad, lo cual se lograra cuando el motor KM170 llegue a una temperatura mayor a 120° como lo marca la norma EN 14214-03, para su punto de inflamación, antes de que el combustible llegue a la bomba de inyección, tuberías e inyectores, así el combustible llegará en condiciones favorables para su combustión. Para la realización de la mezcla se utilizarán dos válvulas proporcionales (también llamadas válvulas motorizadas), el control de estas válvulas se definirá por la temperatura y la potencia del motor, ya que el propósito de este control es el no disminuir la potencia del motor. El control de la mezcla incluirá otros elementos como son: sensor de temperatura, sensor de velocidad y sensor de par, estos últimos para determinar la potencia del motor.
  • 60.
    Instituto Politécnico NacionalCapitulo III Simulación ESIME Zacatenco - 51 - Capítulo III Simulación 3.1 Descripción del control de combustible 1.- Inicio, arranque del motor 2.- Designación de variables Válvula 1 = Válvula del Biodiesel (V1) Válvula 2 = Válvula del diesel-mezcla (V2) Válvula 3 = Válvula del diesel (V3) Válvula 4 = Válvula de mezcla (V4) Temperatura = T Potencia = P 3.- Estado de las válvulas V1= cerrado V2= cerrado V3= abierto V4= cerrado 4.- Medición de la temperatura, si T≥ 120 ° C el estado de las válvulas cambia de la siguiente manera: V1= cerrado V2= 100% abierto V3= 0% abierto V4= cerrado Si la T≤ 120 °C debe conservar el estado de las válvulas como en el paso 3.
  • 61.
    Instituto Politécnico NacionalCapitulo III Simulación ESIME Zacatenco - 52 - 5.- Medición de la potencia, Si P≥ 2.5 entonces: V2 cierra en un 10% V3 abre en un 10% De lo contrario Si P< 2.5 entonces: V2 abre un 10% V3 cierra un 10% 6.- El ciclo termina hasta que se apaga el motor.
  • 62.
    Instituto Politécnico NacionalCapitulo III Simulación ESIME Zacatenco - 53 - Diagrama de flujo Figura 3.1 Diagrama de flujo del sistema de control
  • 63.
    Instituto Politécnico NacionalCapitulo III Simulación ESIME Zacatenco - 54 - 3.2 Sistema de control Control en cascada Es una arquitectura que se basa en el lazo de control retroalimentado, su estructura es muy simple, es el más utilizado en la industria y que tiene gran controlabilidad. Se basa en medir una variable secundaria (esclava), a demás de un controlador secundario que se encarga de modificar a la variable manipulada a través del elemento final de control. Niveles de control Esta arquitectura tiene varios niveles de control, el nivel más alto es el que se encarga de medir la variable controlada (primaria) y el controlador de este nivel le proporcional el punto de referencia (set- point) al controlador del siguiente nivel; el nivel de control más bajo es el que se encarga de medir una variable que pueda perturbar a la variable primaria y es donde otro controlador modifica a la variable manipulada. Esquema de control. Figura 3.2 Esquema de control, cascada
  • 64.
    Instituto Politécnico NacionalCapitulo III Simulación ESIME Zacatenco - 55 - Características: El controlador primario le proporciona el set-point al controlador secundario. El transmisor secundario tiene que ser de mayor exactitud y de mayor velocidad de lectura que el transmisor primario. La variable secundaria tiene que ser más rápida que la variable primaria; es decir, que tiene que cambiar con mayor rapidez con respecto al tiempo. Ventajas: El lazo de control secundario corrige las perturbaciones antes de que afecten a la variable controlada. Aumenta la controlabilidad del sistema. Desventajas: Por cada lazo de control se requiere un transmisor y un controlador, por lo que su inversión aumenta. Si un lazo de control retroalimentado tiene un excelente desempeño lo mas probable es que un control en cascada no lo mejore. Modos de control Los algoritmos de control para la arquitectura en cascada son los mismos que para el control retroalimentado es decir, P, PI, PD, PID. Se recomienda para el controlador esclavo utilizar los algoritmos P y PD; y para el controlador primario PI y PID.
  • 65.
    Instituto Politécnico NacionalCapitulo III Simulación ESIME Zacatenco - 56 - Control en cascada para el control del sistema de combustible Figura 3.3 Control en cascada para el sistema de combustible. Para el control del sistema de combustible del motor diesel KM170 se utiliza una arquitectura de control, control en cascada como se muestra en la Figura 2.11. La cual esta compuesta por un controlador, dos funciones convertidoras, una en base a la temperatura., la otra en base al par y ala velocidad esto para calcular la potencia además de cuatro elementos de salida, dos válvulas solenoides (V3,V4) y dos motorizadas (V1,V2). El sistema es manipulado en primera instancia en base a la temperatura ya que al alcanzar la temperatura de 120°C mandara la señal a las solenoides, Abriendo la solenoide (V4) y cerrando la (V3). Al mismo instantes se energizaran las válvulas motorizadas (V1,V2), las cuales serán controladas de acuerdo a la potencia la cual será calculada en un convertidor de función en base a los valores de lo sensores de par y de velocidad. Así V1 y V2 serán controladas proporcionalmente.
  • 66.
    Instituto Politécnico NacionalCapitulo III Simulación ESIME Zacatenco - 57 - Tag Descripción FV Válvula de flujo NT Trasmisor de par ST Transmisor de velocidad TC Controlador de temperatura TT Transmisor de temperatura TV Válvula de control de temperatura OC Controlador de potencia UY Función convertidor Instrumento montado en campo Tag Descripción PLC Válvula solenoide Válvula motorizada Señal eléctrica S.P. Set Point NC Normalmente cerrada NA Normalmente abierta V1 V2 Biodiesel mezcla Diesel V3 V4 Diesel mezcla Mezcla
  • 67.
    Instituto Politécnico NacionalCapitulo III Simulación ESIME Zacatenco - 57 - Figura3.4DiagramadeTuberíaseinstrumentos
  • 68.
    Instituto Politécnico NacionalCapitulo III Simulación ESIME Zacatenco - 58 - 3.3 Programación del PLC (SLC 500) A continuación se muestran los direccionamientos y sus valores utilizados en la programación del PLC SLC 500. F8:0 Rango mínimo real del termopar (-195) F8:1 Rango máximo real del termopar (260) F8:2 Entrada mínima en bits del termopar (-32767) F8:3 Entrada máxima en bits del termopar (32768) F8:4 Rango mínimo real del sensor de par (0) F8:5 Rango máximo real del sensor de par (100) F8:6 Entrada mínima en bits del sensor de par(-32767) F8:7 Entrada máxima en bits del sensor de par (32768) F8:8 Rango mínimo real del sensor de velocidad (0) F8:9 Rango máximo real del sensor de velocidad (8000) F8:10 Entrada mínima en bits del sensor de velocidad (-32767) F8:11 Entrada máxima en bits del sensor de velocidad (32768) F8:12 Porciento mínimo de apertura de la válvula modulante diesel (0) F8:13 Porciento máximo de apertura de la válvula modulante diesel (100) F8:14 Rango mínimo en bits de la válvula modulante diesel (3276) F8:15 Rango máximo en bits de la válvula modulante diesel (16384) F8:16 Porciento mínimo de apertura de la válvula modulante biodiesel (0) F8:17 Porciento máximo de apertura de la válvula modulante biodiesel (100) F8:18 Rango mínimo en bits de la válvula modulante biodiesel (3276) F8:19 Rango máximo en bits de la válvula modulante biodiesel (16384) F8:20 Salida de escalamiento del termopar (valor sensado) F8:21 Salida de escalamiento del sensor de par (valor sensado) F8:22 Salida de escalamiento del sensor de velocidad (valor sensado) F8:23 Entrada al escalamiento para la válvula Diesel (valor asignado) F8:24 Entrada al escalamiento para la válvula Biodiesel (valor asignado) F8:25 Valor comparativo para el sensor de velocidad (100) F8:26 Valor comparativo para el sensor de temperatura (120) F8:27 Valor comparativo de la potencia (2.5) F8:28 Valor de apertura de la válvula Diesel (100) F8:29 Valor de apertura de la válvula Biodiesel (0) F8:30 Resultado de la multiplicación de par *velocidad F8:31 Resultado de ∏/30 F8:32 Valor total de la potencia real
  • 69.
    Instituto Politécnico NacionalCapitulo III Simulación ESIME Zacatenco - 59 - F8:33 Porcentaje de cierre o apertura de las válvulas diesel y biodiesel B: 0 Valor binario para cambio de subrutina B:1 Valor binario para apertura de válvulas B:2 Valor binario para apertura o cierre de válvulas modulantes, diesel y biodiesel I:2.0 Entrada al escalamiento del sensor de par I:2.1 Entrada al escalamiento del sensor de velocidad I:4.0 Entrada al escalamiento del termopar O:1.0/0 Energizado de la válvula B3 O:1.0/1 Energizado de la válvula B4 O:3.0 Salida del escalamiento de la válvula modulante Diesel O:3.1 Salida del escalamiento de la válvula modulante Biodiesel Tabla 3.1 Direccionamientos utilizados en la programación del PLC SLC500 El programa de control en el PLC SLC500 se divide en tres subrutinas: (Ver Figura 3.5) Arranque Temperatura Potencia Figura 3.5 Subrutinas
  • 70.
    Instituto Politécnico NacionalCapitulo III Simulación ESIME Zacatenco - 60 - Otra ventana importante es donde se asignaron los valores de los rangos de operación (F8, flotantes) que se muestra a continuación en la Figura 3.6, para ver la relación de las variables ver la Tabla 3.1. Figura 3.6 Rangos declarados en F8 Subrutina “Arranque” Figura 3.7 Subrutina de Arranque- Escalamiento del termopar
  • 71.
    Instituto Politécnico NacionalCapitulo III Simulación ESIME Zacatenco - 61 - Figura 3.8 Arranque- Escalamiento del sensor de par Figura 3.9 Arranque- Escalamiento del sensor de velocidad Figura 3.10 Arranque- Escalamiento de la válvula modulante Diesel
  • 72.
    Instituto Politécnico NacionalCapitulo III Simulación ESIME Zacatenco - 62 - Figura 3.11 Arranque- Escalamiento de la válvula modulante Biodiesel Figura 3.12 Arranque- Condiciones de inicio del programa y salto de subrutina.
  • 73.
    Instituto Politécnico NacionalCapitulo III Simulación ESIME Zacatenco - 63 - Subrutina “Temperatura” Figura 3.13 Temperatura- Comparación de temperatura Figura 3.14 Temperatura- Salto a subrutina de potencia
  • 74.
    Instituto Politécnico NacionalCapitulo III Simulación ESIME Zacatenco - 64 - Subrutina de “Potencia” Figura 3.15 Potencia- Calculo de potencia Figura 3.16 Potencia- Comparación de potencia
  • 75.
    Instituto Politécnico NacionalCapitulo III Simulación ESIME Zacatenco - 65 - Figura 3.17 Potencia- Instrucción LES, comparación de un valor bajo de potencia. Figura 3.18 Potencia- Apertura y cierre de válvulas Diesel V2 y Biodiesel V1.
  • 76.
    Instituto Politécnico NacionalCapitulo III Simulación ESIME Zacatenco - 66 - Comprobación teórica Basados en la siguiente formula se podrá calcular los valores de salida de la instrumentación. y ൌ ቈ ሺ‫1ݕ‬ െ ‫0ݕ‬ሻ ሺ‫1ݔ‬ െ ‫0ݔ‬ሻ ቉ ሾ‫ݔ‬ െ ‫0ݔ‬ሿ ൅ ‫݋ݕ‬ Donde: y=salida. y0= escala mínima. y1= escala máxima. x= entrada. x0=entrada mínima. x1=entrada máxima. A continuación se muestra un ejemplo basado en el sensor de temperatura conectado a una tarjeta de 16 bits. y= Valor de la salida. y0= -32767 y1= 32768. x= 120 = valor de la entrada x0= -195 x1=260
  • 77.
    Instituto Politécnico NacionalCapitulo III Simulación ESIME Zacatenco - 67 - Sustituyendo los valores en la ecuación anterior. y ൌ ቈ ሺ32768 െ ሺെ32767ሻሻ ሺ260 െ ሺെ195ሻሻ ቉ ሾ120 െ ሺെ195ሻሿ ൅ ሺെ32767ሻ y ൌ ൤ 65535 ሺ455ሻ ൨ ሾ315ሿ െ ሾ32767ሿ y ൌ 12603.3846 Valor en bits El cálculo anterior se realiza para todas las entradas de los sensores. Tomando en cuenta que la temperatura es mayor o igual a 120°C se mide la potencia con la siguiente formula Para el calculo de la potencia se utiliza la formula (12) del capitulo II. ܲ‫݋‬ ൌ valor del par ൬ valor de lavelocidad X π 30 ൰ Ya que se calculo la potencia se realizara el escalamiento para las válvulas motorizadas conectadas a una tarjeta de 14 bits. Calculo para la salida y=4586.8 y0= 0 y1= 100 x = valor de la salida x0= 3276
  • 78.
    Instituto Politécnico NacionalCapitulo III Simulación ESIME Zacatenco - 68 - x1= 16384 Sustituyendo los valores en la ecuación anterior. ‫ݔ‬ ൌ ቌ ‫ݕ‬ െ ‫0ݕ‬ ‫1ݕ‬ െ ‫0ݕ‬ ‫1ݔ‬ െ ‫0ݔ‬ ቍ ൅ ‫0ݔ‬ ‫ݔ‬ ൌ ቌ 4586.8 െ 0 100 െ 0 16384 െ 3276 ቍ ൅ 3276 ‫ݔ‬ ൌ ൬ 4586.80 0.7628 ൰ 3276 ‫ݔ‬ ൌ 6045.13
  • 79.
    Instituto Politécnico NacionalCapitulo III Simulación ESIME Zacatenco - 69 - 3.4 Interfaz Hombre – Máquina (HMI) INTOUCH Para la realización del control de combustible se sugiere INTOUCH como interfaz hombre- máquina, el cual se describe a continuación. El software para la visualización y control de procesos HMI Intouch® de Wonderware, ganador de premios y famoso mundialmente destaca por la facilidad de uso y gráficos fáciles de configurar que lo hacen único. Los poderosos wizards y los nuevos SmartSymbols de Wonderware® permiten a los usuarios crear e instalar de manera rápida aplicaciones personalizadas que se conectan y entregan información en tiempo real. Las aplicaciones de In Touch son suficientemente flexibles para cumplir necesidades inmediatas y poder escalarlas para satisfacer requerimientos futuros, mientras conserva el valor de la inversión y los esfuerzos de la ingeniería. Esas aplicaciones de InTouch versátiles pueden usarse desde dispositivos móviles, computadoras remotas e incluso a través de Internet. Además, la HMI In Touch extensible y abierta ofrece incomparable conectividad con la más amplia gama de equipos y dispositivos de automatización en la industria. Las aplicaciones de InTouch pueden visualizarse desde múltiples dispositivos sin cambios adicionales en la configuración. Una aplicación puede ser vista desde: • Múltiples pantallas • Internet • En dispositivos móviles como PDAs y Tablet PCs. El software InTouch reduce el costo del proyecto permitiendo la visualización de la misma aplicación a través de múltiples dispositivos. En esencia, la HMI InTouch proporciona la información necesaria para los usuarios en el dispositivo de su preferencia.
  • 80.
    Instituto Politécnico Nacional ESIMEZacatenco InTouch tiene tres componentes principales: Application Manager WindowMaker WindowViewer (Run Time Para la comunicación se tiene un software adicional llamado este nos proporciona un I/O Servers, el cual nos permite la administración de diversos protocolos de comunicación. En el desarrollo de esta HMI se utiliza INTOUCH INTOUCH abre el Application aparecerá un cuadro de dialogo en donde definiremos la ruta de nuestra nueva aplicación. Figura 3.19 Una vez seleccionada la ruta, le damos siguiente; el es el directorio donde queremos que sea creada nuestra nueva aplicación. Instituto Politécnico Nacional Capitulo III Simulación InTouch tiene tres componentes principales: Run Time) Para la comunicación se tiene un software adicional llamado Wonderware este nos proporciona un I/O Servers, el cual nos permite la administración de diversos En el desarrollo de esta HMI se utiliza INTOUCH 10.0. Para crear un nuevo proyecto Application Manager, en esta página damos click en File aparecerá un cuadro de dialogo en donde definiremos la ruta de nuestra nueva aplicación. 19 Ventana para crear una nueva aplicación. Una vez seleccionada la ruta, le damos siguiente; el dato que a continuación nos pedirá es el directorio donde queremos que sea creada nuestra nueva aplicación. Capitulo III Simulación - 70 - Factory Suite; este nos proporciona un I/O Servers, el cual nos permite la administración de diversos 10.0. Para crear un nuevo proyecto File – New y nos aparecerá un cuadro de dialogo en donde definiremos la ruta de nuestra nueva aplicación. dato que a continuación nos pedirá
  • 81.
    Instituto Politécnico NacionalCapitulo III Simulación ESIME Zacatenco - 71 - Para finalizar nos pedirá el nombre y la descripción de la aplicación a desarrollar Figura 3.20 Ventana InTouch para nombre y descripción de una aplicación A continuación observaremos el nombre de la aplicación creada, en esta pagina nos indicara los siguientes datos nombre, ruta, resolución, la versión de INTOUCH utilizada, el día que fue modificada la aplicación y una descripción de la misma
  • 82.
    Instituto Politécnico NacionalCapitulo III Simulación ESIME Zacatenco - 72 - Figura 3.21 Application Manager Para crear una pantalla debemos tener creada la aplicación, seleccionamos el nombre de la aplicación, y damos un click en el icono de Window Maker, como se muestra a continuación. Figura 3.22 Ubicación de icono, Window Maker Una vez realizado lo anterior se abrirá el WindowMaker, y en esta página observaremos la barra de menús, la barra de herramientas, etc. Aquí buscaremos Windows & Scripts daremos click en el signo de mas de Unassigned, nos aparecerá a continuación dos opciones la primera Windows y la segunda Scrips. Daremos click con el botón izquierdo del mouse sobre la opción Windows y seleccionaremos New Window. Al realizar esta
  • 83.
    Instituto Politécnico NacionalCapitulo III Simulación ESIME Zacatenco - 73 - acción el cuadro de dialogo Window Properties, tiene opciones configurables como son: el nombre de la ventana nueva, el color y las dimensiones de la ventana, así como comentarios, el tipo de ventana (Replace, Overlay, Popup). Figura 3.23 Ventana de propiedades Una vez seleccionadas las propiedades de la ventana, se tiene lista el área de trabajo, para crear objetos, símbolos, entre otros; y generar la ventana de visualización del proyecto. Figura 3.24 Pantalla de trabajo Crear objeto Para crear un objeto se tienen dos herramientas principales: Wizards y la barra de dibujo. Los Wizards son objetos prediseñados que facilitan el diseño de pantallas.
  • 84.
    Instituto Politécnico NacionalCapitulo III Simulación ESIME Zacatenco - 74 - Figura 3.25 Barra de herramientas en InTouch En la realización de un objeto podemos modificar diversas propiedades por ejemplo en el texto podemos modificar el color, el tamaño, el tipo de letra, etc.; para el recuadro podemos cambiar el color de relleno. Crear Símbolo El símbolo puede contener únicamente objetos simples, esto es que no puede contener bitmaps, tendencias, botones, wizards o celdas. El símbolo puede ser redimensionado de acuerdo al requerimiento. El primer símbolo realizado es la válvula ON-OFF, para realizar esto seleccionamos los objetos que conforman esta figura, enseguida damos click izquierdo del mouse, aparecerá un menú en el cual seleccionaremos Cell/Simbol - Make simbol
  • 85.
    Instituto Politécnico NacionalCapitulo III Simulación ESIME Zacatenco - 75 - Figura 3.26 Propiedades de un símbolo Para modificar sus propiedades damos doble click sobre la figura, esto nos proporciona el tipo de objeto y diversas opciones como se muestra en la figura ANTERIOR. Configuración de animaciones Para la realización de las animaciones primero se realiza el esquema del proceso, como se muestra en la Figura 3.27
  • 86.
    Instituto Politécnico NacionalCapitulo III Simulación ESIME Zacatenco - 76 - Figura 3.27 Diagrama del control de combustible (INTOUCH). Para realizar la animacion del llenado de la tuberia una vez encendido el motor, contamos con un botón de arranque, con fines de simulación. Para la vinculación del botón con el llenado de la tuberia se modifican sus caracteristicas, asignando un Tagname al botón arranque, tambien se declara el tipo de de dato en estte caso I/O Discrete. Figura 3.28 Asignación de Tagname al botón de arranque.
  • 87.
    Instituto Politécnico NacionalCapitulo III Simulación ESIME Zacatenco - 77 - Para vincular el Boton_1 con la tubería, primero abrimos el menu de configuración y seleccionamos la opción Fill Color. (Figura 3.28 ) Figura 3.29 Configuración Fill Color
  • 88.
    Instituto Politécnico NacionalCapitulo III Simulación ESIME Zacatenco - 78 - Se da click en el botón Discrete, aparecerá el siguiente cuadro de dialogo mostrado en la Figura 3.28 en este aparece un espacio “Expression” , en este sitio se coloca el tagname Boton_1. Figura 3.30 Vinculación de tagname- Boton_1. Para realizar la animación de la HMI del control de combustible se continuan las vinculaciones de tagnames, la siguiente imagen mustra el proceso de control de combustible. Figura 3.31 Control de combustible a baja temperatura.
  • 89.
    Instituto Politécnico NacionalCapitulo III Simulación ESIME Zacatenco - 79 - Al presionar el botón de arranque, inicia el control solo con Diesel, como se ve en la Figura 3.30 Figura 3.32 Control de combustible-Arranque con Diesel Figura 3.33 Mezcla de combustible (80% Diesel, 20% Biodiesel)
  • 90.
    Instituto Politécnico NacionalCapitulo III Simulación ESIME Zacatenco - 80 - Figura 3.34 Mezcla de combustible (60% Diesel, 40% Biodiesel)
  • 91.
    Instituto Politécnico NacionalCapitulo III Simulación ESIME Zacatenco - 81 - 3.4.1 Comunicación PLC-PC Para comunicar el PLC SLC 500 con una PC (computadora personal); se requiere de una tarjeta de comunicación (1784-PKTX), el protocolo de comunicación entre la PC y el PLC es Data Highway -485 (DH-485). La tarjeta 1784-PKTX se utiliza para conectar una PC a controladores lógicos programables (PLC) mediante los protocolos DH+ y DH-485. Esta herramienta facilita la creación de redes de PLC con computadoras, lo cual permite fácil programación y adquisición de datos. Esta tarjeta posee una interfaz PCI (Peripherical Component Interconnect) para adaptarla a la PC. Además, de una interfaz para redes DH+ y una para DH-485. Para activarla se requiere instalar un driver en el sistema operativo, y para administrarla se utiliza el software RsLinx, el cual permite configurar la velocidad, protocolo, dirección de nodo, entre otras. Entre las características relevantes de este tipo de protocolo se encuentra: a. La longitud máxima de la línea troncal es de 4000 pies. b. El tipo de medio es cable trenzado tipo Belden 9842. c. Tasa de transmisión máxima de 19200 bps d. Método de acceso al medio basado en un “token pass” El software RSLinx, se encarga de la comunicación de los PLC con la computadora. En este caso se utiliza una red DH-485; para configurar la red, se debe establecer el dispositivo que utilizará la computadora para la comunicación; una vez que se haya configurado este dispositivo, el RSLinx establece la comunicación con el PLC, la cual se mostrará en la pantalla principal del programa, representada por icono del PLC con su nombre respectivo, como se muestra en la Figura 3.35.
  • 92.
    Instituto Politécnico NacionalCapitulo III Simulación ESIME Zacatenco - 82 - Figura 3.35 Pantalla principal RSLinx Este software permite conectar la computadora a toda clase de redes de PLC, todo depende del dispositivo con que cuente la computadora para conectarse a la red de PLC. En la Figura 3.34 se muestra la pantalla de configuración del manejador de la red usado en esta aplicación. Figura 3.36 Pantalla de conexión de interfaz de red.
  • 93.
    Instituto Politécnico NacionalCapitulo III Simulación ESIME Zacatenco - 83 - Conexión del PLC con Interfaz Intouch Figura 3.37 Conexión PLC- PC
  • 94.
    Instituto Politécnico NacionalCapitulo IV Selección del Equipo ESIME Zacatenco - 70 - Capítulo IV Selección de equipo El equipo se establece de acuerdo a cada una de las variables que necesitamos medir o controlar, cada una de estas tiene diferentes parámetros, como los que se muestran a continuación. 4.1 Parámetros de operación A continuación se presentan las variables que serán medidas por la instrumentación para el control de combustible en el motor KM170. • Medidor de Temperatura Valor máximo de la variable temperatura 0 - 120ºC • Válvulas de control ½” de diámetro de tubería Válvula solenoide (para accionamiento ON-OFF) Válvula motorizada (para apertura proporcional de la válvula) • Medidor de par Valor máximo requerido 50 N*m • Medidor de Velocidad Valor máximo requerido 3600 • Controlador Lógico Programable Entradas y salidas analógicas, entradas digitales y entrada para sensor de temperatura.
  • 95.
    Instituto Politécnico NacionalCapitulo IV Selección del Equipo ESIME Zacatenco - 71 - 4.2 Válvulas Válvula solenoide La válvula de solenoide es un dispositivo operado eléctricamente, y es utilizado para controlar el flujo de líquidos o gases en posición completamente abierta o completamente cerrada. A diferencia de las válvulas motorizadas, las cuales son diseñadas para operar en posición moduladora, la válvula de solenoide no regula el flujo aunque puede estar siempre completamente abierta o completamente cerrada. La válvula de solenoide puede usarse para controlar el flujo de muchos fluidos diferentes, dándole la debida consideración a las presiones y temperaturas involucradas, la viscosidad del fluido y la adaptabilidad de los materiales usados en la construcción de la válvula. La válvula de solenoide es una válvula que se cierra por gravedad, por presión o por la acción de un resorte; y es abierta por el movimiento de un émbolo operado por la acción magnética de una bobina energizada eléctricamente, o viceversa. Una válvula de solenoide consiste de dos partes accionantes distintas, pero integrales: un solenoide (bobina eléctrica) y el cuerpo de la válvula. El solenoide es una forma simple de electroimán que consiste de una bobina de alambre de cobre aislado, o de otro conductor apropiado, el cual está enrollado en espiral alrededor de la superficie de un cuerpo cilíndrico, generalmente de sección transversal circular. Cuando se envía corriente eléctrica a través de estos devanados, actúan como electroimán, tal como se ilustra en la Figura 4.1. El campo magnético que se crea, es la fuerza motriz para abrir la válvula. Este campo atrae materiales magnéticos, tales como el hierro y muchas de sus aleaciones. Dentro del núcleo va un émbolo móvil de acero magnético, el cual es jalado hacia el centro al ser energizada la bobina.
  • 96.
    Instituto Politécnico NacionalCapitulo IV Selección del Equipo ESIME Zacatenco - 72 - Figura 4.1 Solenoide energizado El cuerpo de la válvula contiene un orificio (puerto), a través del cual fluye el líquido cuando está abierta. La aguja o vástago que abre y cierra el puerto de la válvula, se une directamente a la parte baja del émbolo, en el otro extremo. El vástago o aguja tiene una superficie sellante (asiento). De esta forma, se puede abrir o detener el flujo al energizar o desenergizar la bobina solenoide. Este principio magnético, constituye la base para el diseño de todas las válvulas solenoide. Principio de operación El la Figura 4.2 pueden apreciarse las partes principales ya integradas de una válvula de solenoide típica. La aguja de la válvula está unida mecánicamente a la parte inferior del émbolo. En esta válvula en particular, cuando se energiza la bobina, el émbolo es levantado hacia el centro de la bobina, levantando la aguja del orificio donde está sentada, permitiendo así el flujo. Cuando se desenergiza la bobina, el peso del émbolo hace que caiga por gravedad y cierre el orificio, deteniendo el flujo. En algunos tipos de válvulas, un resorte empuja el émbolo para que cierre la válvula; esto permite que la válvula pueda instalarse en otras posiciones diferentes a la vertical.
  • 97.
    Instituto Politécnico NacionalCapitulo IV Selección del Equipo ESIME Zacatenco - 73 - Figura 4.2 Válvula solenoide típica de acción directa, normalmente cerrada, dos vías. Tipos de Válvulas solenoide Existe una amplia variedad de tipos de válvulas solenoide, los cuales se pueden dividir de acuerdo a su aplicación, su construcción y su forma. Entre los fabricantes de válvulas no existe un consenso para diferenciar los tipos por orden de importancia. Aunque recientemente, la práctica más generalizada es dividirlas primeramente, de acuerdo a su aplicación; es decir, a la capacidad del sistema donde va a ser instalada la válvula. Con base en esto, las válvulas solenoide pueden dividirse de manera general, en dos tipos: 1) De acción directa, 2) Operadas por piloto. También por su construcción, las válvulas solenoide pueden ser: 1) Normalmente cerradas 2) Normalmente abiertas 3) De acción múltiple.
  • 98.
    Instituto Politécnico NacionalCapitulo IV Selección del Equipo ESIME Zacatenco - 74 - Por su forma, hay tres tipos de válvulas solenoide de uso común: 1) dos vías 2) tres vías 3) cuatro vías 4) reversibles. Puede haber válvulas solenoide con combinaciones de los tipos mencionados arriba. Por ejemplo, hay válvulas operadas por piloto normalmente abiertas y también normalmente cerradas. La válvula que se muestra en la Figura 4.2, es una válvula de acción directa, de dos vías, normalmente cerrada. Válvula solenoide marca Omega serie SV280 Figura 4.3 Válvula solenoide marca Omega
  • 99.
    Instituto Politécnico NacionalCapitulo IV Selección del Equipo ESIME Zacatenco - 75 - Marca Modelo Montaje NPT(Roscado) Orificio Alimentación de la válvula solenoide Señal de control SV282 ½” 9/16 24 VCD 24 VCD Tabla 4.1 Características de válvula solenoide SV282 Aplicaciones comunes de la válvula SV282: • Tratamiento de agua • Procesamiento de petróleo • Enfriamiento • Equipo de lavado de autos Válvula motorizada Se componen de dos elementos básicos: cabezal servomotor y cuerpo de válvula del tipo apropiado a cada instalación (de asiento plano, pistón, compuerta, mariposa, etc.). El cabezal servomotor es un grupo moto reductor que transmite al eje de salida un par elevado (de hasta 20 m.kp) y una marcha lenta (de 0,1 a 6 r.p.m.) para accionar el vástago de la válvula. Al igual que las válvulas solenoides, las motorizadas pueden accionarse a distancia, manual o automáticamente.
  • 100.
    Instituto Politécnico NacionalCapitulo IV Selección del Equipo ESIME Zacatenco - 76 - El empleo de estas válvulas permite la regulación de caudales y, en consecuencia el mantenimiento de las variables controladas (temperatura, presión, humedad, etc.) en los valores deseados, resolviendo muchos problemas de regulación automática. Las válvulas motorizadas admiten presiones de trabajo hasta unos 16 kp/cm2 y temperaturas máximas de 120ºC. Estas válvulas son adecuadas para aperturas de paso parciales. Pueden aplicarse con cualquier tipo de fluido, con las condiciones antes citadas: liquidas, gases, vapores, etc. Se emplean en los mismos tipos de instalaciones que las válvulas solenoides. Hay válvulas motorizadas de tres vías para la regulación progresiva de mezclas de fluidos (agua caliente y fría, agua recalentada y vapor), que mantienen una cierta temperatura o concentración. Para el control de la mezcla de los combustibles Diesel- Biodiesel se sugieren las siguientes válvulas: Válvulas motorizadas serie H de Danfoss. Figura 4.4 Electroválvula Danfoss Características Fiabilidad comprobada. Funcionamiento sin averías durante un elevado Número de operaciones. Actuadores y cuerpos suministrados por separado, opcional. Instalación y cableado sencillo. Colores de cables estándar para su fácil instalación. Construcción robusta. Costo bajo.
  • 101.
    Instituto Politécnico NacionalCapitulo IV Selección del Equipo ESIME Zacatenco - 77 - Marca Código 0HPV05B0 Tamaño de tubería ½” Descripción Rosca hembra BSP Kv (m3 /hr) 3.0 Max. Presión (bar) 10.0 Alimentación de la válvula 24 VCD Señal de control 4-20 mA Tabla 4.2 Características de la electroválvula
  • 102.
    Instituto Politécnico NacionalCapitulo IV Selección del Equipo ESIME Zacatenco - 78 - 4.3 Sensor de temperatura En Instrumentación industrial, los termopares son ampliamente usados como sensores de temperatura. Son económicos, intercambiables, tienen conectores estándar y son capaces de medir un amplio rango de temperaturas. Su principal limitación es la exactitud ya que los errores del sistema inferiores a un grado centígrado son difíciles de obtener. El grupo de termopares conectados en serie recibe el nombre de termopila. Tanto los termopares como las termopilas son muy usados en aplicaciones de calefacción a gas. Los termopares están disponibles en diferentes modalidades, como sondas. Estas últimas son ideales para variadas aplicaciones de medición, por ejemplo, en la investigación médica, sensores de temperatura para los alimentos, en la industria y en otras ramas de la ciencia, etc. Otro punto importante en la selección es el tipo de termopar, el aislamiento y la construcción de la sonda. Todos estos factores tienen un efecto en el rango de temperatura a medir, precisión y fiabilidad en las lecturas. Tipos de termopares • Tipo K (Cromo (Ni-Cr) Chromel / Aluminio (aleación de Ni -Al) Alumel): con una amplia variedad de aplicaciones, está disponible a un bajo costo y en una variedad de sondas. Tienen un rango de temperatura de -200 ºC a +1.372 ºC y una sensibilidad 41 V/°C aprox. Posee buena resistencia a la oxidación. • Tipo E (Cromo / Constantán (aleación de Cu-Ni)): No son magnéticos y gracias a su sensibilidad, son ideales para el uso en bajas temperaturas, en el ámbito criogénico. Tienen una sensibilidad de 68 V/°C. • Tipo J (Hierro / Constantán): debido a su limitado rango, el tipo J es menos popular que el K. Son ideales para usar en viejos equipos que no aceptan el uso de termopares más modernos. El tipo J no puede usarse a temperaturas superiores a
  • 103.
    Instituto Politécnico NacionalCapitulo IV Selección del Equipo ESIME Zacatenco - 79 - 760 ºC ya que una abrupta transformación magnética causa una descalibración permanente. Tienen un rango de -40ºC a +750ºC y una sensibilidad de ~52 V/°C. Es afectado por la corrosión. • Tipo N (Nicrosil (Ni-Cr-Si / Nisil (Ni-Si)): es adecuado para mediciones de alta temperatura gracias a su elevada estabilidad y resistencia a la oxidación de altas temperaturas, y no necesita del platino utilizado en los tipos B, R y S que son más caros. Por otro lado, los termopares tipo B, R y S son los más estables, pero debido a su baja sensibilidad (10 V/°C aprox.) generalmente son usados para medir altas temperaturas (superiores a 300 ºC). • Tipo B (Platino (Pt)-Rodio (Rh)): son adecuados para la medición de altas temperaturas superiores a 1.800 ºC. El tipo B por lo general presentan el mismo resultado a 0 ºC y 42 ºC debido a su curva de temperatura/voltaje. • Tipo R (Platino (Pt)-Rodio (Rh)): adecuados para la medición de temperaturas de hasta 1.300 ºC. Su baja sensibilidad (10 V/°C) y su elevado precio quitan su atractivo. • Tipo S (Platino / Rodio): ideales para mediciones de altas temperaturas hasta los 1.300 ºC, pero su baja sensibilidad (10 V/°C) y su elevado precio lo convierten en un instrumento no adecuado para el uso general. Debido a su elevada estabilidad, el tipo S es utilizado para la calibración universal del punto de fusión del oro (1064,43 °C). Los termopares con una baja sensibilidad, como en el caso de los tipos B, R y S, tienen además una resolución menor. La selección de termopares es importante para asegurarse que cubren el rango de temperaturas a determinar.
  • 104.
    Instituto Politécnico NacionalCapitulo IV Selección del Equipo ESIME Zacatenco - 80 - Funcionamiento Termopar se denomina a la unión de dos alambres conductores con diferente composición metalúrgica. El termopar genera una fuerza electromotriz (fem) que depende de la diferencia de temperatura de la junta caliente o de medida y la unión fría o de referencia, así como de la composición del termopar. El funcionamiento del termopar está directamente relacionado con algunas leyes termoeléctricas que analizamos a continuación. • Efecto de Volta Si se unen dos metales heterogéneos que tienen igual temperaturas, se creará una diferencia de potencial en sus extremos libres cuyo valor es constante si se trata de la misma junta y tienen las mismas condiciones de temperatura en el momento de la medición. • Efecto de Peltier Siempre que se someta a temperaturas fluctuantes a la unión de un termopar se producirá cambios en el valor del mili voltaje generado que es dependiente únicamente, de la temperatura en la junta caliente o de medición. • Efecto de Thomson Cuando los extremos de un mismo conductor están sujetos a una gradiente de temperatura se producirá una diferencia de potencial que depende de la diferencia de temperatura. Para elegir los materiales que formen el termopar es conveniente que la fuerza electromotriz relacionada con el efecto Peltier sea la mayor posible y la provocada por el efecto Thomson sea mínima o nula. Ley de las temperaturas intermedias La suma de la fem. de un termopar con su junta fría a 0 °C y su junta caliente a una temperatura T, más la fem. de un termopar con su junta fría a la temperatura T y su junta caliente a la temperatura de medición, es igual a la fem. de un termopar con su junta fría a 0 °C y su junta caliente a la temperatura de medición.
  • 105.
    Instituto Politécnico NacionalCapitulo IV Selección del Equipo ESIME Zacatenco - 81 - Ley de los metales intermedios Cuando la junta caliente y el instrumento están distantes es necesario introducir cables de extensión de otra naturaleza que el termopar. Esto aparentemente provocaría alteraciones en la respuesta del termopar. La ley de los metales intermedios dice que el valor de la fem. se mantendrá constante, siempre que el tercer metal no esté sujeto al efecto Thomson, es decir, que la temperatura a lo largo de él se mantenga constante. Termopar Adherible Figura 4.5 Termopar Modelo CO1-T Estilo 1 Tipo de termopar T Longitud 1m (40”) Temperatura máxima ºC (ºF) 260 (500) Tabla 4.3 Caracteristicas del termopar CO1-T
  • 106.
    Instituto Politécnico NacionalCapitulo IV Selección del Equipo ESIME Zacatenco - 82 - 4.4 Sensor de velocidad El tacómetro industrial PAX I puede emplearse también como un instrumento de laboratorio flexible y preciso para medir velocidad y revoluciones o para realizar recuentos. Esta pantalla de velocidad ha sido concebida para el uso industrial. El componente electrónico de la pantalla digital de larga vida es utilizado y probado en todo el mundo y nosotros lo sometemos a un control de calidad de 3 días antes de la entrega. El tacómetro ha sido desarrollado con cinco teclas que hacen de él un instrumento de uso rápido y seguro. La pantalla es también muy cómoda para el usuario, ya que permite visualizar todos los parámetros a la vez y modificarlos fácilmente. Características: • Aparato programable con pantalla digital para velocidad / revoluciones y recuentos en máquinas y en instalaciones, así como en pruebas o en laboratorio. • Pantalla LED digital de 6 posiciones. • Máximo 34 kHz, se adapta a todos los sensores de uso habitual. • Opción conectable: 2 o 4 valores límite, como salida relé o transistor. • Programación sencilla por medio del teclado. • Entradas de usuario de libre programación. • Salida analógica (0...10 V, 4... 20 mA por medio de tarjeta adicional de salida analógica). • Memoria de valores MIN / MAX • Alto tipo de protección IP 65, Dimensiones: 48 x 96 x 104 mm
  • 107.
    Instituto Politécnico NacionalCapitulo IV Selección del Equipo ESIME Zacatenco - 83 - Modelo Señal de salida Alimentación del sensor PAX I Salida analógica (0 - 10 V, 4- 20 mA) 12 VDC, +-10%, máximo 100 mA, a prueba de cortacircuitos Tabla 4.4 Características del sensor PAX I Figura 4.6 Tacómetro industrial PAX I 4.5 Sensor de par El sensor de par nos sirve para la medición de torsión, velocidad angular o la velocidad de rotación; es adecuado para su uso en el laboratorio y en un entorno industrial. Este sensor sufre poco desgaste y un funcionamiento sin mantenimiento.
  • 108.
    Instituto Politécnico Nacional ESIMEZacatenco Sensor de torque modelo 8651 Figura 4. Marca Modelo 8651 Tabla 4.5 Características del sensor de par Instituto Politécnico Nacional Capitulo IV Selección modelo 8651 Figura 4.7 Sensor de par modelo 8651 Modelo Señal analógica de salida Velocidad máxima Alimentación ± 10 V 10,000 rpm + 15 V DC +5 %/ Tabla 4.5 Características del sensor de par 8651 Capitulo IV Selección del Equipo - 84 - Alimentación del sensor + 15 V DC +5 %/-10 %
  • 109.
    Instituto Politécnico NacionalCapitulo IV Selección del Equipo ESIME Zacatenco - 85 - 4.6 Controlador SLC 500 DE ALLEN-BRADLEY. Cuando se trata de flexibilidad y potencia, la familia SLC 500 de Allen-Bradley y Rocwell Automation constituye una solución probada para los controladores de lógica pequeños. Diseñado conforme a las necesidades de aplicaciones de automatización de tamaño mediano, el SLC 500 proporciona un rendimiento potente y confiable sin incurrir en los gastos por la capacidad y las funciones sin utilizar de un PLC normal. El SLC 500 fue uno de los primeros controladores pequeños en el mercado que ofreció una amplia gama de de funciones, y sigue siendo el patrón principal de controladores de lógica pequeños a más de diez años luego de su introducción. Es una plataforma robusta basada en chasis, lo cual permite que se pueda configurar el sistema autónomo o distribuido específico para el control confiable de la aplicación. De hecho el SLC 500 ya proporciona control económico y confiable en miles de aplicaciones en todo el mundo, desde el sector de entretenimiento y micro-cervecerías hasta los procesos farmacéuticos y alimenticios. Controlador pequeño para aplicaciones grandes El SLC 500 de Allen-Bradley es la familia modular pequeña basada en chasis de Rockwell Automation de controladores y E/S programables. El tamaño reducido del SLC posibilita la su utilización para aplicaciones en que el tamaño y los gastos generales de un PLC tradicional dotados de todas las funciones no son viables. El diseño modular le ofrece la flexibilidad de comprar exactamente lo que se necesita.
  • 110.
    Instituto Politécnico NacionalCapitulo IV Selección del Equipo ESIME Zacatenco - 86 - 4.5. 1 Procesadores SLC 500 La familia SLC cumple con las normas más exigentes de confiabilidad de productos, innovación tecnológica y rendimiento. La estabilidad y la calidad absoluta representan las características principales del SLC 500. El SLC puede direccionar las aplicaciones de control de procesos de alta velocidad, discretos y complejos desde una sola plataforma. Como resultado, es idóneo para las operaciones rápidas tales como las líneas de embotellado y las máquinas de envasado. Módulos E/S Dentro de la familia existen más de 60 módulos para controlar señales digitales, analógicas y de temperatura. Con esta amplia gama se ofrece la flexibilidad y rapidez que necesita para configurar todas sus aplicaciones de control. E/S ANALÓGICAS Están dotados con una gran precisión, una alta resolución y la opción de filtros de entrada para obtener respuestas rápidas o una alta inmunidad contra ruido. Estos módulos analógicos son idóneos para las aplicaciones de control de proceso gracias a su precisión y robustez inherentes. E/S ESPECIALES Está disponible una gama de módulos para aplicaciones especiales. Todos los módulos se integran directamente en el chasis SLC. Entre los módulos especiales con que se cuenta están: control de temperatura, conteo de alta velocidad, movimiento y posicionamiento. OPCIONES DE E/S DISTRIBUIDAS Existe una gran variedad de opciones de conexiones en red de E/S que posibilitan la conectividad a las redes Control Net, Device Net, Data High Plus y E/S remotas.
  • 111.
    Instituto Politécnico NacionalCapitulo IV Selección del Equipo ESIME Zacatenco - 87 - Lista de señales Cantidad Variables Características Tipo I/O 1 Temperatura 0 - 260ºC Analógica Entrada 1 Velocidad (rpm) 8000 RPM Analógica Entrada 1 Par (Nm) 100 Nm Analógica Entrada 2 Electroválvula On – Off Digital Salida 2 Electroválvula Proporcional Analógica Salida Tabla 4.6 Entradas y salidas del PLC Lista de Hardware No Descripción No. De catalogo Cantidad No. De entradas y salidas 1 Procesador PLC* SLC 504 1747- L541 1 3 Modulo de I/O digitales 1746-I08 1 4 Entradas 4 Salidas 4 Modulo de entradas analógicas 1746-N14 1 4 Entradas 5 Modulo de salidas analógicas 1746-NO41 1 4 Salidas 6 Modulo de temperatura 1746-NT4 1 4 Entradas 7 Chasis 1746-A4 1 8 Power Supply 1746-P1 1
  • 112.
    Instituto Politécnico NacionalCapitulo IV Selección del Equipo ESIME Zacatenco - 88 - Tabla 4.7 Lista de Hardware Calculo Fuente de alimentación No de Ranura No de Catalogo Fuente de alimentación a 5 Vcc (Amperios) Fuente alimentación a 24 Vcc (Amperios) 1 1747- L541 500mA 105mA 2 1746-I08 60mA 45mA 3 1746-N14 25mA 85mA 4 1746-NO41 55mA 195mA 5 1746-NT4 60mA 40mA Total 700mA 470mA Modelo de Fuente de alimentación 1746-P2 5 A 0.96 A Tabla 4.8 Cálculo de la fuente de alimentación * El PLC es Allen Bradley.
  • 113.
    Instituto Politécnico NacionalCapitulo IV Selección del Equipo ESIME Zacatenco - 89 - Figura4.8Diagramadearquitectura
  • 114.
    Instituto Politécnico NacionalCapitulo V Análisis de Costos ESIME Zacatenco - 90 - Capitulo V Análisis de Costos 5.1 Costo del Equipo En la tabla 5.1 se muestran los costos, única y exclusivamente del equipo previamente especificado, para la implantación necesaria del motor. El precio del instrumento dado por los diferentes proveedores dependiendo de instrumento necesario. Instrumento Marca Modelo Precio (USD) Cantidad Total (USD) Cable 16 AWG $20.00 1/2 (carrete) $10.00 Chasis (7 ranuras) ALLEN-BRADLEY 1746-A4 $264.60 1 $264.60 Modulo de entradas analógicas ALLEN-BRADLEY 1746-N14 $528.60 1 $528.60 Modulo de entradas digitales I/O ALLEN-BRADLEY 1746-I08 $643.00 1 $643.00 Modulo de salidas analógicas ALLEN-BRADLEY 1746-NO41 $531.20 1 $531.20 Modulo de temperatura ALLEN-BRADLEY 1746-NT4 $811.10 1 $811.10 Power Supply ALLEN-BRADLEY 1746-P1 $220.80 1 $220.80 Procesador ALLEN-BRADLEY SLC 504 $350.00 1 $350.00 Sensor de Temperatura (Termopar) Omega CO1-T $24.00 1 $24.00 Sensor de Velocidad PAX PAX I $71.00 1 $71.00 Software ALLEN-BRADLEY 1747- L531 $1,209.60 1 $1,209.60 Válvula motorizada Danfoss 0HPV05B0 $490.00 2 $980.00 Válvula solenoide Omega SV282 $480.00 2 $960.00 InTouch HMI *Licencia Basica Wonderware Versión 10.0 $1,000.00 1 $1,000.00 Tabla 5.1 Costos del equipo
  • 115.
    Instituto Politécnico NacionalCapitulo V Análisis de Costos ESIME Zacatenco - 91 - TOTAL $7,603.90 (USD) TOTAL $79,840.95 Pesos Mexicanos(Precio aprox.) **Precio del Dólar 10.50 Como se mostro en la tabla 5.1 los precios de cada instrumento se muestra en dólares americanos ya que la mayoría de los instrumentos son de importación. Dando un total de $6,603.90 (USD). Para realizar un cálculo en pesos se tomo como valor de un dólar a $10.50 pesos, e1 22 de Abril del 2008, obteniendo un total aproximado en pesos mexicanos de $69,340.95. Dentro del análisis de costo de equipo no se incluye precio de ingeniería. Dado que se indica únicamente lo que se necesita para llevar a cabo una implementación adecuada para realizar el control del sistema de combustible. Dando así la pauta para investigaciones mas adelante dentro de la rama de los motores de combustión interna. Haciendo un análisis dentro de la institución donde se realiza esta investigación Instituto Politécnico Nacional, se encontró que se cuenta con algunos equipos que se pueden utilizar, lo cual reduce el costo de la implementación del equipo. Instrumento Marca Precio (USD) Cantidad Total (USD) Cable 16 AWG $10.00 1/2 (carrete) $10.00 Chasis (7 ranuras) ALLEN-BRADLEY $264.60 1 $264.60 InTouch HMI Versión 9.0 Wonderware $1,000.00 1 $1,000.00 Power Supply ALLEN-BRADLEY $220.80 1 $220.80 Procesador ALLEN-BRADLEY $350.00 1 $350.00 Sensor de Temperatura (Termopar) $24.00 1 $24.00 Software ALLEN-BRADLEY $1,209.60 1 $1,209.60 Válvula solenoide $480.00 2 $960.00 Modulo de entradas digitales I/O ALLEN-BRADLEY $643.00 1 $643.00 Tabla 5.2 Relación de equipo dentro de la institución.
  • 116.
    Instituto Politécnico NacionalCapitulo V Análisis de Costos ESIME Zacatenco - 92 - TOTAL $ 4,682.00 (USD) TOTAL $ 49,161.00 Pesos Mexicanos **Precio del dola 10.50 Haciendo el análisis de la instrumentación dentro de la institución que se mostro en la tabal anterior se obtiene lo siguiente. Costo Total Compra al proveedor Costo Total Equipo dentro de la institución Gasto con Ahorro Porcentaje de ahorro (USD) $7,603.90 $ 4,682.00 $ 2,921.90 -61.58% Pesos mexicanos $79,840.95 $ 49,161.00 $ 30,679.95 -61.58% Tabla 5.3 Tabla comparativa de ahorro 5.1.1 Costos de investigación e ingeniería. Además de los costos del equipo se deben considerar los costos de investigación e ingeniería, que se generaron en este proyecto. Dentro del ámbito de la investigación se encuentra el sector privado y el de financiamiento lo que nos lleva a realizar el siguiente análisis. Se realizo una comparación con un Grupo de Investigación Tecnológica CCCIMSA, cabe mencionar que esta empresa dedicada a la investigación cobra honorarios por hora y en dólares, el análisis realizado nos arroga los siguientes datos mostrados en la tabla 5.4.
  • 117.
    Instituto Politécnico NacionalCapitulo V Análisis de Costos ESIME Zacatenco - 93 - Grupo de Investigación Tecnológica CCCIMSA Costo de investigacion por hora Costo de investigación 8 horas por dia *Costo de investigación por mes **Costo de investigación por proyecto $500.00 $4,000.00 $80,000.00 $880,000.00 *Tomando en cuenta meses es de 20 días hábiles **Proyecto de 11 meses Tabla 5.4 Precios grupo de investigación TOTAL $880,000.00 Pesos Mexicanos (Precio aprox.) Basándose en que solo se esta tomando en cuenta el costo de la investigación por independiente de el equipo necesario y ya que en este proyecto no se recibió financiamiento alguno, se considera un ahorro total de investigación el cual es muy considerable. Teniendo solo una única inversión en el costo de equipo, cabe mencionar que solo se realizara el gasto económico en el equipo con el que la institución no cuenta tabla 5.1 y 5.2. El costo de la inversión se vera recuperado en tiempo ya que dentro de la institución se esta implementando la carrera de ISA (Ingeniería en Sistemas Automotrices), ya que se ahorrara un tiempo de 2 años ya que es el tiempo que falta para que la primera generación concluya sus estudios para poder realizar una investigación de esta índole, además de poder ser utilizado en practicas y experiencia para la nueva carrera implementada así como base para proyectos de investigación en un futuro así ayudar ala avance de la institución.
  • 118.
    Instituto Politécnico NacionalConclusiones ESIME Zacatenco - 95 - Conclusiones El presente trabajo cumple con el objetivo general, de diseñar la modificación del control del sistema de combustible con la mezcla diesel-biodiesel, esto se llevo a cabo determinando los requerimientos del motor diesel KM170 y las características principales de cada combustible. Se comprobó teóricamente que las emisiones de Dióxido de Carbono y Azufre disminuyen de manera significativa con el uso de la mezcla diesel-biodiesel, cumpliéndose así el objetivo particular de la reducción de las emisiones contaminantes para el motor. Sabiendo que el planeta esta en constante lucha por la reducción de estos dos agentes contaminantes, que son los principales causantes de problemas como el efecto invernadero y la lluvia acida. Con el análisis de todas las funciones de los elementos que componen el sistema de combustible, se estructuro una arquitectura de control, con lo que se cumple uno de los objetivos particulares. Por consiguiente se propuso la instrumentación adecuada que satisface la arquitectura de control, especificando los rangos de operación, señales de control requeridas, señales de salida y señales de entrada. Esta propuesta no solo es factible para el sistema de combustible del motor KM170 sino que se puede extender a otros motores diesel, teniendo en cuenta que se realizo el desarrollo para un banco de pruebas, en el que se podrá colocar diferentes modelos de motor. Por lo que cabe mencionar las aplicaciones a las que van dirigidas los motores diesel que son: en el sector agrícola, automotriz, generación de energía eléctrica, entre otros. Este trabajo determina un costo que pudiera considerarse como elevado, el cual se debe de visualizar como una inversión con resultados a mediano y largo plazo para la institución, en el sentido de proponer las bases para otras carreras como la de Ingeniería en Sistemas Automotrices, en la cual se podrán desarrollar futuras investigaciones sobre el tema y el ámbito ecológico.
  • 119.
    Instituto Politécnico NacionalConclusiones ESIME Zacatenco - 96 - De esta manera se cumple con las expectativas con las que inicio este trabajo, que es el control del sistema de combustible y brindar las condiciones de operación adecuadas para el motor, considerando el impacto ambiental favorable, el beneficio institucional y el desarrollo profesional de cada uno de los integrantes de este trabajo.
  • 120.
    Instituto Politécnico NacionalGlosario ESIME Zacatenco - 97 - Glosario Adiabático: El término adiabático hace referencia a elementos que impiden la transferencia de calor con el entorno. Como proceso adiabático a aquel en el cual el sistema (generalmente, un fluido que realiza un trabajo) no intercambia calor con su entorno. Un proceso adiabático que es además reversible. Amortiguador: Es un dispositivo que absorbe energía, utilizado normalmente para disminuir las oscilaciones no deseadas de un movimiento periódico o para absorber energía proveniente de golpes o impactos. Analógico: La señal cuya magnitud se representa mediante variables continúas. Automatización: Como una disciplina de la ingeniería abarca la instrumentación industrial, que incluye los sensores y transmisores de campo, los sistemas de control y supervisión, los sistemas de transmisión y recolección de datos y las aplicaciones de software en tiempo real para supervisar y controlar las operaciones de plantas o procesos industriales. Bar: Se denomina bar a una unidad de presión equivalente a un millón de barias. 1 bar = 100.000 Pa = 1000 hPa = 10.194 kp/m 1 atm= 1.01325 bares «1 bar 1 bar = 14.5037738 PSI Biela: Elemento mecánico sometido a esfuerzos de tracción o comprensión. Actualmente las bielas son un elemento básico en los motores de combustión interna y en los compresores alternativos. Biodiesel: Es un biocombustible sintético líquido que se obtiene a partir de lípidos naturales como aceites vegetales o grasas animales, nuevos o usados, mediante procesos industriales de esterificación y transesterificación, y que se aplica en la preparación de sustitutos totales o parciales del petrodiésel o gasóleo obtenido del petróleo. Bomba: Es una máquina hidráulica generadora que transforma la energía (generalmente energía mecánica) con la que es accionada en energía hidráulica del fluido incompresible que mueve. El fluido incompresible puede ser líquido o una mezcla de líquidos.
  • 121.
    Instituto Politécnico NacionalGlosario ESIME Zacatenco - 98 - By pass: Se refiere a la desviación del flujo normal por un camino alterno 1 atm= 1.01325 bares «1 bar 1 bar = 14.5037738 PSI Calor: Es una forma de energía asociada al movimiento de los átomos, moléculas y otras partículas que forman la materia. El calor puede ser generado por reacciones químicas (como en la combustión), nucleares (como en la fusión nuclear de los átomos de hidrógeno que tienen lugar en el interior del Sol), disipación electromagnética (como en los hornos de microondas) o por disipación mecánica (fricción). Su concepto está ligado al Principio Cero de la Termodinámica, según el cual dos cuerpos en contacto intercambian energía hasta que su temperatura se equilibre. Cámara de Combustión: Es el lugar donde se realiza la combustión del combustible. Capacidad Calorífica: Cantidad de energía necesaria para aumentar 1 °C la temperatura de una sustancia. Carburador: Es el dispositivo que hace la mezcla de aire-combustible en los motores de gasolina. A fin de que el motor funcione más económicamente y obtenga la mayor potencia de salida, es importante que la gasolina esté en las mejores condiciones. Cigüeñal: Es un eje con codos y contrapesos presente en ciertas máquinas que, aplicando el principio del mecanismo de biela - manivela, transforma el movimiento rectilíneo alternativo en rotatorio y viceversa. Coeficiente térmico: Es una expresión numérica que mediante alguna fórmula determina las características o propiedades de un cuerpo. Combustible: Es cualquier material capaz de liberar energía cuando se cambia o transforma su estructura química. Supone la liberación de una energía de su forma potencial a una forma utilizable (por ser una reacción química, se conoce como energía química). En general se trata de sustancias susceptibles de quemarse. Compresión: Es la resultante de las tensiones o presiones que existe dentro de un sólido deformable o medio continuo, caracterizada porque tiene a una reducción de volumen o un acortamiento en determinada dirección.
  • 122.
    Instituto Politécnico NacionalGlosario ESIME Zacatenco - 99 - Compresor: Es una máquina motora, que trabaja entregándole energía a un fluido compresible. Ésta energía es adquirida por el fluido en forma de energía cinética y presión (energía de flujo). Consumo: Del latín: cosumere que significa gastar o destruir) es la acción y efecto de consumir o gastar, bien sean productos alimenticios y otros géneros de vida efímera, bien energía, entendiendo por consumir como el hecho de destruir, utilizar comestibles u otros bienes para satisfacer necesidades o deseos, o gastar energía o un producto energético. Corrosión: Es definida como el deterioro de un material a consecuencia de un ataque electroquímico por su entorno. Siempre que la corrosión esté originada por una reacción electroquímica (oxidación), la velocidad a la que tiene lugar dependerá en alguna medida de la temperatura, la salinidad del fluido en contacto con el metal y las propiedades de los metales en cuestión. Culata: (tapa de cilindros) Es la parte superior de un motor de combustión interna que permite el cierre de las cámaras de combustión. Constituye el cierre superior del bloque motor y en motores sobre ella se asientan las válvulas, teniendo orificios para tal fin. La culata presenta una doble pared para permitir la circulación del líquido refrigerante. Cv: Definido como el flujo real en galones de agua por minuto a 60 °F cuando la presión de entrada (Pl) es 1 psi y la presión de salida (P2) es la atmosférica (14.696 psia). Densidad: Es una magnitud referida a la cantidad de masa contenida en un determinado volumen, y puede utilizarse en términos absolutos o relativos. Diesel: Es una castellanización de Diesel, apellido de Rudolf Diesel, inventor del motor diesel. Referido al combustible, diesel es un sinónimo de gasóleo. Digital: Basados en el procesamiento de niveles discretos de voltaje. Eje: Es un elemento con geometría fundamentalmente axis métrica, que se emplea como soporte de piezas giratorias pero no transmite ningún esfuerzo de torsión, a diferencia del árbol de transmisión. Elasticidad: Es la propiedad mecánica de ciertos materiales de sufrir deformaciones reversibles cuando se encuentra sujetos a la acción de fuerzas exteriores y de recuperar la forma original si estas
  • 123.
    Instituto Politécnico NacionalGlosario ESIME Zacatenco - 100 - fuerzas exteriores se eliminan. Electrobomba: Son aquellas accionadas por un motor eléctrico, para distinguirlas de las motobombas, habitualmente accionadas por motores de explosión. Electroválvula: Es un dispositivo diseñado para controlar el flujo de un fluido a través de un conducto como puede ser una tubería. Émbolo: Es una barra cuyos movimientos se encuentran limitados a una sola dirección como consecuencia del empleo de guías. Solamente está sometido a esfuerzos de tracción y compresión. Energía: Se define como la capacidad para realizar un trabajo. En tecnología y economía, «energía» se refiere a un recurso natural y la tecnología asociada para explotarla y hacer un uso industrial o económico del mismo. Entalpía: (Del prefijo en y del griego thalpein calentar). La entalpía es una magnitud de termodinámica simbolizada con la letra H, la variación de entalpía expresa una medida de la cantidad de energía absorbida o cedida por un sistema termodinámico, o, lo que es lo mismo, la cantidad de energía que tal sistema puede intercambiar con su entorno. Faenamiento: Es el arte de procesar higiénicamente animales para la obtención de carne para el consumo humano. Fatiga: Se refiere a un fenómeno por el cual la rotura de los materiales bajo cargas dinámicas cíclicas se produce más fácilmente que con cargas estáticas. Un ejemplo de ello se tiene en un alambre: flexionándolo repetidamente se rompe con facilidad. La fatiga es una forma de rotura que ocurre en estructuras sometidas a tensiones dinámicas y fluctuantes. Filtro: Es el componente principal del sistema de filtración de una Máquina hidráulica, de lubricación o de engrase. Estos sistemas se emplean para el control de la contaminación por partículas sólidas de origen externo y las generadas internamente por procesos de desgaste o de erosión de las superficies de la maquinaria, permitiendo preservar la vida útil tanto de los componentes del
  • 124.
    Instituto Politécnico NacionalGlosario ESIME Zacatenco - 101 - equipo como del fluido hidráulico. Flujo másico: Es la diferencial de la masa respecto al tiempo. Esto ocurre dentro de un sistema termodinámico, cuando, un fluido atraviesa por un área en un tiempo determinado. Flujo: Es la cantidad de fluido que pasa por determinado elemento en la unidad de tiempo. Normalmente se identifica con el flujo volumétrico o volumen que pasa por un área dada en la unidad de tiempo. Menos frecuentemente, se identifica con el flujo másico o masa que pasa por un área dada en la unidad de tiempo. Fósil: (Del latín fossile, lo que se extrae de la tierra). Son los restos o señales de la actividad de organismos pretéritos. Dichos restos, conservados en las rocas sedimentarias, pueden haber sufrido transformaciones en su composición (por diagénesis) o deformaciones (por metamorfismo dinámico) más o menos intensas. Gasóleo: También denominado gasoil o diesel, es un líquido de color blancuzco o verdoso y de densidad sobre 850 kilogramos por metro cúbico, compuesto fundamentalmente por parafinas y utilizado principalmente como combustible en motores diesel y en calefacción. Glicerina: Es un líquido viscoso incoloro, inodoro, higroscópico y dulce. Los términos glicerina o glicerol son utilizados indistintamente para referirse al compuesto; sin embargo, el nombre oficial IUPAC es propan-1,2,3-triol. Homogéneo: Es la uniformidad en la distribución de una determinada magnitud física o propiedad de un cuerpo físico o un sistema físico. Ignición: Es cuando el calor que emite una reacción llega a ser suficiente como para sostener la reacción química. El paso repentino desde un gas frío hasta alcanzar un plasma se denomina también ignición. Inyector: Es un dispositivo utilizado para bombear fluidos utilizando el efecto Venturi. Utiliza un fluido a alta presión que sale por una boquilla a alta velocidad y baja presión convirtiendo su energía potencial en energía cinética.
  • 125.
    Instituto Politécnico NacionalGlosario ESIME Zacatenco - 102 - Isotrópica: Es aquel en el que la entropía del fluido que forma el sistema permanece constante. Junta: Componente de material adaptable que sirve para sellar bien la unión de las caras mecanizadas de los elementos de cierre de las cajas de transmisiones que llevan lubricante en su interior para evitar que haya fuga de lubricante hacia el exterior por algún pequeño defecto en el mecanizado y de las zonas de cierre u otros mecanismo que tengan presión interna como motores de explosión o compresores. Lubricante: Es una sustancia que, colocada entre dos piezas móviles, no se degrada, y forma asimismo una película que impide su contacto, permitiendo su movimiento incluso a elevadas temperaturas y presiones. Modelo Matemático: Se basa en expresar utilizando los instrumentos de la teoría matemática, declaraciones, relaciones, proposiciones sustantivas de hechos o de contenidos simbólicos. Motor de combustión interna: Es un tipo de máquina que obtiene energía mecánica directamente de la energía química producida por un combustible que arde dentro de una cámara de combustión, la parte principal de un motor. Motor de combustión externa: Es una máquina que realiza una conversión de energía calorífica en energía mecánica mediante un proceso de combustión que se realiza fuera de la máquina, generalmente para calentar agua que, en forma de vapor, será la que realice el trabajo, en oposición a los motores de combustión interna, en los que la propia combustión, realizada dentro del motor, es la que lleva a cabo el trabajo. Motor: Es una máquina capaz de transformar la energía almacenada en combustibles, baterías u otras fuentes, en energía mecánica capaz de realizar un trabajo. Muelle: O resorte a un operador elástico, que puede ser de distintos materiales como el acero al carbono, acero inoxidable, acero al cromo silicio, cromo-vanadio, bronces, plástico, etc. que es capaz de almacenar energía y desprenderse de ella sin sufrir deformación permanente cuando cesa el esfuerzo al que se le somete. Oxidación: Es la reacción de transferencia de electrones. Esta transferencia se produce entre un conjunto de elementos químicos, uno oxidante y uno reductor (una forma reducida y una forma oxidada respectivamente).
  • 126.
    Instituto Politécnico NacionalGlosario ESIME Zacatenco - 103 - Pistón: Se trata de un émbolo que se ajusta al interior de las paredes del cilindro mediante aros flexibles llamados segmentos. Efectúa un movimiento alternativo, obligando al fluido que ocupa el cilindro a modificar su presión y volumen o transformando en movimiento el cambio de presión y volumen del fluido. Poder calorífico: Es la cantidad de energía que la unidad de masa de materia puede desprender al producirse una reacción química de oxidación. Potencia Mecánica: Es la acción de fuerzas físicas de contacto o por la variación de su energía cinética o trabajo realizado por unidad de tiempo. Potencia: Es la cantidad de trabajo efectuado por unidad de tiempo. Esto es equivalente a la velocidad de cambio de energía en un sistema o al tiempo empleado en realizar un trabajo. Presión: Es una magnitud física que mide la fuerza por unidad de superficie, y sirve para caracterizar como se aplica una determinada fuerza resultante sobre una superficie. En el Sistema Internacional de Unidades la presión se mide en una unidad derivada que se denomina pascal (Pa) que es equivalente a una fuerza total de un newton actuando uniformemente en un metro cuadrado. Punto de ebullición: Es la temperatura que debe alcanzar éste para pasar del estado líquido al estado gaseoso; para el proceso inverso se denomina punto de condensación. La definición exacta del punto de ebullición es la temperatura a la cual la presión de vapor iguala a la presión atmosférica. Punto de inflamación: Es la temperatura mínima necesaria para que un material inflamable desprenda vapores que, mezclados con el aire, se inflamen en presencia de una fuente ígnea, para volverse a extinguir rápidamente o no por sí sola. Rapidez: Es la relación entre la distancia recorrida y el tiempo que tomó recorrerla. Regenerador: Es un dispositivo electrónico que recibe una señal débil o de bajo nivel y la retransmite a una potencia o nivel más alto. Relación de compresión: En un motor de combustión interna es el número que permite medir la proporción en que se ha comprimido la mezcla de aire-combustible
  • 127.
    Instituto Politécnico NacionalGlosario ESIME Zacatenco - 104 - dentro de la cámara de combustión de un cilindro. Rendimiento ó Eficiencia: Proviene del latín efficientia que en español quiere decir, acción, fuerza, producción. Es la relación entre la energía útil y la energía invertida. Rendimiento Térmico: Es una variable de proceso a dimensional que mide el coeficiente de efectividad de una máquina térmica. Rondana: Es un disco delgado con un agujero, por lo común en el centro. Normalmente se utilizan para soportar una carga de apriete. Entre otros usos pueden estar el de espaciador, de resorte, dispositivo indicador de precarga y como dispositivo de seguro. Sistema: (lat. systema, proveniente del griego σύστηµα) Es un conjunto integrado, real o abstracto, de componentes o partes que se interrelacionan. Solenoide: La palabra "solenoide" se deriva de las palabras griegas "solen", que significa canal, y "oide" que significa forma. El solenoide es una forma simple de electroimán que consiste de una bobina de alambre de cobre aislado, o de otro conductor apropiado, el cual está enrollado en espiral alrededor de la superficie de un cuerpo cilíndrico, generalmente de sección transversal circular (carrete). Temperatura: Es una magnitud referida a las nociones comunes de calor o frío. Por lo general, un objeto más "caliente" tendrá una temperatura mayor. Físicamente es una magnitud escalar relacionada con la energía interna de un sistema termodinámico. Termodinámica: (Del griego θερµo-, termo, que significa "calor" y δύναµις, dinámico, que significa "fuerza" ). Es una rama de la física que estudia los efectos de los cambios de la temperatura, presión y volumen de los sistemas físicos a un nivel macroscópico. Aproximadamente, calor significa "energía en tránsito" y dinámica se refiere al "movimiento", por lo que, en esencia, la termodinámica estudia la circulación de la energía y cómo la energía infunde movimiento. Termopar: Un termopar es un dispositivo formado por la unión de dos metales distintos que produce un voltaje (efecto Seebeck), que es función de la diferencia de temperatura entre uno de los extremos denominado "punto caliente" o unión caliente o de medida y el otro denominado "punto frío" o unión fría o de referencia.
  • 128.
    Instituto Politécnico NacionalGlosario ESIME Zacatenco - 105 - Tornillo: Elemento mecánico cilíndrico dotado de cabeza, generalmente metálico, aunque pueden ser de madera o plástico, utilizado en la fijación de unas piezas con otras, que está dotado de una caña roscada con rosca triangular, que mediante una fuerza de torsión ejercida en su cabeza con una llave adecuada o con un destornillador, se puede introducir en un agujero roscado a su medida o atravesar las piezas y acoplarse a una tuerca. Trabajo: Es una magnitud que da información sobre la diferencia de energía que manifiesta un cuerpo al pasar entre dos estados. Tubería: Es un conducto que cumple la función de transportar agua u otros fluidos. Se suele elaborar con materiales muy diversos. Cuando el líquido transportado es petróleo, se utiliza la denominación específica de oleoducto. Turbina de gas: Es una turbo máquina motora de reacción, cuyo fluido de trabajo es un gas. Válvula: Se puede definir como un aparato mecánico con el cual se puede iniciar, detener o regular la circulación (paso) de líquidos o gases mediante una pieza movible que abre, cierra u obstruye en forma parcial uno o más orificios o conductos. Debido a su diseño y materiales, las válvulas pueden abrir y cerrar, conectar y desconectar, regular, modular o aislar una enorme serie de líquidos y gases, desde los más simples hasta los más corrosivos o tóxicos. Vector: Un conjunto ordenado de números reales o generalmente elementos de un cierto cuerpo. Visual Basic: Es un lenguaje de programación desarrollado por Alan Cooper para Microsoft.
  • 129.
    Instituto Politécnico NacionalBibliografía ESIME Zacatenco - 106 - Bibliografía 1. Motores de combustión interna Dirigido por V.N. Lukain Rusa 1988 Mir Moscu Pág. 384 2. Inyección Diesel para camiones y automóviles J. Miguel Pla Prades México 1989 Ediciones Ceac S.a Pág. 280 3. Manual de motores Diesel para tractores B.A. Vsórov Rusia 1986 Mir Moscu Pag. 700 4. Better Centane Prediction Equations Developed J.M. Unzelman Collins EUA 1982 Oil and Gas Journal Pag. 54 5. Maquinas termicas motoras Jesus Andres Alvarez Florez México Alfaomega Pág. 533 6. Mecánica de Vehículos Pesados R. Auge Madrid 1978 Pons Pág. 344 7. Energy and Fuels and American Chemical Society Journal S. Fernando, M Hanna Noviembre 2004 Pág. 240 8. Norma Europea DIN EN 14214 9. Norma ASTM 6751-03 10. Problemas de motores de combustión interna Jesus O. Araque M. Simon J. Figueroa S. Merida, Venezuela 2003 Consejo de estudios de posgrado Pág. 200
  • 130.
    Instituto Politécnico NacionalAnexos ESIME Zacatenco XI Anexos
  • 131.
    Instituto Politécnico NacionalAnexos ESIME Zacatenco XII Selección de Procesador (1747-L531) Selección de Modulo de entradas y salidas Discretas (1746-I08)
  • 132.
    Instituto Politécnico NacionalAnexos ESIME Zacatenco XIII Selección de modulo de entradas analógicas (1746-N14)
  • 133.
    Instituto Politécnico NacionalAnexos ESIME Zacatenco XIV Selección de modulo de salidas analógicas (1746-NO41) Selección de modulo de entrada de termopar (1746-NT4)
  • 134.
    Instituto Politécnico NacionalAnexos ESIME Zacatenco XV Selección del Chasis del PLC (1746-A7) Selección de fuente de alimentación
  • 135.
    Instituto Politécnico NacionalAnexos ESIME Zacatenco XVI Resolución de bits de la tarjeta del termopar Escalamiento