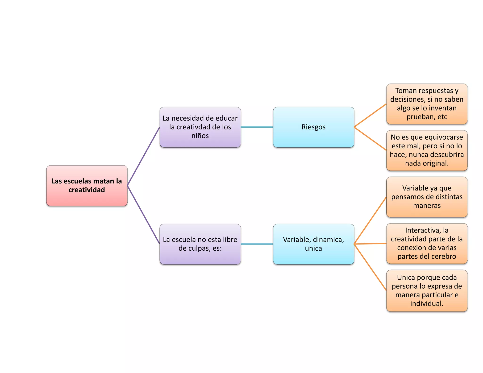
Las escuelas matan la
creatividad
La necesidad de educar
la creativdad de los
niños
Riesgos
Toman respuestas y
decisiones, si no saben
algo se lo inventan
prueban, etc
No es que equivocarse
este mal, pero si no lo
hace, nunca descubrira
nada original.
La escuela no esta libre
de culpas, es:
Variable, dinamica,
unica
Variable ya que
pensamos de distintas
maneras
Interactiva, la
creatividad parte de la
conexion de varias
partes del cerebro
Unica porque cada
persona lo expresa de
manera particular e
individual.

Creatividad

  • 1.
    Las escuelas matanla creatividad La necesidad de educar la creativdad de los niños Riesgos Toman respuestas y decisiones, si no saben algo se lo inventan prueban, etc No es que equivocarse este mal, pero si no lo hace, nunca descubrira nada original. La escuela no esta libre de culpas, es: Variable, dinamica, unica Variable ya que pensamos de distintas maneras Interactiva, la creatividad parte de la conexion de varias partes del cerebro Unica porque cada persona lo expresa de manera particular e individual.