Incrustar presentación
Descargar para leer sin conexión


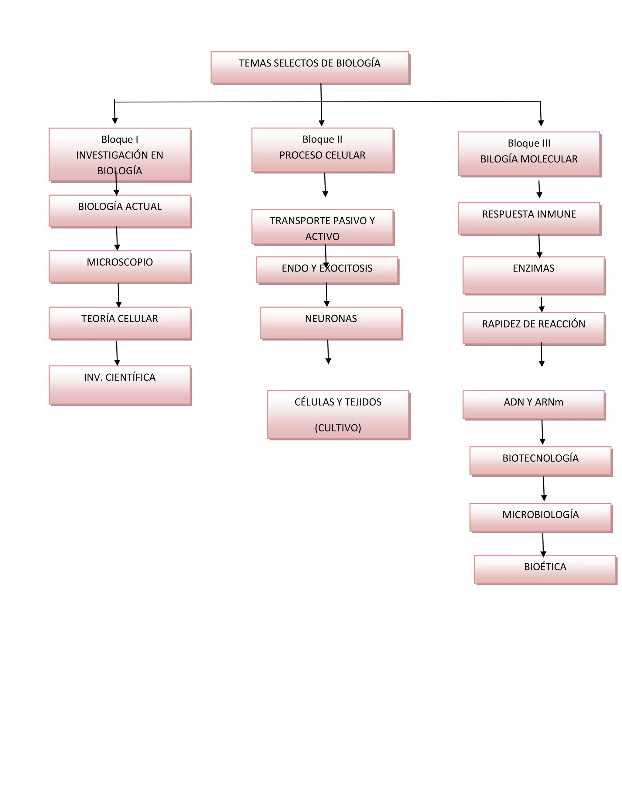
El documento presenta una lista de temas selectos relacionados con la biología, incluyendo procesos celulares, investigación científica, biología molecular, microbiología y bioética. Algunos temas específicos mencionados son teoría celular, neuronas, enzimas, respuesta inmune, transporte pasivo y activo, ADN, ARNm y células y tejidos.

