Incrustar presentación
Descargado 14 veces


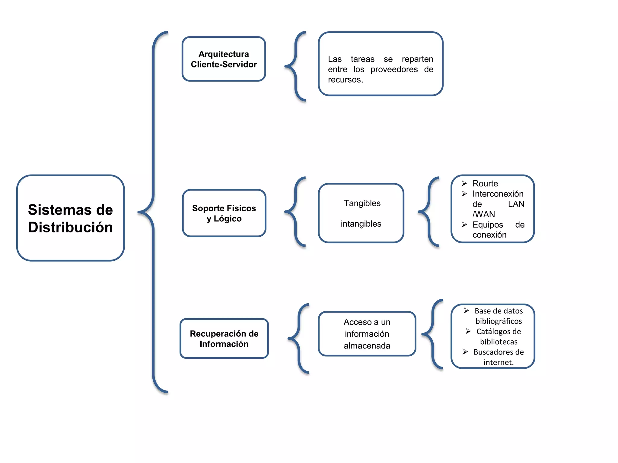
El documento describe la arquitectura cliente-servidor, donde las tareas se reparten entre proveedores de recursos tangibles e intangibles. Los sistemas de distribución incluyen enrutamiento, interconexión de redes locales y amplias, y equipos de conexión para proporcionar acceso a información almacenada como bases de datos bibliográficas, catálogos de bibliotecas y buscadores de Internet.
