Incrustar presentación
Descargar para leer sin conexión





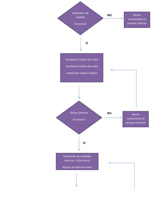
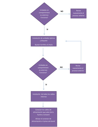
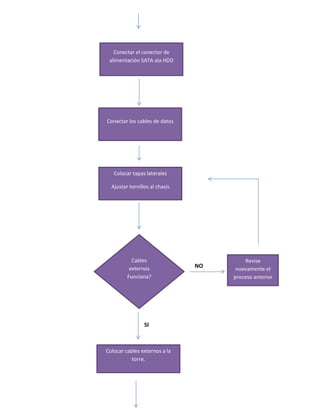
El documento describe los pasos para ensamblar una computadora, incluyendo instalar la fuente de poder, memoria RAM, procesador, disipador de calor y placa base; instalar tarjetas como la tarjeta madre, de video, audio y módem; conectar unidades internas como discos duros; instalar unidades ópticas; conectar cables internos y externos; y revisar el funcionamiento después de cada paso.




