Incrustar presentación
Descargar para leer sin conexión




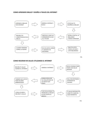
Edwin Carreño completó un curso de capacitación en el manejo de Internet a través de la plataforma Redvolucionario. Se sintió seguro al aprender sobre las herramientas de Internet y cree que puede enseñar a otros lo que ha aprendido. Considera que puede transmitir sus experiencias a otras personas siempre que tenga claros sus conocimientos. El documento también incluye algunos temas adicionales sobre cómo bailar break dance, compartir fotos en Internet, aprender dibujo y diseño en Internet y mejorar la salud usando Internet.



