Incrustar presentación
Descargar para leer sin conexión



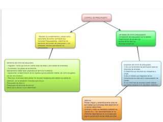
El documento trata sobre el control de presupuesto en el Instituto Universitario Tecnológico Antonio José de Sucre en Barquisimeto, Venezuela. Se incluye información sobre la estudiante Daniela Torres de 22.192.647, quien cursa la carrera de Relaciones Industriales en el 4to semestre.

