Electrónica
Componentes básicos
Las resistencias son componentes que ofrecen una
oposición al paso de la corriente y producen una caída de
tensión entre sus extremos.
 Valor nominal: es el valor teórico (en ohmios) de la
resistencia.
 Tolerancia: es la desviación sobre el valor nominal.
Se expresa en %.
 Potencia: es la potencia (en vatios) que es capaz de
disipar la resistencia en forma de calor.
Resistencias
Resistencias
Valor de las
resistencias:
Código de
colores
También hay resistencias con
5 bandas de colores. En este
caso la 3ª banda es la 3ª cifra.
El resto sigue igual.
SEMICONDUCTORES
SEMICONDUCTORES
Los semiconductores son elementos que a
veces conducen (dejan pasar la corriente) a
veces no (no dejan pasar la corriente, o sólo
dejan pasar un poco).
Los más habituales son el silicio y el germanio.
Luego se les dopa con otros materiales.
DIODO
DIODO
Es un componente con dos terminales.
Siempre llevará una marca para distinguir el
ánodo (A) y el cátodo (K).
Polarización inversa Polarización directa
Tomado de Santillana
El diodo deja pasar la corriente en un sentido,
en el otro no. En él se pierden VAK=0,7 V.
Los diodos led (Light Emited Diode), cuando
se polarizan directamente, se iluminan.
Su VAK es de aproximadamente 2 V.
DIODO LED
DIODO LED
Los diodos tienen un voltaje fijo (0,7 V – 2V
según el tipo).
Por eso deben ir siempre en serie con otro
elemento o tener una resistencia de protección.
ELEMENTOS DE CONTROL:
Interruptor
Conmutador
Pulsador NA
Pulsador NC
D1 D8
D3
D4
D5
D2
L1 L2 L3
+
9 V
D1 D8
D3
D4
D5
D2
L1 L2 L3
+
9 V
D3 D5
D4
D1
L1 L2
+
9 V
L3
D2
D3 D5
D4
D1
L1 L2
+
9 V
L3
D2
D1
D8
D3
D4
D7
D5
D2
D9
L1 L2 L3 L4
I1
+
9 V
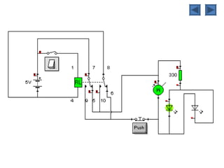
Explica qué ocurre con los motores M1 y M2 y los
LED L1 y L2:
a)En la posición actual de C1
a)Si conmutamos C1
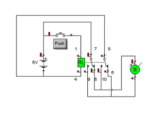
¿Qué tenemos que hacer con los conmutadores, el interruptor y el
pulsador para que:
a)Se encienda L1 y el motor
b)Se encienda L2 y el motor
c)Funcione sólo el motor, con L1 y L2 apagadas
d)No funcione el motor y L1 L2 estén apagadas
Las resistencias variables o potenciómetros son aquellas en
las que se puede variar su valor óhmico dentro de unos
límites.
POTENCIÓMETROS
POTENCIÓMETROS
LDR
LDR (resistencia dependiente de la luz)
(resistencia dependiente de la luz)
LDR. Resistencias cuyo valor óhmico cambia con la luz
(cuánta más luz le llegue, menos resistencia).
PTC / NTC
PTC / NTC
Son resistencias cuyo valor depende de la
temperatura
PTC: más temperatura, más resistencia
NTC: más temperatura, menos resistencia
RELÉ
RELÉ
• Es un conmutador que en vez de funcionar
manualmente, se activa por corriente eléctrica.
• Tiene dos circuitos separados: uno es un
electroimán, el otro es el conmutador.
Si hacemos pasar una corriente por la
bobina (electroimán), atrae a uno de los
contactos cambiando así el conmutador
Así se aisla el circuito de control (el que hace que
se abra o cierre el relé) del de potencia
• Es un componente formado por dos placas
(armaduras) separadas por un aislante (dieléctrico).
• Sirve para almacenar carga (electrones).
• La capacidad (C) es la carga que adquiere y se mide
en faradios (F).
• En corriente alterna sirve como filtro y como
sintonizador.
CONDENSADOR
CONDENSADOR
• En corriente continua se comporta como un
depósito: se va llenando de electrones y cuando se llena
deja de pasar la corriente.
• Luego puede descargar esos electrones (como si fuera
una pila, pero durante muy poco tiempo)
• Junto con una resistencia se usa como temporizador
(tarda un tiempo en cargarse y descargarse)
CIRCUITO RC – ANIMACIÓN JAVA
Es un componente con tres patas:
• Colector
• Emisor
• Base
TRANSISTOR
TRANSISTOR
Se fabrica con capas de
silicio dopadas con
iones positivos (capas P)
o negativos (capas N).
Según cómo vayan
colocadas serán
transistores NPN o PNP
Nosotros usaremos los NPN
Un transistor funciona como un interruptor
controlado por la corriente que entra por una
de sus “patas”: la base
Cuando se aplica voltaje a la base (B), el
transistor deja pasar intensidad entre el
colector (C) y el emisor (E).
El transistor puede funcionar de tres . Se les
llama “zonas” :

CORTE

ACTIVA

SATURACIÓN
ZONA DE CORTE: si en la base no hay voltaje (ni
por lo tanto intensidad IB), no pasa la corriente
entre C y E: la bombilla no luce.
ZONA ACTIVA: aplicamos un voltaje (VBB) a la
base, aparece una intensidad IB. Según sea el
valor de IB, variará IC y la luz de la bombilla.
ZONA DE SATURACIÓN: cuando IB es grande,
IC llega al máximo y no crece más. La bombilla
sigue luciendo igual, aunque aumente VBB.
Electronica. componenetes basicos tecnologia

Electronica. componenetes basicos tecnologia

  • 1.
  • 2.
    Las resistencias soncomponentes que ofrecen una oposición al paso de la corriente y producen una caída de tensión entre sus extremos.  Valor nominal: es el valor teórico (en ohmios) de la resistencia.  Tolerancia: es la desviación sobre el valor nominal. Se expresa en %.  Potencia: es la potencia (en vatios) que es capaz de disipar la resistencia en forma de calor. Resistencias Resistencias
  • 3.
    Valor de las resistencias: Códigode colores También hay resistencias con 5 bandas de colores. En este caso la 3ª banda es la 3ª cifra. El resto sigue igual.
  • 4.
    SEMICONDUCTORES SEMICONDUCTORES Los semiconductores sonelementos que a veces conducen (dejan pasar la corriente) a veces no (no dejan pasar la corriente, o sólo dejan pasar un poco). Los más habituales son el silicio y el germanio. Luego se les dopa con otros materiales.
  • 5.
    DIODO DIODO Es un componentecon dos terminales. Siempre llevará una marca para distinguir el ánodo (A) y el cátodo (K).
  • 6.
    Polarización inversa Polarizacióndirecta Tomado de Santillana El diodo deja pasar la corriente en un sentido, en el otro no. En él se pierden VAK=0,7 V.
  • 7.
    Los diodos led(Light Emited Diode), cuando se polarizan directamente, se iluminan. Su VAK es de aproximadamente 2 V. DIODO LED DIODO LED
  • 8.
    Los diodos tienenun voltaje fijo (0,7 V – 2V según el tipo). Por eso deben ir siempre en serie con otro elemento o tener una resistencia de protección.
  • 9.
  • 10.
  • 11.
  • 12.
    D3 D5 D4 D1 L1 L2 + 9V L3 D2 D3 D5 D4 D1 L1 L2 + 9 V L3 D2
  • 13.
  • 15.
    Explica qué ocurrecon los motores M1 y M2 y los LED L1 y L2: a)En la posición actual de C1 a)Si conmutamos C1
  • 16.
    ¿Qué tenemos quehacer con los conmutadores, el interruptor y el pulsador para que: a)Se encienda L1 y el motor b)Se encienda L2 y el motor c)Funcione sólo el motor, con L1 y L2 apagadas d)No funcione el motor y L1 L2 estén apagadas
  • 17.
    Las resistencias variableso potenciómetros son aquellas en las que se puede variar su valor óhmico dentro de unos límites. POTENCIÓMETROS POTENCIÓMETROS
  • 18.
    LDR LDR (resistencia dependientede la luz) (resistencia dependiente de la luz) LDR. Resistencias cuyo valor óhmico cambia con la luz (cuánta más luz le llegue, menos resistencia).
  • 19.
    PTC / NTC PTC/ NTC Son resistencias cuyo valor depende de la temperatura PTC: más temperatura, más resistencia NTC: más temperatura, menos resistencia
  • 20.
    RELÉ RELÉ • Es unconmutador que en vez de funcionar manualmente, se activa por corriente eléctrica. • Tiene dos circuitos separados: uno es un electroimán, el otro es el conmutador.
  • 21.
    Si hacemos pasaruna corriente por la bobina (electroimán), atrae a uno de los contactos cambiando así el conmutador
  • 22.
    Así se aislael circuito de control (el que hace que se abra o cierre el relé) del de potencia
  • 26.
    • Es uncomponente formado por dos placas (armaduras) separadas por un aislante (dieléctrico). • Sirve para almacenar carga (electrones). • La capacidad (C) es la carga que adquiere y se mide en faradios (F). • En corriente alterna sirve como filtro y como sintonizador. CONDENSADOR CONDENSADOR
  • 27.
    • En corrientecontinua se comporta como un depósito: se va llenando de electrones y cuando se llena deja de pasar la corriente. • Luego puede descargar esos electrones (como si fuera una pila, pero durante muy poco tiempo) • Junto con una resistencia se usa como temporizador (tarda un tiempo en cargarse y descargarse) CIRCUITO RC – ANIMACIÓN JAVA
  • 29.
    Es un componentecon tres patas: • Colector • Emisor • Base TRANSISTOR TRANSISTOR
  • 30.
    Se fabrica concapas de silicio dopadas con iones positivos (capas P) o negativos (capas N). Según cómo vayan colocadas serán transistores NPN o PNP Nosotros usaremos los NPN
  • 31.
    Un transistor funcionacomo un interruptor controlado por la corriente que entra por una de sus “patas”: la base Cuando se aplica voltaje a la base (B), el transistor deja pasar intensidad entre el colector (C) y el emisor (E).
  • 32.
    El transistor puedefuncionar de tres . Se les llama “zonas” :  CORTE  ACTIVA  SATURACIÓN
  • 33.
    ZONA DE CORTE:si en la base no hay voltaje (ni por lo tanto intensidad IB), no pasa la corriente entre C y E: la bombilla no luce.
  • 34.
    ZONA ACTIVA: aplicamosun voltaje (VBB) a la base, aparece una intensidad IB. Según sea el valor de IB, variará IC y la luz de la bombilla.
  • 35.
    ZONA DE SATURACIÓN:cuando IB es grande, IC llega al máximo y no crece más. La bombilla sigue luciendo igual, aunque aumente VBB.