Incrustar presentación
Descargar para leer sin conexión

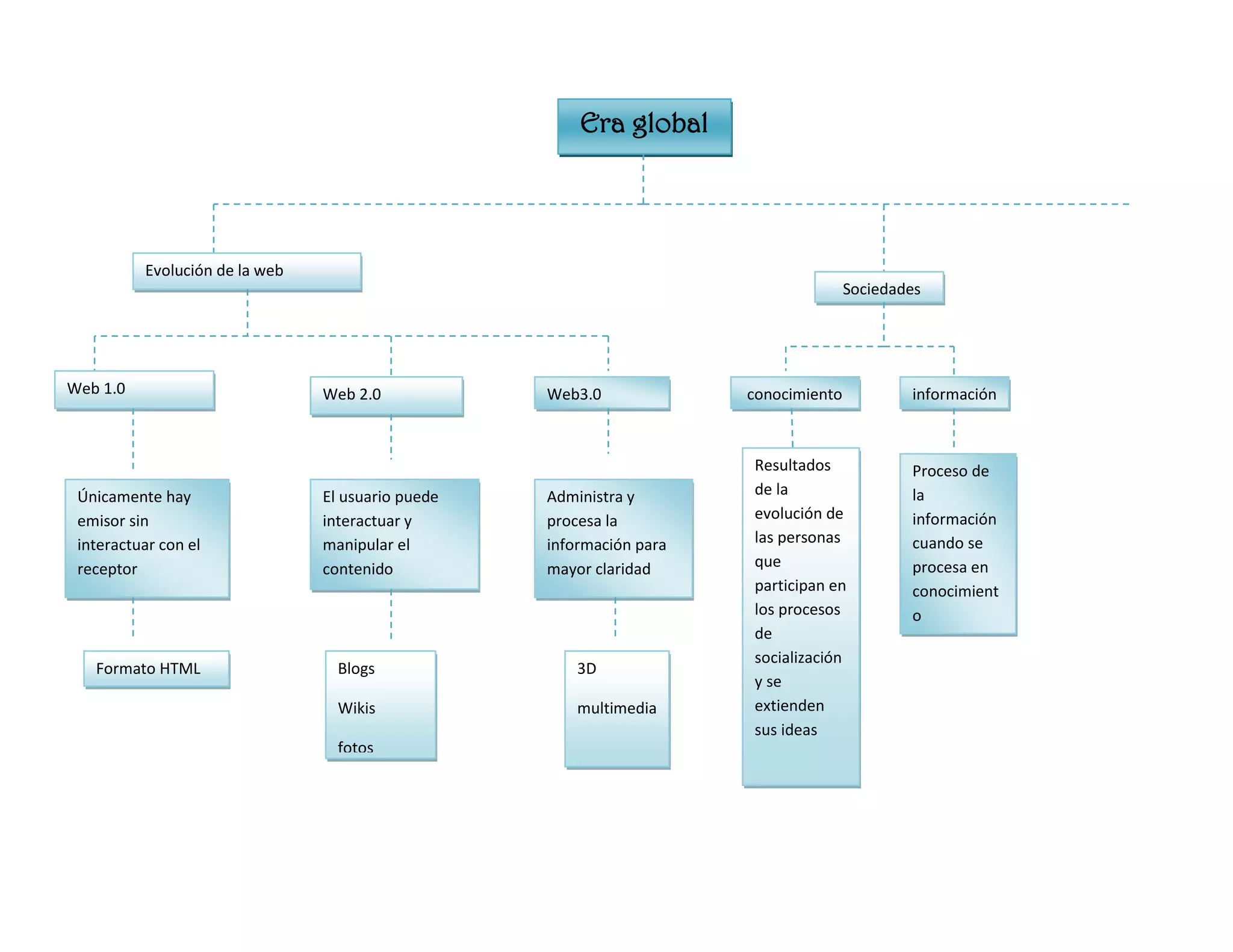
El documento describe la evolución de la web desde la era 1.0 hasta la actualidad 3.0, comenzando con solo emisores de información en formato HTML, luego la aparición de la web 2.0 que permitió la interacción entre usuarios a través de blogs, wikis y fotos, y finalmente la web 3.0 que procesa grandes cantidades de información para crear conocimiento a través de sociedades y contenido multimedia 3D interactivo.
