Incrustar presentación
Descargar para leer sin conexión

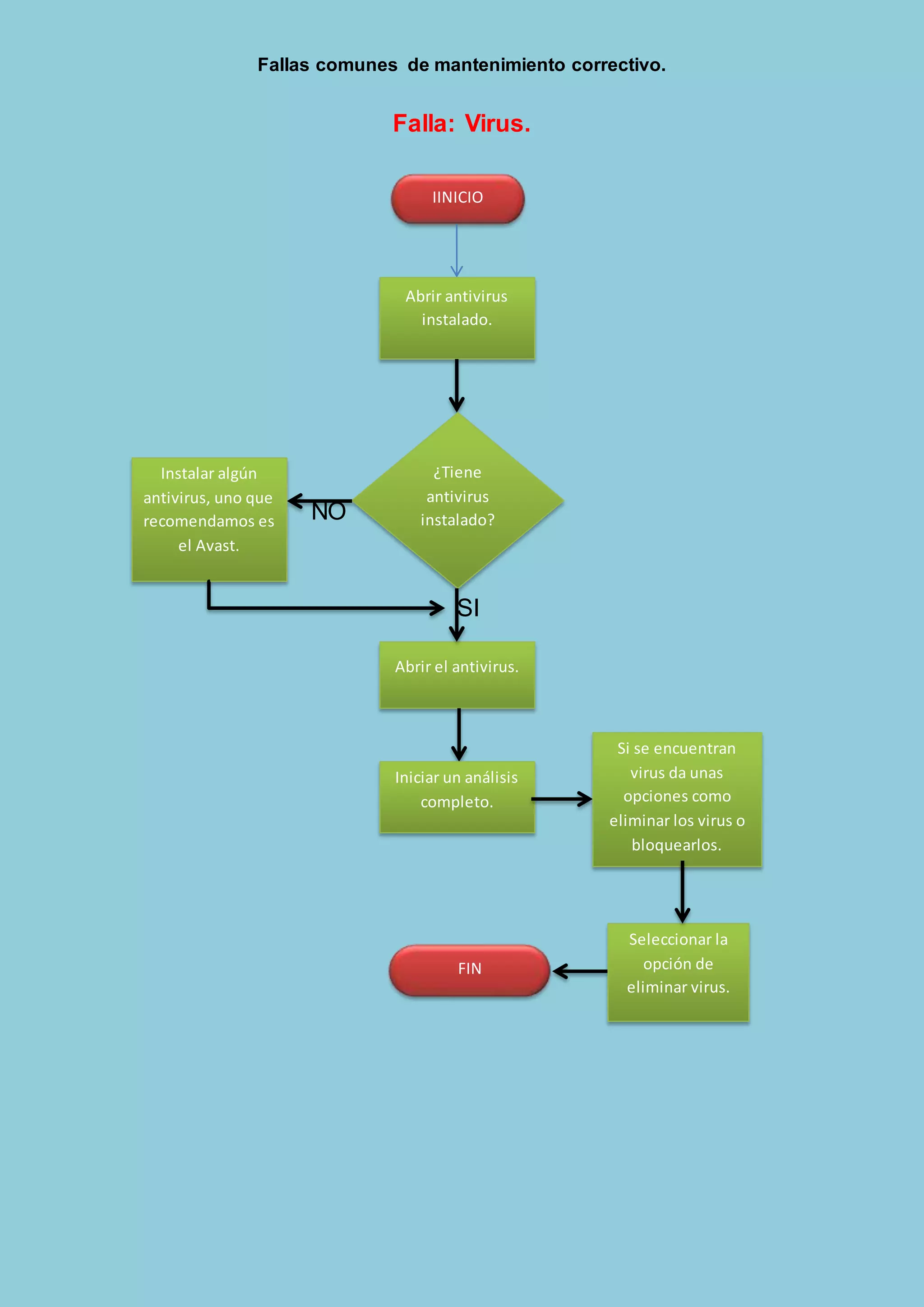
Este documento presenta un diagrama de flujo para resolver fallas causadas por virus en una computadora. El diagrama primero verifica si el sistema tiene instalado un antivirus y, de no ser así, instruye al usuario a instalar uno, como Avast. Luego guía al usuario a ejecutar un análisis completo con el antivirus para detectar virus y eliminarlos.
