Incrustar presentación
Descargar para leer sin conexión



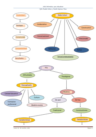
El documento describe las etapas de integración de las tecnologías de la información y comunicación (TICs) al currículo escolar regular, incluyendo acceso, adaptación, adopción e invención. También discute los desafíos de la integración como la formación profesional de los maestros, la cultura escolar y los paradigmas educativos, contrastando características del modelo escolar tradicional con uno constructivista más adecuado para aplicar las TICs en la enseñanza.


