Incrustar presentación
Descargar para leer sin conexión

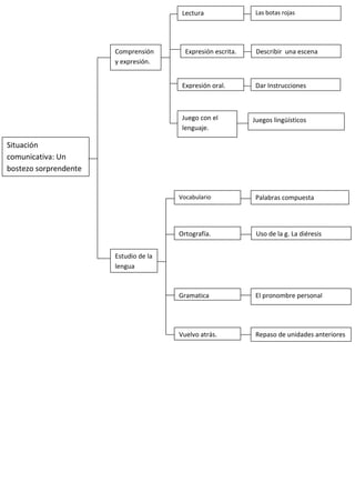
El documento presenta diferentes temas relacionados con el estudio de la lengua, incluyendo la comprensión lectora, la expresión escrita y oral, el juego con el lenguaje, el vocabulario, la ortografía, la gramática y el repaso de unidades anteriores. Cubre conceptos como describir escenas, dar instrucciones, palabras compuestas, el uso de la g y la diéresis, y los pronombres personales.
