Incrustar presentación
Descargar para leer sin conexión

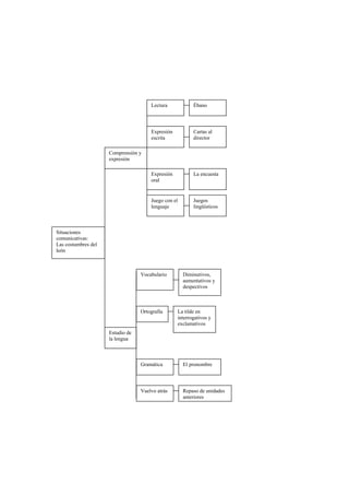
Este documento presenta diferentes temas de estudio relacionados con el lenguaje y la comunicación, incluyendo la lectura, la expresión escrita y oral, el juego con el lenguaje, el vocabulario, la ortografía, la gramática y el repaso de unidades anteriores. Los temas específicos incluyen lecturas como "Ébano", expresión escrita como "Cartas al director", expresión oral como "La encuesta", juegos lingüísticos, las costumbres del león, diminutivos, aumentativos, despectivos, la til
