Proyecto de Investigación: El sol es energía eléctrica. IETISD. Marinilla
INTEGRANTES:
*Luis miguel Gómez
*Edward Estifhen Zuluaga
*AngieXilena Morales
*Albeiro Ramírez Ramírez
*Wilmer Zuluaga
*María Fernanda Sánchez
Profesor: Jairo Vicente miranda
Grupo: 7E
Área: tecnología e informática.
I.E.T.I. Simona duque, Marinilla Antioquia
LA LINTERNA SOLAR
Proyecto de Investigación: El sol es energía eléctrica. IETISD. Marinilla
TABLA DE CONTENIDO.
1. Portada
2. Contenido - tabla
3. Justificación
4. Lluvia de ideas- L.U.P. – Listado Único de Palabras (40)
5. Banco de preguntas de Investigación (40)
6. Cuadro de valoración- costo, tiempo, factibilidad, innovación,
solución tecnológica
7. Las 5 mejores preguntas de investigación – estadísticas
8. La pregunta de investigación – el problema
9. Antecedentes del problema
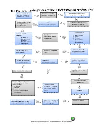
10. La ruta de investigación
11. Cronograma del proyecto de investigación
12. Objetivo general
13. Objetivos específicos
14. Marco teórico – 10 conceptos o temas del proyecto, para
aprender
15. Las variables de la investigación.
16. Metodología – pasos y procedimientos de la investigación
17. Observaciones
18. Encuestas
19. Entrevistas
20. Posibles soluciones al problema
21. Selección de la mejor solución
22. Presupuesto del proyecto de investigación
23. Diseños y planos de despiece y montaje del artefacto
24. Procesos de fabricación en fotos y videos
25. Conclusiones
26. Presentación del Blogger o página web
27. Glosario de términos en español e Inglés
28. Bibliografía
29. Anexos en su portafolio
Proyecto de Investigación: El sol es energía eléctrica. IETISD. Marinilla
JUSTIFICACION.
Se dio este proyecto pensando en la necesidad reducir el uso de las
baterías e introducir una fuente de energía de bajo costo para que
cualquier persona pueda acceder a ella.
Este proyecto será una muy buena opción porque estaríamos utilizando un
recurso natural y al utilizar este recurso natural no estaríamos
deteriorando el medio ambiente e introduciendo otras formas de energía
alternativa como es la energía solar.
L.U.P. – Listado Único de Palabras
VIDA
1. Oxígeno.
2. Dinero
3. Ropa
4. Niños
5. Igualdad
6. Protección
7. Escuela
8. Deporte
9. Planeta
10. Alimento
TECNOLOGIA
1. Bicicleta
2. Internet
3. Robot
4. Paneles solares
5. Parabólica
6. Televisor
7. Memoria USB
8. Herramienta
9. Bus
10. Juguetes
MEDIO AMBIENTE
1. arboles
2. cuerpo humano
3. Parques naturales
4. abono natural
5. aire limpio
6. agua
7. animales
8. carbón
9. incendios
10. botes de basura
MARINILLA
1. Casas
2. Vehículos
3. carreteras
4. Edificios
5. agricultura
6. cultura
7. Maquinas
8. Libros
9. tecnología
10. contaminación
Proyecto de Investigación: El sol es energía eléctrica. IETISD. Marinilla
BANCO DE PREGUNTAS
1. ¿Cómo construir una casa con energía reciclada?
2. ¿Cómo podemos construir un vehículo que levite?
3. ¿Qué podemos construir un filtro de agua?
4. ¿Cuál es el principal medio de economía de marinilla?
5. ¿Qué número de personas les gusta mantener limpias las calles?
6. ¿Cómo podemos construir una herramienta con metal reciclable?
7. ¿Cómo hacer que una linterna funcione con un panel solar?
8 ¿Cómo construir un robot que nos ayude en las labores del hogar?
9 ¿Cómo hacer un simulador de terremotos?
10. ¿Cuál es promedio de niños que practican deportes?
11. ¿Cómo afecta la contaminación los factores climáticos y a la naturaleza?
12.¿Cómo hacer un abono natural?
13. ¿Cómo podemos construir un robot que cuide los animales silvestres?
14.¿Cómo hacer una máquina que juegue con los niños?
15.¿Será posible reciclar el dinero?
16.¿Cómo ayuda al medio ambiente un proyecto de reciclaje?
17.¿Qué sistemas tecnológicos están causando enfermedades en las diferentes partes
del cuerpo?
18.¿Qué materiales han inspirado al hombre para crear objetos tecnológicos?
19.¿Cómo crear una linterna que trabaje con energía solar?
20.¿Qué maquinas han facilitado el trabajo del hombre? ¿Cómo se puede mejorar?
21.¿Cómo reutilizar el agua lluvia?
22.¿Qué porcentaje de personas usan el servicio de bus público?
23.¿Cómo afecta el humo de los carros los pulmones?
24.¿Cómo afectan los malos alcantarillados la salud pública?
25.¿cómo construir un barco blindado?
26.¿contamina el gas natural el medio ambiente?
27.¿Cómo hacer que los niños utilicen bien el internet?
28¿Cómo construir un detector de ladrones?
29¿Cómo podemos construir un bombillo que tenga alarma?
30.¿Cómo disminuir el consumo de servicios públicos en las escuelas?
31.¿Cómo contamina las industrias el aire?
32.¿Cómo afectan las construcciones ala población marinilla?
33¿Cómo afecta el uso del cigarrillo a la población joven de marinilla?
34.¿Cómo podemos construir una casa de material reciclado?
35.¿Cuáles son las mejores fuentes de energía que la naturaleza nos brinda?
36.¿Qué promedio de alumnos de la institución leen libros?
37.¿Qué toxinas lanzan los carros a la atmosfera?
38.¿Cómo podemos construir un bombillo que tenga alarma?
39. ¿Cómo integrarle un sistema de GPS a los relojes?
40. ¿Cómo hacer que las flores crezcan rápido?
Proyecto de Investigación: El sol es energía eléctrica. IETISD. Marinilla
Nº
PREGUNTAS
FACTIBILIDA
D
COSTO
TIEMPO
INNOVACION
SOLUCION
TECNOLOGIC
A
TOTAL
1
¿Cómo construir una casa con energía
reciclada? 15 6 12 10 17 50
2
¿Cómo podemos construir un vehículo que
levite? 10 5 9 15 14 43
3
¿Qué podemos construir un filtro de agua?
13 8 19 12 19 71
4
¿Cuál es el principal medio de economía
de marinilla?
4 12 19 10 8 53
5
¿Qué número de personas les gusta
mantener limpias las calles? 6 10 15 13 11 55
6
¿Cómo podemos construir una
herramienta con metal reciclable?
8 15 10 9 13 55
7
¿Cómo hacer que una linterna funcione
con un panel solar? 18 7 5 18 19 77
8
¿Cómo construir un robot que nos ayude
en las labores del hogar? 5 20 10 1 0 36
9
¿Cómo hacer un simulador de terremotos?
7 10 9 1 1 28
10
¿Cuál es promedio de niños que practican
deportes
9 9 8 1 1 28
11
¿Cómo afecta la contaminación los
factores climáticos y la naturaleza
20 20 13 19 10 62
12
¿Cómo podemos construir un robot que
cuide los animales silvestres?
13 10 9 1 1 34
13 ¿Cómo hacer un abono natural? 11 10 13 9 1 44
14
¿Cómo hacer una máquina que juegue con
los niños?
15 20 14 5 1 45
15 ¿Será posible reciclar el dinero? 5 2 10 7 2 26
16
¿Cómo ayuda al medio ambiente un
proyecto de reciclaje? 10 10 12 15 10 57
17
¿Qué sistemas tecnológicos están
causando enfermedades en las diferentes
partes del cuerpo?
6 15 15 3 2 41
18
. ¿Qué materiales han inspirado al hombre
para crear objetos tecnológicos?
7 8 10 2 1 28
CUADRO DE VALORACION
Proyecto de Investigación: El sol es energía eléctrica. IETISD. Marinilla
19
¿Cómo crear una linterna que trabaje con
energía solar?
18 18 19 20 19 94
20 ¿Qué maquinas han facilitado el trabajo
del hombre? ¿Cómo se puede mejorar?
10 5 6 9 2 32
21 ¿Cómo reutilizar el agua lluvia? 10 5 10 7 2 34
22
¿Qué porcentaje de personas usan el
servicio de bus público?
15 10 19 6 1 45
23
¿Cómo afecta el humo de los carros los
pulmones?
10 16 20 5 1 52
24
¿Cómo afectan los malos alcantarillados la
salud pública? 5 20 10 4 2 41
25 ¿Cómo construir un barco blindado?
6 7 13 2 1 29
26
¿Contamina el gas natural el medio
ambiente? 5 8 15 8 2 38
27
¿Cómo hacer que los niños utilicen bien
el internet?
18 10 18 15 10 76
28 ¿Cómo construir un detector de ladrones 15 20 15 7 5 62
29
¿Cómo podemos construir un bombillo que
tenga alarma?
8 10 12 5 4 40
30
. ¿Cómo disminuir el consumo de
servicios públicos en las escuelas?
3 2 4 8 10 27
31 ¿Cómo contamina las industrias el aire? 4 1 9 10 3 27
32
¿Cómo afectan las construcciones a la
población marinilla?
5 14 12 14 2 47
33 ¿Qué porcentaje de personas fuman? 6 11 5 4 5 31
34
¿Cómo podemos construir una casa de
material reciclado?
8 9 2 3 4 26
35
¿Cuáles son las fuentes de energía que la
naturaleza nos brinda?
7 8 4 5 3 27
36 ¿Qué promedio de estudiantes leen libros? 6 3 6 8 2 25
37
¿Qué toxinas lanzan los carros a la
atmosfera?
5 10 20 5 1 44
38
¿Cómo podemos construir un bombillo que
tenga alarma?
7 12 18 6 10 53
39
¿Cómo integrarle un sistema de GPS a los
relojes?
10 19 20 15 5 75
40
¿. ¿Cómo hacer que las flores crezcan
rápido??
19 18 16 20 20 93
Proyecto de Investigación: El sol es energía eléctrica. IETISD. Marinilla
LAS 5 MEJORES PREGUNTAS DE INVESTIGACIÓN
1. ¿Cómo construir una linterna que funcione con un panel solar y diodos LED,
utilizando material reciclable?
2. ¿Cómo afecta la tecnología algunos seres humanos?
3. ¿Cómo podemos aprovechar la luz solar y los vientos para nuestro beneficio?
4. ¿Cómo afecta la luz artificial la piel?
5. ¿Cómo afectan las fábricas al medio ambiente?
LA PREGUNTA DE INVESTIGACIÓN – EL PROBLEMA
¿Cómo construir una linterna que funcione con un panel solar y diodos LED, utilizando
material reciclable?
Antecedentes del problema
El excesivo consumo de electricidad unida a la contaminación ambiental producida por
la utilización de combustibles fósiles tales como el petróleo, el carbón, etc. Genera
múltiples cambios en el ambiente, en su mayoría nocivos, entre ellos: La contaminación
atmosférica, la contaminación de suelos y agua, los cambios climáticos, las
enfermedades respiratorias, enfermedades cancerígenas y el calentamiento global. En
los últimos años se han desarrollado diferente dispositivo para la producción de energía
alterna, a través de diferentes recursos naturales como: el viento, el sol, el agua, la
biomasa, ya que son energías limpias y que no tiene efectos negativos en el planeta. Lo
que queremos es utilizar la energía solar ya que esta no contamina ni genera mayores
problemas al medio ambiente. También reutilizar el plástico de las linternas inservibles y
evitar el uso de las baterías ya son que son bastante contaminantes.
Proyecto de Investigación: El sol es energía eléctrica. IETISD. Marinilla
Proyecto de Investigación: El sol es energía eléctrica. IETISD. Marinilla
Objetivo general
Construir una linterna solar que funcione con un panel solar y diodos LED, construido
por nosotros y con materiales reciclables.
Objetivos específicos.
*Hacer una lista de los materiales requeridos para la elaboración de dicho artefacto
*Calcular el costo de los materiales necesarios para su elaboración y comprarlos
*Utilizar diferentes materiales reciclables para identificar el de mejor rendimiento y
menor costo.
*Proponer una manera fácil para construir la linterna solar con materiales comunes y
baratos.
* Realizar pruebas y ensayos para obtener los resultados esperados.
Proyecto de Investigación: El sol es energía eléctrica. IETISD. Marinilla
Marco teórico
Linterna solar
Las linternas solares tienen un sistema eléctrico, y está compuesto por un
panel solar, un sistema de cableado, un panel solar (es una fuente que
transforma la energía solar en eléctrica), un condensador, una bombilla. y
otros.
Estas lámparas son muy útiles debido a que no consumen la luz eléctrica
directamente por lo tanto genera un ahorro. Y el funcionamiento es que de
día reciben la luz solar, la almacenan en un condensador, para poder ser
utilizada en la noche.
El panel solar ¿Qué es?
Un panel solar es una especie de módulo que tiene como objetivo aprovechar la mayor
cantidad de energía que proviene de la radiación solar. El término que se utiliza para
definirlo proviene de los colectores solares, que eran utilizados para poder obtener agua
caliente, comúnmente con fin doméstico y a los paneles fotovoltaicos utilizados para
generar electricidad.
En lo que respecta a esos paneles fotovoltaicos, es importante destacar que se
encuentran formados por unas cuantas celdas que se encargan de convertir la luz en
electricidad. Estas mismas celdas son también conocidas como células fotovoltaicas,
que significa “luz-electricidad”. Estas son dependientes del efecto fotovoltaico, para
poder transformar la energía del Sol, y de esta manera hacer que una corriente pase
entre dos placas con cargas eléctricas opuestas.
Proyecto de Investigación: El sol es energía eléctrica. IETISD. Marinilla
Historia del panel solar
Charles Fritts en 1893, fue quien invento la primeracélula solar,
conformada de láminas de revestimiento de selenio con una fina
capa de oro, estas células se utilizaron para sensores de luz en la
exposición de cámaras fotográficas.
Albert Einstein investigo más a fondo sobre el efecto fotoeléctrico
y descubrió que al iluminar con luz violeta (que es de alta
frecuencia) los fotones pueden arrancar los electrones de un
metal y producir corriente eléctrica. Esta investigación le permitió
ganar el Premio Nobel de Física en 1921
El inventor estadounidense Russel Ohl,creo patentó las primeras
células solares de silicio en 1946, pero Gerald Pearsonde
Laboratorios Bells, por accidente, experimentando en la
electrónica creo una célula fotovoltaica más eficiente con
silicio, gracias a esto Daryl Chaplin y Calvin Fuller mejoraron
estas células solares para un uso más práctico. Empezaron la
primera producción de paneles solares en 1954, que se utilizaron
en su mayoría en satélites espaciales. En los 70's el primer uso
general para el público de los paneles solares fue con
calculadoras que se siguen utilizando actualmente.
Proyecto de Investigación: El sol es energía eléctrica. IETISD. Marinilla
Efecto fotovoltaico
El efecto fotovoltaico es la base del proceso mediante el cual una célula
Fotovoltaica convierte la luz solar en electricidad. La luz solar está
compuesta por fotones, o partículas energéticas. Estos fotones son de
diferentes energías, correspondientes a las diferentes longitudes de onda
solar. Cuando los fotones inciden sobre una célula Fotovoltaica, pueden ser
reflejados o absorbidos, o pueden pasar a su través. Únicamente los fotones
absorbidos generan electricidad. Cuando un fotón es absorbido, la energía
del fotón se transfiere a un electrón de un átomo de la célula. Con esta
nueva energía, el electrón es capaz de escapar de su posición normal
asociada con un átomo para formar parte de una corriente en un circuito
eléctrico.
La radiación solar
La Radiación solar es el conjunto de radiaciones electromagnéticas
emitidas por el Sol. La radiación solar se distribuye desde el infrarrojo hasta
el ultravioleta. No toda la radiación alcanza la superficie de la Tierra, porque
las ondas ultravioletas más cortas, son absorbidas por los gases de la
atmósfera fundamentalmente por el ozono. La magnitud que mide la
radiación solar que llega a la Tierra es laque mide la energía que, por unidad
de tiempo y área, alcanza a la Tier
Proyecto de Investigación: El sol es energía eléctrica. IETISD. Marinilla
La Electricidad
La electricicdad el conjunto de fenómenos físicos relacionados con la
presencia y flujo de cargas eléctricas. Se manifiesta en una gran variedad
de fenómenos como losrayos y los relámpagos. El fenómeno de la
electricidad ha sido estudiado desde la antigüedad, pero su estudio
científico no comenzó hasta los siglos XVII y XVIII. A finales del siglo XIX los
ingenieros lograron aprovecharla para uso residencial e industrial. La
rápida expansión de la tecnología eléctrica en esta época transformó la
industria y la sociedad. La electricidad es una forma de energía tan versátil
que tiene un sinnúmero de aplicaciones, por ejemplo: transporte,
climatización, iluminacióny computación. La electricidad es la columna
vertebral de la sociedad industrial moderna.
La historia de la electricidad
La historia de la electricidad como rama de la física comenzó con
observaciones aisladas y simples especulaciones, como el uso de peces
electrificados en enfermedades como la gota y el dolor de cabeza, u objetos
arqueológicos de interpretación discutible, como la batería de Bagdad.
Tales de Mileto fue el primero en observar los fenómenos eléctricos cuando,
al frotar una barra de ámbar con un paño, notó que la barra podía atraer
objetos livianos.
Proyecto de Investigación: El sol es energía eléctrica. IETISD. Marinilla
Mientras la electricidad era todavía considerada poco más que un
espectáculo de salón, las primeras aproximaciones científicas al fenómeno
fueron hechas en los siglos XVII y XVIII por investigadores sistemáticos
como Gilbert, von Guericke, Henry Cavendish, Du Fay, van Musschenbroek
y Watson. Estas observaciones empiezan a dar sus frutos con Galvani,
Volta, Coulomb y Franklin, y, ya a comienzos del siglo XIX, con Ampère,
Faraday y Ohm.
La carga electrica
La carga eléctrica es una propiedad de la materia que produce una fuerza
cuando tiene cerca otra materia cargada eléctricamente. La carga se
origina en el átomo, el cual tiene portadores muy comunes que son el
electrón y el protón. Es una cantidad conservadora, es decir, la carga neta
de un sistema aislado se mantendrá constante, a menos que una carga
externa se desplace a ese sistema. En el sistema, la carga puede
transferirse entre los cuerpos por contacto directo, o al pasar por un
material conductor, como un cable. El término electricidad estática hace
referencia a la presencia de carga en un cuerpo, por lo general causado por
que dos materiales distintos se frotan entre sí, transfiriéndose carga uno al
otro
Proyecto de Investigación: El sol es energía eléctrica. IETISD. Marinilla
La corriente eléctrica
Se conoce como corriente eléctrica al movimiento de cargas eléctricas. La
corriente puede estar producida por cualquier partícula cargada
eléctricamente en movimiento; lo más frecuente es que sean electrones,
pero cualquier otra carga en movimiento produce una corriente. La
intensidad de una corriente eléctrica se mide en amperios, cuyo símbolo es
A.
Dependiendo de las condiciones, una corriente eléctrica puede consistir de
un flujo de partículas cargadas en una dirección, o incluso en ambas
direcciones al mismo tiempo. La convención positivo-negativa es
ampliamente usada para simplificar esta situaci
El campo eléctrico
El concepto de campo eléctrico fue introducido por Michael Faraday. Un
campo eléctrico se crea por un cuerpo cargado en el espacio que lo rodea,
y produce una fuerza que ejerce sobre otras cargas que están ubicadas en
el campo. Un campo eléctrico actúa entre dos cargas de modo muy
parecido al campo gravitacional que actúa sobre dos masas, y como tal, se
extiende hasta el infinito y su valor es inversamente proporcional al
cuadrado de la distancia. Sin embargo, hay una diferencia importante: así
como la gravedad siempre actúa como atracción, que el campo eléctrico
puede producir atracción o repulsión. Si un cuerpo grande como un planeta
no tiene carga neta, el campo eléctrico a una distancia determinada es
cero. Por ello la gravedad es la fuerza dominante en el universo, a pesar de
ser mucho más débil
Proyecto de Investigación: El sol es energía eléctrica. IETISD. Marinilla
El potencial eléctrico
El concepto de potencial eléctrico tiene mucha relación con el campo
eléctrico. Una carga pequeña ubicada en un campo eléctrico experimenta
una fuerza, y para haber llevado esa carga a ese punto en contra de la
fuerza se necesitó trabajo. El potencial eléctrico en cualquier punto se
define como la energía requerida para mover una carga de prueba ubicada
en el infinito a ese punto. Por lo general se mide en voltios, donde un voltio
es el potencial en el que un julio de trabajo debe gastarse para traer una
carga de un culombio del infinito. Esta definición formal de potencial tiene
una aplicación práctica, aunque un concepto más útil es el de diferencia de
potencial, y es la energía requerida para mover una carga entre dos puntos
específicos. El campo eléctrico tiene la propiedad especial de ser
conservativo, es decir que no importa la trayectoria realizada por la carga
de prueba; todas las trayectorias de dos puntos específicos consumen la
misma energía, y además con un único valor de diferencia de potencial
El electromagnetismo
Se denomina electromagnetismo a la teoría física que unifica los fenómenos
eléctricos y magnéticos en una sola teoría, cuyos fundamentos son obra de
Faraday, pero fueron formulados por primera vez de modo completo por
Maxwell. La formulación consiste en cuatro ecuaciones diferenciales
vectoriales, conocidas como ecuaciones de Maxwell, que relacionan el
campo eléctrico, el campo magnético y sus respectivas fuentes materiales:
densidad de carga eléctrica, corriente eléctrica, desplazamiento eléctrico y
corriente de desplazamient
Proyecto de Investigación: El sol es energía eléctrica. IETISD. Marinilla
Las baterías
La, batería eléctrica, o acumulador eléctrico es un dispositivo que almacena
energía eléctrica, usando procedimientos electroquímicos y que
posteriormente la devuelve casi en su totalidad; este ciclo puede repetirse
por un determinado número de veces. Se trata de un generador eléctrico
secundario; es decir, un generador que no puede funcionar sin que se le
haya suministrado electricidad previamente, mediante lo que se denomina
proceso de carga.
Historia de las baterías
El 20 de marzo de 1800, Alessandro Volta comunica su invento de la pila,
que actualmente lleva su nombre, a la Royal Society of London. Tres años
después, en 1803, Johann Wilhelm Ritter construyó su acumulador
eléctrico. Como muchos otros que le siguieron, era un prototipo teórico y
experimental, sin posible aplicación práctica. Ya en 1836 John
FredericDaniell inventa la pila Daniell, a partir de la pila de Volta, pero que
evita la acumulación de hidrógeno. Poco después, en 1844, evolucionada y
aumentada de potencia por William Robert Grove que inventa la pila
homónima. Fue muy empleada en las redes telegráficas de Estados Unidos
hasta 1860.
Proyecto de Investigación: El sol es energía eléctrica. IETISD. Marinilla
El Voltaje
La tensión o potencial (en voltios) es el primer parámetro a considerar, pues
es el que suele determinar si el acumulador conviene al uso al cual se le
destina. Viene fijado por el potencial de reducción del par redox utilizado;
suele estar entre 1 Voltio y 4 Voltios por elemento.
La Corriente
Es la tasa de cambio neta de la carga Que (medido en culombios)
transferida a través de una sección transversal de un conductor.
La Capacidad de carga
La capacidad de carga que puede almacenar el elemento o capacidad del
acumulador, se mide en amperios-hora (Ah) y es el segundo parámetro a
considerar. Especial importancia tiene en algunos casos la intensidad de
corriente máxima obtenible, medida en amperios
La Capacidad eléctrica
La capacidad eléctrica se mide en la práctica por referencia a los tiempos
de carga y de descarga en amperios (A). La unidad SI es el culombio (C)
La Energía
La energía que puede suministrar una batería depende de su capacidad y
de su voltaje, se mide habitualmente en Wh (vatios-hora); la unidad SI es
eljulio.
Proyecto de Investigación: El sol es energía eléctrica. IETISD. Marinilla
Ciclo de las baterías
Las baterías tienen un ciclo en las cuales tienen un lado positivo y negativo
en el positivo se dice que es positivo porque tiene presencia de electrones y
el negativo se dice que es negativo porque carece de electrones en este
ciclo lo que sucede es que los electrones del lado positivo son atraídos por
el polo negativo en el cual el polo negativo comienza a engrosarse por los
electrones atraídos y el polo positivo comienza a deformarse por la pérdida
de electrones; debido a la perdida de electrones estos electrones viajan al
polo negativo lo cual causa una corriente a lo cual le llamamos energía
electroquímica.
Energía solar fotovoltaica y térmica a la vez
Un sistema híbrido que logra electricidad y calor del Sol de forma más
eficiente que por separado, aunque su generalización todavía es muy
limitada.
La intensidad de la radiación depende de la longitud de onda.
Un diagrama ilustrando la emisión de los electrones de una placa metálica,
requiriendo de la energía que es absorbida de un fotón.
El efecto fotoeléctrico consiste en la emisión de electrones por un metal o
fibra de carbono cuando se hace incidir sobre él una radiación (luz visible o
ultravioleta, en general). A veces se incluyen en el término otros tipos de
interacción entre la luz y la materia:
Efecto fotovoltaico: transformación parcial de la energía luminosa en
energía eléctrica.
Proyecto de Investigación: El sol es energía eléctrica. IETISD. Marinilla
Las variables de la investigación.
Las variables fue un tema en el que tuvimos especial cuidado ya que hicimos varias
pruebas para verificar el resultado y la eficiencia de cada una de las pruebas probando
diferentes técnicas.
Probamos con bombillos LED de 2, 2.5 y 3 vatios. Observamos que el bombillo de 3
vatios nos dio mejores resultados alumbrando más.
Decidimos armar el artefacto con el bombillo de 3 vatios para obtener una mejor
iluminación.
Intentamos con varios paneles, uno de 6x6, otro de 7x7 y nos dimos cuenta que
funcionaba mejor con el de 6x6 porque ocupaba menos espacio y era el que mejor se
adaptaba.
Intentamos armar la linterna con varios materiales y por último lo hicimos con una
carcasa de una linterna vieja y vimos que fue la que mejor se adaptó a nuestra idea.
Probamos con bombillos LED de varios colore ) blanco, azul, verde) y elegimos el color
verde porque nos pareció mejor y como que daba mejor luz.
Metodología – pasos y procedimientos de la investigación
comenzamos con una lluvia de ideas, en la cual simplemente decíamos palabras y las
copiábamos de esas palabras sacamos las importantes que lo llamamos el L.U.P es
decir el listado único de palabras y con estas palabras hicimos el banco de preguntas ya
que a cada palabra le formulábamos una pregunta, en el banco de preguntas lo que
hacíamos era calificar estas preguntas (40preguntas) según varios criterios; de estas
preguntas sacamos la de mayor calificación y con ayuda del profesor seleccionamos la
pregunta reina que es ¿Cómo construir una linterna que funcione con un panel solar y
diodos LED, utilizando material reciclable?
Después de tener la pregunta reina comenzamos a indagar sobre este tema. Cuando
sentimos que teníamos buena información, comenzamos a construir, diseños y hacer
pruebas. Comenzamos a experimentar pruebas para la construcción de la linterna solar
Proyecto de Investigación: El sol es energía eléctrica. IETISD. Marinilla
El resultado obtenido de dicho trabajo fueron estas imágenes:
Presupuesto del proyecto de investigación
Material
Justificación
(de acuerdo con las actividades del cronograma) Cantidad
Valor
unitario
Valor
total
Panel solar Para recolectar la energía 1 7500 7500
Interruptor Para prender y apagar el artefacto 1 700 700
Cables Para conducir la energía y resista la
radiación solar
40 cm 200 200
Diodo LED Para alumbrar 1 1000 1000
Silicona liquida Para unir y pegar 1 tarro 1000 1000
Estaño Para soldar ½ metro 600 600
Carcaza de la
linterna
Para armar el artefacto(material
reciclable)
1 3000 3000
Total financiado por la institución educativa
Total financiado por otras entidades
Total 14000
Proyecto de Investigación: El sol es energía eléctrica. IETISD. Marinilla

Linterna solar

  • 1.
    Proyecto de Investigación:El sol es energía eléctrica. IETISD. Marinilla INTEGRANTES: *Luis miguel Gómez *Edward Estifhen Zuluaga *AngieXilena Morales *Albeiro Ramírez Ramírez *Wilmer Zuluaga *María Fernanda Sánchez Profesor: Jairo Vicente miranda Grupo: 7E Área: tecnología e informática. I.E.T.I. Simona duque, Marinilla Antioquia LA LINTERNA SOLAR
  • 2.
    Proyecto de Investigación:El sol es energía eléctrica. IETISD. Marinilla TABLA DE CONTENIDO. 1. Portada 2. Contenido - tabla 3. Justificación 4. Lluvia de ideas- L.U.P. – Listado Único de Palabras (40) 5. Banco de preguntas de Investigación (40) 6. Cuadro de valoración- costo, tiempo, factibilidad, innovación, solución tecnológica 7. Las 5 mejores preguntas de investigación – estadísticas 8. La pregunta de investigación – el problema 9. Antecedentes del problema 10. La ruta de investigación 11. Cronograma del proyecto de investigación 12. Objetivo general 13. Objetivos específicos 14. Marco teórico – 10 conceptos o temas del proyecto, para aprender 15. Las variables de la investigación. 16. Metodología – pasos y procedimientos de la investigación 17. Observaciones 18. Encuestas 19. Entrevistas 20. Posibles soluciones al problema 21. Selección de la mejor solución 22. Presupuesto del proyecto de investigación 23. Diseños y planos de despiece y montaje del artefacto 24. Procesos de fabricación en fotos y videos 25. Conclusiones 26. Presentación del Blogger o página web 27. Glosario de términos en español e Inglés 28. Bibliografía 29. Anexos en su portafolio
  • 3.
    Proyecto de Investigación:El sol es energía eléctrica. IETISD. Marinilla JUSTIFICACION. Se dio este proyecto pensando en la necesidad reducir el uso de las baterías e introducir una fuente de energía de bajo costo para que cualquier persona pueda acceder a ella. Este proyecto será una muy buena opción porque estaríamos utilizando un recurso natural y al utilizar este recurso natural no estaríamos deteriorando el medio ambiente e introduciendo otras formas de energía alternativa como es la energía solar. L.U.P. – Listado Único de Palabras VIDA 1. Oxígeno. 2. Dinero 3. Ropa 4. Niños 5. Igualdad 6. Protección 7. Escuela 8. Deporte 9. Planeta 10. Alimento TECNOLOGIA 1. Bicicleta 2. Internet 3. Robot 4. Paneles solares 5. Parabólica 6. Televisor 7. Memoria USB 8. Herramienta 9. Bus 10. Juguetes MEDIO AMBIENTE 1. arboles 2. cuerpo humano 3. Parques naturales 4. abono natural 5. aire limpio 6. agua 7. animales 8. carbón 9. incendios 10. botes de basura MARINILLA 1. Casas 2. Vehículos 3. carreteras 4. Edificios 5. agricultura 6. cultura 7. Maquinas 8. Libros 9. tecnología 10. contaminación
  • 4.
    Proyecto de Investigación:El sol es energía eléctrica. IETISD. Marinilla BANCO DE PREGUNTAS 1. ¿Cómo construir una casa con energía reciclada? 2. ¿Cómo podemos construir un vehículo que levite? 3. ¿Qué podemos construir un filtro de agua? 4. ¿Cuál es el principal medio de economía de marinilla? 5. ¿Qué número de personas les gusta mantener limpias las calles? 6. ¿Cómo podemos construir una herramienta con metal reciclable? 7. ¿Cómo hacer que una linterna funcione con un panel solar? 8 ¿Cómo construir un robot que nos ayude en las labores del hogar? 9 ¿Cómo hacer un simulador de terremotos? 10. ¿Cuál es promedio de niños que practican deportes? 11. ¿Cómo afecta la contaminación los factores climáticos y a la naturaleza? 12.¿Cómo hacer un abono natural? 13. ¿Cómo podemos construir un robot que cuide los animales silvestres? 14.¿Cómo hacer una máquina que juegue con los niños? 15.¿Será posible reciclar el dinero? 16.¿Cómo ayuda al medio ambiente un proyecto de reciclaje? 17.¿Qué sistemas tecnológicos están causando enfermedades en las diferentes partes del cuerpo? 18.¿Qué materiales han inspirado al hombre para crear objetos tecnológicos? 19.¿Cómo crear una linterna que trabaje con energía solar? 20.¿Qué maquinas han facilitado el trabajo del hombre? ¿Cómo se puede mejorar? 21.¿Cómo reutilizar el agua lluvia? 22.¿Qué porcentaje de personas usan el servicio de bus público? 23.¿Cómo afecta el humo de los carros los pulmones? 24.¿Cómo afectan los malos alcantarillados la salud pública? 25.¿cómo construir un barco blindado? 26.¿contamina el gas natural el medio ambiente? 27.¿Cómo hacer que los niños utilicen bien el internet? 28¿Cómo construir un detector de ladrones? 29¿Cómo podemos construir un bombillo que tenga alarma? 30.¿Cómo disminuir el consumo de servicios públicos en las escuelas? 31.¿Cómo contamina las industrias el aire? 32.¿Cómo afectan las construcciones ala población marinilla? 33¿Cómo afecta el uso del cigarrillo a la población joven de marinilla? 34.¿Cómo podemos construir una casa de material reciclado? 35.¿Cuáles son las mejores fuentes de energía que la naturaleza nos brinda? 36.¿Qué promedio de alumnos de la institución leen libros? 37.¿Qué toxinas lanzan los carros a la atmosfera? 38.¿Cómo podemos construir un bombillo que tenga alarma? 39. ¿Cómo integrarle un sistema de GPS a los relojes? 40. ¿Cómo hacer que las flores crezcan rápido?
  • 5.
    Proyecto de Investigación:El sol es energía eléctrica. IETISD. Marinilla Nº PREGUNTAS FACTIBILIDA D COSTO TIEMPO INNOVACION SOLUCION TECNOLOGIC A TOTAL 1 ¿Cómo construir una casa con energía reciclada? 15 6 12 10 17 50 2 ¿Cómo podemos construir un vehículo que levite? 10 5 9 15 14 43 3 ¿Qué podemos construir un filtro de agua? 13 8 19 12 19 71 4 ¿Cuál es el principal medio de economía de marinilla? 4 12 19 10 8 53 5 ¿Qué número de personas les gusta mantener limpias las calles? 6 10 15 13 11 55 6 ¿Cómo podemos construir una herramienta con metal reciclable? 8 15 10 9 13 55 7 ¿Cómo hacer que una linterna funcione con un panel solar? 18 7 5 18 19 77 8 ¿Cómo construir un robot que nos ayude en las labores del hogar? 5 20 10 1 0 36 9 ¿Cómo hacer un simulador de terremotos? 7 10 9 1 1 28 10 ¿Cuál es promedio de niños que practican deportes 9 9 8 1 1 28 11 ¿Cómo afecta la contaminación los factores climáticos y la naturaleza 20 20 13 19 10 62 12 ¿Cómo podemos construir un robot que cuide los animales silvestres? 13 10 9 1 1 34 13 ¿Cómo hacer un abono natural? 11 10 13 9 1 44 14 ¿Cómo hacer una máquina que juegue con los niños? 15 20 14 5 1 45 15 ¿Será posible reciclar el dinero? 5 2 10 7 2 26 16 ¿Cómo ayuda al medio ambiente un proyecto de reciclaje? 10 10 12 15 10 57 17 ¿Qué sistemas tecnológicos están causando enfermedades en las diferentes partes del cuerpo? 6 15 15 3 2 41 18 . ¿Qué materiales han inspirado al hombre para crear objetos tecnológicos? 7 8 10 2 1 28 CUADRO DE VALORACION
  • 6.
    Proyecto de Investigación:El sol es energía eléctrica. IETISD. Marinilla 19 ¿Cómo crear una linterna que trabaje con energía solar? 18 18 19 20 19 94 20 ¿Qué maquinas han facilitado el trabajo del hombre? ¿Cómo se puede mejorar? 10 5 6 9 2 32 21 ¿Cómo reutilizar el agua lluvia? 10 5 10 7 2 34 22 ¿Qué porcentaje de personas usan el servicio de bus público? 15 10 19 6 1 45 23 ¿Cómo afecta el humo de los carros los pulmones? 10 16 20 5 1 52 24 ¿Cómo afectan los malos alcantarillados la salud pública? 5 20 10 4 2 41 25 ¿Cómo construir un barco blindado? 6 7 13 2 1 29 26 ¿Contamina el gas natural el medio ambiente? 5 8 15 8 2 38 27 ¿Cómo hacer que los niños utilicen bien el internet? 18 10 18 15 10 76 28 ¿Cómo construir un detector de ladrones 15 20 15 7 5 62 29 ¿Cómo podemos construir un bombillo que tenga alarma? 8 10 12 5 4 40 30 . ¿Cómo disminuir el consumo de servicios públicos en las escuelas? 3 2 4 8 10 27 31 ¿Cómo contamina las industrias el aire? 4 1 9 10 3 27 32 ¿Cómo afectan las construcciones a la población marinilla? 5 14 12 14 2 47 33 ¿Qué porcentaje de personas fuman? 6 11 5 4 5 31 34 ¿Cómo podemos construir una casa de material reciclado? 8 9 2 3 4 26 35 ¿Cuáles son las fuentes de energía que la naturaleza nos brinda? 7 8 4 5 3 27 36 ¿Qué promedio de estudiantes leen libros? 6 3 6 8 2 25 37 ¿Qué toxinas lanzan los carros a la atmosfera? 5 10 20 5 1 44 38 ¿Cómo podemos construir un bombillo que tenga alarma? 7 12 18 6 10 53 39 ¿Cómo integrarle un sistema de GPS a los relojes? 10 19 20 15 5 75 40 ¿. ¿Cómo hacer que las flores crezcan rápido?? 19 18 16 20 20 93
  • 7.
    Proyecto de Investigación:El sol es energía eléctrica. IETISD. Marinilla LAS 5 MEJORES PREGUNTAS DE INVESTIGACIÓN 1. ¿Cómo construir una linterna que funcione con un panel solar y diodos LED, utilizando material reciclable? 2. ¿Cómo afecta la tecnología algunos seres humanos? 3. ¿Cómo podemos aprovechar la luz solar y los vientos para nuestro beneficio? 4. ¿Cómo afecta la luz artificial la piel? 5. ¿Cómo afectan las fábricas al medio ambiente? LA PREGUNTA DE INVESTIGACIÓN – EL PROBLEMA ¿Cómo construir una linterna que funcione con un panel solar y diodos LED, utilizando material reciclable? Antecedentes del problema El excesivo consumo de electricidad unida a la contaminación ambiental producida por la utilización de combustibles fósiles tales como el petróleo, el carbón, etc. Genera múltiples cambios en el ambiente, en su mayoría nocivos, entre ellos: La contaminación atmosférica, la contaminación de suelos y agua, los cambios climáticos, las enfermedades respiratorias, enfermedades cancerígenas y el calentamiento global. En los últimos años se han desarrollado diferente dispositivo para la producción de energía alterna, a través de diferentes recursos naturales como: el viento, el sol, el agua, la biomasa, ya que son energías limpias y que no tiene efectos negativos en el planeta. Lo que queremos es utilizar la energía solar ya que esta no contamina ni genera mayores problemas al medio ambiente. También reutilizar el plástico de las linternas inservibles y evitar el uso de las baterías ya son que son bastante contaminantes.
  • 8.
    Proyecto de Investigación:El sol es energía eléctrica. IETISD. Marinilla
  • 9.
    Proyecto de Investigación:El sol es energía eléctrica. IETISD. Marinilla Objetivo general Construir una linterna solar que funcione con un panel solar y diodos LED, construido por nosotros y con materiales reciclables. Objetivos específicos. *Hacer una lista de los materiales requeridos para la elaboración de dicho artefacto *Calcular el costo de los materiales necesarios para su elaboración y comprarlos *Utilizar diferentes materiales reciclables para identificar el de mejor rendimiento y menor costo. *Proponer una manera fácil para construir la linterna solar con materiales comunes y baratos. * Realizar pruebas y ensayos para obtener los resultados esperados.
  • 10.
    Proyecto de Investigación:El sol es energía eléctrica. IETISD. Marinilla Marco teórico Linterna solar Las linternas solares tienen un sistema eléctrico, y está compuesto por un panel solar, un sistema de cableado, un panel solar (es una fuente que transforma la energía solar en eléctrica), un condensador, una bombilla. y otros. Estas lámparas son muy útiles debido a que no consumen la luz eléctrica directamente por lo tanto genera un ahorro. Y el funcionamiento es que de día reciben la luz solar, la almacenan en un condensador, para poder ser utilizada en la noche. El panel solar ¿Qué es? Un panel solar es una especie de módulo que tiene como objetivo aprovechar la mayor cantidad de energía que proviene de la radiación solar. El término que se utiliza para definirlo proviene de los colectores solares, que eran utilizados para poder obtener agua caliente, comúnmente con fin doméstico y a los paneles fotovoltaicos utilizados para generar electricidad. En lo que respecta a esos paneles fotovoltaicos, es importante destacar que se encuentran formados por unas cuantas celdas que se encargan de convertir la luz en electricidad. Estas mismas celdas son también conocidas como células fotovoltaicas, que significa “luz-electricidad”. Estas son dependientes del efecto fotovoltaico, para poder transformar la energía del Sol, y de esta manera hacer que una corriente pase entre dos placas con cargas eléctricas opuestas.
  • 11.
    Proyecto de Investigación:El sol es energía eléctrica. IETISD. Marinilla Historia del panel solar Charles Fritts en 1893, fue quien invento la primeracélula solar, conformada de láminas de revestimiento de selenio con una fina capa de oro, estas células se utilizaron para sensores de luz en la exposición de cámaras fotográficas. Albert Einstein investigo más a fondo sobre el efecto fotoeléctrico y descubrió que al iluminar con luz violeta (que es de alta frecuencia) los fotones pueden arrancar los electrones de un metal y producir corriente eléctrica. Esta investigación le permitió ganar el Premio Nobel de Física en 1921 El inventor estadounidense Russel Ohl,creo patentó las primeras células solares de silicio en 1946, pero Gerald Pearsonde Laboratorios Bells, por accidente, experimentando en la electrónica creo una célula fotovoltaica más eficiente con silicio, gracias a esto Daryl Chaplin y Calvin Fuller mejoraron estas células solares para un uso más práctico. Empezaron la primera producción de paneles solares en 1954, que se utilizaron en su mayoría en satélites espaciales. En los 70's el primer uso general para el público de los paneles solares fue con calculadoras que se siguen utilizando actualmente.
  • 12.
    Proyecto de Investigación:El sol es energía eléctrica. IETISD. Marinilla Efecto fotovoltaico El efecto fotovoltaico es la base del proceso mediante el cual una célula Fotovoltaica convierte la luz solar en electricidad. La luz solar está compuesta por fotones, o partículas energéticas. Estos fotones son de diferentes energías, correspondientes a las diferentes longitudes de onda solar. Cuando los fotones inciden sobre una célula Fotovoltaica, pueden ser reflejados o absorbidos, o pueden pasar a su través. Únicamente los fotones absorbidos generan electricidad. Cuando un fotón es absorbido, la energía del fotón se transfiere a un electrón de un átomo de la célula. Con esta nueva energía, el electrón es capaz de escapar de su posición normal asociada con un átomo para formar parte de una corriente en un circuito eléctrico. La radiación solar La Radiación solar es el conjunto de radiaciones electromagnéticas emitidas por el Sol. La radiación solar se distribuye desde el infrarrojo hasta el ultravioleta. No toda la radiación alcanza la superficie de la Tierra, porque las ondas ultravioletas más cortas, son absorbidas por los gases de la atmósfera fundamentalmente por el ozono. La magnitud que mide la radiación solar que llega a la Tierra es laque mide la energía que, por unidad de tiempo y área, alcanza a la Tier
  • 13.
    Proyecto de Investigación:El sol es energía eléctrica. IETISD. Marinilla La Electricidad La electricicdad el conjunto de fenómenos físicos relacionados con la presencia y flujo de cargas eléctricas. Se manifiesta en una gran variedad de fenómenos como losrayos y los relámpagos. El fenómeno de la electricidad ha sido estudiado desde la antigüedad, pero su estudio científico no comenzó hasta los siglos XVII y XVIII. A finales del siglo XIX los ingenieros lograron aprovecharla para uso residencial e industrial. La rápida expansión de la tecnología eléctrica en esta época transformó la industria y la sociedad. La electricidad es una forma de energía tan versátil que tiene un sinnúmero de aplicaciones, por ejemplo: transporte, climatización, iluminacióny computación. La electricidad es la columna vertebral de la sociedad industrial moderna. La historia de la electricidad La historia de la electricidad como rama de la física comenzó con observaciones aisladas y simples especulaciones, como el uso de peces electrificados en enfermedades como la gota y el dolor de cabeza, u objetos arqueológicos de interpretación discutible, como la batería de Bagdad. Tales de Mileto fue el primero en observar los fenómenos eléctricos cuando, al frotar una barra de ámbar con un paño, notó que la barra podía atraer objetos livianos.
  • 14.
    Proyecto de Investigación:El sol es energía eléctrica. IETISD. Marinilla Mientras la electricidad era todavía considerada poco más que un espectáculo de salón, las primeras aproximaciones científicas al fenómeno fueron hechas en los siglos XVII y XVIII por investigadores sistemáticos como Gilbert, von Guericke, Henry Cavendish, Du Fay, van Musschenbroek y Watson. Estas observaciones empiezan a dar sus frutos con Galvani, Volta, Coulomb y Franklin, y, ya a comienzos del siglo XIX, con Ampère, Faraday y Ohm. La carga electrica La carga eléctrica es una propiedad de la materia que produce una fuerza cuando tiene cerca otra materia cargada eléctricamente. La carga se origina en el átomo, el cual tiene portadores muy comunes que son el electrón y el protón. Es una cantidad conservadora, es decir, la carga neta de un sistema aislado se mantendrá constante, a menos que una carga externa se desplace a ese sistema. En el sistema, la carga puede transferirse entre los cuerpos por contacto directo, o al pasar por un material conductor, como un cable. El término electricidad estática hace referencia a la presencia de carga en un cuerpo, por lo general causado por que dos materiales distintos se frotan entre sí, transfiriéndose carga uno al otro
  • 15.
    Proyecto de Investigación:El sol es energía eléctrica. IETISD. Marinilla La corriente eléctrica Se conoce como corriente eléctrica al movimiento de cargas eléctricas. La corriente puede estar producida por cualquier partícula cargada eléctricamente en movimiento; lo más frecuente es que sean electrones, pero cualquier otra carga en movimiento produce una corriente. La intensidad de una corriente eléctrica se mide en amperios, cuyo símbolo es A. Dependiendo de las condiciones, una corriente eléctrica puede consistir de un flujo de partículas cargadas en una dirección, o incluso en ambas direcciones al mismo tiempo. La convención positivo-negativa es ampliamente usada para simplificar esta situaci El campo eléctrico El concepto de campo eléctrico fue introducido por Michael Faraday. Un campo eléctrico se crea por un cuerpo cargado en el espacio que lo rodea, y produce una fuerza que ejerce sobre otras cargas que están ubicadas en el campo. Un campo eléctrico actúa entre dos cargas de modo muy parecido al campo gravitacional que actúa sobre dos masas, y como tal, se extiende hasta el infinito y su valor es inversamente proporcional al cuadrado de la distancia. Sin embargo, hay una diferencia importante: así como la gravedad siempre actúa como atracción, que el campo eléctrico puede producir atracción o repulsión. Si un cuerpo grande como un planeta no tiene carga neta, el campo eléctrico a una distancia determinada es cero. Por ello la gravedad es la fuerza dominante en el universo, a pesar de ser mucho más débil
  • 16.
    Proyecto de Investigación:El sol es energía eléctrica. IETISD. Marinilla El potencial eléctrico El concepto de potencial eléctrico tiene mucha relación con el campo eléctrico. Una carga pequeña ubicada en un campo eléctrico experimenta una fuerza, y para haber llevado esa carga a ese punto en contra de la fuerza se necesitó trabajo. El potencial eléctrico en cualquier punto se define como la energía requerida para mover una carga de prueba ubicada en el infinito a ese punto. Por lo general se mide en voltios, donde un voltio es el potencial en el que un julio de trabajo debe gastarse para traer una carga de un culombio del infinito. Esta definición formal de potencial tiene una aplicación práctica, aunque un concepto más útil es el de diferencia de potencial, y es la energía requerida para mover una carga entre dos puntos específicos. El campo eléctrico tiene la propiedad especial de ser conservativo, es decir que no importa la trayectoria realizada por la carga de prueba; todas las trayectorias de dos puntos específicos consumen la misma energía, y además con un único valor de diferencia de potencial El electromagnetismo Se denomina electromagnetismo a la teoría física que unifica los fenómenos eléctricos y magnéticos en una sola teoría, cuyos fundamentos son obra de Faraday, pero fueron formulados por primera vez de modo completo por Maxwell. La formulación consiste en cuatro ecuaciones diferenciales vectoriales, conocidas como ecuaciones de Maxwell, que relacionan el campo eléctrico, el campo magnético y sus respectivas fuentes materiales: densidad de carga eléctrica, corriente eléctrica, desplazamiento eléctrico y corriente de desplazamient
  • 17.
    Proyecto de Investigación:El sol es energía eléctrica. IETISD. Marinilla Las baterías La, batería eléctrica, o acumulador eléctrico es un dispositivo que almacena energía eléctrica, usando procedimientos electroquímicos y que posteriormente la devuelve casi en su totalidad; este ciclo puede repetirse por un determinado número de veces. Se trata de un generador eléctrico secundario; es decir, un generador que no puede funcionar sin que se le haya suministrado electricidad previamente, mediante lo que se denomina proceso de carga. Historia de las baterías El 20 de marzo de 1800, Alessandro Volta comunica su invento de la pila, que actualmente lleva su nombre, a la Royal Society of London. Tres años después, en 1803, Johann Wilhelm Ritter construyó su acumulador eléctrico. Como muchos otros que le siguieron, era un prototipo teórico y experimental, sin posible aplicación práctica. Ya en 1836 John FredericDaniell inventa la pila Daniell, a partir de la pila de Volta, pero que evita la acumulación de hidrógeno. Poco después, en 1844, evolucionada y aumentada de potencia por William Robert Grove que inventa la pila homónima. Fue muy empleada en las redes telegráficas de Estados Unidos hasta 1860.
  • 18.
    Proyecto de Investigación:El sol es energía eléctrica. IETISD. Marinilla El Voltaje La tensión o potencial (en voltios) es el primer parámetro a considerar, pues es el que suele determinar si el acumulador conviene al uso al cual se le destina. Viene fijado por el potencial de reducción del par redox utilizado; suele estar entre 1 Voltio y 4 Voltios por elemento. La Corriente Es la tasa de cambio neta de la carga Que (medido en culombios) transferida a través de una sección transversal de un conductor. La Capacidad de carga La capacidad de carga que puede almacenar el elemento o capacidad del acumulador, se mide en amperios-hora (Ah) y es el segundo parámetro a considerar. Especial importancia tiene en algunos casos la intensidad de corriente máxima obtenible, medida en amperios La Capacidad eléctrica La capacidad eléctrica se mide en la práctica por referencia a los tiempos de carga y de descarga en amperios (A). La unidad SI es el culombio (C) La Energía La energía que puede suministrar una batería depende de su capacidad y de su voltaje, se mide habitualmente en Wh (vatios-hora); la unidad SI es eljulio.
  • 19.
    Proyecto de Investigación:El sol es energía eléctrica. IETISD. Marinilla Ciclo de las baterías Las baterías tienen un ciclo en las cuales tienen un lado positivo y negativo en el positivo se dice que es positivo porque tiene presencia de electrones y el negativo se dice que es negativo porque carece de electrones en este ciclo lo que sucede es que los electrones del lado positivo son atraídos por el polo negativo en el cual el polo negativo comienza a engrosarse por los electrones atraídos y el polo positivo comienza a deformarse por la pérdida de electrones; debido a la perdida de electrones estos electrones viajan al polo negativo lo cual causa una corriente a lo cual le llamamos energía electroquímica. Energía solar fotovoltaica y térmica a la vez Un sistema híbrido que logra electricidad y calor del Sol de forma más eficiente que por separado, aunque su generalización todavía es muy limitada. La intensidad de la radiación depende de la longitud de onda. Un diagrama ilustrando la emisión de los electrones de una placa metálica, requiriendo de la energía que es absorbida de un fotón. El efecto fotoeléctrico consiste en la emisión de electrones por un metal o fibra de carbono cuando se hace incidir sobre él una radiación (luz visible o ultravioleta, en general). A veces se incluyen en el término otros tipos de interacción entre la luz y la materia: Efecto fotovoltaico: transformación parcial de la energía luminosa en energía eléctrica.
  • 20.
    Proyecto de Investigación:El sol es energía eléctrica. IETISD. Marinilla Las variables de la investigación. Las variables fue un tema en el que tuvimos especial cuidado ya que hicimos varias pruebas para verificar el resultado y la eficiencia de cada una de las pruebas probando diferentes técnicas. Probamos con bombillos LED de 2, 2.5 y 3 vatios. Observamos que el bombillo de 3 vatios nos dio mejores resultados alumbrando más. Decidimos armar el artefacto con el bombillo de 3 vatios para obtener una mejor iluminación. Intentamos con varios paneles, uno de 6x6, otro de 7x7 y nos dimos cuenta que funcionaba mejor con el de 6x6 porque ocupaba menos espacio y era el que mejor se adaptaba. Intentamos armar la linterna con varios materiales y por último lo hicimos con una carcasa de una linterna vieja y vimos que fue la que mejor se adaptó a nuestra idea. Probamos con bombillos LED de varios colore ) blanco, azul, verde) y elegimos el color verde porque nos pareció mejor y como que daba mejor luz. Metodología – pasos y procedimientos de la investigación comenzamos con una lluvia de ideas, en la cual simplemente decíamos palabras y las copiábamos de esas palabras sacamos las importantes que lo llamamos el L.U.P es decir el listado único de palabras y con estas palabras hicimos el banco de preguntas ya que a cada palabra le formulábamos una pregunta, en el banco de preguntas lo que hacíamos era calificar estas preguntas (40preguntas) según varios criterios; de estas preguntas sacamos la de mayor calificación y con ayuda del profesor seleccionamos la pregunta reina que es ¿Cómo construir una linterna que funcione con un panel solar y diodos LED, utilizando material reciclable? Después de tener la pregunta reina comenzamos a indagar sobre este tema. Cuando sentimos que teníamos buena información, comenzamos a construir, diseños y hacer pruebas. Comenzamos a experimentar pruebas para la construcción de la linterna solar
  • 21.
    Proyecto de Investigación:El sol es energía eléctrica. IETISD. Marinilla El resultado obtenido de dicho trabajo fueron estas imágenes: Presupuesto del proyecto de investigación Material Justificación (de acuerdo con las actividades del cronograma) Cantidad Valor unitario Valor total Panel solar Para recolectar la energía 1 7500 7500 Interruptor Para prender y apagar el artefacto 1 700 700 Cables Para conducir la energía y resista la radiación solar 40 cm 200 200 Diodo LED Para alumbrar 1 1000 1000 Silicona liquida Para unir y pegar 1 tarro 1000 1000 Estaño Para soldar ½ metro 600 600 Carcaza de la linterna Para armar el artefacto(material reciclable) 1 3000 3000 Total financiado por la institución educativa Total financiado por otras entidades Total 14000
  • 22.
    Proyecto de Investigación:El sol es energía eléctrica. IETISD. Marinilla