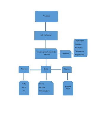
Proyectos
Rol Profesional
Conocimientos Gerencia de
Proyectos Elementos
Organización
Objetivos
Resultados
Participantes
Responsables
CostoTiempo Alcance
Fecha
Inicio
Fin
Dinero
Personal
Infraestructura
A donde
llegar
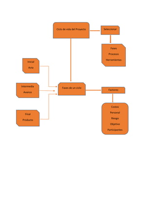
Ciclo de vida del Proyecto Seleccionar
Fases
Procesos
Herramientas
Fases de un ciclo
Inicial
Acta
Intermedia
Avance
Final
Producto
Factores
Costos
Personal
Riesgo
Objetivo
Participantes
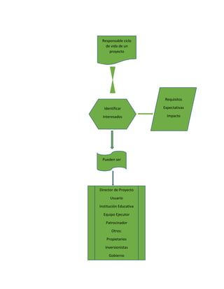
Responsable ciclo
de vida de un
proyecto
Identificar
Interesados
Requisitos
Expectativas
Impacto
Pueden ser
Director de Proyecto
Usuario
Institución Educativa
Equipo Ejecutor
Patrocinador
Otros:
Propietarios
Inversionistas
Gobierno

Luis eduardo grajalesdelgado_actividad1_mapac.pdf

  • 1.
    Proyectos Rol Profesional Conocimientos Gerenciade Proyectos Elementos Organización Objetivos Resultados Participantes Responsables CostoTiempo Alcance Fecha Inicio Fin Dinero Personal Infraestructura A donde llegar
  • 2.
    Ciclo de vidadel Proyecto Seleccionar Fases Procesos Herramientas Fases de un ciclo Inicial Acta Intermedia Avance Final Producto Factores Costos Personal Riesgo Objetivo Participantes
  • 3.
    Responsable ciclo de vidade un proyecto Identificar Interesados Requisitos Expectativas Impacto Pueden ser Director de Proyecto Usuario Institución Educativa Equipo Ejecutor Patrocinador Otros: Propietarios Inversionistas Gobierno