Incrustar presentación
Descargar para leer sin conexión

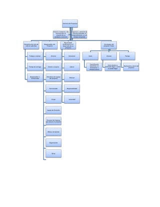
El documento detalla los elementos del ciclo de vida de la gerencia de proyectos, incluyendo las responsabilidades de los involucrados como el director, cliente, y miembros del equipo. Se abordan las estrategias del proyecto, como la cuantificación de costos, alcance, tiempo de realización y cierre. Además, se enfatiza la importancia de la organización y administración de recursos para el éxito del emprendimiento.
