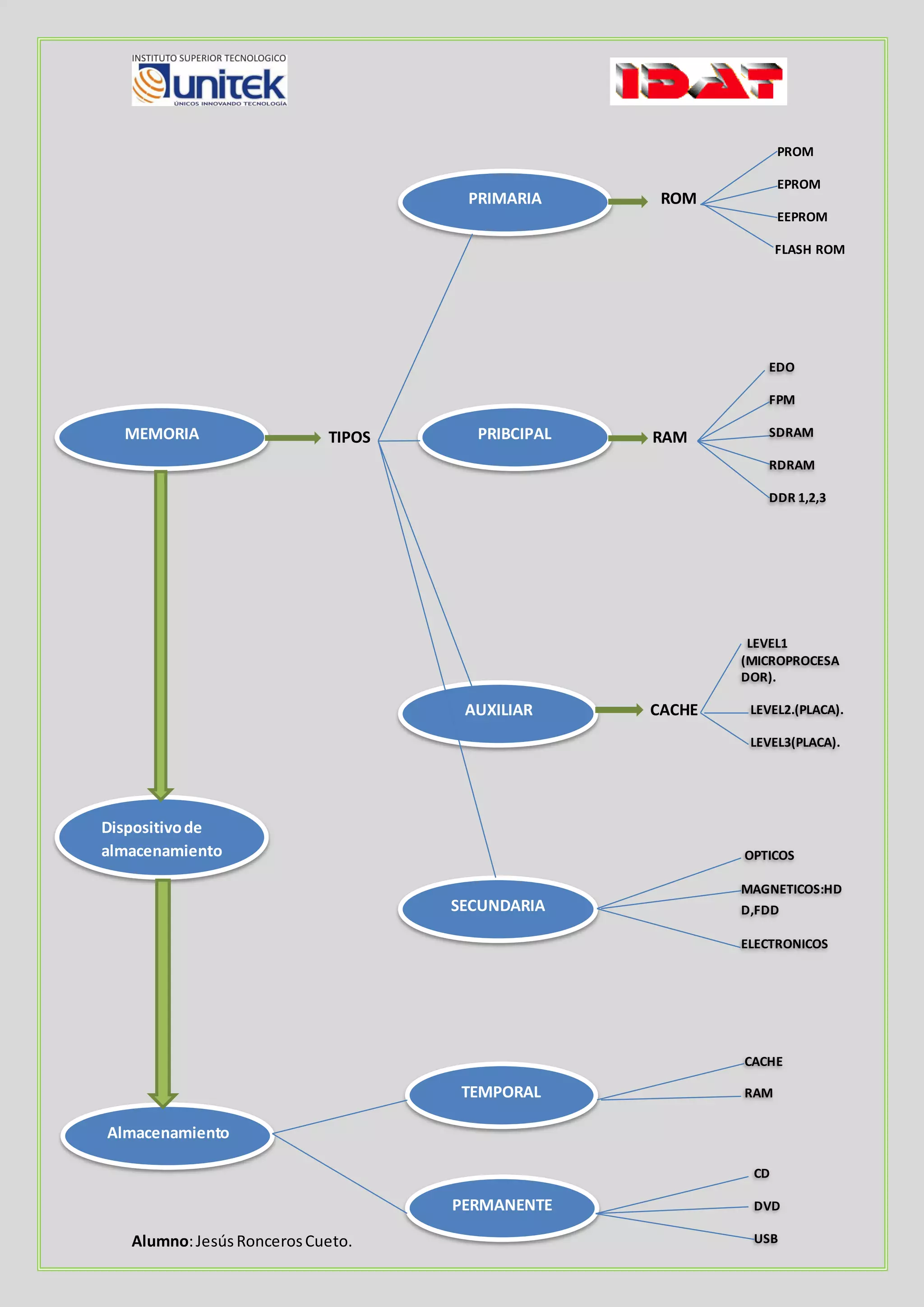
PROM

                                                                EPROM
                                     PRIMARIA      ROM
                                                                EEPROM

                                                                FLASH ROM




                                                             EDO

                                                             FPM

  MEMORIA                   TIPOS     PRIBCIPAL   RAM        SDRAM

                                                             RDRAM

                                                             DDR 1,2,3




                                                           LEVEL1
                                                          (MICROPROCESA
                                                          DOR).

                                     AUXILIAR     CACHE    LEVEL2.(PLACA).

                                                           LEVEL3(PLACA).




Dispositivo de
almacenamiento                                            OPTICOS

                                                          MAGNETICOS:HD
                                    SECUNDARIA            D,FDD

                                                          ELECTRONICOS




                                                          CACHE

                                     TEMPORAL             RAM

Almacenamiento

                                                           CD

                                    PERMANENTE             DVD

   Alumno: Jesús Ronceros Cueto.                           USB

Mapa

  • 1.
    PROM EPROM PRIMARIA ROM EEPROM FLASH ROM EDO FPM MEMORIA TIPOS PRIBCIPAL RAM SDRAM RDRAM DDR 1,2,3 LEVEL1 (MICROPROCESA DOR). AUXILIAR CACHE LEVEL2.(PLACA). LEVEL3(PLACA). Dispositivo de almacenamiento OPTICOS MAGNETICOS:HD SECUNDARIA D,FDD ELECTRONICOS CACHE TEMPORAL RAM Almacenamiento CD PERMANENTE DVD Alumno: Jesús Ronceros Cueto. USB