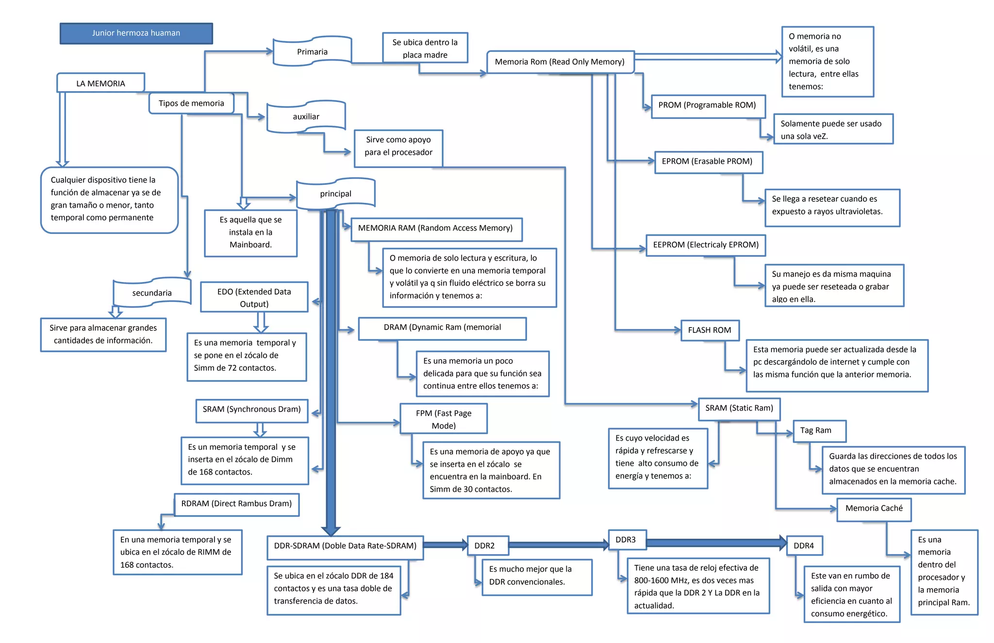
Junior hermoza huaman                                                                                                                                                                           O memoria no
                                                                                                 Se ubica dentro la
                                                                     Primaria                                                                                                                              volátil, es una
                                                                                                    placa madre
                                                                                                                                Memoria Rom (Read Only Memory)                                             memoria de solo
                                                                                                                                                                                                           lectura, entre ellas
      LA MEMORIA                                                                                                                                                                                           tenemos:
                               Tipos de memoria                                                                                                                        PROM (Programable ROM)
                                                                  auxiliar
                                                                                                                                                                                                         Solamente puede ser usado
                                                                                          Sirve como apoyo                                                                                               una sola veZ.
                                                                                          para el procesador
                                                                                                                                                                        EPROM (Erasable PROM)

Cualquier dispositivo tiene la
función de almacenar ya se de                                                principal
                                                                                                                                                                                                       Se llega a resetear cuando es
gran tamaño o menor, tanto
                                                                                                                                                                                                       expuesto a rayos ultravioletas.
temporal como permanente                      Es aquella que se
                                                 instala en la                           MEMORIA RAM (Random Access Memory)
                                                 Mainboard.                                                                                                           EEPROM (Electricaly EPROM)
                                                                                                O memoria de solo lectura y escritura, lo
                                                                                                que lo convierte en una memoria temporal                                                               Su manejo es da misma maquina
                                                                                                y volátil ya q sin fluido eléctrico se borra su                                                        ya puede ser reseteada o grabar
                      secundaria             EDO (Extended Data                                 información y tenemos a:                                                                               algo en ella.
                                                  Output)

Sirve para almacenar grandes                                                                   DRAM (Dynamic Ram (memorial                                                      FLASH ROM
 cantidades de información.            Es una memoria temporal y                                       dinámica))
                                                                                                                                                                                                  Esta memoria puede ser actualizada desde la
                                       se pone en el zócalo de
                                                                                                          Es una memoria un poco                                                                  pc descargándolo de internet y cumple con
                                       Simm de 72 contactos.
                                                                                                          delicada para que su función sea                                                        las misma función que la anterior memoria.
                                                                                                          continua entre ellos tenemos a:

                                         SRAM (Synchronous Dram)                                                                                                                    SRAM (Static Ram)
                                                                                                       FPM (Fast Page
                                                                                                          Mode)                                                                                               Tag Ram
                                                                                                                                                           Es cuyo velocidad es
                                      Es un memoria temporal y se                                                                                          rápida y refrescarse y
                                                                                                            Es una memoria de apoyo ya que
                                      inserta en el zócalo de Dimm                                                                                                                                                    Guarda las direcciones de todos los
                                                                                                            se inserta en el zócalo se                     tiene alto consumo de
                                      de 168 contactos.                                                                                                                                                               datos que se encuentran
                                                                                                            encuentra en la mainboard. En                  energía y tenemos a:
                                                                                                                                                                                                                      almacenados en la memoria cache.
                                                                                                            Simm de 30 contactos.
                                    RDRAM (Direct Rambus Dram)
                                                                                                                                                                                                                           Memoria Caché


                  En una memoria temporal y se                                                                                                             DDR3                                                                                 Es una
                                                            DDR-SDRAM (Doble Data Rate-SDRAM)                            DDR2                                                                                DDR4
                  ubica en el zócalo de RIMM de                                                                                                                                                                                                 memoria
                  168 contactos.                                                                                             Es mucho mejor que la               Tiene una tasa de reloj efectiva de                                            dentro del
                                                            Se ubica en el zócalo DDR de 184                                                                     800-1600 MHz, es dos veces mas                  Este van en rumbo de           procesador y
                                                                                                                             DDR convencionales.
                                                            contactos y es una tasa doble de                                                                     rápida que la DDR 2 Y La DDR en la              salida con mayor               la memoria
                                                            transferencia de datos.                                                                                                                              eficiencia en cuanto al        principal Ram.
                                                                                                                                                                 actualidad.
                                                                                                                                                                                                                 consumo energético.

La memoria copia

  • 1.
    Junior hermoza huaman O memoria no Se ubica dentro la Primaria volátil, es una placa madre Memoria Rom (Read Only Memory) memoria de solo lectura, entre ellas LA MEMORIA tenemos: Tipos de memoria PROM (Programable ROM) auxiliar Solamente puede ser usado Sirve como apoyo una sola veZ. para el procesador EPROM (Erasable PROM) Cualquier dispositivo tiene la función de almacenar ya se de principal Se llega a resetear cuando es gran tamaño o menor, tanto expuesto a rayos ultravioletas. temporal como permanente Es aquella que se instala en la MEMORIA RAM (Random Access Memory) Mainboard. EEPROM (Electricaly EPROM) O memoria de solo lectura y escritura, lo que lo convierte en una memoria temporal Su manejo es da misma maquina y volátil ya q sin fluido eléctrico se borra su ya puede ser reseteada o grabar secundaria EDO (Extended Data información y tenemos a: algo en ella. Output) Sirve para almacenar grandes DRAM (Dynamic Ram (memorial FLASH ROM cantidades de información. Es una memoria temporal y dinámica)) Esta memoria puede ser actualizada desde la se pone en el zócalo de Es una memoria un poco pc descargándolo de internet y cumple con Simm de 72 contactos. delicada para que su función sea las misma función que la anterior memoria. continua entre ellos tenemos a: SRAM (Synchronous Dram) SRAM (Static Ram) FPM (Fast Page Mode) Tag Ram Es cuyo velocidad es Es un memoria temporal y se rápida y refrescarse y Es una memoria de apoyo ya que inserta en el zócalo de Dimm Guarda las direcciones de todos los se inserta en el zócalo se tiene alto consumo de de 168 contactos. datos que se encuentran encuentra en la mainboard. En energía y tenemos a: almacenados en la memoria cache. Simm de 30 contactos. RDRAM (Direct Rambus Dram) Memoria Caché En una memoria temporal y se DDR3 Es una DDR-SDRAM (Doble Data Rate-SDRAM) DDR2 DDR4 ubica en el zócalo de RIMM de memoria 168 contactos. Es mucho mejor que la Tiene una tasa de reloj efectiva de dentro del Se ubica en el zócalo DDR de 184 800-1600 MHz, es dos veces mas Este van en rumbo de procesador y DDR convencionales. contactos y es una tasa doble de rápida que la DDR 2 Y La DDR en la salida con mayor la memoria transferencia de datos. eficiencia en cuanto al principal Ram. actualidad. consumo energético.