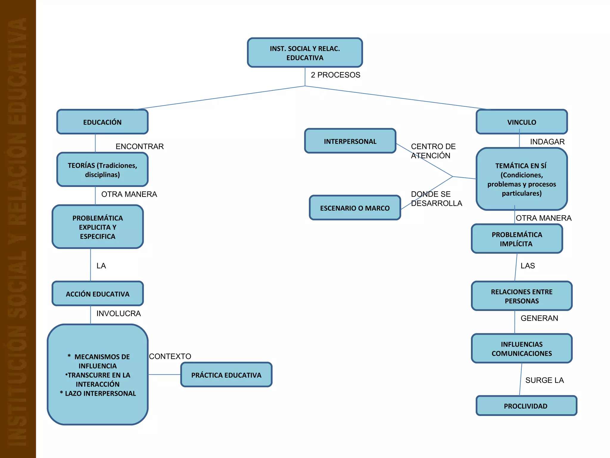
INSTITUCIÓN SOCIAL Y RELACIÓN EDUCATIVA  INST. SOCIAL Y RELAC. EDUCATIVA EDUCACIÓN VINCULO TEORÍAS (Tradiciones, disciplinas) PROBLEMÁTICA EXPLICITA Y ESPECIFICA ACCIÓN EDUCATIVA PROBLEMÁTICA IMPLÍCITA  *  MECANISMOS DE INFLUENCIA TRANSCURRE EN LA INTERACCIÓN * LAZO INTERPERSONAL RELACIONES ENTRE PERSONAS INFLUENCIAS COMUNICACIONES PROCLIVIDAD  ENCONTRAR 2 PROCESOS TEMÁTICA EN SÍ  (Condiciones, problemas y procesos particulares) INDAGAR OTRA MANERA LA INVOLUCRA INTERPERSONAL ESCENARIO O MARCO CENTRO DE ATENCIÓN DONDE SE DESARROLLA OTRA MANERA LAS GENERAN SURGE LA  PRÁCTICA EDUCATIVA CONTEXTO
INSTITUCIÓN SOCIAL Y RELACIÓN EDUCATIVA  CAMPOS TEÓRICOS PRÁCTICA EDUCATIVA (Escala “Macro”) VERTIENTE TEÓRICA INDIVIDUOS COMO NÓMADAS LA HISTORIA DEL ENCUENTRO DE SUJETOS EN UN ÁMBITO ESPECIFICO PRAXIS POR PERSPECTIVAS DIFERENTES SOBRE UN PROBLEMA ÁMBITOS PÚBLICO Y PRIVADO CONCEPTOS, TRADICIONES DE CONOCIMIENTO, PREOCUPACIONES ESPECIFICAS CONFORMAN CON UNA  OTRO EXTREMO ES FRECUENTE LA RELAC. EDUCATIVA ES ES
INSTITUCIÓN EDUCATIVA COMO UNA INST. INTELIGENTE INSTITUCIÓN EDUCATIVA OFERTA EDUCATIVA RES PON SABILIDAD ES OBJETIVOS  MISIÓN RH Y ECONÓMICOS OPTIMIZACIÓN UNA ORGANIZACIÓN  ESTA HORI ZONTALIDAD PROPOSITO DE LA EDUCACION  APRENDIZAJES PRODUCIR RESULTADOS RESONSABILIDAD DE LA SOCIEDAD * LOS QUE ESTÁN DENTRO DE LOS AMBITOS EDUCATIVOS CLAVE PARA MANTENER UNIDA Y COHESIONADA UNA ORGANIZACIÓN ACTORES DE LA ORG. EDUCATIVA VALORES CONTENIDO INCREMENTAN  CAMBIAN  OPTIMOS  HACIA EL AFUERA ASOCIADO A LOS ADULTOS Y A LAS ORG. QUE LES PROVEERAN EMPLEO SIN LIMITE DE EDAD UN GRADUADO LA LA LA EL EL EL ABARCA ES A TRAVES CON INTERVIENEN PUEDEN NO HAY DEBEN SER LOGRAR

Mapa 6 Exp Daniel

  • 1.
    INSTITUCIÓN SOCIAL YRELACIÓN EDUCATIVA INST. SOCIAL Y RELAC. EDUCATIVA EDUCACIÓN VINCULO TEORÍAS (Tradiciones, disciplinas) PROBLEMÁTICA EXPLICITA Y ESPECIFICA ACCIÓN EDUCATIVA PROBLEMÁTICA IMPLÍCITA * MECANISMOS DE INFLUENCIA TRANSCURRE EN LA INTERACCIÓN * LAZO INTERPERSONAL RELACIONES ENTRE PERSONAS INFLUENCIAS COMUNICACIONES PROCLIVIDAD ENCONTRAR 2 PROCESOS TEMÁTICA EN SÍ (Condiciones, problemas y procesos particulares) INDAGAR OTRA MANERA LA INVOLUCRA INTERPERSONAL ESCENARIO O MARCO CENTRO DE ATENCIÓN DONDE SE DESARROLLA OTRA MANERA LAS GENERAN SURGE LA PRÁCTICA EDUCATIVA CONTEXTO
  • 2.
    INSTITUCIÓN SOCIAL YRELACIÓN EDUCATIVA CAMPOS TEÓRICOS PRÁCTICA EDUCATIVA (Escala “Macro”) VERTIENTE TEÓRICA INDIVIDUOS COMO NÓMADAS LA HISTORIA DEL ENCUENTRO DE SUJETOS EN UN ÁMBITO ESPECIFICO PRAXIS POR PERSPECTIVAS DIFERENTES SOBRE UN PROBLEMA ÁMBITOS PÚBLICO Y PRIVADO CONCEPTOS, TRADICIONES DE CONOCIMIENTO, PREOCUPACIONES ESPECIFICAS CONFORMAN CON UNA OTRO EXTREMO ES FRECUENTE LA RELAC. EDUCATIVA ES ES
  • 3.
    INSTITUCIÓN EDUCATIVA COMOUNA INST. INTELIGENTE INSTITUCIÓN EDUCATIVA OFERTA EDUCATIVA RES PON SABILIDAD ES OBJETIVOS MISIÓN RH Y ECONÓMICOS OPTIMIZACIÓN UNA ORGANIZACIÓN ESTA HORI ZONTALIDAD PROPOSITO DE LA EDUCACION APRENDIZAJES PRODUCIR RESULTADOS RESONSABILIDAD DE LA SOCIEDAD * LOS QUE ESTÁN DENTRO DE LOS AMBITOS EDUCATIVOS CLAVE PARA MANTENER UNIDA Y COHESIONADA UNA ORGANIZACIÓN ACTORES DE LA ORG. EDUCATIVA VALORES CONTENIDO INCREMENTAN CAMBIAN OPTIMOS HACIA EL AFUERA ASOCIADO A LOS ADULTOS Y A LAS ORG. QUE LES PROVEERAN EMPLEO SIN LIMITE DE EDAD UN GRADUADO LA LA LA EL EL EL ABARCA ES A TRAVES CON INTERVIENEN PUEDEN NO HAY DEBEN SER LOGRAR