Incrustar presentación
Descargar para leer sin conexión


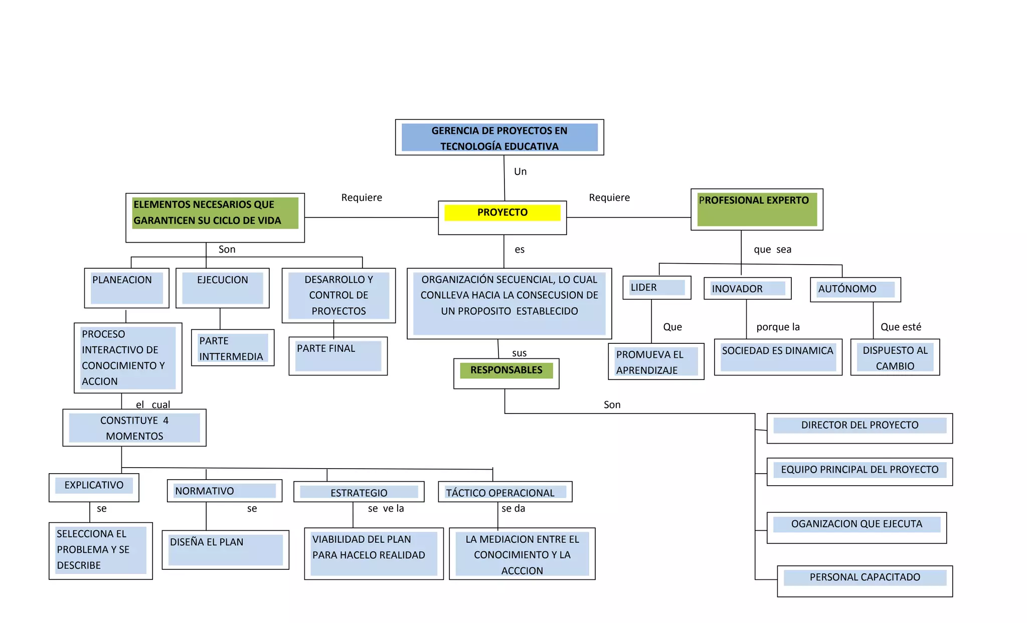
El documento habla sobre la gerencia de proyectos en tecnología educativa. Explica que un profesional experto en este campo requiere ser autónomo, innovador y líder, y promover el aprendizaje permanente. También describe que la gerencia de proyectos consiste en cuatro momentos: la selección del problema, el diseño del plan, la viabilidad del plan y la parte final.
