Incrustar presentación
Descargar para leer sin conexión

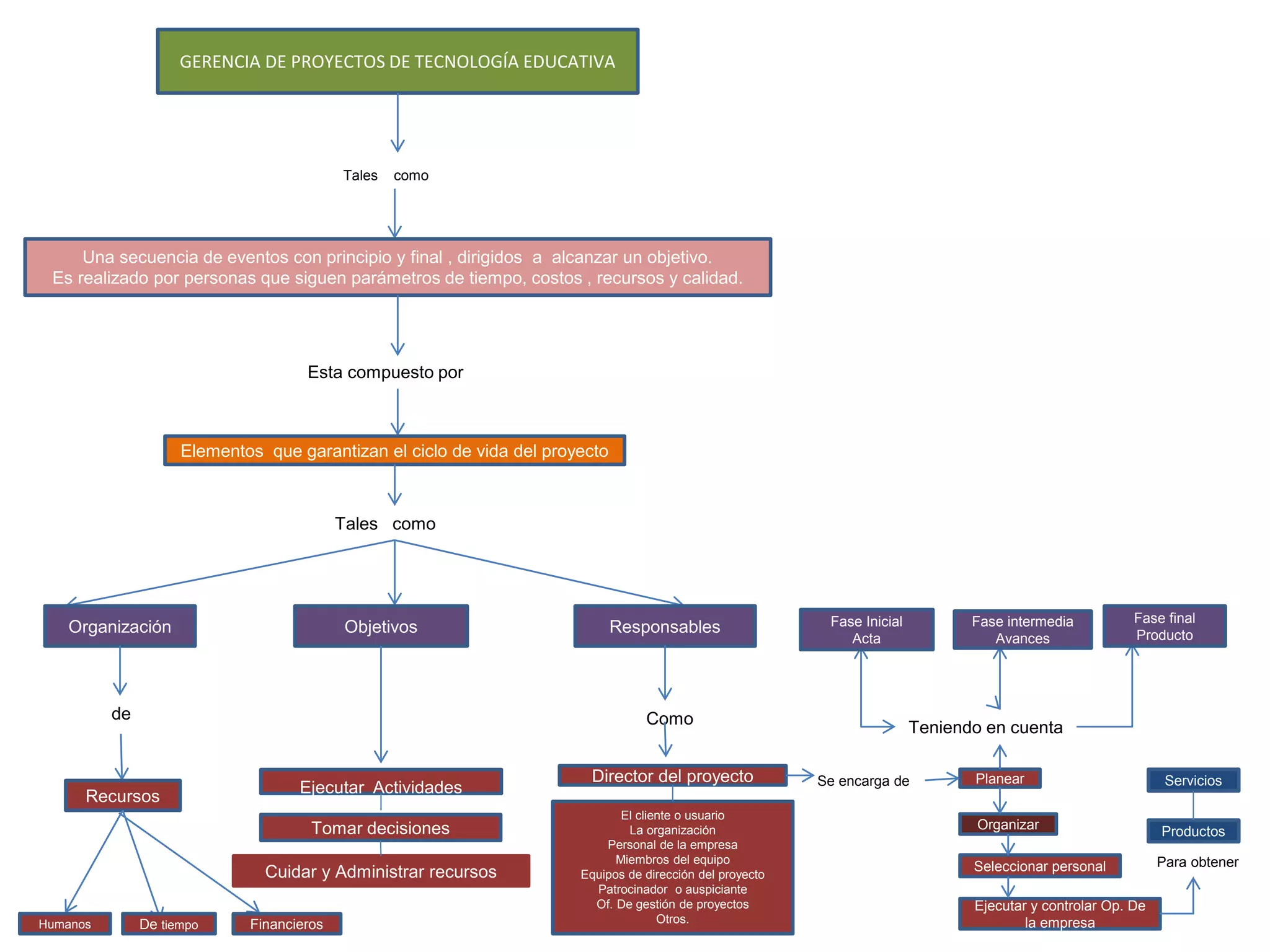
La gestión de proyectos de tecnología educativa implica una secuencia de eventos dirigidos a alcanzar un objetivo específico, realizados por personas que siguen parámetros de tiempo, costos y calidad. Estos proyectos están compuestos por elementos como objetivos, responsables, recursos y actividades, y cuentan con un director de proyecto, cliente, personal, equipo y patrocinador. El director se encarga de planear, organizar, seleccionar personal y ejecutar y controlar las operaciones de la empresa teniendo en cuenta las distintas f
