Incrustar presentación
Descargar para leer sin conexión




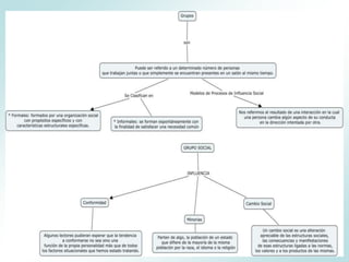
Este documento presenta un mapa conceptual realizado por Ricardo Ignacio Rodríguez para la Universidad Fermín Toro. El mapa conceptual cubre el tema de grupos y organizaciones y cita varias fuentes bibliográficas como referencias utilizadas para su creación.


