REPÚBLICA BOLIVARIANA DE
VENEZUELA
VICERRECTORADO ACADEMICO
UNIVERSIDAD FERMIN TORO
ESCUELA DE RELACIONES
INDUSTRIALES
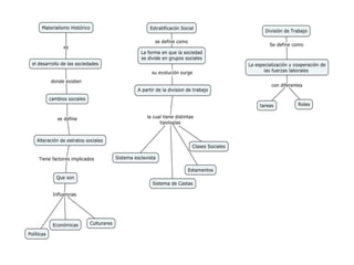
Mapa Conceptual:
Materialismo,
Estratificación y
División
Alumno:
José Meléndez
C.I.:24.925.370
Sociología M-
914
Conclusión
• Como individuos todo estamos divididos y diferenciados
unos de otros dado al estatus social, económico, político
que pueda existir. No quiere decir que esté correcto, sin
embargo así es como se divide a las personas en ciertos
grupos para darle un poder y categoría, es importante el
estatus dentro de la sociedad ya que es lo que delimita el
grupo al que se pertenece, esto da a que existan diferentes
clases ya sea en el trabajo, gente que se encarga desde la
mano de obra en cierta empresa, hasta el que dirige y
organiza todo.
Pero no por esto quiere decir que se puede pisotear o
hacer de menos a los demás sino que todos somos iguales
y no por el echo que se pertenezca a diferentes clase
sociales nos da el privilegio de tratarlos con desigualdad.
Bibliografía
• https://es.wikipedia.org/wiki/Estratificaci%C3
%B3n_social
• http://www.banrepcultural.org/blaavirtual/ay
udadetareas/economia/division_del_trabajo
• http://www.filosofia.org/enc/ros/mat09.htm

Mapa conceptual sociologia